Модуль выравнивания портала станка с чпу любого типа

Продажа оборудования, комплектующих и материалов
Правила форума
Разрешается публиковать предложения по покупке/продаже как физическим лицам так и коммерческим организациям, при соблюдении следующих условий:
1. должны присутствовать характеристики товаров
2. должна присутствовать стоимость товара
3. должно присутствовать описание способов оплаты и доставки
4. один продавец - одна тема

Фотографии товаров приветствуются (фотографии должны быть вложениями к сообщениям).

Возможно размещение ссылки на свой сайт, с описанием товара, при обязательном соблюдении пунктов 1-3!

При несоблюдении правил тема перемещается в Карантин, откуда автоматически удаляется через 2 дня!

Администрация форума может удалить тему или сообщения из данного раздела на свое усмотрение, без объяснения причин!
Alexsem76
Кандидат
Сообщения: 51
Зарегистрирован: 19 июн 2017, 11:11
Репутация: 16
Настоящее имя: Алексей Семёнов
Контактная информация:

Re: Модуль выравнивания портала станка с чпу любого типа

Сообщение Alexsem76 »

Выкладываю схему подключения модуля
Вложения
shem_podkl_modul.jpg (4284 просмотра) <a class='original' href='./download/file.php?id=114466&sid=64620b17cd15e0a604cf783ce5bc8577&mode=view' target=_blank>Загрузить оригинал (254.42 КБ)</a>
Последний раз редактировалось Alexsem76 21 июн 2017, 18:54, всего редактировалось 1 раз.
Аватара пользователя
Лодочник
Мастер
Сообщения: 2178
Зарегистрирован: 10 авг 2012, 05:24
Репутация: 1835
Настоящее имя: Олег
Откуда: г.Королев
Контактная информация:

Re: Модуль выравнивания портала станка с чпу любого типа

Сообщение Лодочник »

Зачем два левых двигателя? :D
Alexsem76
Кандидат
Сообщения: 51
Зарегистрирован: 19 июн 2017, 11:11
Репутация: 16
Настоящее имя: Алексей Семёнов
Контактная информация:

Re: Модуль выравнивания портала станка с чпу любого типа

Сообщение Alexsem76 »

Уже сам увидал. Спасибо. Исправил!
Alexsem76
Кандидат
Сообщения: 51
Зарегистрирован: 19 июн 2017, 11:11
Репутация: 16
Настоящее имя: Алексей Семёнов
Контактная информация:

Re: Модуль выравнивания портала станка с чпу любого типа

Сообщение Alexsem76 »

Изучил инструкцию на STEPMASTER и, дабы исключить вопросы пишу следующее:
выдержка из инструкции на STEPMASTER
3 – Блок выходов для подключения драйверов двигателей / сервоусилителей. Блок выходов состоит из 4 6-
контактных разъемов с клеммами Step +/-, Direction +/-, Enable +/-. Уровень сигнала 0 – 5 В. Клеммы «-»
объединены с минусом питания платы и общим проводом LPT. Выходы Enable управляются общим сигналом,
поступающим на первый пин LPT.

По выше написанному могу сказать следующее: Модуль напрямую работать не будет. Необходимо добавить конвертер PNP-NPN, например на "быстрых" оптопарах (до 10мГц) или транзисторных ключах на сигналы step и dir.

схема конвертера, т.е.решение вопроса сегодня-завтра будет выложено.
Аватара пользователя
michael-yurov
Почётный участник
Почётный участник
Сообщения: 11731
Зарегистрирован: 26 июл 2012, 00:10
Репутация: 4703
Настоящее имя: Михаил Львович
Откуда: Новоуральск
Контактная информация:

Re: Модуль выравнивания портала станка с чпу любого типа

Сообщение michael-yurov »

Alexsem76 писал(а):схема конвертера, т.е.решение вопроса сегодня-завтра будет выложено.
Что-то ты не то прочитал. Где это нашел? Наверное, инструкция к первой версии.

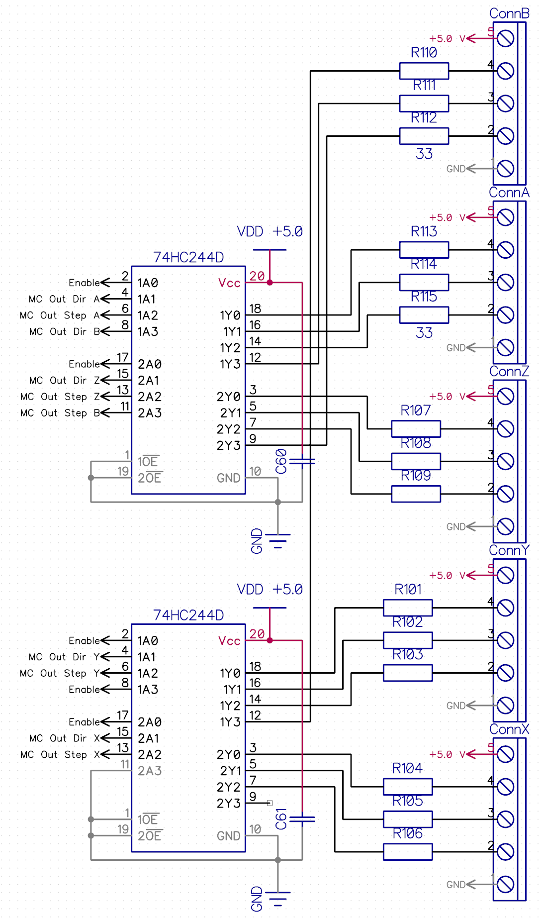
На выходе у всех версий плат HC244:
2017-06-23_12-17-42.png (4214 просмотров) <a class='original' href='./download/file.php?id=114603&sid=64620b17cd15e0a604cf783ce5bc8577&mode=view' target=_blank>Загрузить оригинал (130.15 КБ)</a>
Так что проблем быть не должно.

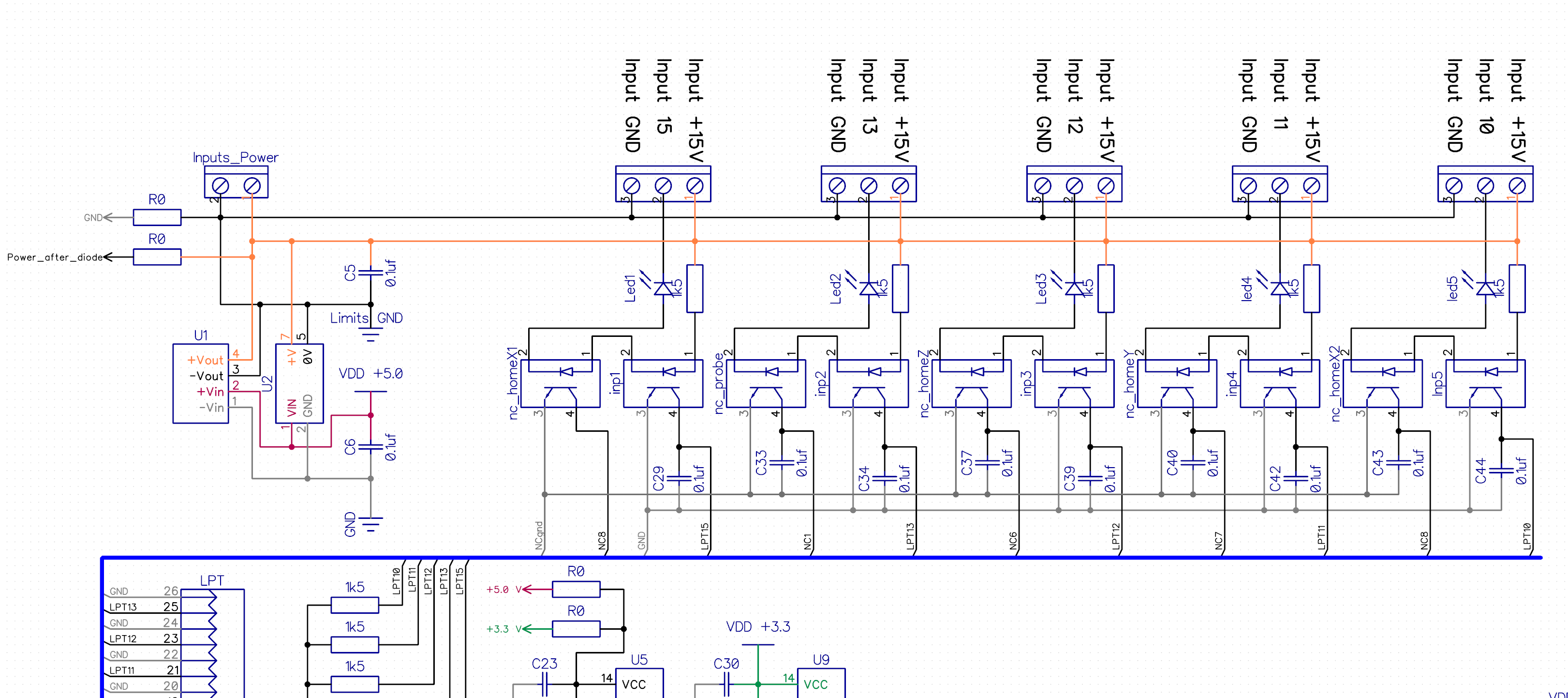
Схема входов есть в инструкции. На всякий случай продублирую:
v_2_5.png (4214 просмотров) <a class='original' href='./download/file.php?id=114604&sid=64620b17cd15e0a604cf783ce5bc8577&mode=view' target=_blank>Загрузить оригинал (187.38 КБ)</a>
У версии 2.5 входы под NPN датчики.
Alexsem76
Кандидат
Сообщения: 51
Зарегистрирован: 19 июн 2017, 11:11
Репутация: 16
Настоящее имя: Алексей Семёнов
Контактная информация:

Re: Модуль выравнивания портала станка с чпу любого типа

Сообщение Alexsem76 »

Вот здесь: http://www.cnc-box.ru/sites/default/files/SM4x5i2r.pdf
Коли так вопрос снят.
Alexsem76
Кандидат
Сообщения: 51
Зарегистрирован: 19 июн 2017, 11:11
Репутация: 16
Настоящее имя: Алексей Семёнов
Контактная информация:

Re: Модуль выравнивания портала станка с чпу любого типа

Сообщение Alexsem76 »

Спасибо.
Nikomas
Мастер
Сообщения: 721
Зарегистрирован: 07 янв 2012, 14:31
Репутация: 64
Откуда: Беларусь
Контактная информация:

Re: Модуль выравнивания портала станка с чпу любого типа

Сообщение Nikomas »

Ваша плата работает с оптическими датчиками?
Alexsem76
Кандидат
Сообщения: 51
Зарегистрирован: 19 июн 2017, 11:11
Репутация: 16
Настоящее имя: Алексей Семёнов
Контактная информация:

Re: Модуль выравнивания портала станка с чпу любого типа

Сообщение Alexsem76 »

Работает со всеми датчика NPN NO типа
a321
Мастер
Сообщения: 644
Зарегистрирован: 03 дек 2016, 00:30
Репутация: 74
Контактная информация:

Re: Модуль выравнивания портала станка с чпу любого типа

Сообщение a321 »

UAVpilot писал(а):Да и решение абсолютно бесплатное.
Наверняка я прошляпил публикацию решения? если это допустимо, повторитесь пожалуйста или ссылчкой? - ни тени иронии.
Аватара пользователя
Serg
Мастер
Сообщения: 21923
Зарегистрирован: 17 апр 2012, 14:58
Репутация: 5183
Заслуга: c781c134843e0c1a3de9
Настоящее имя: Сергей
Откуда: Москва
Контактная информация:

Re: Модуль выравнивания портала станка с чпу любого типа

Сообщение Serg »

a321 писал(а):Наверняка я прошляпил публикацию решения? если это допустимо, повторитесь пожалуйста или ссылчкой? - ни тени иронии.
LinuxCNC - Альтернативная кинематика. #1
Я не Христос, рыбу не раздаю, но могу научить, как сделать удочку...
Аватара пользователя
shalek
Почётный участник
Почётный участник
Сообщения: 3023
Зарегистрирован: 25 авг 2014, 10:40
Репутация: 2583
Настоящее имя: Александр
Откуда: РБ Бобруйск
Контактная информация:

Re: Модуль выравнивания портала станка с чпу любого типа

Сообщение shalek »

Алексей! Модуль получил. Спасибо! Качественно сделано, тестировать позже буду.
Если ты не можешь решить проблему, значит это не твоя проблема!
Мой канал на YouTube: YouTube
ЧПУ "Бобр" 600x500 мм
shalek64@gmail.com
Alexsem76
Кандидат
Сообщения: 51
Зарегистрирован: 19 июн 2017, 11:11
Репутация: 16
Настоящее имя: Алексей Семёнов
Контактная информация:

Re: Модуль выравнивания портала станка с чпу любого типа

Сообщение Alexsem76 »

shalek писал(а):Алексей! Модуль получил. Спасибо! Качественно сделано, тестировать позже буду.
Очень хорошо, что все до Вас доехало.
алекс33вл
Новичок
Сообщения: 3
Зарегистрирован: 01 июл 2017, 16:00
Репутация: 2
Настоящее имя: Плавский Александр Викторович
Контактная информация:

Re: Модуль выравнивания портала станка с чпу любого типа

Сообщение алекс33вл »

Привет всем! Алексей хочу купить модуль
Аватара пользователя
shalek
Почётный участник
Почётный участник
Сообщения: 3023
Зарегистрирован: 25 авг 2014, 10:40
Репутация: 2583
Настоящее имя: Александр
Откуда: РБ Бобруйск
Контактная информация:

Re: Модуль выравнивания портала станка с чпу любого типа

Сообщение shalek »

Сегодня собрал электронику с модулем. Захотелось посмотреть как работать будет со Stepmaster. Отлично работает! :beer_blow: :beer_blow: :beer_blow:
Если ты не можешь решить проблему, значит это не твоя проблема!
Мой канал на YouTube: YouTube
ЧПУ "Бобр" 600x500 мм
shalek64@gmail.com
Alexsem76
Кандидат
Сообщения: 51
Зарегистрирован: 19 июн 2017, 11:11
Репутация: 16
Настоящее имя: Алексей Семёнов
Контактная информация:

Re: Модуль выравнивания портала станка с чпу любого типа

Сообщение Alexsem76 »

Очень рад, что в работе данный модуль Вам понравился.
Аватара пользователя
shalek
Почётный участник
Почётный участник
Сообщения: 3023
Зарегистрирован: 25 авг 2014, 10:40
Репутация: 2583
Настоящее имя: Александр
Откуда: РБ Бобруйск
Контактная информация:

Re: Модуль выравнивания портала станка с чпу любого типа

Сообщение shalek »

А Enable можно как-то подключить?
Если ты не можешь решить проблему, значит это не твоя проблема!
Мой канал на YouTube: YouTube
ЧПУ "Бобр" 600x500 мм
shalek64@gmail.com
Alexsem76
Кандидат
Сообщения: 51
Зарегистрирован: 19 июн 2017, 11:11
Репутация: 16
Настоящее имя: Алексей Семёнов
Контактная информация:

Re: Модуль выравнивания портала станка с чпу любого типа

Сообщение Alexsem76 »

минуя модуль
anahron
Новичок
Сообщения: 11
Зарегистрирован: 30 май 2017, 17:08
Репутация: 0
Контактная информация:

Re: Модуль выравнивания портала станка с чпу любого типа

Сообщение anahron »

Тоже подключил со степмастером, вроде все работает как надо, правда подъезжаю на меньшей скорости чем без модуля ездил с мач3, ибо один из датчиков почему то сработаным оставался
энейбл в обход пустил
Alexsem76
Кандидат
Сообщения: 51
Зарегистрирован: 19 июн 2017, 11:11
Репутация: 16
Настоящее имя: Алексей Семёнов
Контактная информация:

Re: Модуль выравнивания портала станка с чпу любого типа

Сообщение Alexsem76 »

посмотрите соединения проводов и проверьте перемычки. Скорость не должна влиять на сработку датчиков.
Ответить

Вернуться в «Продам»