600х400х120 открытый проект
- frezeryga
- Почётный участник

- Сообщения: 13713
- Зарегистрирован: 18 авг 2013, 16:08
- Репутация: 5069
- Откуда: Жуковский
- Контактная информация:
Re: кандидатура на народный станок 400х300х100
ну что никаких идей как можно улучшить не усложняя или упростить не ухудшая нету?
email frezeryga@yandex.ru
instagram https://www.instagram.com/frezeryga
telegram https://t.me/md_cnc_frezeryga https://t.me/frezeryga
instagram https://www.instagram.com/frezeryga
telegram https://t.me/md_cnc_frezeryga https://t.me/frezeryga
- ultrus
- Мастер
- Сообщения: 2039
- Зарегистрирован: 09 апр 2013, 05:42
- Репутация: 1329
- Настоящее имя: Юрий
- Откуда: Воронеж
- Контактная информация:
Re: кандидатура на народный станок 400х300х100
Есть, дорисовываю.frezeryga писал(а):ну что никаких идей как можно улучшить не усложняя или упростить не ухудшая нету?
"Если хочешь сделать что-то хорошо, сделай это сам."
Фердинанд Порше
Фердинанд Порше
- frezeryga
- Почётный участник

- Сообщения: 13713
- Зарегистрирован: 18 авг 2013, 16:08
- Репутация: 5069
- Откуда: Жуковский
- Контактная информация:
Re: кандидатура на народный станок 400х300х100
еще особенность этого проекта в том что сдесь все максимально на свободных посадках. нет никаких замков шип пазов и прочих элементов требующих точных допусков при изготовлении. это конечно усложняет сборку поскольку все детали нужно выставлять самому. но зато низкие требования к точности изготовления деталей и возможность выставить хорошую геометрию при желании. вектроник к примеру собирать легко все позиционируетс в свои пазы но если собрался криво то исправить уже сложно.
email frezeryga@yandex.ru
instagram https://www.instagram.com/frezeryga
telegram https://t.me/md_cnc_frezeryga https://t.me/frezeryga
instagram https://www.instagram.com/frezeryga
telegram https://t.me/md_cnc_frezeryga https://t.me/frezeryga
- ultrus
- Мастер
- Сообщения: 2039
- Зарегистрирован: 09 апр 2013, 05:42
- Репутация: 1329
- Настоящее имя: Юрий
- Откуда: Воронеж
- Контактная информация:
Re: кандидатура на народный станок 400х300х100
А никак.frezeryga писал(а):как можно улучшить не усложняя или упростить не ухудшая?
К сожалению твои файлы открыть не получилось, у меня Солид старый.
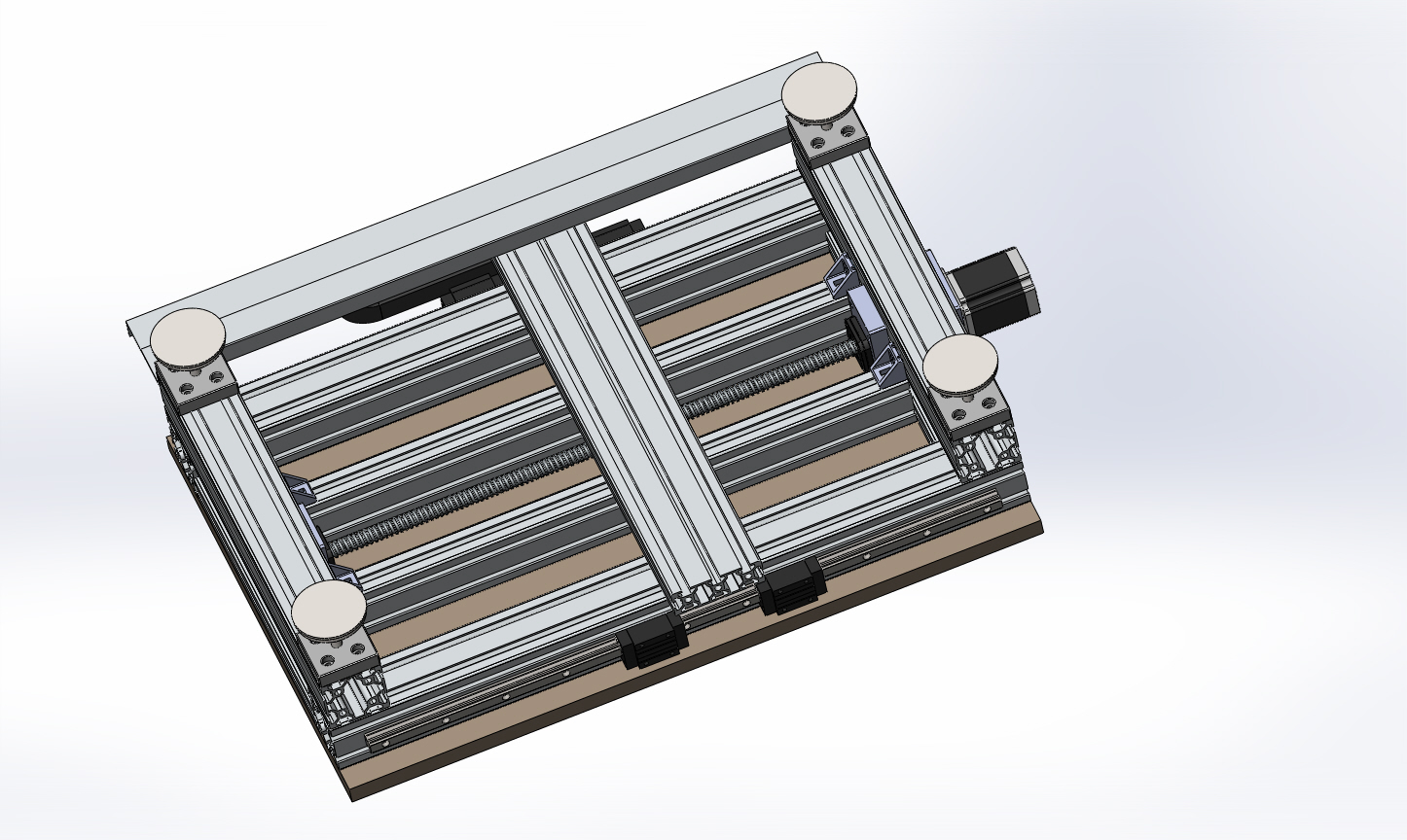
Перерисовал свой предыдущий проект на 60-ом профиле. Успел сделать пока только одну станину. Не повесил ещё датчик и отбойники, ну и защиту.
Винт взял стандартной дины - 600 мм, ход получился 420 мм.
Старался максимально уменьшить нестандартные и фрезерованные детали, чтобы можно было сделать "на коленке" с помощью ножовки, напильника и дрели.
Учитывая, что продавцы профиля режут его в размер, получилась простая конструкция.
Не идеальная конечно, но работоспособная и довольно крепкая.
Нашёл решение, как вставить переднюю опору:
Конструкция позволяет без каких-либо переделок ставить 20-ые рельсы и 20-ый винт, а также круглые рельсы:
Если покажется, что стол слабоват, можно дополнительно ещё накидать профилей:
Так как рельсы к профилю крепить сухарями не совсем правильно и нужно всё равно делать закладную пластину, то рельс я перенёс с паза на середину профиля, чтобы не ставить под него подкладку в виде полосы.
Ох и ломать будет в этом месте, просто пипец! Нехрен экономить, надо на всю ширину ставить пластину минимум 10 мм и прикручивать в пазы, а к ней уже крепить рельсу.
Используя закладную, вырезанную на лазере, в качестве шаблона, совсем не трудно ровно насверлить отверстия в профиле.А вот, самое интересное - бюджет станины:
* Профиль 60х60 - 2,93 м х 1 195 руб = 3 500 руб.
* Профиль 30х60 - 2,0 м х 750 руб = 1 540 руб.
* Профиль 30х90 - 0,5 м х 1 040 руб = 520 руб.
* Порезка профиля - 500 руб.
* Уголок крепежный 30х30 мм - 4 шт х 90 руб = 360 руб.
* Сухари - 32 шт х 25 руб = 800 руб.
* Т-болты - 32 шт х 3 руб = 100 руб.
* Болты разные 80 шт х 5 руб = 400 руб.
* Адаптер опоры - 4 шт х 325 руб = 1 300 руб.
* Опоры Ф70 - 4 шт х 340 = 1 360 руб.
* Уголок 20х50х2 - 2м - 260 руб = 520 руб.
Итого: 10 900 руб.
Механика (брал лобовые цены пуриков):
* Рельсы Hiwin HRB15 - 1,32 м х 4 270 = 5 640 руб.
* Каретка HGH15 - 4 шт х 2 175 руб = 8 700 руб.
* Винт TBI обработанный с гайкой 600 мм - 4 530 руб.
* Опора FF12 - 1 500 руб.
* Опора FK12 - 3 000 руб.
* Муфта 8-10 - 620 руб.
Итого: 24 000 руб.
Может что-то и забыл, но как ни крути, а выходит около 35 тыров только за одну станину. И сильно сэкономить вряд ли удастся.
Интересно иногда посчитать, во что обходятся бесплатные чертежи и "народные станки".
"Если хочешь сделать что-то хорошо, сделай это сам."
Фердинанд Порше
Фердинанд Порше
- frezeryga
- Почётный участник

- Сообщения: 13713
- Зарегистрирован: 18 авг 2013, 16:08
- Репутация: 5069
- Откуда: Жуковский
- Контактная информация:
Re: кандидатура на народный станок 400х300х100
Ну фрезерованные детали и мои можно сделать лобзиком тока красивости убрать. 20й рельс и винт тут лишние только увеличивают бюджет. Закладная полоса под рельс это куча слесарки и не на каждый профиль она подойдет. Чем плохо крепить рельс на сухари? Валы сильно отличаются по габаритам от рельс потому под них лучше делать отдельный проект.
email frezeryga@yandex.ru
instagram https://www.instagram.com/frezeryga
telegram https://t.me/md_cnc_frezeryga https://t.me/frezeryga
instagram https://www.instagram.com/frezeryga
telegram https://t.me/md_cnc_frezeryga https://t.me/frezeryga
- NickSon
- Опытный
- Сообщения: 144
- Зарегистрирован: 08 май 2015, 12:14
- Репутация: 23
- Настоящее имя: Николай
- Откуда: Ростов-на-Дону
- Контактная информация:
Re: кандидатура на народный станок 400х300х100
Вот тут Граф писал, чем плохо. http://forum.rcdesign.ru/f111/thread226 ... ost2475769frezeryga писал(а):Чем плохо крепить рельс на сухари?
Правда с оговорками, но все же...
- frezeryga
- Почётный участник

- Сообщения: 13713
- Зарегистрирован: 18 авг 2013, 16:08
- Репутация: 5069
- Откуда: Жуковский
- Контактная информация:
Re: кандидатура на народный станок 400х300х100
В моем случае рельс сидит на трении и этого достаточно. И других вариантов тут нет за паз привязыватся нельзя поскольку на дешевых профилях он кривой и не постоянной ширины.
email frezeryga@yandex.ru
instagram https://www.instagram.com/frezeryga
telegram https://t.me/md_cnc_frezeryga https://t.me/frezeryga
instagram https://www.instagram.com/frezeryga
telegram https://t.me/md_cnc_frezeryga https://t.me/frezeryga
Re: кандидатура на народный станок 400х300х100
Где такие дают? Хочу!ultrus писал(а):* Т-болты - 32 шт х 3 руб = 100 руб.
- ultrus
- Мастер
- Сообщения: 2039
- Зарегистрирован: 09 апр 2013, 05:42
- Репутация: 1329
- Настоящее имя: Юрий
- Откуда: Воронеж
- Контактная информация:
Re: кандидатура на народный станок 400х300х100
http://www.bolt.ru/catalog/s_polukruglo ... 40252.htmlafz писал(а):Где такие дают? Хочу!
http://www.boltmarket.ru/content/katalog/2/52/
"Если хочешь сделать что-то хорошо, сделай это сам."
Фердинанд Порше
Фердинанд Порше
Re: кандидатура на народный станок 400х300х100
Этих знаем, брали у них. Подумал что, где-то правильные Т-болты по 3 дают 
- frezeryga
- Почётный участник

- Сообщения: 13713
- Зарегистрирован: 18 авг 2013, 16:08
- Репутация: 5069
- Откуда: Жуковский
- Контактная информация:
Re: кандидатура на народный станок 400х300х100
я использую такие винты http://www.mir-krepega.ru/steel/screws/vint-din-967 правда пришлось под них сгородить биту из отвертки поскольку там шлиц PZ4 таких бит в продаже не нашел. в итоге сделал из отвертки.
email frezeryga@yandex.ru
instagram https://www.instagram.com/frezeryga
telegram https://t.me/md_cnc_frezeryga https://t.me/frezeryga
instagram https://www.instagram.com/frezeryga
telegram https://t.me/md_cnc_frezeryga https://t.me/frezeryga
- NickSon
- Опытный
- Сообщения: 144
- Зарегистрирован: 08 май 2015, 12:14
- Репутация: 23
- Настоящее имя: Николай
- Откуда: Ростов-на-Дону
- Контактная информация:
Re: кандидатура на народный станок 400х300х100
а если его фрезернуть, чтоб ровный был и уже после этого в него закладную установить? Я не думаю, что все настолько криво, что после обработки там зацепиться не за что будет... Или просто конкретно для этого простого станка не хочется усложнять?frezeryga писал(а):В моем случае рельс сидит на трении и этого достаточно. И других вариантов тут нет за паз привязыватся нельзя поскольку на дешевых профилях он кривой и не постоянной ширины.
- frezeryga
- Почётный участник

- Сообщения: 13713
- Зарегистрирован: 18 авг 2013, 16:08
- Репутация: 5069
- Откуда: Жуковский
- Контактная информация:
Re: кандидатура на народный станок 400х300х100
конкретно этот станок максимально бюджетный в разумных пределах. и если тут все фрезеровать и делать нормальные проставки рельс с посадкой в паз профиля и плотной посадкой самого рельса то цена сильно возрастет. да и не будет тут нагрузок способных сместить рельс. за исключением случаев возможного удара кувалдой по порталу сверху.
email frezeryga@yandex.ru
instagram https://www.instagram.com/frezeryga
telegram https://t.me/md_cnc_frezeryga https://t.me/frezeryga
instagram https://www.instagram.com/frezeryga
telegram https://t.me/md_cnc_frezeryga https://t.me/frezeryga
- ultrus
- Мастер
- Сообщения: 2039
- Зарегистрирован: 09 апр 2013, 05:42
- Репутация: 1329
- Настоящее имя: Юрий
- Откуда: Воронеж
- Контактная информация:
Re: кандидатура на народный станок 400х300х100
Немного не в тему, извиняйте, но что-то я не нашёл тему где обсуждалось заполнение профилей, засыпка, заливка и т.д.
Может кто вспомнит, где это было?
Возникла мысль песком профили засыпать, а концы эпоксидкой запаковать. Прикидываю, что я не первый до этого додумался.
Хотелось бы почитать про это.
Может кто вспомнит, где это было?
Возникла мысль песком профили засыпать, а концы эпоксидкой запаковать. Прикидываю, что я не первый до этого додумался.
Хотелось бы почитать про это.
"Если хочешь сделать что-то хорошо, сделай это сам."
Фердинанд Порше
Фердинанд Порше
- ScrewDriver
- Мастер
- Сообщения: 1942
- Зарегистрирован: 06 сен 2016, 01:44
- Репутация: 498
- Настоящее имя: Василий
- Откуда: Москва
- Контактная информация:
Re: кандидатура на народный станок 400х300х100
Дробью не лучше будет?ultrus писал(а):Немного не в тему, извиняйте, но что-то я не нашёл тему где обсуждалось заполнение профилей, засыпка, заливка и т.д.
Может кто вспомнит, где это было?
Возникла мысль песком профили засыпать, а концы эпоксидкой запаковать. Прикидываю, что я не первый до этого додумался.
Хотелось бы почитать про это.
Промышленная автоматика, ПЛК, приводы, SCADA системы
Мой Ютуб канал.
Мой Ютуб канал.
- frezeryga
- Почётный участник

- Сообщения: 13713
- Зарегистрирован: 18 авг 2013, 16:08
- Репутация: 5069
- Откуда: Жуковский
- Контактная информация:
Re: кандидатура на народный станок 400х300х100
Зачем нужен тупо вес не дающий жесткость. Звук приглушить можно пеной. А для жесткости надо чтото твердое лить.
email frezeryga@yandex.ru
instagram https://www.instagram.com/frezeryga
telegram https://t.me/md_cnc_frezeryga https://t.me/frezeryga
instagram https://www.instagram.com/frezeryga
telegram https://t.me/md_cnc_frezeryga https://t.me/frezeryga
- NKS
- Мастер
- Сообщения: 2516
- Зарегистрирован: 30 окт 2014, 21:36
- Репутация: 1233
- Настоящее имя: Сергей
- Откуда: Волгоград
- Контактная информация:
Re: кандидатура на народный станок 400х300х100
Затем, что сухой песок неплохо поглощает вибрации в широком диапазоне частот. Пена-же такого эффекта не даст. Про песок знаю по опыту, в своё время облазил вдоль и поперёк токарный Economos sealjet, предназначенный для точения уплотнений. конструктивно его станина- сварная оболочковая, с заполнением песком. Очень тихий станок.frezeryga писал(а):Зачем нужен тупо вес не дающий жесткость. Звук приглушить можно пеной. А для жесткости надо чтото твердое лить.
- frezeryga
- Почётный участник

- Сообщения: 13713
- Зарегистрирован: 18 авг 2013, 16:08
- Репутация: 5069
- Откуда: Жуковский
- Контактная информация:
Re: кандидатура на народный станок 400х300х100
Можно просверлить отверстия с резьбой напротив торца провиля и засыпать на собранном станке.
email frezeryga@yandex.ru
instagram https://www.instagram.com/frezeryga
telegram https://t.me/md_cnc_frezeryga https://t.me/frezeryga
instagram https://www.instagram.com/frezeryga
telegram https://t.me/md_cnc_frezeryga https://t.me/frezeryga
-
evgenyjp
- Почётный участник

- Сообщения: 1516
- Зарегистрирован: 10 авг 2011, 17:40
- Репутация: 802
- Откуда: Japan
- Контактная информация:
Re: кандидатура на народный станок 400х300х100
пустая затея имхо, на таких станках фреза всеравно визжать будет и эти 10-20кг песка ничего не дадут вообще, 2ух тонного станка не получится всеравно
- Igor26rus
- Мастер
- Сообщения: 494
- Зарегистрирован: 02 мар 2016, 17:57
- Репутация: 42
- Настоящее имя: Игорь
- Контактная информация:
Re: кандидатура на народный станок 400х300х100
Свинец?frezeryga писал(а):риантов тут нет за паз привязыватся нель
По поводу вопросов можно писать в вотсап ну или позвонить 89899852000
Металлическая барахолка в вк https://vk.com/klubcnc
Металлическая барахолка в вк https://vk.com/klubcnc