Генератор импульсов для электроэрозионной обработки

Контроллеры, драйверы, датчики, управляющие устройства.
Аватара пользователя
Predator
Мастер
Сообщения: 9583
Зарегистрирован: 18 июл 2013, 18:26
Репутация: 2531
Контактная информация:

Re: Генератор импульсов для электроэрозионной обработки

Сообщение Predator »

Не нужно путать музыкальную мощность с электрической, это разные вещи! ;)
nkp
Мастер
Сообщения: 8340
Зарегистрирован: 28 ноя 2011, 00:25
Репутация: 1589
Контактная информация:

Re: Генератор импульсов для электроэрозионной обработки

Сообщение nkp »

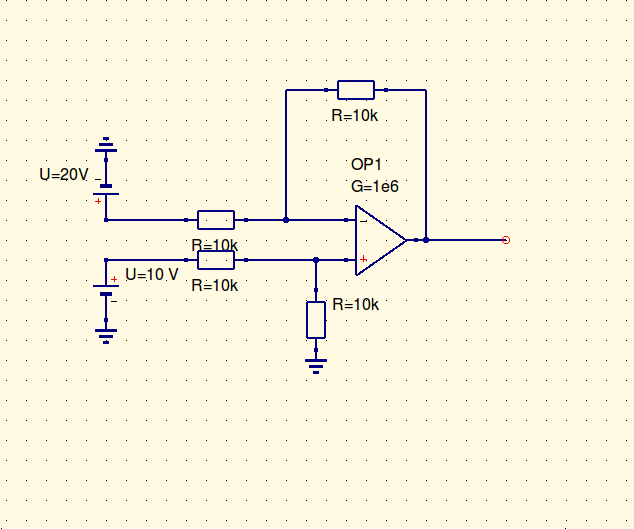
чтоб не плодить темы по "мелким " вопросам - спрошу здесь:
для подачи "от_руки" на привод +-10v без тумблера одним переменником будет ли работать
такая схема:
Выделение_045.png (2678 просмотров) <a class='original' href='./download/file.php?id=79406&mode=view' target=_blank>Загрузить оригинал (12.07 КБ)</a>
на вход подаем переменным резистором 0-20v
моделирование показывает (вроде бы)) что на выходе будет меняться от +10v до -10v
не особо "дружен" с оу - может подправит кто (схемку))
Аватара пользователя
Serg
Мастер
Сообщения: 21923
Зарегистрирован: 17 апр 2012, 14:58
Репутация: 5183
Заслуга: c781c134843e0c1a3de9
Настоящее имя: Сергей
Откуда: Москва
Контактная информация:

Re: Генератор импульсов для электроэрозионной обработки

Сообщение Serg »

Как питается ОУ?
Я не Христос, рыбу не раздаю, но могу научить, как сделать удочку...
nkp
Мастер
Сообщения: 8340
Зарегистрирован: 28 ноя 2011, 00:25
Репутация: 1589
Контактная информация:

Re: Генератор импульсов для электроэрозионной обработки

Сообщение nkp »

UAVpilot писал(а):Как питается ОУ?
+-15v
Duhas
Мастер
Сообщения: 1961
Зарегистрирован: 10 окт 2015, 23:25
Репутация: 285
Настоящее имя: Андрей
Откуда: Красноярск
Контактная информация:

Re: Генератор импульсов для электроэрозионной обработки

Сообщение Duhas »

должно, но можно и проще )
Аватара пользователя
donvictorio
Мастер
Сообщения: 2458
Зарегистрирован: 11 окт 2012, 16:26
Репутация: 683
Настоящее имя: Виктор
Откуда: Санкт-Петербург
Контактная информация:

Re: Генератор импульсов для электроэрозионной обработки

Сообщение donvictorio »

aaaaa.jpg (2613 просмотров) <a class='original' href='./download/file.php?id=79447&mode=view' target=_blank>Загрузить оригинал (54.13 КБ)</a>
Последний раз редактировалось donvictorio 06 май 2016, 22:25, всего редактировалось 1 раз.
Аватара пользователя
Serg
Мастер
Сообщения: 21923
Зарегистрирован: 17 апр 2012, 14:58
Репутация: 5183
Заслуга: c781c134843e0c1a3de9
Настоящее имя: Сергей
Откуда: Москва
Контактная информация:

Re: Генератор импульсов для электроэрозионной обработки

Сообщение Serg »

nkp писал(а):+-15v
Источники на 10В и 20В в схеме лишнии. :)
Да и сам ОУ тоже... :)
Я не Христос, рыбу не раздаю, но могу научить, как сделать удочку...
nkp
Мастер
Сообщения: 8340
Зарегистрирован: 28 ноя 2011, 00:25
Репутация: 1589
Контактная информация:

Re: Генератор импульсов для электроэрозионной обработки

Сообщение nkp »

Duhas писал(а):но можно и проще )
Выделение_046.png
Выделение_046.png (9.29 КБ) 2632 просмотра
UAVpilot писал(а):Источники на 10В и 20В в схеме лишнии. Да и сам ОУ тоже...
=================================
всегда знал что наш форум - это сила!! :)
Duhas
Мастер
Сообщения: 1961
Зарегистрирован: 10 окт 2015, 23:25
Репутация: 285
Настоящее имя: Андрей
Откуда: Красноярск
Контактная информация:

Re: Генератор импульсов для электроэрозионной обработки

Сообщение Duhas »

а у меня почему то последних два изображения не видно (
Аватара пользователя
Urec
Мастер
Сообщения: 403
Зарегистрирован: 23 окт 2012, 11:32
Репутация: 92
Настоящее имя: Георгий
Откуда: г.Москва
Контактная информация:

Re: Генератор импульсов для электроэрозионной обработки

Сообщение Urec »

Подскажите, так пригоденли гки-300-200 для копировально-прошивных операций? Планирую купить тушку ЛФ79 для переделки в копировально-прошивной с этим генератором
aftaev
Зачётный участник
Зачётный участник
Сообщения: 34042
Зарегистрирован: 04 апр 2010, 19:22
Репутация: 6194
Откуда: Казахстан.
Контактная информация:

Re: Генератор импульсов для электроэрозионной обработки

Сообщение aftaev »

Urec писал(а):Подскажите, так пригоденли гки-300-200 для копировально-прошивных операций?
Сгодится. Ты ящики от него видел? :)
Urec писал(а):Планирую купить тушку ЛФ79
сцылку на фото или фото покаж - что за зверь такой что его инет не ведает :)
Дилетанту сложные вещи кажутся очень простыми, и только профессионал понимает насколько сложна самая простая вещь
Кто хочет - ищет возможности, кто не хочет - ищет оправдание.
Найди работу по душе и тебе не придется работать.
Аватара пользователя
Urec
Мастер
Сообщения: 403
Зарегистрирован: 23 окт 2012, 11:32
Репутация: 92
Настоящее имя: Георгий
Откуда: г.Москва
Контактная информация:

Re: Генератор импульсов для электроэрозионной обработки

Сообщение Urec »

Ох уж эти цифры в названиях) http://www.chipmaker.ru/topic/172542/pa ... msearch__1
Вот такой
aftaev
Зачётный участник
Зачётный участник
Сообщения: 34042
Зарегистрирован: 04 апр 2010, 19:22
Репутация: 6194
Откуда: Казахстан.
Контактная информация:

Re: Генератор импульсов для электроэрозионной обработки

Сообщение aftaev »

Urec писал(а):Вот такой
Как выглядит ГКИ 300-200 знаю, а вот как выглядит ЛФ79?

И что ты хош проволокой резать или электродом жечь? Если проволокой то можно у китайцев купить плату генератора + плату для ЧПУ.Только китайцы не дадут мануалов - ковыряться придется. Но размер генератора на 6А для проволоки получится с корпус компа.
Дилетанту сложные вещи кажутся очень простыми, и только профессионал понимает насколько сложна самая простая вещь
Кто хочет - ищет возможности, кто не хочет - ищет оправдание.
Найди работу по душе и тебе не придется работать.
Аватара пользователя
Urec
Мастер
Сообщения: 403
Зарегистрирован: 23 окт 2012, 11:32
Репутация: 92
Настоящее имя: Георгий
Откуда: г.Москва
Контактная информация:

Re: Генератор импульсов для электроэрозионной обработки

Сообщение Urec »

Я хочу электродом жечь. Такое у китайцев продается?
Аватара пользователя
Urec
Мастер
Сообщения: 403
Зарегистрирован: 23 окт 2012, 11:32
Репутация: 92
Настоящее имя: Георгий
Откуда: г.Москва
Контактная информация:

Re: Генератор импульсов для электроэрозионной обработки

Сообщение Urec »

mashinform.ru/electro-stanki/l/lf96f3
aftaev
Зачётный участник
Зачётный участник
Сообщения: 34042
Зарегистрирован: 04 апр 2010, 19:22
Репутация: 6194
Откуда: Казахстан.
Контактная информация:

Re: Генератор импульсов для электроэрозионной обработки

Сообщение aftaev »

Urec писал(а):Я хочу электродом жечь.
Площадь электрода/детали какая?
Urec писал(а):Такое у китайцев продается?
Со станком точно продается :)
Urec, современные генераторы имеют такую форму импульса что практически не грызется сам электрод. Износ что то 0,1% в отличии от старых генераторов под 10%.
Сами что мы делали генератор, и судя по износу электрода при покупке нашего станка Восстановление 4Б723М копировально-прошивочный #1 старые генераторы неплохо грызут электроды. Не видел как грызет ГКИ 300 электроды, но думаю не запасаешься электродами :)
Дилетанту сложные вещи кажутся очень простыми, и только профессионал понимает насколько сложна самая простая вещь
Кто хочет - ищет возможности, кто не хочет - ищет оправдание.
Найди работу по душе и тебе не придется работать.
aftaev
Зачётный участник
Зачётный участник
Сообщения: 34042
Зарегистрирован: 04 апр 2010, 19:22
Репутация: 6194
Откуда: Казахстан.
Контактная информация:

Re: Генератор импульсов для электроэрозионной обработки

Сообщение aftaev »

Urec писал(а):mashinform.ru/electro-stanki/l/lf96f3
Not Found
The requested URL /electro-stanki/l/lf96f3 was not found on this server.
Apache/2.2.15 Server at www.mashinform.ru Port 8

Фотос вставляй ;)
Дилетанту сложные вещи кажутся очень простыми, и только профессионал понимает насколько сложна самая простая вещь
Кто хочет - ищет возможности, кто не хочет - ищет оправдание.
Найди работу по душе и тебе не придется работать.
nkp
Мастер
Сообщения: 8340
Зарегистрирован: 28 ноя 2011, 00:25
Репутация: 1589
Контактная информация:

Re: Генератор импульсов для электроэрозионной обработки

Сообщение nkp »

Urec,в той теме, на которую ты ссылку дал,поинтересуйся на предмет прошивки с гки300...
у меня такой генератор на проволоке...
мое мнение(субъективное!),что он для прошивки не годится...
Аватара пользователя
Urec
Мастер
Сообщения: 403
Зарегистрирован: 23 окт 2012, 11:32
Репутация: 92
Настоящее имя: Георгий
Откуда: г.Москва
Контактная информация:

Re: Генератор импульсов для электроэрозионной обработки

Сообщение Urec »

http://mashinform.ru/images/stanki/lf96f3.jpg
За гки просят 1 тыс уе, стоит он того или не брать? Чпу нет. Я так понимаю на емц2 едм пока не реализовали?
nkp
Мастер
Сообщения: 8340
Зарегистрирован: 28 ноя 2011, 00:25
Репутация: 1589
Контактная информация:

Re: Генератор импульсов для электроэрозионной обработки

Сообщение nkp »

Urec писал(а):стоит он того или не брать?
если он не будет выполнять запрошенные тобой режимы(прожиг) - стоит оно того?
Urec писал(а):Я так понимаю
исходя из чего ты сделал такие выводы?
Ответить

Вернуться в «Электроника»