Проблема с подключением шаговог двигателя PF42-48c3 12v 70ом

Шаговые и серво двигатели, шпиндели, инверторы.
activik
Новичок
Сообщения: 2
Зарегистрирован: 26 апр 2016, 23:20
Репутация: 0
Настоящее имя: Роман
Контактная информация:

Проблема с подключением шаговог двигателя PF42-48c3 12v 70ом

Сообщение activik »

Всем привет, может кто сталкивался. Приобрел шаговый двигатель PF42-48c3 12v 70ом.(На двигателе написано NIPPON PULSE MOTOR). Не могу понять как подключить его, понимаю что нужен контроллер/драйвер, но большинство схем в интернете для Arduino, а мне надо запитать его просто от 12 вольт с возможностью регулировать обороты и управлять направлением вращения. Буду крайне признателен.
Спасибо все заранее.
sas_75
Мастер
Сообщения: 463
Зарегистрирован: 10 мар 2015, 11:03
Репутация: 115
Настоящее имя: Сергей
Откуда: Владивосток
Контактная информация:

Re: Проблема с подключением шаговог двигателя PF42-48c3 12v

Сообщение sas_75 »

Шаговик с отводами от середин обмоток, обычно управляется транзисторными ключами. Можно конечно и драйверами типа L298, если не использовать средние выводы обмоток. Тут важный вопрос чем управлять будете? Хотите готовый контроллер использовать, или самодельный на микроконтроллере?
activik
Новичок
Сообщения: 2
Зарегистрирован: 26 апр 2016, 23:20
Репутация: 0
Настоящее имя: Роман
Контактная информация:

Re: Проблема с подключением шаговог двигателя PF42-48c3 12v

Сообщение activik »

sas_75 писал(а): sas_75 » Сегодня, 05:52

Шаговик с отводами от середин обмоток, обычно управляется транзисторными ключами. Можно конеч
Хочется сделать, что нибудь по проще. У меня не большой станок для намотки катушки медной, мне не нужна скорость большая, надо чтобы аккуратно. Но дело в том,что нужен двигатель с редуктором, или просто мощный двигатель, который будет держать провод в натяг и контролер, чтобы можно было регулировать обороты...

Есть возможность, отправить схемку?

Спсибо.
sas_75
Мастер
Сообщения: 463
Зарегистрирован: 10 мар 2015, 11:03
Репутация: 115
Настоящее имя: Сергей
Откуда: Владивосток
Контактная информация:

Re: Проблема с подключением шаговог двигателя PF42-48c3 12v

Сообщение sas_75 »

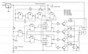
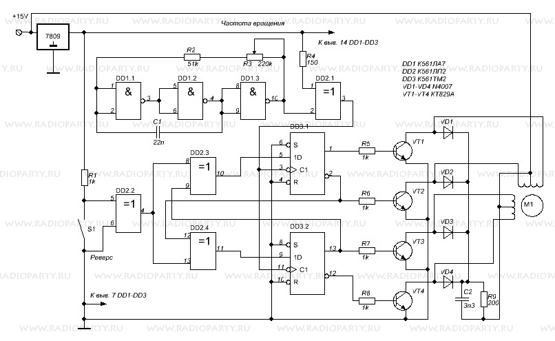
Самое простое, пожалуй, в это:
Вложения
42.gif (2626 просмотров) <a class='original' href='./download/file.php?id=78751&mode=view' target=_blank>Загрузить оригинал (45.51 КБ)</a>
sas_75
Мастер
Сообщения: 463
Зарегистрирован: 10 мар 2015, 11:03
Репутация: 115
Настоящее имя: Сергей
Откуда: Владивосток
Контактная информация:

Re: Проблема с подключением шаговог двигателя PF42-48c3 12v

Сообщение sas_75 »

Есть интересное готовое решение автора MIRON63 "Станок намоточный M63".
Автор выкладывает проект целиком:
http://moemesto.ru/MIRON63
Аватара пользователя
Тенгель
Почётный участник
Почётный участник
Сообщения: 1814
Зарегистрирован: 01 май 2012, 13:41
Репутация: 619
Откуда: Чита
Контактная информация:

Re: Проблема с подключением шаговог двигателя PF42-48c3 12v

Сообщение Тенгель »

activik писал(а):а мне надо запитать его просто от 12 вольт с возможностью регулировать обороты и управлять направлением вращения. Буду крайне признателен.
Спасибо все заранее.
Купить самый дешевый драйвер на TB6560 и подключить звуковой генератор :hehehe:
или вот, только не знаю как там с регулировкой оборотов
http://duxe.ru/product_info.php?cPath=3 ... cts_id=430
А вообще не очень удачная идея использовать тут ШД, привод от швейной машинки не подойдёт ?
Подпись отключена за неуплату.
nevkon
Почётный участник
Почётный участник
Сообщения: 2471
Зарегистрирован: 17 июл 2015, 10:25
Репутация: 310
Настоящее имя: Константин
Откуда: Балаково (Саратовская обл.)
Контактная информация:

Re: Проблема с подключением шаговог двигателя PF42-48c3 12v

Сообщение nevkon »

Можно использовать связку NE555 с драйвером биполярного двигателя (например как и советовали ТВ6560). Направление переключать выключателем.
Аватара пользователя
balomut
Почётный участник
Почётный участник
Сообщения: 889
Зарегистрирован: 06 апр 2015, 10:56
Репутация: 267
Настоящее имя: Олег
Откуда: Поланзбург
Контактная информация:

Re: Проблема с подключением шаговог двигателя PF42-48c3 12v

Сообщение balomut »

Каждый сходит с ума так , как ему нравится !
Ответить

Вернуться в «Двигатели и шпиндели»