Из чего и как делать рабочий стол портального фрезера?

Конструкции станков, линейные перемещения, направляющие, передачи.
Аватара пользователя
torvn77
Мастер
Сообщения: 2442
Зарегистрирован: 02 июн 2012, 22:12
Репутация: 215
Откуда: Россия,Санкт-Петербург
Контактная информация:

Из чего и как делать рабочий стол портального фрезера?

Сообщение torvn77 »

В общем есть станок, рама его выглядит вот так:
IMG_20160219_174827.jpg (1964 просмотра) <a class='original' href='./download/file.php?id=72726&mode=view' target=_blank>Загрузить оригинал (839.49 КБ)</a>
Родной его стол я давно снял, а вчера наконец то продал за 7 тыр, эксплуатировался же он с сендвичем из 30 мм ДСП и
постепенно уменьшающегося ввиду выравнивания стола плиты МДФ.
(для просмотра содержимого нажмите на ссылку)
Общий вид в собранном состоянии:
IMG_20160219_174430.jpg (1964 просмотра) <a class='original' href='./download/file.php?id=72727&mode=view' target=_blank>Загрузить оригинал (857.32 КБ)</a>
Вид сендвича с боку:
IMG_20151224_170952.jpg (1964 просмотра) <a class='original' href='./download/file.php?id=72728&mode=view' target=_blank>Загрузить оригинал (1.18 МБ)</a>
Вид снизу:
IMG_20160219_174800.jpg (1964 просмотра) <a class='original' href='./download/file.php?id=72729&mode=view' target=_blank>Загрузить оригинал (801.41 КБ)</a>
IMG_20160219_174651.jpg (1964 просмотра) <a class='original' href='./download/file.php?id=72732&mode=view' target=_blank>Загрузить оригинал (617.09 КБ)</a>
IMG_20160219_174735.jpg (1964 просмотра) <a class='original' href='./download/file.php?id=72730&mode=view' target=_blank>Загрузить оригинал (750.42 КБ)</a>
IMG_20160219_174720.jpg (1964 просмотра) <a class='original' href='./download/file.php?id=72731&mode=view' target=_blank>Загрузить оригинал (793.5 КБ)</a>
К станине это винтами не крепилось, а поначалу было вклеено на ПВА,
а потом просто держалось за счёт своего веса, трения и упора во внутренние боковые стенки рамы.
Screenshot.png
Screenshot.png (3.81 КБ) 1964 просмотра
Так вот, хотя этот стол тоже вышел на удивление не плохим, но заготовку к нему не прижать магнитами и не полить её керосином или маслом, так как внизу МДФ.
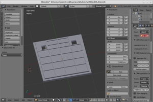
Хочу я по этому стол из металла, набросал концепт, пока без пропорций:
untitledhh.blend
(481.31 КБ) 937 скачиваний
Вид сверху
Сверху.png (1964 просмотра) <a class='original' href='./download/file.php?id=72746&mode=view' target=_blank>Загрузить оригинал (153.08 КБ)</a>
Вид снизу
Снизу.png (1964 просмотра) <a class='original' href='./download/file.php?id=72745&mode=view' target=_blank>Загрузить оригинал (152.54 КБ)</a>
Для начала спрошу, какой толщины и ширины надо делать рёбра жёсткости?
какое расстояние должно быть между ними?
Какой металл лучше всего подойдёт для этой цели?
Что вы вообще об этом думаете?
Ну и я бы хотел иметь возможность забраться на стол и на нём попрыгать без каких либо для стола последствий.
Последний раз редактировалось torvn77 20 фев 2016, 13:50, всего редактировалось 2 раза.
pup
Мастер
Сообщения: 679
Зарегистрирован: 12 фев 2015, 10:12
Репутация: 11
Контактная информация:

Re: Модернизация рабочего стола портального фрезера Suda ST8

Сообщение pup »

а родной-то как выглядел и зачем его было продавать?
Аватара пользователя
torvn77
Мастер
Сообщения: 2442
Зарегистрирован: 02 июн 2012, 22:12
Репутация: 215
Откуда: Россия,Санкт-Петербург
Контактная информация:

Re: Модернизация рабочего стола портального фрезера Suda ST8

Сообщение torvn77 »

Родной представлял был набран из лежащего в ванне профиля.
При попытке затянуть винт всё это смещалось,подтягивалось,
в общем надоел он мне и я его снял, собрав вместо него то, что представил на фотографиях.
Ну а так как использования профилю и тем более ванне без станка нет,
то я всё это и решил продать.

П.С.Вообще замена родного стола на скажем 30 мм плиту из дюраля для таких станков обычная практика.
Ну конечно не всем это надо, в основном всяким гравировщикам по металлу, у них большие площади и надо чтобы рабочий стол не изгибался.
Аватара пользователя
torvn77
Мастер
Сообщения: 2442
Зарегистрирован: 02 июн 2012, 22:12
Репутация: 215
Откуда: Россия,Санкт-Петербург
Контактная информация:

Re: Из чего и как делать рабочий стол портального фрезера?

Сообщение torvn77 »

По поводу плоскостей:
Screenshot.png
Screenshot.png (913 байт) 1893 просмотра
Красные поверхности очень кретичны, так как они лежат на станине и могут образовать качели.

Синие поверхности должны для предовращения смещения в плоскасти ХУ вплотную примыкать к станине.
Я пока не решил, делать вплотную к чёрным или с пазом, в который прокладывать селиконовую сантехническую резину.

Жёлта по идее должна быть строго паралельна красным, но на практике к ней может быть приклеен 1-3 миллиметровый ПВХ который будет выравниваться, тогда её параллельность красным получается не такой уж и важной.
pup
Мастер
Сообщения: 679
Зарегистрирован: 12 фев 2015, 10:12
Репутация: 11
Контактная информация:

Re: Из чего и как делать рабочий стол портального фрезера?

Сообщение pup »

не все силиконы одинаково полезны. если речь про дюраль. какие-то делаются на основе кислот, и говорят, после этого люминь белыми хлопьями исходит моментально.
Ответить

Вернуться в «Механика»