SolidWorks Simulation
-
Kopyloff
- Мастер
- Сообщения: 387
- Зарегистрирован: 28 мар 2013, 07:40
- Репутация: 117
- Настоящее имя: Сергей
- Откуда: Первоуральск
- Контактная информация:
SolidWorks Simulation
Помогите создать статический анализ простой конструкции - две балки под углом соединены + косынка приварена.
Никак не могу создать статический анализ - пишет ошибку "Модель не стабильна"
Всю голову уже сломал - никак не получается. Если делать косынку как абсолютно жесткое тело или принимать в расчетах как балку - все отлично считает и показывает результаты вычислений. Но мне интересно именно посмотреть какие напряжения в косынке получаются.
Вот сама модель:
-
aftaev
- Зачётный участник

- Сообщения: 34042
- Зарегистрирован: 04 апр 2010, 19:22
- Репутация: 6194
- Откуда: Казахстан.
- Контактная информация:
Re: SolidWorks Simulation
Дилетанту сложные вещи кажутся очень простыми, и только профессионал понимает насколько сложна самая простая вещь
Кто хочет - ищет возможности, кто не хочет - ищет оправдание.
Найди работу по душе и тебе не придется работать.
Кто хочет - ищет возможности, кто не хочет - ищет оправдание.
Найди работу по душе и тебе не придется работать.
-
Kopyloff
- Мастер
- Сообщения: 387
- Зарегистрирован: 28 мар 2013, 07:40
- Репутация: 117
- Настоящее имя: Сергей
- Откуда: Первоуральск
- Контактная информация:
Re: SolidWorks Simulation
Эти видео я уже на несколько раз пересмотрел - там нет косынок. Если вместо косынки балку подставить - вообще проблем никаких, даже такие конструкции влегкую считаются:
А вот с косынками затык где-то 
- Predator
- Мастер
- Сообщения: 9583
- Зарегистрирован: 18 июл 2013, 18:26
- Репутация: 2531
- Контактная информация:
Re: SolidWorks Simulation
Kopyloff писал(а):две балки под углом соединены + косынка приварена.
Наложи сварной шов на трубу и косынку и будет всё хорошо!Kopyloff писал(а):пишет ошибку "Модель не стабильна"
-
Kopyloff
- Мастер
- Сообщения: 387
- Зарегистрирован: 28 мар 2013, 07:40
- Репутация: 117
- Настоящее имя: Сергей
- Откуда: Первоуральск
- Контактная информация:
Re: SolidWorks Simulation
Сварной шов сделан уже. Пробовал всякие сварные швы - и вкруговую и прерывистые - не помогает.
-
Kopyloff
- Мастер
- Сообщения: 387
- Зарегистрирован: 28 мар 2013, 07:40
- Репутация: 117
- Настоящее имя: Сергей
- Откуда: Первоуральск
- Контактная информация:
Re: SolidWorks Simulation
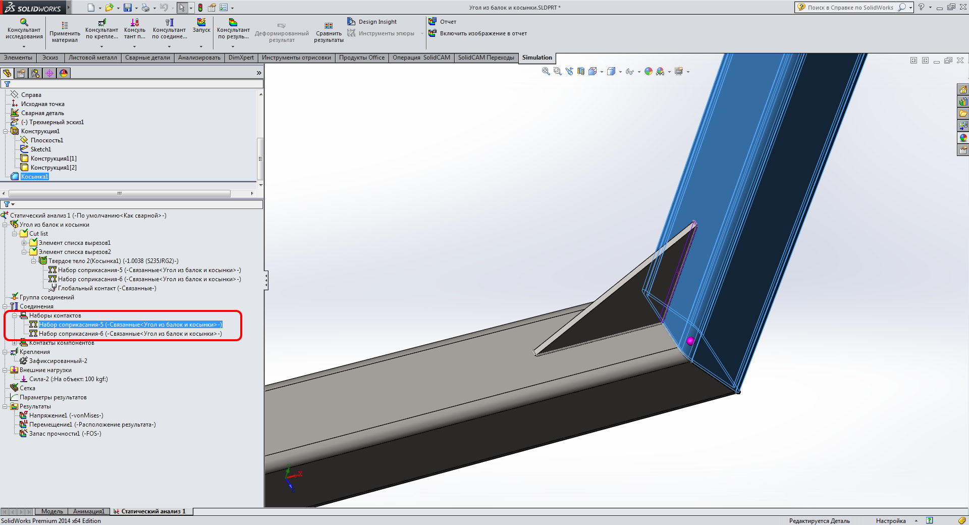
Разобрался. Надо было создать набор связанных контактов грани косынки и балки:
Результаты:
+ без косынки + с косынкой
+ без косынки + с косынкой
-
Oxford
- Мастер
- Сообщения: 415
- Зарегистрирован: 28 мар 2015, 02:55
- Репутация: -21
- Контактная информация:
Re: SolidWorks Simulation
По симуляции информации очень мало, мало кто умеет это делать. Интересует например сложный статический анализ сборной детали из нескольких деталей с болтовыми соединениями , как правильно все фиксировать, расставлять болты и прочее.