Думал об этом. Завтра погоняю. Хотя раньше обрезку панно делал все сходилось. На большом размере (около 500мм) никак не больше 1 мм разница. Да и никогда не мерял.aftaev писал(а):Мож у тебя Мач криво настроен и ездит по осям не точно. Линейку на стол, иглу в шпинедль и поездий Мачем по линейке и посмотри как ездит.
SolidCAM
- shalek
- Почётный участник

- Сообщения: 3023
- Зарегистрирован: 25 авг 2014, 10:40
- Репутация: 2583
- Настоящее имя: Александр
- Откуда: РБ Бобруйск
- Контактная информация:
Re: SolidCAM
Если ты не можешь решить проблему, значит это не твоя проблема!
Мой канал на YouTube: YouTube
ЧПУ "Бобр" 600x500 мм
shalek64@gmail.com
Мой канал на YouTube: YouTube
ЧПУ "Бобр" 600x500 мм
shalek64@gmail.com
- shalek
- Почётный участник

- Сообщения: 3023
- Зарегистрирован: 25 авг 2014, 10:40
- Репутация: 2583
- Настоящее имя: Александр
- Откуда: РБ Бобруйск
- Контактная информация:
Re: SolidCAM
Есть такая строчка. Попробую без нее.aftaev писал(а):halek, когда СолидКам сформирует файл и откроет его в блокноте удали строчку с номером инструмента типо М6Т1. Попробуй без номера инструмента.
Если ты не можешь решить проблему, значит это не твоя проблема!
Мой канал на YouTube: YouTube
ЧПУ "Бобр" 600x500 мм
shalek64@gmail.com
Мой канал на YouTube: YouTube
ЧПУ "Бобр" 600x500 мм
shalek64@gmail.com
- AndyBig
- Мастер
- Сообщения: 3971
- Зарегистрирован: 07 мар 2014, 04:01
- Репутация: 1121
- Откуда: юг России
- Контактная информация:
Re: SolidCAM
Бессмысленно. Траектория-то, описанная в УП не изменится.aftaev писал(а):удали строчку с номером инструмента типо М6Т1
Я вот тоже никогда не прописывал инструменты в Маче, хотя тот же Вектрик указывает номер инструмента при смене: N120 T3 M06
Просто если постпроцессор формирует траекторию строго по контуру, без отступа на радиус фрезы, то удалять номера инструментов из УП не имеет смысла, Мач пойдет по этой траектории
Честно говоря, даже не знаю для чего в Маче указываются параметры инструмента... Если только для обмера по пробнику.
UPD: нашел для чего
-
aftaev
- Зачётный участник

- Сообщения: 34042
- Зарегистрирован: 04 апр 2010, 19:22
- Репутация: 6194
- Откуда: Казахстан.
- Контактная информация:
Re: SolidCAM
Значит кто то в СолидКаме указывает компенсацию инструментаAndyBig писал(а):Оказывается есть коды G40-G42, которые как раз и задают компенсацию
Дилетанту сложные вещи кажутся очень простыми, и только профессионал понимает насколько сложна самая простая вещь
Кто хочет - ищет возможности, кто не хочет - ищет оправдание.
Найди работу по душе и тебе не придется работать.
Кто хочет - ищет возможности, кто не хочет - ищет оправдание.
Найди работу по душе и тебе не придется работать.
- AndyBig
- Мастер
- Сообщения: 3971
- Зарегистрирован: 07 мар 2014, 04:01
- Репутация: 1121
- Откуда: юг России
- Контактная информация:
Re: SolidCAM
И сдается мне, что постпроцессор тут не виноватaftaev писал(а):Значит кто то в СолидКаме указывает компенсацию инструмента
-
aftaev
- Зачётный участник

- Сообщения: 34042
- Зарегистрирован: 04 апр 2010, 19:22
- Репутация: 6194
- Откуда: Казахстан.
- Контактная информация:
Re: SolidCAM
Не будем показывать пальцем кто коррекцию включилAndyBig писал(а):И сдается мне, что постпроцессор тут не виноват
Дилетанту сложные вещи кажутся очень простыми, и только профессионал понимает насколько сложна самая простая вещь
Кто хочет - ищет возможности, кто не хочет - ищет оправдание.
Найди работу по душе и тебе не придется работать.
Кто хочет - ищет возможности, кто не хочет - ищет оправдание.
Найди работу по душе и тебе не придется работать.
-
Kopyloff
- Мастер
- Сообщения: 387
- Зарегистрирован: 28 мар 2013, 07:40
- Репутация: 117
- Настоящее имя: Сергей
- Откуда: Первоуральск
- Контактная информация:
Re: SolidCAM
Ну вот и разобрались 
В Солидкаме никогда не ставил галку "Компенсировать радиус": Но использую фануковский постпроцессор, правленный под себя - там этих G40 - куча:
В Солидкаме никогда не ставил галку "Компенсировать радиус": Но использую фануковский постпроцессор, правленный под себя - там этих G40 - куча:
Код: Выделить всё
%
O5000 (ТЕСТ-2_ОТКРЫТЫЙКАРМАН.TAP)
( MyMill ) (01-NOV-2015)
(SUBROUTINES: O2 .. O0)
G90 G17 (G90 - Задание абсолютных координат опорных точек траектории, G17-19 - Выбор рабочей плоскости X-Y, Z-X, Y-Z соответственно)
G80 G49 G40 (G80 - Отмена циклов сверления, растачивания, нарезания резьбы метчиком и т. д., G49 - Отмена компенсации длины инструмента, G40 - Отмена компенсации радиуса инструмента)
G54
(G91 G28 Z0)
G90
(В настройках MACH3 стоит функция при виде М6 останавливать шпиндель, ждать нажатия Cyсle Start. Поэтому следующая строка закомментарена)
(M01)
N1 M6 T19
(TOOL -19- MILL DIA 3.175 R0. MM )
(G90 - Задание абсолютных координат опорных точек траектории, G00 - Ускоренное перемещение инструмента=холостой ход, G40 - Отмена компенсации радиуса инструмента, G53+home_number=G54-G59 - Переключиться на заданную оператором систему координат)
G90 G00 G40 G54
(G43 - Компенсировать длину инструмента положительно, H=tool_number, D=tool_number+30, далее-двигаться на быстрой скорости в заданную точку X, Y, Z)
G43 H19 D49 G0 X-1.587 Y10. Z5. S11500 M3
(Отключил M08 - Включить основное охлаждение. Иногда использование более одного M-кода в одной строке недопустимо, для этого используются M13 и M14)
(M8)
(--------------------)
(F-CONTOUR1 - PROFILE)
(--------------------)
X-1.587 Y10. Z2.
G1 Z-25.857 F300
Y40. F600
G2 X0. Y41.587 R1.587
G1 X100.
G2 X101.588 Y40. R1.587
G1 Y0.
G2 X100. Y-1.587 R1.587
G1 X0.
G2 X-1.587 Y0. R1.587
G1 Y10.
G0 Z2.
(--------Автовыключение шпинделя, подъём инструмента и уход в X0, Y0--------)
M5
G0 Z20.
G0 X0. Y0.
(---------------------------------------------------------------------------)
M30
%- shalek
- Почётный участник

- Сообщения: 3023
- Зарегистрирован: 25 авг 2014, 10:40
- Репутация: 2583
- Настоящее имя: Александр
- Откуда: РБ Бобруйск
- Контактная информация:
Re: SolidCAM
Сегодня опробую и с коррекцией и без. Отпишусь.Kopyloff писал(а):Ну вот и разобрались
Если ты не можешь решить проблему, значит это не твоя проблема!
Мой канал на YouTube: YouTube
ЧПУ "Бобр" 600x500 мм
shalek64@gmail.com
Мой канал на YouTube: YouTube
ЧПУ "Бобр" 600x500 мм
shalek64@gmail.com
-
nik1
- Мастер
- Сообщения: 8408
- Зарегистрирован: 02 окт 2012, 07:37
- Репутация: 3629
- Откуда: Красногорск
- Контактная информация:
Re: SolidCAM
Почти наверняка это из за включенной коррекции
вобще штука нужная, часто пользуюсь
ток не забудь делать подходы и отходы , если она включена
вобще штука нужная, часто пользуюсь
ток не забудь делать подходы и отходы , если она включена
-
A-Tr
- Кандидат
- Сообщения: 77
- Зарегистрирован: 19 май 2015, 18:36
- Репутация: 40
- Настоящее имя: Александр
- Откуда: Харьков
- Контактная информация:
Re: SolidCAM
Дело именно в функциях G41-42, в настройках препроцессора (*.prp) есть параметр comp_by_zero. Именно от него зависит как SC будет рассчитывать траекторию при использовании функции компенсации на радиус инструмента. Параметр принимает два значения либо false, либо true. Попробуй поменять его и посмотри разницу в тексте программы. При каком-то значении надо в таблице инструментов на станке прописывать радиус фрезы, при другом - не надо. На работе могу посмотреть какой параметр для чего.
Сам в свое время намучился с этими компенсациями, так что понимаю.
Сам в свое время намучился с этими компенсациями, так что понимаю.
- shalek
- Почётный участник

- Сообщения: 3023
- Зарегистрирован: 25 авг 2014, 10:40
- Репутация: 2583
- Настоящее имя: Александр
- Откуда: РБ Бобруйск
- Контактная информация:
Re: SolidCAM
Уже попробовал вырезать с отключенной в SolidCam коррекцией. В Mach3 ничего не прописывал. Правда поменял и постпроцессор. Размер совпал.
Сразу по линейке поездил. Все нормально.
Сразу по линейке поездил. Все нормально.
Если ты не можешь решить проблему, значит это не твоя проблема!
Мой канал на YouTube: YouTube
ЧПУ "Бобр" 600x500 мм
shalek64@gmail.com
Мой канал на YouTube: YouTube
ЧПУ "Бобр" 600x500 мм
shalek64@gmail.com
- shalek
- Почётный участник

- Сообщения: 3023
- Зарегистрирован: 25 авг 2014, 10:40
- Репутация: 2583
- Настоящее имя: Александр
- Откуда: РБ Бобруйск
- Контактная информация:
Re: SolidCAM
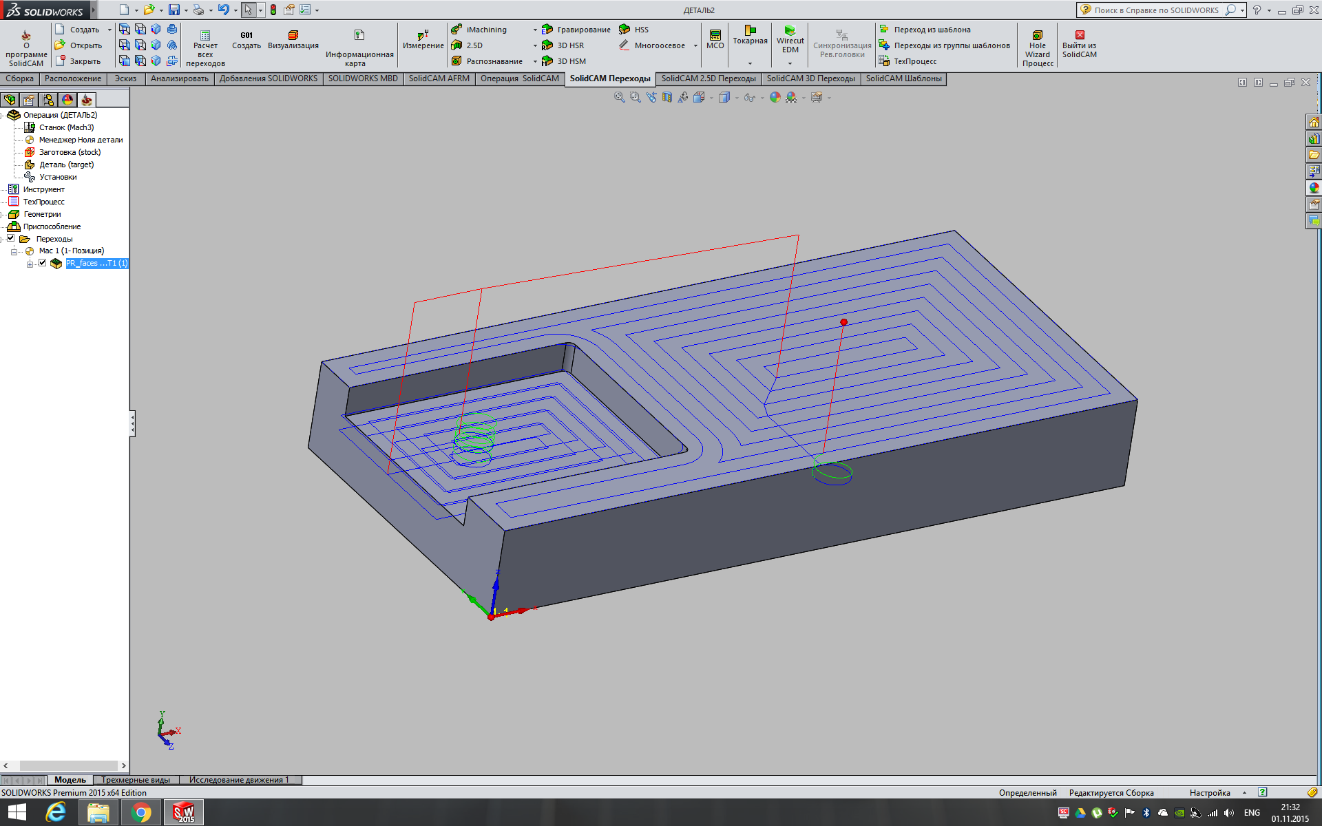
И снова Solidcam.
Простая модель. Обработка кармана. 6мм фреза. И вопрос. Есть ли в программе доработка углов? Или надо еще одну УП строить для меньшей (1мм) фрезы? Ей в холостую дофига бегать. Кто как делает? Если не секрет.
Простая модель. Обработка кармана. 6мм фреза. И вопрос. Есть ли в программе доработка углов? Или надо еще одну УП строить для меньшей (1мм) фрезы? Ей в холостую дофига бегать. Кто как делает? Если не секрет.
Если ты не можешь решить проблему, значит это не твоя проблема!
Мой канал на YouTube: YouTube
ЧПУ "Бобр" 600x500 мм
shalek64@gmail.com
Мой канал на YouTube: YouTube
ЧПУ "Бобр" 600x500 мм
shalek64@gmail.com
-
Kopyloff
- Мастер
- Сообщения: 387
- Зарегистрирован: 28 мар 2013, 07:40
- Репутация: 117
- Настоящее имя: Сергей
- Откуда: Первоуральск
- Контактная информация:
Re: SolidCAM
Я уже спрашивал здесь за эту тему, спасибо Aftaev, подсказал 
Почитай с этого поста: http://www.cnc-club.ru/forum/viewtopic. ... 20#p187385
Почитай с этого поста: http://www.cnc-club.ru/forum/viewtopic. ... 20#p187385
- shalek
- Почётный участник

- Сообщения: 3023
- Зарегистрирован: 25 авг 2014, 10:40
- Репутация: 2583
- Настоящее имя: Александр
- Откуда: РБ Бобруйск
- Контактная информация:
Re: SolidCAM
Нашел доработку, но почему-то на размер ругается. Пишет, что диаметр предыдущего инструмента должен быть больше. Ввожу 1мм - ругается. Прописал 7мм - построил траекторию. Как это доработку большим диаметром?
Если ты не можешь решить проблему, значит это не твоя проблема!
Мой канал на YouTube: YouTube
ЧПУ "Бобр" 600x500 мм
shalek64@gmail.com
Мой канал на YouTube: YouTube
ЧПУ "Бобр" 600x500 мм
shalek64@gmail.com
-
aftaev
- Зачётный участник

- Сообщения: 34042
- Зарегистрирован: 04 апр 2010, 19:22
- Репутация: 6194
- Откуда: Казахстан.
- Контактная информация:
Re: SolidCAM
shalek писал(а):Есть ли в программе доработка углов? Или надо еще одну УП строить для меньшей (1мм) фрезы? Ей в холостую дофига бегать. Кто как делает? Если не секрет.
Дообработка
1. Делается обработка ф10мм фрезой чтобы выгрызть "мясо". При этом остаются не обработанные углы.2. Копируем операцию (чтоб новую не делать). И выбираем инструмент дообработки ф2мм 3. Выбираем дообработку 4. Прописываем что он от нас хочет Обработка ф10мм Дообработка ф2мм
Дилетанту сложные вещи кажутся очень простыми, и только профессионал понимает насколько сложна самая простая вещь
Кто хочет - ищет возможности, кто не хочет - ищет оправдание.
Найди работу по душе и тебе не придется работать.
Кто хочет - ищет возможности, кто не хочет - ищет оправдание.
Найди работу по душе и тебе не придется работать.
-
aftaev
- Зачётный участник

- Сообщения: 34042
- Зарегистрирован: 04 апр 2010, 19:22
- Репутация: 6194
- Откуда: Казахстан.
- Контактная информация:
Re: SolidCAM
Дообработка делается меньшим инструментом. Если первым инструментом ты выгрызал ф10мм, то дообработка делается скажем ф2мм. Он просит вести какой инструмент был до дообработки, а это 10мм(в моем примере).shalek писал(а):Нашел доработку, но почему-то на размер ругается. Пишет, что диаметр предыдущего инструмента должен быть больше. Ввожу 1мм - ругается. Прописал 7мм - построил траекторию. Как это доработку большим диаметром?
Дилетанту сложные вещи кажутся очень простыми, и только профессионал понимает насколько сложна самая простая вещь
Кто хочет - ищет возможности, кто не хочет - ищет оправдание.
Найди работу по душе и тебе не придется работать.
Кто хочет - ищет возможности, кто не хочет - ищет оправдание.
Найди работу по душе и тебе не придется работать.
- shalek
- Почётный участник

- Сообщения: 3023
- Зарегистрирован: 25 авг 2014, 10:40
- Репутация: 2583
- Настоящее имя: Александр
- Откуда: РБ Бобруйск
- Контактная информация:
Re: SolidCAM
Получилось! Я же про копирование только узнал.aftaev писал(а):2. Копируем операцию (чтоб новую не делать).
Завтра буду мучать фасками. Сначала сам, потом за советом если че. Не обессудьте.
Последний раз редактировалось shalek 01 ноя 2015, 22:35, всего редактировалось 1 раз.
Если ты не можешь решить проблему, значит это не твоя проблема!
Мой канал на YouTube: YouTube
ЧПУ "Бобр" 600x500 мм
shalek64@gmail.com
Мой канал на YouTube: YouTube
ЧПУ "Бобр" 600x500 мм
shalek64@gmail.com
-
aftaev
- Зачётный участник

- Сообщения: 34042
- Зарегистрирован: 04 апр 2010, 19:22
- Репутация: 6194
- Откуда: Казахстан.
- Контактная информация:
Re: SolidCAM
Копирование - это чтобы сексом не заниматься и многие поля не заполнять, копирование автоматом создает операцию и кое что заполнит.shalek писал(а):Я же про копирование только узнал.
Дилетанту сложные вещи кажутся очень простыми, и только профессионал понимает насколько сложна самая простая вещь
Кто хочет - ищет возможности, кто не хочет - ищет оправдание.
Найди работу по душе и тебе не придется работать.
Кто хочет - ищет возможности, кто не хочет - ищет оправдание.
Найди работу по душе и тебе не придется работать.
- shalek
- Почётный участник

- Сообщения: 3023
- Зарегистрирован: 25 авг 2014, 10:40
- Репутация: 2583
- Настоящее имя: Александр
- Откуда: РБ Бобруйск
- Контактная информация:
Re: SolidCAM
А все примочки наверное только разработчик знает.
Если ты не можешь решить проблему, значит это не твоя проблема!
Мой канал на YouTube: YouTube
ЧПУ "Бобр" 600x500 мм
shalek64@gmail.com
Мой канал на YouTube: YouTube
ЧПУ "Бобр" 600x500 мм
shalek64@gmail.com
-
aftaev
- Зачётный участник

- Сообщения: 34042
- Зарегистрирован: 04 апр 2010, 19:22
- Репутация: 6194
- Откуда: Казахстан.
- Контактная информация:
Re: SolidCAM
и уроки Ютубаshalek писал(а):А все примочки наверное только разработчик знает.
Дилетанту сложные вещи кажутся очень простыми, и только профессионал понимает насколько сложна самая простая вещь
Кто хочет - ищет возможности, кто не хочет - ищет оправдание.
Найди работу по душе и тебе не придется работать.
Кто хочет - ищет возможности, кто не хочет - ищет оправдание.
Найди работу по душе и тебе не придется работать.