Проходили всё это
Ещё один долгострой, в этот раз токарник
-
nik1
- Мастер
- Сообщения: 8408
- Зарегистрирован: 02 окт 2012, 07:37
- Репутация: 3629
- Откуда: Красногорск
- Контактная информация:
Re: Ещё один долгострой, в этот раз токарник
Много времени уходит на проводку электрики, канализация, водопровод, отделка комнат
Проходили всё это
Проходили всё это
- IGon
- Опытный
- Сообщения: 167
- Зарегистрирован: 05 ноя 2012, 11:10
- Репутация: 11
- Откуда: Хмельницкий, Украина
- Контактная информация:
Re: Ещё один долгострой, в этот раз токарник
Место красивое! Березки!!!alexandr_st писал(а):Пока что имеем вот это
Но по станку: Александр, чем обусловлено крепление кареток к плите а не рельс? И чем не устроили родніе призматические направляющие?
-
alexandr_st
- Опытный
- Сообщения: 108
- Зарегистрирован: 08 мар 2015, 14:06
- Репутация: 169
- Настоящее имя: Александр
- Контактная информация:
Re: Ещё один долгострой, в этот раз токарник
Не совсем вопрос понял, но попробую прокомментировать ход своих мыслей.. Те направляйки, что будут на стороне суппорта с резцедержкой, скорее всего будут традиционно: рельсы снизу, каретки сверху. Но это еще посмотрим, как плита приедет, вживую покрутить надо, прикинуть нахождение резца относительно расположения кареток, чтоб в месте наибольшей нагрузки была максимальная жесткость. Направляйки, которые будут со стороны шпиндельной бабки, перевернуты вверх ногами. Здесь первая причина - вылет кулачков патрона. Чтоб не зацепить за рельсы. Высота патрона должна быть минимальной, чтоб, опять же, добиться хоть какой-то жесткости. Вторая причина: лень возиться с защитой рельс. В традиционном виде рельсы будут всё время открыты, а там СОЖ, мелкая стружка и т.п. В перевернутом же виде достаточно будет возле кареток поставить латунные шкребки.IGon писал(а):чем обусловлено крепление кареток к плите а не рельс? И чем не устроили родніе призматические направляющие?
С родными призматическими есть пару сложностей. Наружные достаточной длинны, внутренние на 1/3 короче. Изначально там шарики стояли, есть лёгкие следы накатки. Так, чтоб толково было, нужно ставить ролики и делать сепараторы. Т.к. внутренние и наружные разные по длине и ещё нужно место для свободного хода шариков/роликов, то чистого хода там останется мм 80-100. Это крайне мало. Станина, если память не изменяет, от какого-то эрозионного станка. На поперечке на плите, если места хватит, еще хочу рядом с резцедержкой втулить фрезерную головку, хотя бы съемную. В общем, станочек этот делается экспромтом в основном из того, что уже есть в наличии, с минимальными докупками. Делается на замену рукопашному немцу, что стоит на балконе.
Ушатан маленько. Восстанавливать лень, проще новый сделать. В любом случае новый будет повеселей того старичка. Новый станок делается больше из спортивного интереса, конкретной работы на него нет (пока), так, - вспомогательные из текущего перекрыть. Да и куча железа просто без дела валялась. Так что отношение к его постройке не совсем серьезное: как получится, так и будет.
Место выбирали с полгода. Главные аргументы: березки и три фазы 380, 10кВт.IGon писал(а):Место красивое! Березки!!!
Куда деваться... будем землю грызть. Всё ж лучше, чем в гараже ютиться. Его зимой хрен протопишь, электричество вырубают с 23 до 6, а мне, как ночной птице, это дело, как серпом по одному месту. В Киеве как-то рейдеры землю урвали на Краснозвездном проспекте. А на земле той стояли 1700 гаражей. Сейчас там высотки. В общем, лучше не ждать неожиданностей от судьбыnik1 писал(а):Проходили всё это
-
nik1
- Мастер
- Сообщения: 8408
- Зарегистрирован: 02 окт 2012, 07:37
- Репутация: 3629
- Откуда: Красногорск
- Контактная информация:
Re: Ещё один долгострой, в этот раз токарник
Свой дом это во 
- IGon
- Опытный
- Сообщения: 167
- Зарегистрирован: 05 ноя 2012, 11:10
- Репутация: 11
- Откуда: Хмельницкий, Украина
- Контактная информация:
Re: Ещё один долгострой, в этот раз токарник
)) да, я вот сейчас прочел его, тоже не сразу догадался бы. звыняйтэ, в общем. Вопрос задавал про направляйки именно суппорта. Просто мысли были примерно такие же о их компоновке, какие были Вами высказаны про шпиндельную бабку. Ответ получил, спасибо.alexandr_st писал(а):Не совсем вопрос понял
Кстати о работе для этого станка: мой заказчик на мастер-модели масштабных копий авто (в Киеве) нуждается в постоянном изготовлении малогабаритных изделий от ЧПУ-токарки. Если интересно, подробности через личку.
-
alexandr_st
- Опытный
- Сообщения: 108
- Зарегистрирован: 08 мар 2015, 14:06
- Репутация: 169
- Настоящее имя: Александр
- Контактная информация:
Re: Ещё один долгострой, в этот раз токарник
Спасибо! Рановато ещё делить шкуру неубитого медведяIGon писал(а):Если интересно, подробности через личку
-
alexandr_st
- Опытный
- Сообщения: 108
- Зарегистрирован: 08 мар 2015, 14:06
- Репутация: 169
- Настоящее имя: Александр
- Контактная информация:
Re: Ещё один долгострой, в этот раз токарник
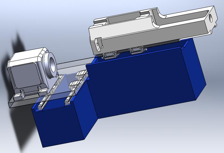
Добавил кой-чего... Наращивание виртуальных мышц продолжается
общая компоновка вырисовывается, теперь можно играться с её перестановками. Моторы как-то внутрь бы упрятать, а-то бандура сильно здоровая получается. По идее внутрь станины должны влезть, привод на швп через ремни, а то может и зафиксировать винты и через вращающиеся гайки запустить. Сильно не хочется с подшипниковыми узлами шаропар долбаться. Фирменные готовые покупать сейчас возможности нет, городить самому на радиально-упорниках, как в рулетку. Через ремни должно нормально быть, в любом случае обратная связь через линейки будет. Сейчас еду получать большую серву, сразу по месту её примерю внутрь станины
Получил кой чего из железа вчера. Приехали швп. Состояние не очень, но при цене в $10 за штуку готов помочить их в лимонной кислоте. Типа не работавшие, но валялись там где мокро было.
Плита. Суперская. Приложил лекальную линеечку. Плоскость супер, есть децильные ямки местами, но на скорость не влияют. Шморгнул напильником. Твердость на ощупь единиц 30-40. Вердикт - доработки не требует примерил на станину Ещё одна железяка - заготовка на планшайбу. Вид не очень, но под ржавчиной железо. Ткнул сверлом. Берется туго. Стружка сильно блестящая. размерчик около Ф220х60
Вытряхнул из бабки шпиндель. Почистил. Подшипники под замену. Теперь мозг болит о том, как туда планшайбу притулить, но вроде предварительные соображения есть.
Новый пост не буду создавать, подправлю этот.
Приехал такой вот пупсик на 25кг Фланец: квадрат 140мм, длинна без вала 400. На ламелях даже мелких царапок нет от следов работы. Новьё. Внутри стоит какой-то странный механизм, жужжит. Я так понял, некое подобие тормоза, снижающее инерцию при свободном вращении. Подключил к блоку питания на 40В. Крутит, шо дурной. При старте сильно подпрыгивает. Если б это какой мелкаш был, не смутило бы, а так будет весь станок вместе с мотором подпрыгивать, особенно при реверсе, придется к полу прикручивать. Ну да ладно. В любом случае двигло знатное. Чем больше моща, тем плавнее ход и чище поверхность, что и требуется. Понёс его к станине приложить и понял, что кроме, как сзади, по другому примастырить не получится. Чтоб упрятать в корпус станины и речи нет, не пролазит
Получил кой чего из железа вчера. Приехали швп. Состояние не очень, но при цене в $10 за штуку готов помочить их в лимонной кислоте. Типа не работавшие, но валялись там где мокро было.
Плита. Суперская. Приложил лекальную линеечку. Плоскость супер, есть децильные ямки местами, но на скорость не влияют. Шморгнул напильником. Твердость на ощупь единиц 30-40. Вердикт - доработки не требует примерил на станину Ещё одна железяка - заготовка на планшайбу. Вид не очень, но под ржавчиной железо. Ткнул сверлом. Берется туго. Стружка сильно блестящая. размерчик около Ф220х60
Вытряхнул из бабки шпиндель. Почистил. Подшипники под замену. Теперь мозг болит о том, как туда планшайбу притулить, но вроде предварительные соображения есть.
Новый пост не буду создавать, подправлю этот.
Приехал такой вот пупсик на 25кг Фланец: квадрат 140мм, длинна без вала 400. На ламелях даже мелких царапок нет от следов работы. Новьё. Внутри стоит какой-то странный механизм, жужжит. Я так понял, некое подобие тормоза, снижающее инерцию при свободном вращении. Подключил к блоку питания на 40В. Крутит, шо дурной. При старте сильно подпрыгивает. Если б это какой мелкаш был, не смутило бы, а так будет весь станок вместе с мотором подпрыгивать, особенно при реверсе, придется к полу прикручивать. Ну да ладно. В любом случае двигло знатное. Чем больше моща, тем плавнее ход и чище поверхность, что и требуется. Понёс его к станине приложить и понял, что кроме, как сзади, по другому примастырить не получится. Чтоб упрятать в корпус станины и речи нет, не пролазит
-
alexandr_st
- Опытный
- Сообщения: 108
- Зарегистрирован: 08 мар 2015, 14:06
- Репутация: 169
- Настоящее имя: Александр
- Контактная информация:
Re: Ещё один долгострой, в этот раз токарник
Потихоньку начинает срастаться. Покрутил модельки моторов. Вариант через ремни устраивает. При этом моторы разворачиваются на 180 к внутренней стороне станины. Там они в любом случае будут закрыты кожухами защиты из стальных листов и общая площадь станка сохраняет свою компактность. Вот, кстати, второй моторчик.
Он покомпактней первого, но более скоростной (1800об/мин). Для придания хорошего крутящего момента его можно пустить через шкивы 1 к 2. Общая скорость станка будет сбалансирована с первым мотором, у которого 1000 об/мин. При шаге винтов 10мм имеем по G0 160-170 мм/сек по обеим осям. Учитывая, что там ходы будут примерно 150х150, вполне приличная скорость работы для домашнего бюджетного станочка.
-
alexandr_st
- Опытный
- Сообщения: 108
- Зарегистрирован: 08 мар 2015, 14:06
- Репутация: 169
- Настоящее имя: Александр
- Контактная информация:
Re: Ещё один долгострой, в этот раз токарник
Снова я со своими безумными идеями. Есть кое-какие подвижки, посему можно продолжить. Подшаманил кой-чего у станка в Солиде, но на данный момент это не принципиально. Собственно, весь вопрос продолжения проектирования застопорился из-за стальных переходных плит 500х100, которые должны установиться направляющие шпиндельной бабки. В одном месте хорошие люди промуфлонили мне почти три недели, но таки металл отрезали. По металлу сознательно остановился на Ст3, т.к. она вязкая и пластичная. Учитывая, что наращиваться будет чугунная станина, материалы по свойствам приблизительно одинаковые. Даже если металл со временем захочет деформироваться, то он не покрутит мне станину, во всяком случае это я так себе предполагаю. Вот такие вот славные железяки вышли, две плиты 150х400 под крепежи двигателей, и две 500х100 под подкладки направляющих. Толщина всех железок 30мм.
Отдельное спасибо Мише Aegis. Общими усилиями пришли к оптимальным выводам по работе с токарными патронами. В итоге было принято решение отказаться, как задумывалось изначально, от пневмопатрона (там куча своих нюансов свзянных с проходным отверстием шпиндела и посадочным на КМ4). В итоге были докуплены пара патрончиков 130 и 160мм, не нулёвые, но комплектные и судя по состоянию улиток и кулачков, в работе не были
Итак, стащил плиты в подвал на примерку. По габаритам относительно фланцев серв в самый раз
Прикладываются сбоку станины на будущие посадочные места
Всё вяжется, как прикидывалось в Солиде
Наверх станины кидаем подкладки под направляющие
и рельсы
Наверх бабку (шпиндель вынул на ревизию)
Ну и патрончик 130мм конечно же нетерпится приложить
Ну и наверх до полного комплекта серву привода шпинделя 1,6кВт
Предполагаю, злая малютка должна получиться 
Скорее всего на плите с резцедержкой дополнительно будет сидеть фрезерная головка, специально плиту побольше искал, чтоб место для установки было. Вот такой вот шпинделёк под КМ2 Заготовка для корпуса
Пока что всё. Работаем дальше. Времени катастрофически мало, стройка в процессе.
Заготовка для беседки
тубзилет
Скоро начнет обрастать кирпичиками
Скорее всего на плите с резцедержкой дополнительно будет сидеть фрезерная головка, специально плиту побольше искал, чтоб место для установки было. Вот такой вот шпинделёк под КМ2 Заготовка для корпуса
Пока что всё. Работаем дальше. Времени катастрофически мало, стройка в процессе.
Заготовка для беседки
-
alexandr_st
- Опытный
- Сообщения: 108
- Зарегистрирован: 08 мар 2015, 14:06
- Репутация: 169
- Настоящее имя: Александр
- Контактная информация:
Re: Ещё один долгострой, в этот раз токарник
Ну уже что-то вырисовывается более определенно. Осталось отрисовать швп с крепежами и накромсать посадочных отверстий. Патрон детально не отрисовывал, смысла нет. На картинках под 130й, но и 160й войдет без проблем. Ходы получаются порядка 200х200. В общем, концепт готов, можно уже отчасти приступать к резке металла.
Один не очень хороший момент все же вылез, но терпимый - все работы на станке будут под левые резцы, что не совсем удобно
Один не очень хороший момент все же вылез, но терпимый - все работы на станке будут под левые резцы, что не совсем удобно