Подключение сервы. Как поменять направление вращения?

Шаговые и серво двигатели, шпиндели, инверторы.
perpetuum
Новичок
Сообщения: 38
Зарегистрирован: 12 сен 2014, 03:33
Репутация: 0
Контактная информация:

Подключение сервы. Как поменять направление вращения?

Сообщение perpetuum »

Всем привет.
Не совсем простой вопрос меня замучил.
Имею станок роланд серия egx, на сервах.
Ось Z. Серва носом смотрит вверх. Хочу перевернуть ее, и изготовить (купить) ось с верхним расположением двигателя.
Нужно "инвертировать" ось. В прошивку мозга не залезть, остается только "перекидывать" провода.
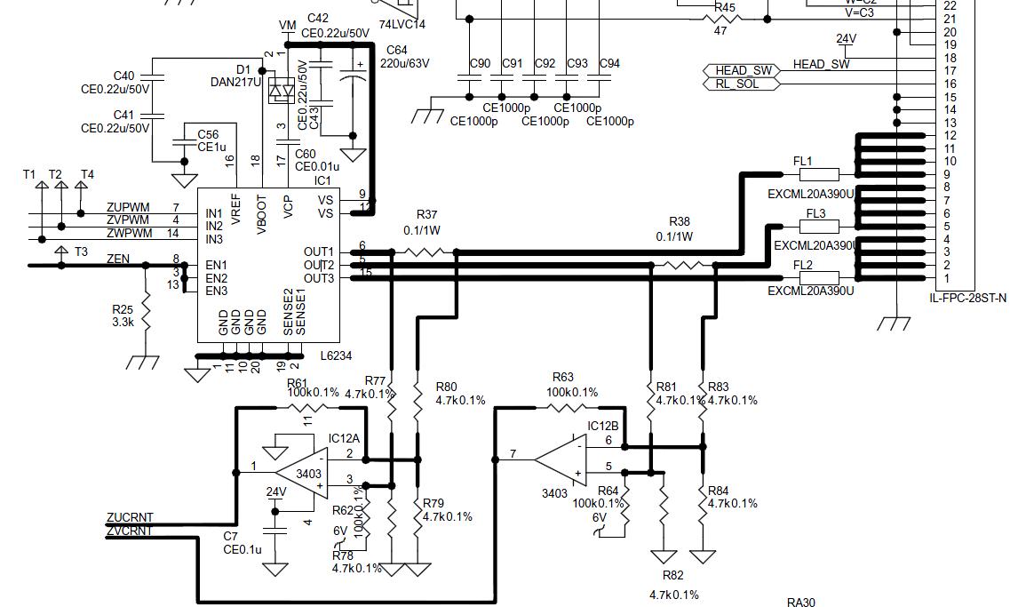
Силовая часть управления сервой построена на базе микры L6234. За токами в 2-х фазах смотрит мозг, через шунты.
Схемку прилагаю.
Вопрос. Как поменять направление вращения?
Варианта вижу 2. Первое (простое) поменять местами в разъеме пару силовых проводов, на которых сидят шунты. Второе (сложнее) "порубить"
дорожки и поменять местами пару сигналов на входе в L6234.
Естественно мучает вопрос, будет ли работать? не уйдет ли мозг в аварию? не сгорит ли что нибудь)?

Спасибо.
Вложения
l6234.JPG (4185 просмотров) <a class='original' href='./download/file.php?id=46131&mode=view' target=_blank>Загрузить оригинал (108.67 КБ)</a>
servL052.JPG (4185 просмотров) <a class='original' href='./download/file.php?id=46132&mode=view' target=_blank>Загрузить оригинал (64.12 КБ)</a>
Аватара пользователя
mhael
Мастер
Сообщения: 2443
Зарегистрирован: 09 мар 2013, 11:22
Репутация: 769
Настоящее имя: Ильдар
Контактная информация:

Re: Подключение сервы. Как поменять направление вращения?

Сообщение mhael »

perpetuum писал(а):Варианта вижу 2
И оба неправильных. Почему? Подсказка - обратная связь.
Аватара пользователя
mhael
Мастер
Сообщения: 2443
Зарегистрирован: 09 мар 2013, 11:22
Репутация: 769
Настоящее имя: Ильдар
Контактная информация:

Re: Подключение сервы. Как поменять направление вращения?

Сообщение mhael »

а что в программе самой ось разве не инвертируется?
perpetuum
Новичок
Сообщения: 38
Зарегистрирован: 12 сен 2014, 03:33
Репутация: 0
Контактная информация:

Re: Подключение сервы. Как поменять направление вращения?

Сообщение perpetuum »

постпроцессор?
пробовал, когда менял стоковую пару винт гайка с шагом 2 на швп с шагом 1. У роланда есть слежение за значением координат, если инвертировать в цифрах, то в зависимости от текущего ноля может уйти дальше разрешенных пределов, выскакивает ошибка по превышению размера поля. как то так.
прошивка мк есть, но естественно не расшифрована, где что лежит хрен разберешь(((.
Важно что бы при инициализации станка, серва крутилась в другую сторону до срабатывания датчика ноля.
посоветуйте что нибудь....
Аватара пользователя
mhael
Мастер
Сообщения: 2443
Зарегистрирован: 09 мар 2013, 11:22
Репутация: 769
Настоящее имя: Ильдар
Контактная информация:

Re: Подключение сервы. Как поменять направление вращения?

Сообщение mhael »

так вроде посоветовал :)
Кроме фаз мотора надо еще перекинуть фазы энкодера. Правда не уверен, что это будет корректно.
Последний раз редактировалось mhael 22 мар 2015, 13:36, всего редактировалось 1 раз.
perpetuum
Новичок
Сообщения: 38
Зарегистрирован: 12 сен 2014, 03:33
Репутация: 0
Контактная информация:

Re: Подключение сервы. Как поменять направление вращения?

Сообщение perpetuum »

при таких манипуляциях ничего не угроблю?
в даташите нет цветов проводков((((
Аватара пользователя
mhael
Мастер
Сообщения: 2443
Зарегистрирован: 09 мар 2013, 11:22
Репутация: 769
Настоящее имя: Ильдар
Контактная информация:

Re: Подключение сервы. Как поменять направление вращения?

Сообщение mhael »

perpetuum писал(а):при таких манипуляциях ничего не угроблю?
в даташите нет цветов проводков((((
Простите, но я тоже не Ванга :) Так что с проводками придется разбираться Вам.
Аватара пользователя
alexg-nn
Мастер
Сообщения: 793
Зарегистрирован: 08 фев 2015, 12:45
Репутация: 127
Настоящее имя: Алексей
Откуда: Нижний Новгород
Контактная информация:

Re: Подключение сервы. Как поменять направление вращения?

Сообщение alexg-nn »

Режьте красный :)
perpetuum
Новичок
Сообщения: 38
Зарегистрирован: 12 сен 2014, 03:33
Репутация: 0
Контактная информация:

Re: Подключение сервы. Как поменять направление вращения?

Сообщение perpetuum »

на данный момент у мну нет осциллы((((
как быть?
Аватара пользователя
mhael
Мастер
Сообщения: 2443
Зарегистрирован: 09 мар 2013, 11:22
Репутация: 769
Настоящее имя: Ильдар
Контактная информация:

Re: Подключение сервы. Как поменять направление вращения?

Сообщение mhael »

perpetuum писал(а):как быть?
проследить по дорожкам фазы с энкодера до чипа, посмотреть даташит на чип и понять, где какая фаза энкодера.
perpetuum
Новичок
Сообщения: 38
Зарегистрирован: 12 сен 2014, 03:33
Репутация: 0
Контактная информация:

Re: Подключение сервы. Как поменять направление вращения?

Сообщение perpetuum »

благодарю. чет сам не допер(((
Спасибо за совет.
perpetuum
Новичок
Сообщения: 38
Зарегистрирован: 12 сен 2014, 03:33
Репутация: 0
Контактная информация:

Re: Подключение сервы. Как поменять направление вращения?

Сообщение perpetuum »

а на схемке то все есть)))
Помогите.
более полную картинку схемы прилагаю.
"связь" входных сигналов на микру и выводов энкодера подрисовал, для наглядности.

чайнег я((( сильно не пинайте.
Вложения
coil.JPG (4144 просмотра) <a class='original' href='./download/file.php?id=46142&mode=view' target=_blank>Загрузить оригинал (120.93 КБ)</a>
sig.JPG (4144 просмотра) <a class='original' href='./download/file.php?id=46143&mode=view' target=_blank>Загрузить оригинал (49.39 КБ)</a>
Аватара пользователя
mhael
Мастер
Сообщения: 2443
Зарегистрирован: 09 мар 2013, 11:22
Репутация: 769
Настоящее имя: Ильдар
Контактная информация:

Re: Подключение сервы. Как поменять направление вращения?

Сообщение mhael »

perpetuum писал(а):чайнег я((( сильно не пинайте.
Ну так почитайте, подучитесь. Со станком Вам работать, а не нам.
perpetuum
Новичок
Сообщения: 38
Зарегистрирован: 12 сен 2014, 03:33
Репутация: 0
Контактная информация:

Re: Подключение сервы. Как поменять направление вращения?

Сообщение perpetuum »

mhael писал(а):Ну так почитайте, подучитесь. Со станком Вам работать, а не нам.
так можно ответить любому топик стартеру в любой теме. жаль. но и на том спасибо.
Аватара пользователя
mhael
Мастер
Сообщения: 2443
Зарегистрирован: 09 мар 2013, 11:22
Репутация: 769
Настоящее имя: Ильдар
Контактная информация:

Re: Подключение сервы. Как поменять направление вращения?

Сообщение mhael »

perpetuum писал(а):так можно ответить любому топик стартеру в любой теме.
Я Вам еще тут ответил http://www.cnc-club.ru/forum/viewtopic. ... 85#p182085
Схема у Вас есть, одноименные фазы обозначены, перепутать невозможно. Еще надо поменять местами импульсы с энкодера A и B. Или Вы ждете ответа типа "желтенький поменять с красненьким"?
perpetuum
Новичок
Сообщения: 38
Зарегистрирован: 12 сен 2014, 03:33
Репутация: 0
Контактная информация:

Re: Подключение сервы. Как поменять направление вращения?

Сообщение perpetuum »

mhael писал(а):Вы ждете ответа типа "желтенький поменять с красненьким"?
было бы не плохо)
еще раз повторюсь. не силен я в этих делах, штудирование литературы вряд ли приведет меня к пониманию работы энкодера, поэтому и обратился за помощью. опыта совершенно нет. во всех описаниях которые нашел упоминается инвертированный сигнал одной из фаз энкодера. тут впал в ступор. есть ли они на чипе, не знаю. разобрать мотор, глянуть чип, долго и муторно, тем более станки в работе постоянно. отрисовал диаграммы, "крутнул" в обратную сторону, поменял местами фазы мотора и энкодера, получилось что мозг получит сигналы с энкодера со сдвигом на треть периода. опять ступор.
если думаете что не пытался шуршать поиском и курением темы, зря. ни один день уже потратил(((
сорри, если обидел
Аватара пользователя
mhael
Мастер
Сообщения: 2443
Зарегистрирован: 09 мар 2013, 11:22
Репутация: 769
Настоящее имя: Ильдар
Контактная информация:

Re: Подключение сервы. Как поменять направление вращения?

Сообщение mhael »

Попробуйте поменять местами подключение фаз мотора и энкодера так:
МОТОР
U -> W
W - > U
Энкодер
А -> B
B - > A
C1 -> C3
C3 -> C1
perpetuum
Новичок
Сообщения: 38
Зарегистрирован: 12 сен 2014, 03:33
Репутация: 0
Контактная информация:

Re: Подключение сервы. Как поменять направление вращения?

Сообщение perpetuum »

огромное спасибо. пробую. сегодня отпишу результат.
Ответить

Вернуться в «Двигатели и шпиндели»