Помогите по CamDuct

Обсуждение аспектов работы с CAМ программами, подготовка моделей, настройка постпроцессоров, настройка параметров инструментов, обсуждение стратегий обработки, симуляция обработки. Вопросы по G-коду.
profmon
Новичок
Сообщения: 5
Зарегистрирован: 23 сен 2014, 17:40
Репутация: 0
Контактная информация:

Помогите по CamDuct

Сообщение profmon »

Autodesk Fabrication CamDuct. Делаем раскрой воздуховодов для плазменного станка. В программе засечки на раскрое есть, а вот на экспорт в dxf их нет, приходится вручную дорисовывать в автокаде. Очень нужно, все уже в программе облазили! Где влючить функцию на отображение этих засечек на экспорте? Помогите пожалуйста!
Аватара пользователя
NightV
Почётный участник
Почётный участник
Сообщения: 6611
Зарегистрирован: 30 дек 2011, 09:14
Репутация: 2279
Настоящее имя: Владимир Айрапетян
Откуда: Israel
Контактная информация:

Re: Помогите по CamDuct

Сообщение NightV »

пишите разработчикам, если наши молчат, значит не работают с ней, и не знают ответа
а еще чтоб оставить для потомков, если разберетесь, оставьте здесь след, что и куда тыкать,
вот придет такой как Вы, с таким же вопросом... и есть ответ! система форумов так и работает ;)
Всё просто! если знаешь КАК!
nkp
Мастер
Сообщения: 8340
Зарегистрирован: 28 ноя 2011, 00:25
Репутация: 1589
Контактная информация:

Re: Помогите по CamDuct

Сообщение nkp »

profmon писал(а):В программе засечки на раскрое есть, а вот на экспорт в dxf их нет,
1. выложи .dxf с примером...
2. в какой программе делался dxf?
3. какая версия программы (CamDuct) установлена?
profmon
Новичок
Сообщения: 5
Зарегистрирован: 23 сен 2014, 17:40
Репутация: 0
Контактная информация:

Re: Помогите по CamDuct

Сообщение profmon »

Раскрой деталей воздуховодов делается в программе Fabrication CamDuct 2013 из шаблонных вариантов. Изменяется размер детали, делается допуск на шов (замок), наносятся засечки для сгибания детали - это все в программе устанавливается дополнительно. На просмотре эти все изменения есть, а при экспорте из этой программы в dxf - нет, есть только голая деталь без допусков на шов и засечек. Предположительно есть в программе настройка экспорта, но где? Там где я смотрел и искал - ничего не помогло. Там много настроек, а что за что отвечает... Только и надо из этой проги вынуть dxf полный.
nkp
Мастер
Сообщения: 8340
Зарегистрирован: 28 ноя 2011, 00:25
Репутация: 1589
Контактная информация:

Re: Помогите по CamDuct

Сообщение nkp »

в программе Fabrication CamDuct 2013 начертил прямоугольник и сделал засечку из меню...
экспортировал в dxf...
открыл в другой программе(в линуксе вообще):
Выделение_084.png (20060 просмотров) <a class='original' href='./download/file.php?id=33746&mode=view' target=_blank>Загрузить оригинал (136.44 КБ)</a>
то есть - засечка в dxf сохранилась без каких либо дополнительных настроек:
начертил => сохранил работу => экспортировал в dxf
nkp
Мастер
Сообщения: 8340
Зарегистрирован: 28 ноя 2011, 00:25
Репутация: 1589
Контактная информация:

Re: Помогите по CamDuct

Сообщение nkp »

если хочешь - давай конкретный пример (который не получается) - попробую у себя...
profmon
Новичок
Сообщения: 5
Зарегистрирован: 23 сен 2014, 17:40
Репутация: 0
Контактная информация:

Re: Помогите по CamDuct

Сообщение profmon »

Пример детали воздуховода - допуск и засечки есть, при экспорте - нет.
Вложения
деталь 8.rar
Пример детали
(7.92 КБ) 756 скачиваний
nkp
Мастер
Сообщения: 8340
Зарегистрирован: 28 ноя 2011, 00:25
Репутация: 1589
Контактная информация:

Re: Помогите по CamDuct

Сообщение nkp »

Выделение_086.png (20039 просмотров) <a class='original' href='./download/file.php?id=33780&mode=view' target=_blank>Загрузить оригинал (185.17 КБ)</a>
твой файл (переименовал просто - думал дело в кириллице)
сделал раскрой (автомат.) - экспорт в DXF
profmon
Новичок
Сообщения: 5
Зарегистрирован: 23 сен 2014, 17:40
Репутация: 0
Контактная информация:

Re: Помогите по CamDuct

Сообщение profmon »

Понятно. Дело наверно или в наших компах или в профиле программы (после установки там уже полазили конкретно). Если не трудно - можешь выгрузить свой профиль программы и написать какая у тебя версия CamDuct? А то снос/установка не помогли восстановить первичный облик (гдето недочищен был реестр).
nkp
Мастер
Сообщения: 8340
Зарегистрирован: 28 ноя 2011, 00:25
Репутация: 1589
Контактная информация:

Re: Помогите по CamDuct

Сообщение nkp »

ок
profmon
Новичок
Сообщения: 5
Зарегистрирован: 23 сен 2014, 17:40
Репутация: 0
Контактная информация:

Re: Помогите по CamDuct

Сообщение profmon »

Нашли решение своей проблемы: помог экспорт из окна редактирования (в окне работы пр клавишей на нужной детали - редактировать развёртки - вверху нажать импорт DXF), т.е. другой способ экспорта. Мы пробовали из окна "редактирование", а надо было из окна "редактирование развертки" - а там уже экспорт. Незнаю, может у других та функция экспорта работает, у нас - нет, сработал экспорт только так. Спасибо за ответы.
foxmen81
Новичок
Сообщения: 1
Зарегистрирован: 23 июн 2017, 21:40
Репутация: 1
Контактная информация:

Re: Помогите по CamDuct

Сообщение foxmen81 »

Здравствуйте! Может кто поможет в CamDuct 2013. Почему то все обечайки режутся без соединителя (шва)?
krock
Новичок
Сообщения: 6
Зарегистрирован: 19 янв 2021, 21:14
Репутация: 0
Контактная информация:

Re: Помогите по CamDuct

Сообщение krock »

Здравствуйте! Может кто поможет в CamDuct 2013. Почему то все обечайки режутся без соединителя (шва)? как задать припуск на замок на обечайку?
Аватара пользователя
FLUKE
Мастер
Сообщения: 843
Зарегистрирован: 11 мар 2013, 21:18
Репутация: 187
Настоящее имя: Сергей
Откуда: Смоленск
Контактная информация:

Re: Помогите по CamDuct

Сообщение FLUKE »

Тип замка выбираешь при создании детали? Хотя, даже если выбрать деталь из базы, просто протыкать все настройки, то она будет с припусками. Камдакт настроен?
krock
Новичок
Сообщения: 6
Зарегистрирован: 19 янв 2021, 21:14
Репутация: 0
Контактная информация:

Re: Помогите по CamDuct

Сообщение krock »

Замок выбираю да, но на обечайке его нет, только на теле. Может в настройках что? куда копать?
Аватара пользователя
FLUKE
Мастер
Сообщения: 843
Зарегистрирован: 11 мар 2013, 21:18
Репутация: 187
Настоящее имя: Сергей
Откуда: Смоленск
Контактная информация:

Re: Помогите по CamDuct

Сообщение FLUKE »

А какая разница? Выбери др замок. Создай свой. Я конкретно по воздуховодам не работал, больше по станкам. Камдактов этих больше 1000 шт наставил, ни у кого проблем с базой не было. Давно это всё было, я уже не помню где эти замки ковырять можно.
krock
Новичок
Сообщения: 6
Зарегистрирован: 19 янв 2021, 21:14
Репутация: 0
Контактная информация:

Re: Помогите по CamDuct

Сообщение krock »

Дело в том, что любой замок выбираешь и из базы и свой результата нет. замок только на теле, на обечайке его нет. чистая развертка. camduct для меня новое, раньше работал с practicam/
Аватара пользователя
FLUKE
Мастер
Сообщения: 843
Зарегистрирован: 11 мар 2013, 21:18
Репутация: 187
Настоящее имя: Сергей
Откуда: Смоленск
Контактная информация:

Re: Помогите по CamDuct

Сообщение FLUKE »

Какую деталь выбираешь? Segment Bend? Какие Connectors выбираешь? Начинай фото что ли добавлять... Я плохо это всё помню, может поможет кто ещё.
krock
Новичок
Сообщения: 6
Зарегистрирован: 19 янв 2021, 21:14
Репутация: 0
Контактная информация:

Re: Помогите по CamDuct

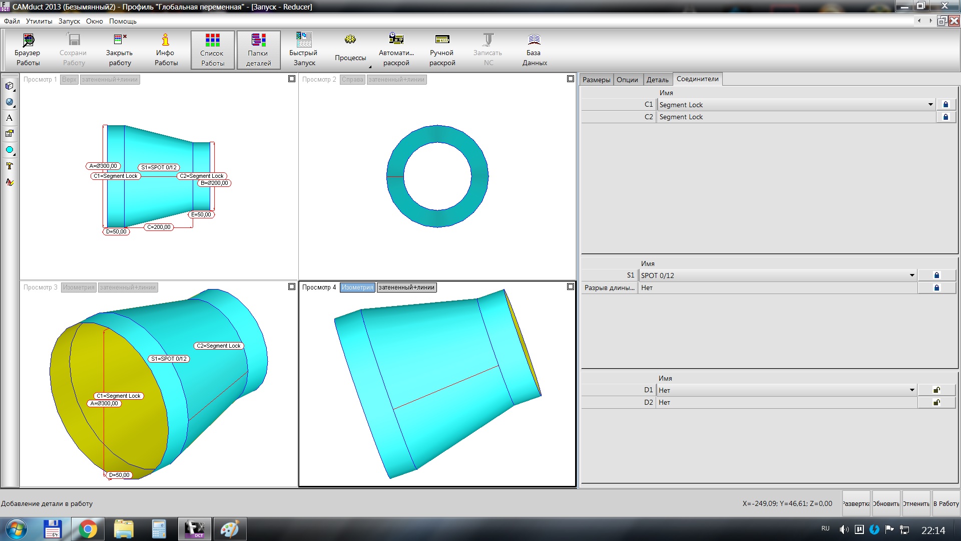
Сообщение krock »

как то так
Вложения
Безымянный.jpg (14311 просмотров) <a class='original' href='./download/file.php?id=191266&mode=view' target=_blank>Загрузить оригинал (327.71 КБ)</a>
Безымянный1.jpg (14311 просмотров) <a class='original' href='./download/file.php?id=191267&mode=view' target=_blank>Загрузить оригинал (196.51 КБ)</a>
без припуска (14311 просмотров) <a class='original' href='./download/file.php?id=191268&mode=view' target=_blank>Загрузить оригинал (169.12 КБ)</a>
без припуска
Аватара пользователя
FLUKE
Мастер
Сообщения: 843
Зарегистрирован: 11 мар 2013, 21:18
Репутация: 187
Настоящее имя: Сергей
Откуда: Смоленск
Контактная информация:

Re: Помогите по CamDuct

Сообщение FLUKE »

Извини, я не вижу проблем. Припуск так то есть. Программа не знает как ты этот замок закрывать будешь: варить, герметиком замазывать, поднимать один борт и роликами закатывать.... По названию припуска Spot 0/12, предположу, что этот шов варится точкой, прога и дала припуск на тело... Чем замок закрывать планируешь?
Ответить

Вернуться в «CAM пакеты»