MESA sserial fault Estop

Работа с платами MESA, подключение, конфигурация.
Аватара пользователя
Nick
Мастер
Сообщения: 22776
Зарегистрирован: 23 ноя 2009, 16:45
Репутация: 1735
Заслуга: Developer
Откуда: Gatchina, Saint-Petersburg distr., Russia
Контактная информация:

MESA sserial fault Estop

Сообщение Nick »

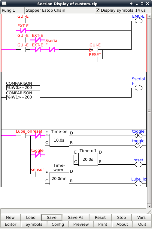
Кто-нибудь нашел способ отследить обрыв связи с дочерними sserial платами?

Я нашел только через hm2_5i25.0.sserial.port-0.fault-count, при этом с бубном - это значение надо сравнить с 200 (по умолчанию) и если больше или равно - тогда авост. Но этот fault-count это u32, сравнивать я решил в ladder - соответственно нужно по 1 conv_u32_s32, для каждого порта...


Может я просмотрел какой-то более простой пин?

Код: Выделить всё

net sserial-fault-0		<= hm2_5i25.0.sserial.port-0.fault-count	=> conv_u32_s32.sserial-0.in
net sserial-fault-0-s32 <= conv_u32_s32.sserial-0.out				=>		classicladder.0.s32in-00
net sserial-fault-1		<= hm2_5i25.0.sserial.port-1.fault-count	=> conv_u32_s32.sserial-1.in
net sserial-fault-1-s32 <= conv_u32_s32.sserial-1.out				=>		classicladder.0.s32in-01
Вложения
estop classic ladder.png (5847 просмотров) <a class='original' href='./download/file.php?id=33608&mode=view' target=_blank>Загрузить оригинал (52.48 КБ)</a>
Аватара пользователя
Serg
Мастер
Сообщения: 21923
Зарегистрирован: 17 апр 2012, 14:58
Репутация: 5183
Заслуга: c781c134843e0c1a3de9
Настоящее имя: Сергей
Откуда: Москва
Контактная информация:

Re: MESA sserial fault Estop

Сообщение Serg »

Nick писал(а):сравнивать я решил в ladder
А comp чем не понравился?
Я не Христос, рыбу не раздаю, но могу научить, как сделать удочку...
Аватара пользователя
Nick
Мастер
Сообщения: 22776
Зарегистрирован: 23 ноя 2009, 16:45
Репутация: 1735
Заслуга: Developer
Откуда: Gatchina, Saint-Petersburg distr., Russia
Контактная информация:

Re: MESA sserial fault Estop

Сообщение Nick »

Тоже думал о нем, но как-то в ladder понравилось :)...
Был бы comp для U32, тогда бы еще подумал...
Ответить

Вернуться в «MESA»