USB Motion Card STB4100

Контроллеры, драйверы, датчики, управляющие устройства.
гражданинъ
Мастер
Сообщения: 1303
Зарегистрирован: 07 фев 2020, 21:00
Репутация: 170
Настоящее имя: Дмитрий
Контактная информация:

Re: USB Motion Card STB4100

Сообщение гражданинъ »

fercmann писал(а): материнку с LPT
С сервошпинделем будут проблемы ,мне кааца ! Если только отдельный датчик оборотов ставить . Могу ошибаться .
Гражданином Непала может быть любой гражданин,зачатый НЕпалкой и НЕпальцем.
fercmann
Кандидат
Сообщения: 89
Зарегистрирован: 12 дек 2015, 22:51
Репутация: 9
Настоящее имя: Александр
Контактная информация:

Re: USB Motion Card STB4100

Сообщение fercmann »

Ура! Получилось!
Пришлось порыться в своей помойке и собрать комп на помоечном железе: I7-7700, geforce 970, 16Gb, SSD, PCI-e карта LPT и LPT контроллер.
Интернет в комп нельзя, WIN7 от вирусов сразу сдохнет.
Для станковых задач комп супер.
Работает пока на столе, шаговики и в качестве шпинделя мотор с таходатчиком.
Обороты показывает и шагает на оборот двигателя.
Pulley Number 1 Ratio 8, почти точно совпали обороты.
На настоящем шпинделе надо сделать тоже 8 вырезов и опто датчик...
Аватара пользователя
Курдль
Мастер
Сообщения: 2174
Зарегистрирован: 20 мар 2018, 16:55
Репутация: 282
Настоящее имя: Курдль Энтеропийский
Откуда: Msk
Контактная информация:

Re: USB Motion Card STB4100

Сообщение Курдль »

fercmann писал(а): Интернет в комп нельзя, WIN7 от вирусов сразу сдохнет
Это почему это? У меня несколько компов под Win 7 работают и ничего не дохнет.
Хотя если б я собирал комп только для станка и ничего другого, поставил бы на него Win XP.
Мой сайт: https://cnc-hobby.ru
гражданинъ
Мастер
Сообщения: 1303
Зарегистрирован: 07 фев 2020, 21:00
Репутация: 170
Настоящее имя: Дмитрий
Контактная информация:

Re: USB Motion Card STB4100

Сообщение гражданинъ »

fercmann писал(а): WIN7 от вирусов сразу сдохнет
Оффтоп ,но можно с этого места по подробнее ? На двух компах и ноуте сижу на 7ке ,обновлять не собираюсь ,ибо не мыслимое количество программ переустанавливать нет желания и на одном рабочем 10ка просто бесит !
fercmann писал(а): 8 вырезов и опто датчик
Смысл тогда сервопривода ?
Гражданином Непала может быть любой гражданин,зачатый НЕпалкой и НЕпальцем.
fercmann
Кандидат
Сообщения: 89
Зарегистрирован: 12 дек 2015, 22:51
Репутация: 9
Настоящее имя: Александр
Контактная информация:

Re: USB Motion Card STB4100

Сообщение fercmann »

гражданинъ писал(а): Смысл тогда сервопривода ?
Я написал что его поставил?
сервопривод - след. этап.
Надо в нём со степом разобраться, по умолчанию там 3600 шагов на оборот, конечно LPT плата не потянет...
fercmann
Кандидат
Сообщения: 89
Зарегистрирован: 12 дек 2015, 22:51
Репутация: 9
Настоящее имя: Александр
Контактная информация:

Re: USB Motion Card STB4100

Сообщение fercmann »

Здравствуйте!
Мои изыскания продолжаются...
Количество глюков обнаруженных в Mach3 растёт с каждым часом... Но!
Моя любимая CNC USB от Planet USB неожиданно порадовала безмерно!
В контроллере MK2 есть поддержка Index для получения сигнала оборота шпинделя!!!
И это работает!
Mk2_tach.png (1247 просмотров) <a class='original' href='./download/file.php?id=210127&mode=view' target=_blank>Загрузить оригинал (82.75 КБ)</a>
Mk2_tach2.png (1247 просмотров) <a class='original' href='./download/file.php?id=210128&mode=view' target=_blank>Загрузить оригинал (93.1 КБ)</a>
Это радость, отказаться от 32-битной машинки и от коцого Mach3!
Аватара пользователя
Курдль
Мастер
Сообщения: 2174
Зарегистрирован: 20 мар 2018, 16:55
Репутация: 282
Настоящее имя: Курдль Энтеропийский
Откуда: Msk
Контактная информация:

Re: USB Motion Card STB4100

Сообщение Курдль »

fercmann писал(а): Моя любимая CNC USB от Planet USB неожиданно порадовала безмерно!
Поздравляю.
Вы какую версию используете? От 2012 г.?
Мой сайт: https://cnc-hobby.ru
fercmann
Кандидат
Сообщения: 89
Зарегистрирован: 12 дек 2015, 22:51
Репутация: 9
Настоящее имя: Александр
Контактная информация:

Re: USB Motion Card STB4100

Сообщение fercmann »

Курдль писал(а): Вы какую версию используете?
2.10. 18.07
Аватара пользователя
Курдль
Мастер
Сообщения: 2174
Зарегистрирован: 20 мар 2018, 16:55
Репутация: 282
Настоящее имя: Курдль Энтеропийский
Откуда: Msk
Контактная информация:

Re: USB Motion Card STB4100

Сообщение Курдль »

fercmann писал(а): 2.10. 18.07
Спасибо, конечно, но я ничего не понял :(
2.10 это версия контроллера?
А 18.07 - версия ПО?
Мой сайт: https://cnc-hobby.ru
fercmann
Кандидат
Сообщения: 89
Зарегистрирован: 12 дек 2015, 22:51
Репутация: 9
Настоящее имя: Александр
Контактная информация:

Re: USB Motion Card STB4100

Сообщение fercmann »

https://www.youtube.com/watch?v=r1o0tM6mKtk
----
Ну и чего стоят все высказывания что USB контроллеры не могут обеспечить синхронность???
Половина ветки форума - в помойку...
А управление в программе planetaCNC наиудобнейшее.
Полностью переплюнула и Mach3 и Drufel...
vtgmfg
Мастер
Сообщения: 1823
Зарегистрирован: 23 июн 2022, 14:13
Репутация: 77
Настоящее имя: Максим
Контактная информация:

Re: USB Motion Card STB4100

Сообщение vtgmfg »

fercmann писал(а): Ну и чего стоят все высказывания что USB контроллеры не могут обеспечить синхронность???
а кто сомневался что USB уделает всех?
Аватара пользователя
Курдль
Мастер
Сообщения: 2174
Зарегистрирован: 20 мар 2018, 16:55
Репутация: 282
Настоящее имя: Курдль Энтеропийский
Откуда: Msk
Контактная информация:

Re: USB Motion Card STB4100

Сообщение Курдль »

fercmann писал(а): А управление в программе planetaCNC наиудобнейшее.
Да не травите душу! Объясните, с какой версией будет работать самодельный МК2?
Я решил попробовать, раз Вы так хвалите этот контроллер. Камень и россыпь электронную уже приобрел.
fercmann писал(а): Полностью переплюнула и Mach3 и Drufel...
Вот это сравнивать не надо. Mach3 достоин почетного ухода на покой, даже если в 2024 году он уже не удовлетворяет возросшим требованиям.
А Drufel - это жалкая современная подделка, на десятичный порядок хуже его.
Мой сайт: https://cnc-hobby.ru
fercmann
Кандидат
Сообщения: 89
Зарегистрирован: 12 дек 2015, 22:51
Репутация: 9
Настоящее имя: Александр
Контактная информация:

Re: USB Motion Card STB4100

Сообщение fercmann »

Курдль писал(а): Объясните, с какой версией будет работать самодельный МК2?
С сайта скачал и работает...
---
Пока не нашел как коническую резбу резать...
Или нужен свой постпроцессор и планета юсб пока не озадачились этим вопросом, просто команда G76 урезанная... (код)
Не понимает планета юсб настоящюю G76 и заодно G32
- Работает G33... Нарезал конус... Всё просто.... Надо на С++ написать программулину генерирующую код любой резьбы...
WhatsApp Image 2024-01-04 at 10.44.22.jpeg (1105 просмотров) <a class='original' href='./download/file.php?id=210228&mode=view' target=_blank>Загрузить оригинал (191.11 КБ)</a>
Аватара пользователя
Курдль
Мастер
Сообщения: 2174
Зарегистрирован: 20 мар 2018, 16:55
Репутация: 282
Настоящее имя: Курдль Энтеропийский
Откуда: Msk
Контактная информация:

Re: USB Motion Card STB4100

Сообщение Курдль »

fercmann писал(а): С сайта скачал и работает...
Мне не кажется, что все так просто :(
Начал разбираться со схематикой платы и обнаружил, что существует множество вариантов схемы, для которых потребуется разная прошивка, т.к. не совпадают порты под одни и те же сигналы.
У Вас не найдется исходника схемы под конкретную прошивку, например для Eagle PCB?
Спасибо.
Мой сайт: https://cnc-hobby.ru
alex_sar
Мастер
Сообщения: 1863
Зарегистрирован: 28 авг 2018, 17:13
Репутация: 315
Настоящее имя: Алексей
Контактная информация:

Re: USB Motion Card STB4100

Сообщение alex_sar »

fercmann писал(а): Ну и чего стоят все высказывания что USB контроллеры не могут обеспечить синхронность???
это кто такое говорил и где?

канечна могут. если вся быстрая логика внутри них же и находится.
что накладывает свои ограничения на гибкость системы.

но если гибкости для вашего случая хватает, то почему и нет.
Аватара пользователя
Курдль
Мастер
Сообщения: 2174
Зарегистрирован: 20 мар 2018, 16:55
Репутация: 282
Настоящее имя: Курдль Энтеропийский
Откуда: Msk
Контактная информация:

Re: USB Motion Card STB4100

Сообщение Курдль »

fercmann писал(а): Моя любимая CNC USB от Planet USB неожиданно порадовала безмерно!
fercmann писал(а): Полностью переплюнула и Mach3 и Drufel...
ШТА?!!
PlanetCNC.JPG (1023 просмотра) <a class='original' href='./download/file.php?id=210300&mode=view' target=_blank>Загрузить оригинал (14.91 КБ)</a>
У МК2 нет PWM?!!
Вы поэтому так рвались управлять шпинделем с помощью Step|Dir?
Мой сайт: https://cnc-hobby.ru
Аватара пользователя
Курдль
Мастер
Сообщения: 2174
Зарегистрирован: 20 мар 2018, 16:55
Репутация: 282
Настоящее имя: Курдль Энтеропийский
Откуда: Msk
Контактная информация:

Re: USB Motion Card STB4100

Сообщение Курдль »

fercmann писал(а): Кстати, вот мой "самодельный" контроллер
fercmann писал(а): лазером я тоже управляю со своего контроллера, плано ручкой шим 2 кгц от 0 до 255
Привет!
Подскажите, пожалуйста, где на картинке у Вашего контроллера выход ШИМ и вход подключения щупа.
А то я проектирую плату и обратил внимание, что на схеме которую я нашел, нет этих портов.
Спасибо.
Мой сайт: https://cnc-hobby.ru
Аватара пользователя
Курдль
Мастер
Сообщения: 2174
Зарегистрирован: 20 мар 2018, 16:55
Репутация: 282
Настоящее имя: Курдль Энтеропийский
Откуда: Msk
Контактная информация:

Re: USB Motion Card STB4100

Сообщение Курдль »

fercmann писал(а): Интересные резцы
Наверное интересные... Жаль, что я не токарь.
Меня больше интересует эта ветвь обсуждения:
fercmann писал(а): Кстати, вот мой "самодельный" контроллер
Вы рекомендовали этот контроллер, как приемлемый для использования в типовом хобби-станке.
Однако, как я узнал, это вариант морально и материально устаревшего МК1, не поддерживающего даже PWM-управления шпинделем.
Как я понимаю, о подключении к нему пульта/РГИ не может быть и речи.
Я не заблуждаюсь в своем невежестве?
Мой сайт: https://cnc-hobby.ru
fercmann
Кандидат
Сообщения: 89
Зарегистрирован: 12 дек 2015, 22:51
Репутация: 9
Настоящее имя: Александр
Контактная информация:

Re: USB Motion Card STB4100

Сообщение fercmann »

PWM-управление поддерживает, если бы у тебя был такой контроллер и ты бы поставил программу от planet cnc то сразу бы нашел.
пульта/РГИ не узал и поэтому не искал подключения
Аватара пользователя
Курдль
Мастер
Сообщения: 2174
Зарегистрирован: 20 мар 2018, 16:55
Репутация: 282
Настоящее имя: Курдль Энтеропийский
Откуда: Msk
Контактная информация:

Re: USB Motion Card STB4100

Сообщение Курдль »

fercmann писал(а): PWM-управление поддерживает,
На профильном форуме мне дали другой ответ:
xvovanx писал(а): Ваша ссылка вообще на колхозный МК1, там чип микроконтроллер pic18 серии, там вообще много что урезано, скажем нет сканирования сетки высот, нет отдельного входа на тул сенсор, он совмещен с концевиком Z оси, и как мне помнится нет регулировки оборотами. В МК2 чип и возможности совсем другие, есть модификации МК2 даже на 9 осей.
Так что не знаю, кому верить...
fercmann писал(а): если бы у тебя был такой контроллер и ты бы поставил программу от planet cnc то сразу бы нашел.
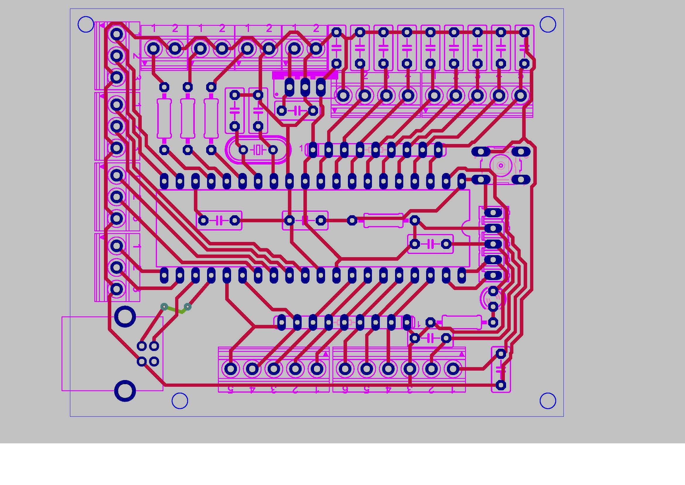
Еще немного, и у меня был бы такой контроллер. Я уже купил и прошил загрузчик PIC-а, разработал схему и разводку, но приостановил работы. Микроконтроллер пригодится для других проектов, а неполноценный контроллер мне не интересен. Возможно я ошибаюсь, тогда жаль, что Вы не помогли мне разобраться и не ответили на простые вопросы по поводу подключения и пинов.
Разбираюсь сейчас с LinuxCNC + Orange Pi
Дизайн платы могу подарить:
PCB PlanetCNC MK1 (863 просмотра) <a class='original' href='./download/file.php?id=210739&mode=view' target=_blank>Загрузить оригинал (383.22 КБ)</a>
PCB PlanetCNC MK1
Мой сайт: https://cnc-hobby.ru
Ответить

Вернуться в «Электроника»