Гравировка печатных плат в подробностях

exe
Мастер
Сообщения: 422
Зарегистрирован: 25 дек 2015, 07:37
Репутация: 105
Настоящее имя: -
Контактная информация:

Re: Гравировка печатных плат в подробностях

Сообщение exe »

FAER48 писал(а):Всем привет, ребята помогите нужно сделать уп для чпу, чтобы только он убрал лишнюю медь с печатке, в artcam пробовал ничего не получается((((
Буду очень благодарен)
какой у вас диаметр гравера и его угол заточки? под какую CAM траектории?

скинул архив с проектом арткама, можете поправить под свои параметры станка и инструмента, траектории под CAM NCstudio.
Вложения
artcam_ncstudio.rar
проект ArtСamPro 2012 sp2
(2.02 МБ) 331 скачивание
FAER48
Новичок
Сообщения: 27
Зарегистрирован: 23 сен 2017, 19:15
Репутация: 0
Настоящее имя: Денис
Контактная информация:

Re: Гравировка печатных плат в подробностях

Сообщение FAER48 »

Ребята а как убрать частично медь, тоесть в местах пайки?
FAER48
Новичок
Сообщения: 27
Зарегистрирован: 23 сен 2017, 19:15
Репутация: 0
Настоящее имя: Денис
Контактная информация:

Re: Гравировка печатных плат в подробностях

Сообщение FAER48 »

Аватара пользователя
AndyBig
Мастер
Сообщения: 3971
Зарегистрирован: 07 мар 2014, 04:01
Репутация: 1121
Откуда: юг России
Контактная информация:

Re: Гравировка печатных плат в подробностях

Сообщение AndyBig »

В Копперкаме можно выделить полигон и указать в нем очистку от меди :)
FAER48
Новичок
Сообщения: 27
Зарегистрирован: 23 сен 2017, 19:15
Репутация: 0
Настоящее имя: Денис
Контактная информация:

Re: Гравировка печатных плат в подробностях

Сообщение FAER48 »

Копперкам лицензия, в бета он всю плату мою не обрабатывает так как демо версия
Аватара пользователя
AndyBig
Мастер
Сообщения: 3971
Зарегистрирован: 07 мар 2014, 04:01
Репутация: 1121
Откуда: юг России
Контактная информация:

Re: Гравировка печатных плат в подробностях

Сообщение AndyBig »

Ну, что есть то есть :) Но если совесть не слишком придирчива, то, как всегда, есть варианты :)
FAER48
Новичок
Сообщения: 27
Зарегистрирован: 23 сен 2017, 19:15
Репутация: 0
Настоящее имя: Денис
Контактная информация:

Re: Гравировка печатных плат в подробностях

Сообщение FAER48 »

Какие варианты? Подскажите)
FAER48
Новичок
Сообщения: 27
Зарегистрирован: 23 сен 2017, 19:15
Репутация: 0
Настоящее имя: Денис
Контактная информация:

Re: Гравировка печатных плат в подробностях

Сообщение FAER48 »

Все равно копперкам открывает не полностью печатку((
FAER48
Новичок
Сообщения: 27
Зарегистрирован: 23 сен 2017, 19:15
Репутация: 0
Настоящее имя: Денис
Контактная информация:

Re: Гравировка печатных плат в подробностях

Сообщение FAER48 »

или я чтото не так делаю((
Аватара пользователя
AndyBig
Мастер
Сообщения: 3971
Зарегистрирован: 07 мар 2014, 04:01
Репутация: 1121
Откуда: юг России
Контактная информация:

Re: Гравировка печатных плат в подробностях

Сообщение AndyBig »

Вообще демоверсия копперкама открывает печатку полностью, а вот G-код выводит ограниченный объем. Может проблема в гербере?
FAER48
Новичок
Сообщения: 27
Зарегистрирован: 23 сен 2017, 19:15
Репутация: 0
Настоящее имя: Денис
Контактная информация:

Re: Гравировка печатных плат в подробностях

Сообщение FAER48 »

Возможно,
FAER48
Новичок
Сообщения: 27
Зарегистрирован: 23 сен 2017, 19:15
Репутация: 0
Настоящее имя: Денис
Контактная информация:

Re: Гравировка печатных плат в подробностях

Сообщение FAER48 »

Re: Гравировка печатных плат в подробностях #600 Попробуйте вы открыть, может я не так что делаю((
Аватара пользователя
AndyBig
Мастер
Сообщения: 3971
Зарегистрирован: 07 мар 2014, 04:01
Репутация: 1121
Откуда: юг России
Контактная информация:

Re: Гравировка печатных плат в подробностях

Сообщение AndyBig »

FAER48 писал(а):Попробуйте вы открыть
Копперкам не понимает файлы .lay (это спринтлэйаут?).
FAER48
Новичок
Сообщения: 27
Зарегистрирован: 23 сен 2017, 19:15
Репутация: 0
Настоящее имя: Денис
Контактная информация:

Re: Гравировка печатных плат в подробностях

Сообщение FAER48 »

Можно сделать экспорт (Gerber)
Аватара пользователя
AndyBig
Мастер
Сообщения: 3971
Зарегистрирован: 07 мар 2014, 04:01
Репутация: 1121
Откуда: юг России
Контактная информация:

Re: Гравировка печатных плат в подробностях

Сообщение AndyBig »

Сделайте :)
FAER48
Новичок
Сообщения: 27
Зарегистрирован: 23 сен 2017, 19:15
Репутация: 0
Настоящее имя: Денис
Контактная информация:

Re: Гравировка печатных плат в подробностях

Сообщение FAER48 »

Держите
Вложения
333.rar
Gerber
(4.46 КБ) 252 скачивания
exe
Мастер
Сообщения: 422
Зарегистрирован: 25 дек 2015, 07:37
Репутация: 105
Настоящее имя: -
Контактная информация:

Re: Гравировка печатных плат в подробностях

Сообщение exe »

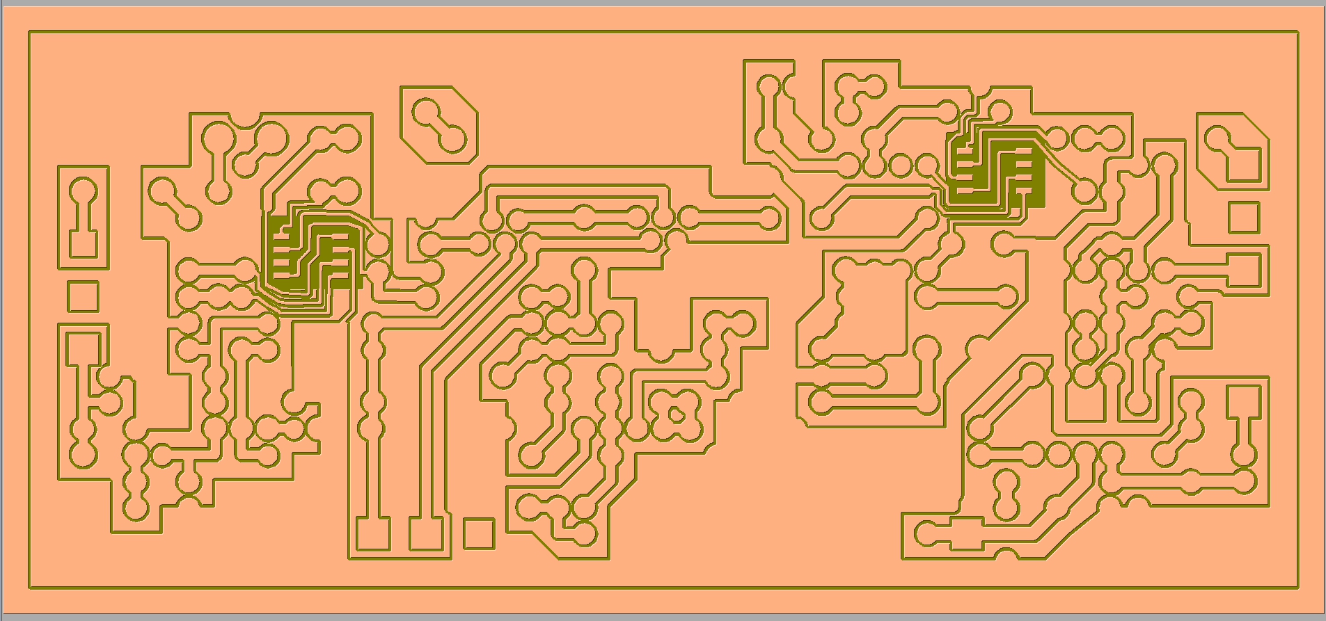
FAER48 писал(а):Ребята а как убрать частично медь, тоесть в местах пайки?
яж вам скинул готовый проект с этой самой выборкой меди, осталось только сохранить ж-код
Вложения
Untitled-1.jpg (2631 просмотр) <a class='original' href='./download/file.php?id=124283&mode=view' target=_blank>Загрузить оригинал (578.31 КБ)</a>
FAER48
Новичок
Сообщения: 27
Зарегистрирован: 23 сен 2017, 19:15
Репутация: 0
Настоящее имя: Денис
Контактная информация:

Re: Гравировка печатных плат в подробностях

Сообщение FAER48 »

Я видел большое спасибо, но я не задумался что на выборку всей лишней меди, нужно будет очень много времени потрать моему чп.
скорость подачи у него 35 мм\мин
Аватара пользователя
AndyBig
Мастер
Сообщения: 3971
Зарегистрирован: 07 мар 2014, 04:01
Репутация: 1121
Откуда: юг России
Контактная информация:

Re: Гравировка печатных плат в подробностях

Сообщение AndyBig »

Вы что, все слои в один гербер запихнули? :)
<span class=CopperCAM - 333.GBR (Layer 11).jpg (2607 просмотров) Загрузить оригинал (472.5 КБ)" title="CopperCAM - 333.GBR (Layer 11).jpg (472.5 КБ) 2607 просмотров" />
<span class=CopperCAM - 333.GBR (Layer 11)_1.jpg (2606 просмотров) Загрузить оригинал (734.62 КБ)" title="CopperCAM - 333.GBR (Layer 11)_1.jpg (734.62 КБ) 2606 просмотров" />
FAER48
Новичок
Сообщения: 27
Зарегистрирован: 23 сен 2017, 19:15
Репутация: 0
Настоящее имя: Денис
Контактная информация:

Re: Гравировка печатных плат в подробностях

Сообщение FAER48 »

Нижний слой, только оставлял. Как вы это сделали расскажите, и как сделать выборку меди больше в местах пайки?
Ответить

Вернуться в «Материалы»