Автономный контроллер для самодельного лазерного гравера #2

Контроллеры, драйверы, датчики, управляющие устройства.
Аватара пользователя
Mamont
Мастер
Сообщения: 2005
Зарегистрирован: 10 дек 2015, 12:21
Репутация: 391
Настоящее имя: Виталий
Откуда: РБ Минск
Контактная информация:

Re: Автономный контроллер для самодельного лазерного гравера

Сообщение Mamont »

lobzik писал(а):И снова проблем, пол дня проборолся с пропуском шага двигателя после его сменьі, думал где-то винт перекошен, а потом вдруг просто прикоснулся к мотору, а он задрожал туда-сюда. Дальше обнаружилось, что даже при поднесении руки к мотору он начинает дрожать. Думаю пропуск шагов из за єтого. Завтра буду бороться с багом, планирую железньій стол с шаговиками заземлить. Чего бьі еще сделать чтоб побороть данньій баг?
это не баги а фичи.
нужны подробности : какие драйвера ШД, наличие опторазвязки, длинна кабеля от генератора Step до драйвера....
Аватара пользователя
ArrSoft
Мастер
Сообщения: 424
Зарегистрирован: 20 май 2017, 18:31
Репутация: 235
Настоящее имя: добродушненький
Контактная информация:

Re: Автономный контроллер для самодельного лазерного гравера

Сообщение ArrSoft »

lobzik писал(а):И снова проблем, пол дня проборолся с пропуском шага двигателя после его сменьі, думал где-то винт перекошен, а потом вдруг просто прикоснулся к мотору, а он задрожал туда-сюда. Дальше обнаружилось, что даже при поднесении руки к мотору он начинает дрожать. Думаю пропуск шагов из за єтого. Завтра буду бороться с багом, планирую железньій стол с шаговиками заземлить. Чего бьі еще сделать чтоб побороть данньій баг?
заземлите станок если есть такая возможность(отопление или водопровод) и все.
Аватара пользователя
Козёл
Мастер
Сообщения: 252
Зарегистрирован: 15 мар 2017, 12:07
Репутация: 482
Настоящее имя: Артурио
Откуда: Бишкек
Контактная информация:

Re: Автономный контроллер для самодельного лазерного гравера

Сообщение Козёл »

lobzik писал(а):И снова проблем, пол дня проборолся с пропуском шага двигателя после его сменьі, думал где-то винт перекошен, а потом вдруг просто прикоснулся к мотору, а он задрожал туда-сюда. Дальше обнаружилось, что даже при поднесении руки к мотору он начинает дрожать. Думаю пропуск шагов из за єтого. Завтра буду бороться с багом, планирую железньій стол с шаговиками заземлить. Чего бьі еще сделать чтоб побороть данньій баг?
Можете заземлить моторы и станок, но это скорее всего не поможет. Можете заземлить только блок питания - это помогает, но скорее всего при каких-то условиях снова вылезит эта проблема.

Покажите мне свою плату, с двух сторон. Можно в ЛС, если вдруг всем не хотите показывать?
Аватара пользователя
lobzik
Кандидат
Сообщения: 53
Зарегистрирован: 22 ноя 2012, 14:33
Репутация: 32
Контактная информация:

Re: Автономный контроллер для самодельного лазерного гравера

Сообщение lobzik »

Заземлил стол с шаговиками, с платы общий тоже заземлил через Y2 конденсатор, ну и блок питания. Пока вроде работает, повыжигаю, посмотрю. Может и настройки контроллера не будут сбрасываться. Платы на двухстороннем текстолите, одну сторону не травил, соединил с общим.
Вложения
pirigraf.rar
(247.48 КБ) 648 скачиваний
Rubec_EM
Новичок
Сообщения: 6
Зарегистрирован: 28 окт 2019, 20:26
Репутация: 0
Настоящее имя: Евгений
Контактная информация:

Re: Автономный контроллер для самодельного лазерного гравера

Сообщение Rubec_EM »

Здравствуйте, появился у меня интерес повторить Ваш контроллер Каскад для выжигателя, но появилась делема со схемами.
В старой схеме ЕСТЬ- ПИН (XY_HOME)- хочу подключить пару концевиков, но НЕТ кнопки HIGHT/LOW.
Вопрос: можно ли подключить кнопки с номиналами резисторов по новой схеме и сохранить возможность подключения концевиков?
Если возможно, то какую прошивку использовать нужно.
Если НЕТ, то как можно прилепить кнопку HIGHT/LOW в старую схему, вместо HOME(которой нет)
Вложения
может пояснить (4540 просмотров) <a class='original' href='./download/file.php?id=171121&mode=view' target=_blank>Загрузить оригинал (957.52 КБ)</a>
может пояснить
Аватара пользователя
Козёл
Мастер
Сообщения: 252
Зарегистрирован: 15 мар 2017, 12:07
Репутация: 482
Настоящее имя: Артурио
Откуда: Бишкек
Контактная информация:

Re: Автономный контроллер для самодельного лазерного гравера

Сообщение Козёл »

Rubec_EM писал(а):хочу подключить пару концевиков
Концевиков уже давно нету.
Rubec_EM
Новичок
Сообщения: 6
Зарегистрирован: 28 окт 2019, 20:26
Репутация: 0
Настоящее имя: Евгений
Контактная информация:

Re: Автономный контроллер для самодельного лазерного гравера

Сообщение Rubec_EM »

а как без концевика нано понимает что моторы находятся в 0 координате(левый верхний угол)

прошу прощения за мое тугодумие
Аватара пользователя
lobzik
Кандидат
Сообщения: 53
Зарегистрирован: 22 ноя 2012, 14:33
Репутация: 32
Контактная информация:

Re: Автономный контроллер для самодельного лазерного гравера

Сообщение lobzik »

Кажись обнаружил, в чем проблема дрожания шаговиков - стол у меня железный, и линейка для чистки жала контачит с ним, когда нихром наезжает на линейку, стабилизатор тока накала контачит с этим всем делом и шаговики дрожат. Когда жало на фанере такого не происходит. Буду думать как это можно побороть. Может связать как -то общий станка с общим стабилизатора тока для нагревателя?
Аватара пользователя
spryt
Кандидат
Сообщения: 90
Зарегистрирован: 21 май 2017, 20:02
Репутация: 89
Настоящее имя: Тимур
Контактная информация:

Re: Автономный контроллер для самодельного лазерного гравера

Сообщение spryt »

Rubec_EM писал(а):а как без концевика нано понимает что моторы находятся в 0 координате(левый верхний угол)
Маркером (нажав кнопку "Laser") выставить в начало координат поверхности и длительным нажатием кнопки "XY-0" обнулить координаты.
В последней версии программы, можно выставить начало координат в любом месте поверхности.
Аватара пользователя
ArrSoft
Мастер
Сообщения: 424
Зарегистрирован: 20 май 2017, 18:31
Репутация: 235
Настоящее имя: добродушненький
Контактная информация:

Re: Автономный контроллер для самодельного лазерного гравера

Сообщение ArrSoft »

220минут, нихром, 18Х22см
Вложения
авто.jpg (4388 просмотров) <a class='original' href='./download/file.php?id=171394&mode=view' target=_blank>Загрузить оригинал (127.04 КБ)</a>
Аватара пользователя
ArrSoft
Мастер
Сообщения: 424
Зарегистрирован: 20 май 2017, 18:31
Репутация: 235
Настоящее имя: добродушненький
Контактная информация:

Re: Автономный контроллер для самодельного лазерного гравера

Сообщение ArrSoft »

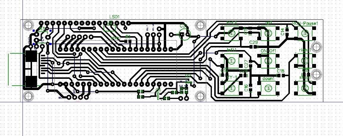
вариант изготовления плат для нового контроллера на STM 32.
собрал на двух платах, карта памяти - микросд, находится под дисплеем, платы соединяются между собой шпильками, я напечатал на принтере высотой 29мм, такую высоту сделал под вентилятор он у меня 30Х30мм, модуль понижения питания на 5в готовый, на фото его видно, впаян вертикально, для экономии места, по остальному вроде понятно.
такую конструкцию сделал исходя из удобства монтажа готового пульта на устройство, и самое гдавное для удобного расположения вентилятора обдува, он с торца и будет продувать весь контроллер, контроллеры с драйверами типа "лепешки", в этом плане трудноразмещаемые, мало того что они плоские , широкие, так еще и вентилятор непонятно как закрепить.
транзисторы применил смд, можете сами их заменить на какие у вас есть в наличии. я поставил высокочастотные, потому что они у меня были,(1АМ), выводы под концевики на верхней плате, туда надо подавать +, там " можно использовать любой подходящий по габаритам NPN структуры, кремниевый, низкочастотный.
микросхему к561лн2 тоже можете заменить,на плате есть резисторы которые нужно впаять, только если вы будете использовать микросхему с открытым коллектором , а так будут контакты пустые, микросхема нужна для фомирования сигнала нужной сформы
Вложения
плата верх.jpg (4316 просмотров) <a class='original' href='./download/file.php?id=171482&mode=view' target=_blank>Загрузить оригинал (177.83 КБ)</a>
плата низ.jpg (4316 просмотров) <a class='original' href='./download/file.php?id=171483&mode=view' target=_blank>Загрузить оригинал (170.63 КБ)</a>
низ платы.jpg (4316 просмотров) <a class='original' href='./download/file.php?id=171484&mode=view' target=_blank>Загрузить оригинал (241.8 КБ)</a>
верх.jpg (4316 просмотров) <a class='original' href='./download/file.php?id=171485&mode=view' target=_blank>Загрузить оригинал (287.91 КБ)</a>
лево.jpg (4316 просмотров) <a class='original' href='./download/file.php?id=171486&mode=view' target=_blank>Загрузить оригинал (241.83 КБ)</a>
Аватара пользователя
Q-starь
Мастер
Сообщения: 918
Зарегистрирован: 04 апр 2011, 16:50
Репутация: 604
Настоящее имя: Гэн
Откуда: Казахстан
Контактная информация:

Re: Автономный контроллер для самодельного лазерного гравера

Сообщение Q-starь »

Приехал мне USBasp, пытаюсь залить загрузчик через IDE 1.8.9 , выдаёт ошибку :
avrdude: Warning: cannot open USB device: Function not implemented
avrdude: error: could not find USB device with vid=0x16c0 pid=0x5dc vendor='www.fischl.de' product='USBasp'
Ошибка при записи загрузчика.
Куда копать?

Упс....... Оказывается драйвера небыло. Загрузчик записал, что дальше? Как прошивку залить?
Винтовка, жена и ложка - оружие строго индивидуальное!
Изображение
Аватара пользователя
Козёл
Мастер
Сообщения: 252
Зарегистрирован: 15 мар 2017, 12:07
Репутация: 482
Настоящее имя: Артурио
Откуда: Бишкек
Контактная информация:

Re: Автономный контроллер для самодельного лазерного гравера

Сообщение Козёл »

Q-starь писал(а):Как прошивку залить?
Также как и раньше. Только теперь плата Arduino UNO.
Аватара пользователя
Q-starь
Мастер
Сообщения: 918
Зарегистрирован: 04 апр 2011, 16:50
Репутация: 604
Настоящее имя: Гэн
Откуда: Казахстан
Контактная информация:

Re: Автономный контроллер для самодельного лазерного гравера

Сообщение Q-starь »

Козёл писал(а):Также как и раньше. Только теперь плата Arduino UNO.
Я раньше через UPLOADER заливал, через IDE файл с расширением .hex ругается что не то.
Маему чукче нада пошагово жувать :idiot:

Вродь прошил бутлодера, по этой статье : https://it4it.club/topic/19-pereproshiv ... gruzchika/
Дальше как?
Винтовка, жена и ложка - оружие строго индивидуальное!
Изображение
Аватара пользователя
ArrSoft
Мастер
Сообщения: 424
Зарегистрирован: 20 май 2017, 18:31
Репутация: 235
Настоящее имя: добродушненький
Контактная информация:

Re: Автономный контроллер для самодельного лазерного гравера

Сообщение ArrSoft »

18Х15 см, 180минут, нихром, создатель изображения программа " image2gcode", выжигал автономно, контроллер "каскад"
Вложения
букет.jpg (4091 просмотр) <a class='original' href='./download/file.php?id=171749&mode=view' target=_blank>Загрузить оригинал (885.57 КБ)</a>
Аватара пользователя
Борисыч
Мастер
Сообщения: 215
Зарегистрирован: 08 фев 2017, 23:55
Репутация: 55
Настоящее имя: Константин
Откуда: Бишкек - Димитровград
Контактная информация:

Re: Автономный контроллер для самодельного лазерного гравера

Сообщение Борисыч »

ArrSoft писал(а): ты такой же "борисыч", просил же парень , не засоряйте тему "борисычами", обсуждайте здесь только работу контроллера,
ПИПЕЦ.. сколько времени прошло.. ты до сих пор с бабушкой спишь.. чтоб во сне не обосраться!! а то Барисычь придёт у укусит за бачок! :)
ты как дурень с торбой носишся с этой разработкой! причём не своей! лаешь как собак на любой комент или вопрос!
поучись у Артура.. всегда коротко и ясно!
Аватара пользователя
Q-starь
Мастер
Сообщения: 918
Зарегистрирован: 04 апр 2011, 16:50
Репутация: 604
Настоящее имя: Гэн
Откуда: Казахстан
Контактная информация:

Re: Автономный контроллер для самодельного лазерного гравера

Сообщение Q-starь »

Научился через USBasp заливать . Моргание лазера при включении непобедимо! Ура! Мож я что не так делаю?
Винтовка, жена и ложка - оружие строго индивидуальное!
Изображение
Аватара пользователя
maga_ges
Кандидат
Сообщения: 95
Зарегистрирован: 02 июн 2017, 02:01
Репутация: 20
Настоящее имя: Магомед
Контактная информация:

Re: Автономный контроллер для самодельного лазерного гравера

Сообщение maga_ges »

Сотри Микроконтроллер, залей hex файл прошивки напрямую, без всяких бутлоудеров и не забудь потом выставить фьюзы как на ардуино. Моргания исчезнут.
Аватара пользователя
Q-starь
Мастер
Сообщения: 918
Зарегистрирован: 04 апр 2011, 16:50
Репутация: 604
Настоящее имя: Гэн
Откуда: Казахстан
Контактная информация:

Re: Автономный контроллер для самодельного лазерного гравера

Сообщение Q-starь »

Так и сделал:
Подключил USBasp с Наной, открыл AVRDUDEPROG V 3.3, стёр кристалл, залил НЕХ, зашёл во фьюзы, считал, в группе "Fuse High Byte" снял флажок "BOOTRST", запрограммировал. Всё.
Мож заскринить чо?
Винтовка, жена и ложка - оружие строго индивидуальное!
Изображение
Аватара пользователя
spryt
Кандидат
Сообщения: 90
Зарегистрирован: 21 май 2017, 20:02
Репутация: 89
Настоящее имя: Тимур
Контактная информация:

Re: Автономный контроллер для самодельного лазерного гравера

Сообщение spryt »

Борисыч писал(а):
ArrSoft писал(а): ты такой же "борисыч", просил же парень , не засоряйте тему "борисычами", обсуждайте здесь только работу контроллера,
ПИПЕЦ.. сколько времени прошло.. ты до сих пор с бабушкой спишь.. чтоб во сне не обосраться!! а то Барисычь придёт у укусит за бачок! :)
ты как дурень с торбой носишся с этой разработкой! причём не своей! лаешь как собак на любой комент или вопрос!
поучись у Артура.. всегда коротко и ясно!
У кого зудит, и так понятно. Повторная реакция на это сообщение с 10 апреля 2019г.
Вложения
Скриншот (16.11.2019 14-10-17).jpg (3877 просмотров) <a class='original' href='./download/file.php?id=171971&mode=view' target=_blank>Загрузить оригинал (682.5 КБ)</a>
Ответить

Вернуться в «Электроника»