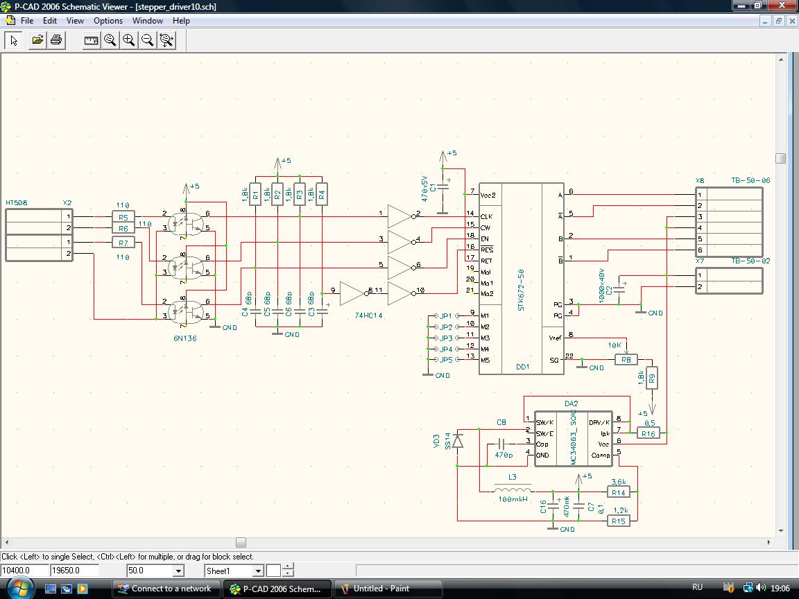
контроллер униполярного шагового двигателя на STK672-050

Контроллеры, драйверы, датчики, управляющие устройства.
umpelev69
Новичок
Сообщения: 14
Зарегистрирован: 25 янв 2014, 19:49
Репутация: 1
Контактная информация:

контроллер униполярного шагового двигателя на STK672-050

Сообщение umpelev69 »

Вот на обсуждение на просторах интернета нашел контроллер с драйвером шд
Untitled.jpg (2335 просмотров) <a class='original' href='./download/file.php?id=26026&mode=view' target=_blank>Загрузить оригинал (120.08 КБ)</a>
и в splane
stepper_driver10.zip
(25.31 КБ) 480 скачиваний
два варианта печаток
stk672.zip
двух сторония
(16.63 КБ) 461 скачивание
stk672.2.rar
одно сторонния с перемычками
(13.73 КБ) 437 скачиваний
жду ваше мнение
3 шаговых двигателя Nema 23 HS 5602
вот их характеристики
Шаг, гр : 1,8
Длина, мм : 51
Диаметр вала: 6.35мм
Ток, А : 0,8
Сопротивление фазы, ом : 6,8
Индуктивность, mH : 9,2
Момент удержания кг*см : 6,2
Кол-во выводов : 6
двигатели униполярные
блок питания нашел на металлоломе GZM-H100D5+24
вотего хорактеристики
+5,0-2А можно подстроить
+24В-4А
потянет-ли он все мои движки? да PDF фил на STK672-050
STK672-050.pdf
(211.82 КБ) 532 скачивания
если у кого нет Spln то прилагаю
rusplan_new.rar
(407.25 КБ) 406 скачиваний

может вместо 6n136 поставить 6n137 у нее сразу на выходе логический уровень и избавиться от74hc14 :thinking:

Вернуться в «Электроника»