Vexta Rotary Actuator подключение

Контроллеры, драйверы, датчики, управляющие устройства.
Александр_
Мастер
Сообщения: 1743
Зарегистрирован: 24 дек 2013, 17:47
Репутация: 122
Контактная информация:

Vexta Rotary Actuator подключение

Сообщение Александр_ »

Купил себе новую игрушку :-)
Проштудировал мануал, вроде все понятно. Хочу попробовать покрутить, но боюсь спалить. Предыдущий хозяин сказал, что его включали-тестировали по степ/дир. Разъемы распаяны на 4 провода, значит больше для начала ничего и не нужно.
не соображу что значит Imput mode: photocoupler input. Что это значит?
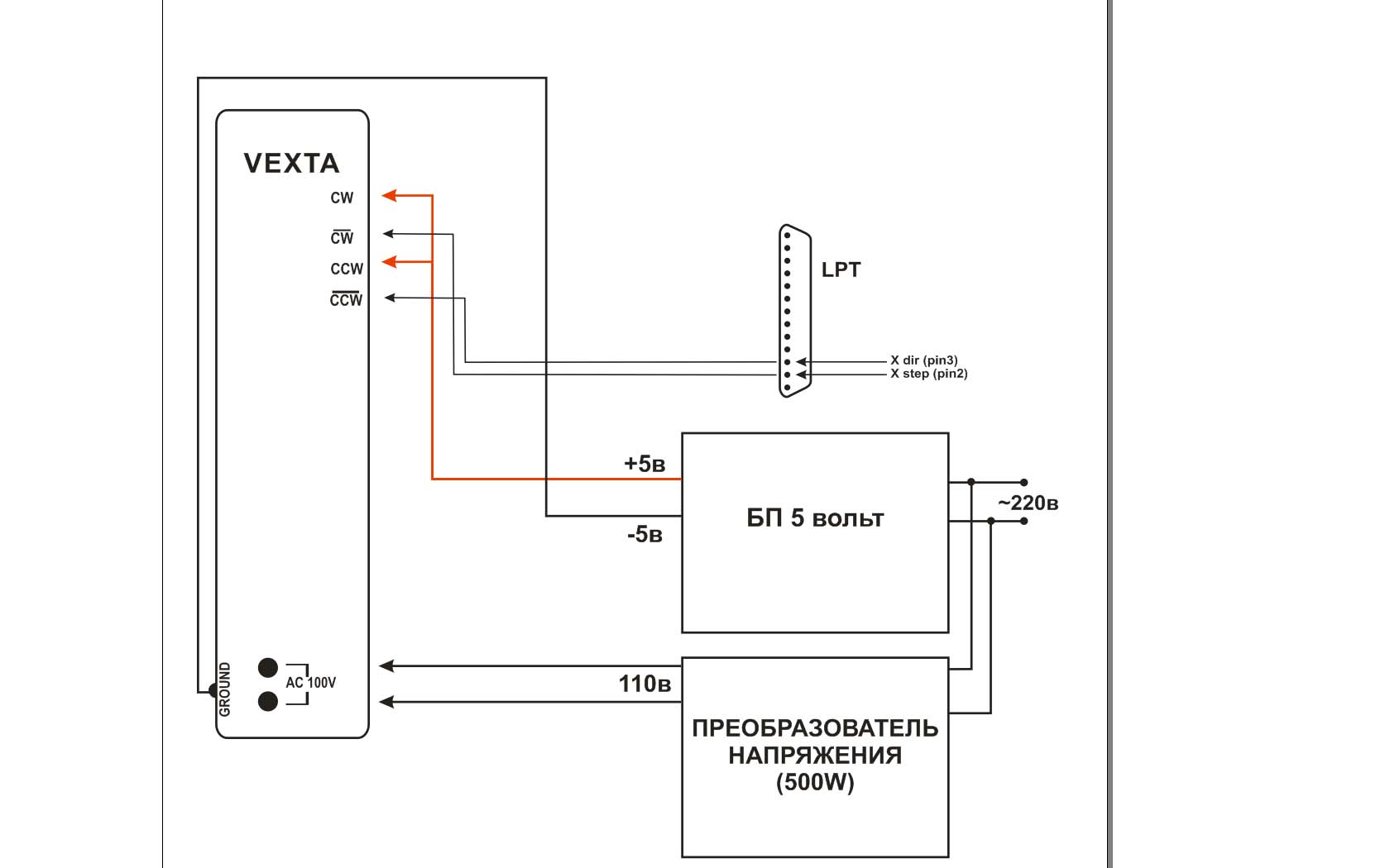
и вытекающий из этого вопрос - его можно менять? Драйвер допускает подключение по степ/дир и так любимому векстой CW/CCW. Прикладываю схему и выдержку из мануала. Эти два режима подключения чем-то в плане подключения отличаются? Вряд ли у кого-то есть такой же актуатор, но общие принципы, думаю, похожи.Как мне думается, подключать нужно по схеме, что я набросал.
Вложения
Untitled-4 copy.jpg (1695 просмотров) <a class='original' href='./download/file.php?id=25951&mode=view' target=_blank>Загрузить оригинал (82.77 КБ)</a>
Untitled-3 copy.jpg (1695 просмотров) <a class='original' href='./download/file.php?id=25952&mode=view' target=_blank>Загрузить оригинал (100.46 КБ)</a>
Untitled-2 copy.jpg (1695 просмотров) <a class='original' href='./download/file.php?id=25953&mode=view' target=_blank>Загрузить оригинал (111.86 КБ)</a>
Untitled-1 copy.jpg (1695 просмотров) <a class='original' href='./download/file.php?id=25954&mode=view' target=_blank>Загрузить оригинал (129.87 КБ)</a>
DSC02722.jpg (1693 просмотра) <a class='original' href='./download/file.php?id=25955&mode=view' target=_blank>Загрузить оригинал (459.38 КБ)</a>
Заходите в гости: www.pandicon.net www.graver36.ru
aftaev
Зачётный участник
Зачётный участник
Сообщения: 34042
Зарегистрирован: 04 апр 2010, 19:22
Репутация: 6194
Откуда: Казахстан.
Контактная информация:

Re: Vexta Rotary Actuator подключение

Сообщение aftaev »

а кабеля все есть :hehehe:
Дилетанту сложные вещи кажутся очень простыми, и только профессионал понимает насколько сложна самая простая вещь
Кто хочет - ищет возможности, кто не хочет - ищет оправдание.
Найди работу по душе и тебе не придется работать.
aftaev
Зачётный участник
Зачётный участник
Сообщения: 34042
Зарегистрирован: 04 апр 2010, 19:22
Репутация: 6194
Откуда: Казахстан.
Контактная информация:

Re: Vexta Rotary Actuator подключение

Сообщение aftaev »

Александр_ писал(а):не соображу что значит Imput mode: photocoupler input. Что это значит?
а ты в гугл вбей.
GOOGLE как Сталин: ты ему слово - он тебе ссылку :)

В Яскаве photocoupler input тоже есть ;)
Дилетанту сложные вещи кажутся очень простыми, и только профессионал понимает насколько сложна самая простая вещь
Кто хочет - ищет возможности, кто не хочет - ищет оправдание.
Найди работу по душе и тебе не придется работать.
Александр_
Мастер
Сообщения: 1743
Зарегистрирован: 24 дек 2013, 17:47
Репутация: 122
Контактная информация:

Re: Vexta Rotary Actuator подключение

Сообщение Александр_ »

aftaev писал(а):а кабеля все есть :hehehe:
да, даже пара запасных :-)
Заходите в гости: www.pandicon.net www.graver36.ru
Александр_
Мастер
Сообщения: 1743
Зарегистрирован: 24 дек 2013, 17:47
Репутация: 122
Контактная информация:

Re: Vexta Rotary Actuator подключение

Сообщение Александр_ »

Попробовал подключить сегодня DGM85D-ASAA к неродному драйверу, который по-идее сделан для 200-го актуатора. Все работает. Вроде кроме мощности параметры в остальном идентичны. Выкрутил ток на минимум - никаких ошибок не выскочило. Так что есть определенная взаимозаменяемость.
Интересно: если на выходе диаметр вращающегося вала 70мм и стоит он на перекрестно-роликовом подшипнике, то насколько можно нагрузить его? Скажем, токарный патрон на 100мм не будет ли перебором? Понятно, что все зависит от нагрузки на деталь, но если не усердствовать: скажем, использовать для гравировки, плюс задняя бабка опять же будет. Не очень представляю как все рассчитать математически. Исходные данные такие: момент на выходе 2,8Нм, допустимая осевая нагрузка 500Н,
Заходите в гости: www.pandicon.net www.graver36.ru
Ответить

Вернуться в «Электроника»