Подскажите более простое решение задачи в Арткаме

Аватара пользователя
LA-STIK
Почетная участница
Почетная участница
Сообщения: 617
Зарегистрирован: 20 фев 2013, 16:23
Репутация: 697
Настоящее имя: Наталия
Откуда: РОСТОВ-НА-ДОНУ
Контактная информация:

Подскажите более простое решение задачи в Арткаме

Сообщение LA-STIK »

Хочу решить давно мучающий меня вопрос - к примеру есть некая заготовка на которой нужно будет выборку сделать грубо говоря как бы ступенями, чтобы получилось то, что штриховкой показано, так вот если я буду ступени по очереди выбирать (слоями) причем разными фрезами ( в арткаме 2D выборкой), то у меня получается что при заглублении например на 22мм фреза будет за несколько равных проходов снимать толщину и получается несколько слоев в воздухе кружится там где материал уже выбран предыдущей фрезой, пока не доберется до нужной отметки…
Возможно ли в арткаме задать заглубление фрезе так,чтобы первый проход был 10мм а последующие 3, или все же программа высоту разбивает только на равные проходы и это не меняется?
насколько знаю толщину материала в арткаме нельзя прописать для разных фрез разную в одной УП… чтобы избежать пустой траты времени- стараюсь правильнее продумывать вектора,зная как станок будет резать чтобы оптимизировать задачу. :cry: НО - может есть какие-то функции в Арткаме о которых я не знаю? Либо другая программа ,в которой можно задавать неравные заглубления проходов одной фрезе или проще решать похожие задачи?
Вложения
разрез лес-Model.jpg (5166 просмотров) <a class='original' href='./download/file.php?id=18987&mode=view' target=_blank>Загрузить оригинал (356.28 КБ)</a>
Делай то, что любишь! Люби то, что делаешь!
Аватара пользователя
tooshka
Почётный участник
Почётный участник
Сообщения: 1803
Зарегистрирован: 24 окт 2012, 14:26
Репутация: 209
Настоящее имя: Андрей
Откуда: Нижний Новгород
Контактная информация:

Re: Подскажите более простое решение задачи в Арткаме

Сообщение tooshka »

Обычно делаю так: если ширина полок небольшая можно выбирать просто линейно начиная с 26 к 9
Милая, ты услышь меня
под окном стою со своим я ЧПУ! (Протяжно; с надрывом; форте)
Внимание!!! Чрезмерное увлечение ЧПУ приводит к проблемам в семейных отношениях!
Аватара пользователя
michael-yurov
Почётный участник
Почётный участник
Сообщения: 11730
Зарегистрирован: 26 июл 2012, 00:10
Репутация: 4703
Настоящее имя: Михаил Львович
Откуда: Новоуральск
Контактная информация:

Re: Подскажите более простое решение задачи в Арткаме

Сообщение michael-yurov »

LA-STIK писал(а): то у меня получается что при заглублении например на 22мм фреза будет за несколько равных проходов снимать толщину и получается несколько слоев в воздухе кружится там где материал уже выбран предыдущей фрезой, пока не доберется до нужной отметки…
Можно задать начальную глубину больше нулевой, например, 10 мм. Тогда фреза будет делать выборку так, как будто верняя плоскость материала находится на глубине 10 мм, т.е. первый проход будет на глубине 10 мм + один слой.
Вложения
Untitled-1.png (5146 просмотров) <a class='original' href='./download/file.php?id=18993&mode=view' target=_blank>Загрузить оригинал (707.47 КБ)</a>
Последний раз редактировалось michael-yurov 25 сен 2013, 12:08, всего редактировалось 2 раза.
Аватара пользователя
LA-STIK
Почетная участница
Почетная участница
Сообщения: 617
Зарегистрирован: 20 фев 2013, 16:23
Репутация: 697
Настоящее имя: Наталия
Откуда: РОСТОВ-НА-ДОНУ
Контактная информация:

Re: Подскажите более простое решение задачи в Арткаме

Сообщение LA-STIK »

tooshka писал(а):Обычно делаю так: если ширина полок небольшая можно выбирать просто линейно начиная с 26 к 9
линейно да, будет целесообразней! но не всегда получится, я в первый раз столкнулась с пустыми проходами по воздуху, когда делала такую резьбу из массива, тут например сферической фрезой на всю глубину 26 не сделаешь сразу пазы- только либо в несколько проходов(что очень долго.....) - либо сначала выбрать нужную глубину на предыдущем верхнем слое,но эти "волны" выбираются дольше,чем просто по периметру ступенька.... позже конечно заготовку клеили так, чтобы выборки меньше было, но это не всегда помогало избежать пустых проходов :wik:
Вложения
IMG_0559.JPG (5136 просмотров) <a class='original' href='./download/file.php?id=18994&mode=view' target=_blank>Загрузить оригинал (639.31 КБ)</a>
Делай то, что любишь! Люби то, что делаешь!
Аватара пользователя
LA-STIK
Почетная участница
Почетная участница
Сообщения: 617
Зарегистрирован: 20 фев 2013, 16:23
Репутация: 697
Настоящее имя: Наталия
Откуда: РОСТОВ-НА-ДОНУ
Контактная информация:

Re: Подскажите более простое решение задачи в Арткаме

Сообщение LA-STIK »

michael-yurov писал(а): Можно выбрать начальную глубину больше нулевой, например, 10 мм. Тогда реза будет делать выборку так, как будто верняя плоскость материала находится на глубине 10 мм, т.е. первый проход будет на глубине 10 мм + один слой.
Это мысль!! :thinking: А программно это можно задать? чтобы следующая выборка сразу начиналась от верхней плоскости материала на 10мм например?
Делай то, что любишь! Люби то, что делаешь!
Аватара пользователя
tooshka
Почётный участник
Почётный участник
Сообщения: 1803
Зарегистрирован: 24 окт 2012, 14:26
Репутация: 209
Настоящее имя: Андрей
Откуда: Нижний Новгород
Контактная информация:

Re: Подскажите более простое решение задачи в Арткаме

Сообщение tooshka »

Если взять именно этот рельеф то я бы выбирал сверху вниз.

Готового решения конечно нет. Каждый раз будет все по новому. Когда совсем не выходит каменный цветок я кидаю траекторию в JDPaint и правлю траектории ручками. Но там свои заморочки с экспортом.
Милая, ты услышь меня
под окном стою со своим я ЧПУ! (Протяжно; с надрывом; форте)
Внимание!!! Чрезмерное увлечение ЧПУ приводит к проблемам в семейных отношениях!
Аватара пользователя
michael-yurov
Почётный участник
Почётный участник
Сообщения: 11730
Зарегистрирован: 26 июл 2012, 00:10
Репутация: 4703
Настоящее имя: Михаил Львович
Откуда: Новоуральск
Контактная информация:

Re: Подскажите более простое решение задачи в Арткаме

Сообщение michael-yurov »

LA-STIK писал(а):Это мысль!! А программно это можно задать? чтобы следующая выборка сразу начиналась от верхней плоскости материала на 10мм например?
Я может что-то недопонял, или плохо написал.
По моему вопрос довольно простой.
Сначала 9 мм выбрали (от нуля до 9),
Потом - от 9 до 14,
от 14 до 22 и т.п.

Начальную глубину каждой выборки, конечно, придется вписать вручную.

Если хочется использовать крупную фрезу для выборки и тонкую для доработки (на всех слоях), то их обе нужно выбирать при создании траектории, тогда тонкая фреза дорабатывает только оставшиеся участки.

Все траектории крупной фрезы потом можно будет пройти в начале фрезеровки, а потом дорабатывать тонкими фрезами по очереди на каждом слое.


P.S. Когда мне понадобилось вырезать детали такого плана: http://cnc-club.ru/forum/viewtopic.php? ... =20#p75216
которые были изначально сохранены в виде 3d модели (сразу все детали на одном листе), мне совсем не хотелось задавать глубину выборки для каждой плоскости.

Тогда, перебрав кучу разных САМ систем я выяснил, что PowerMill прекрасно справляется с такой задачей, и ему не нужно ни векторов, ни вычислений в уме,
он сам по 3d модели находит горизонтальные и отвесные (вертикальные) плоскости, и все что остается сделать - это автоматически ограничить детали контуром, чтобы не выбирать лишний материал, рассчитать траекторию черновой выборки, траекторию доработки тонкой фрезой (там где большая не справилась), и обрезку по контуру.
Аватара пользователя
LA-STIK
Почетная участница
Почетная участница
Сообщения: 617
Зарегистрирован: 20 фев 2013, 16:23
Репутация: 697
Настоящее имя: Наталия
Откуда: РОСТОВ-НА-ДОНУ
Контактная информация:

Re: Подскажите более простое решение задачи в Арткаме

Сообщение LA-STIK »

michael-yurov писал(а): Я может что-то недопонял, или плохо написал.
По моему вопрос довольно простой.
Сначала 9 мм выбрали (от нуля до 9),
Потом - от 9 до 14,
от 14 до 22 и т.п.

Начальную глубину каждой выборки, конечно, придется вписать вручную.
это я недопоняла ( вообще редко нормально могу объяснить что-либо,так что извиняюсь). Хочу уточнить:"вписывать вручную"- в коде? в арткаме? или обнуляться по материалу вручную по мере выборки на каждом слое?

michael-yurov писал(а):Если хочется использовать крупную фрезу для выборки и тонкую для доработки (на всех слоях), то их обе нужно выбирать при создании траектории, тогда тонкая фреза дорабатывает только оставшиеся участки.

Все траектории крупной фрезы потом можно будет пройти в начале фрезеровки, а потом дорабатывать тонкими фрезами по очереди на каждом слое.
с этим знакома, очень удобно. :)
Делай то, что любишь! Люби то, что делаешь!
Аватара пользователя
igor44
Почётный участник
Почётный участник
Сообщения: 380
Зарегистрирован: 23 июл 2013, 10:10
Репутация: 257
Откуда: Костромская обл.
Контактная информация:

Re: Подскажите более простое решение задачи в Арткаме

Сообщение igor44 »

В RhinoCam, такую задачу выполнить намного проще, чем в АртКам.
Там тоже можно задавать участки обработки.
Кончно если модель создана в самой Rhino тогда вообще проблем не возникает, а если это сетка, тогда придётся области обработки строить векторами.
Первые опыты построения УП были в АртКам, но потом решил перейти на более гибкую CAM систему.
Аватара пользователя
igor44
Почётный участник
Почётный участник
Сообщения: 380
Зарегистрирован: 23 июл 2013, 10:10
Репутация: 257
Откуда: Костромская обл.
Контактная информация:

Re: Подскажите более простое решение задачи в Арткаме

Сообщение igor44 »

michael-yurov писал(а):Тогда, перебрав кучу разных САМ систем я выяснил, что PowerMill прекрасно справляется с такой задачей, и ему не нужно ни векторов, ни вычислений в уме,он сам по 3d модели находит горизонтальные и отвесные (вертикальные) плоскости, и все что остается сделать - это автоматически ограничить детали контуром,
Михаил, а с какими форматами файлов повермилл так работает?
Наверное это либо его формат, либо другие твёрдотельные или сплайно-нурбсные форматы.
как он будет вести себя с Mesh......?
Аватара пользователя
LA-STIK
Почетная участница
Почетная участница
Сообщения: 617
Зарегистрирован: 20 фев 2013, 16:23
Репутация: 697
Настоящее имя: Наталия
Откуда: РОСТОВ-НА-ДОНУ
Контактная информация:

Re: Подскажите более простое решение задачи в Арткаме

Сообщение LA-STIK »

igor44 писал(а): Первые опыты построения УП были в АртКам, но потом решил перейти на более гибкую CAM систему.
Спасибо! Тоже чувствую,что пора осваивать что-то новое :)
Делай то, что любишь! Люби то, что делаешь!
Аватара пользователя
michael-yurov
Почётный участник
Почётный участник
Сообщения: 11730
Зарегистрирован: 26 июл 2012, 00:10
Репутация: 4703
Настоящее имя: Михаил Львович
Откуда: Новоуральск
Контактная информация:

Re: Подскажите более простое решение задачи в Арткаме

Сообщение michael-yurov »

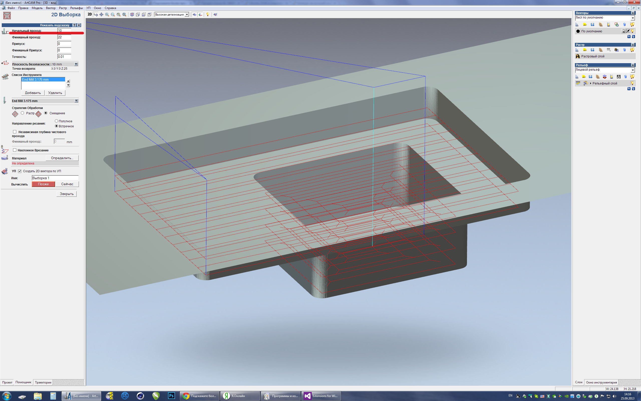
LA-STIK писал(а):Хочу уточнить:"вписывать вручную"- в коде? в арткаме? или обнуляться по материалу вручную по мере выборки на каждом слое?
Так, конечно в арткаме - я картинку прикрепил и там красным подчеркнул.
Нажми там внизу загрузить оригинал, чтобы видно стало.
(только Nick сделал так, чтобы картинки уменьшались, и теперь нчего там не видно, а я об этом забыл :pssdoff: )
Последний раз редактировалось michael-yurov 25 сен 2013, 13:06, всего редактировалось 1 раз.
Аватара пользователя
michael-yurov
Почётный участник
Почётный участник
Сообщения: 11730
Зарегистрирован: 26 июл 2012, 00:10
Репутация: 4703
Настоящее имя: Михаил Львович
Откуда: Новоуральск
Контактная информация:

Re: Подскажите более простое решение задачи в Арткаме

Сообщение michael-yurov »

igor44 писал(а):Михаил, а с какими форматами файлов повермилл так работает?
Наверное это либо его формат, либо другие твёрдотельные или сплайно-нурбсные форматы.
как он будет вести себя с Mesh......?
А все хавает! (простите меня за мой французский)
Хотя, конечно, из CAD систем я сохраняю в "твердотельном" (параметрическом) формате, обычно выбираю parasolod.
При использовании полигональных моделей (из треугольников) возникают сложности в том, что нельзя выбрать отдельные элементы (например для определения области доработки).
LA-STIK писал(а):Спасибо! Тоже чувствую,что пора осваивать что-то новое
Для простых задач и для раскроя ArtCAM очень удобен. Я его использую в 90% случаев для 2,5 D обработки по векторам.

А те детали, что проще сохранить в 3d - рассчитываю в PowerMill.
Арткам для 3d очень плохо подходит, особенно, когда требуется хоть какая-то точность.
В этом плане он хорош только для вырезания рельефных икон из дерева.
Аватара пользователя
LA-STIK
Почетная участница
Почетная участница
Сообщения: 617
Зарегистрирован: 20 фев 2013, 16:23
Репутация: 697
Настоящее имя: Наталия
Откуда: РОСТОВ-НА-ДОНУ
Контактная информация:

Re: Подскажите более простое решение задачи в Арткаме

Сообщение LA-STIK »

michael-yurov писал(а): Так, конечно в арткаме - я картинку прикрепил и там красным подчеркнул.
(только Nick сделал так, чтобы картинки уменьшались, и теперь нчего там не видно, а я об этом забыл :pssdoff: )
:hehehe: ох уж этот Nick.... Разобрала, спасибо большое, Михаил! :)
Делай то, что любишь! Люби то, что делаешь!
Аватара пользователя
igor44
Почётный участник
Почётный участник
Сообщения: 380
Зарегистрирован: 23 июл 2013, 10:10
Репутация: 257
Откуда: Костромская обл.
Контактная информация:

Re: Подскажите более простое решение задачи в Арткаме

Сообщение igor44 »

michael-yurov писал(а):При использовании полигональных моделей (из треугольников) возникают сложности в том, что нельзя выбрать отдельные элементы (например для определения области доработки).
Спасибо за ответ.
Это и надо было узнать.
Всё были мысли осваивать ПоверМилл, но чаще имею дело с Mesh, по этому наверное нет смысла. RhinoCam в принципе устраивает.
Ответить

Вернуться в «Artcam»