Подключение шпинделя к контроллеру
-
Slukka
- Кандидат
- Сообщения: 72
- Зарегистрирован: 13 дек 2017, 12:10
- Репутация: 0
- Настоящее имя: Александр
- Контактная информация:
Подключение шпинделя к контроллеру
Доброго всем. Помогите советом. Есть плата и шпиндель на 400W с регулировкой оборотов.
Как шпиндель подключить к плате, чтобы можно было управлять оборотами с программы?
Или его можно подключить только на ВКЛ/ВЫКЛ через реле, а обороты ручкой менять? - Тут, если я правильно понял, синий или желтый провод завести через разъем Spindle ON/OFF
Или его можно подключить только на ВКЛ/ВЫКЛ через реле, а обороты ручкой менять? - Тут, если я правильно понял, синий или желтый провод завести через разъем Spindle ON/OFF
- MX_Master
- Мастер
- Сообщения: 7490
- Зарегистрирован: 27 июн 2015, 19:45
- Репутация: 3113
- Настоящее имя: Михаил
- Откуда: Алматы
- Контактная информация:
Re: Подключение шпинделя к контроллеру
Выход 0-10V с платы надо завести в этот БП вместо переменного резистора.
- Serg
- Мастер
- Сообщения: 21923
- Зарегистрирован: 17 апр 2012, 14:58
- Репутация: 5183
- Заслуга: c781c134843e0c1a3de9
- Настоящее имя: Сергей
- Откуда: Москва
- Контактная информация:
Re: Подключение шпинделя к контроллеру
И надеяться, что не будет спецэффектов...MX_Master писал(а):Выход 0-10V с платы надо завести в этот БП вместо переменного резистора.
Я не Христос, рыбу не раздаю, но могу научить, как сделать удочку...
- xvovanx
- Мастер
- Сообщения: 3773
- Зарегистрирован: 25 фев 2016, 12:27
- Репутация: 920
- Настоящее имя: Владимир
- Откуда: Latvia
- Контактная информация:
Re: Подключение шпинделя к контроллеру
А они ой как будутUAVpilot писал(а):И надеяться, что не будет спецэффектов...MX_Master писал(а):Выход 0-10V с платы надо завести в этот БП вместо переменного резистора.
- MX_Master
- Мастер
- Сообщения: 7490
- Зарегистрирован: 27 июн 2015, 19:45
- Репутация: 3113
- Настоящее имя: Михаил
- Откуда: Алматы
- Контактная информация:
Re: Подключение шпинделя к контроллеру
Если у автора нет мультиметра, то после подключения он обязательно появится (:
-
Slukka
- Кандидат
- Сообщения: 72
- Зарегистрирован: 13 дек 2017, 12:10
- Репутация: 0
- Настоящее имя: Александр
- Контактная информация:
Re: Подключение шпинделя к контроллеру
- xvovanx
- Мастер
- Сообщения: 3773
- Зарегистрирован: 25 фев 2016, 12:27
- Репутация: 920
- Настоящее имя: Владимир
- Откуда: Latvia
- Контактная информация:
Re: Подключение шпинделя к контроллеру
Можно с кондером (электролитом) "поиграться", подключив его в параллель между центральной ногой переменника и той ногой, что к минимальным оборотам. Получим плавный запуск до выставленныхSlukka писал(а):теперь при старте программы включается на максимум шпиндель
- Serg
- Мастер
- Сообщения: 21923
- Зарегистрирован: 17 апр 2012, 14:58
- Репутация: 5183
- Заслуга: c781c134843e0c1a3de9
- Настоящее имя: Сергей
- Откуда: Москва
- Контактная информация:
Re: Подключение шпинделя к контроллеру
Сильно сомневаюсь, что этот регулятор управляется постоянным напряжением...
Я не Христос, рыбу не раздаю, но могу научить, как сделать удочку...
-
Slukka
- Кандидат
- Сообщения: 72
- Зарегистрирован: 13 дек 2017, 12:10
- Репутация: 0
- Настоящее имя: Александр
- Контактная информация:
Re: Подключение шпинделя к контроллеру
Ну этот регулятор подключен к БП на 400 Вт 48в 12А
- Serg
- Мастер
- Сообщения: 21923
- Зарегистрирован: 17 апр 2012, 14:58
- Репутация: 5183
- Заслуга: c781c134843e0c1a3de9
- Настоящее имя: Сергей
- Откуда: Москва
- Контактная информация:
Re: Подключение шпинделя к контроллеру
Не важно - сомнительно что выходное напряжение/ток в нем регулируются транзистором, работающим в линейном режиме, для этого ему понадобился бы радиатор размером с рабочее поле станка...Slukka писал(а):Ну этот регулятор подключен к БП на 400 Вт 48в 12А
Я не Христос, рыбу не раздаю, но могу научить, как сделать удочку...
- xvovanx
- Мастер
- Сообщения: 3773
- Зарегистрирован: 25 фев 2016, 12:27
- Репутация: 920
- Настоящее имя: Владимир
- Откуда: Latvia
- Контактная информация:
Re: Подключение шпинделя к контроллеру
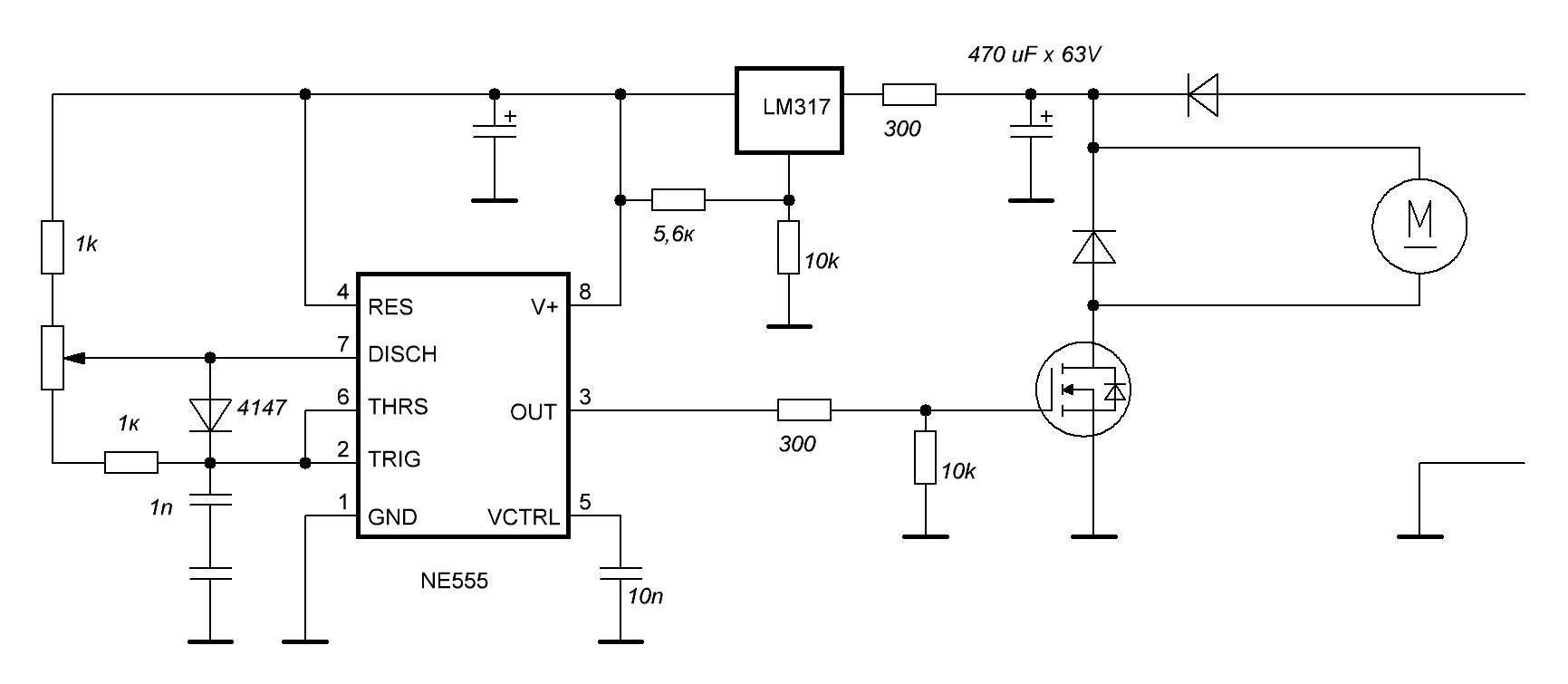
Там переменный резистор стоит в цепи ШИМа на 555 и тот уже режет полевиком напругу. Если поиграться с электролитом и с RC цепочкой скважности, то плавный запуск можно получить.
-
Slukka
- Кандидат
- Сообщения: 72
- Зарегистрирован: 13 дек 2017, 12:10
- Репутация: 0
- Настоящее имя: Александр
- Контактная информация:
Re: Подключение шпинделя к контроллеру
Ну для интереса могу эту коробочку вскрыть и сфотографировать внутренности.
- Taganrog
- Мастер
- Сообщения: 1238
- Зарегистрирован: 15 апр 2015, 16:32
- Репутация: 284
- Настоящее имя: Евгений
- Откуда: Брянск
- Контактная информация:
Re: Подключение шпинделя к контроллеру
Если есть такая возможность, сделай пожалуйста -будет познавательно.Slukka писал(а):Ну для интереса могу эту коробочку вскрыть и сфотографировать внутренности.
-
Slukka
- Кандидат
- Сообщения: 72
- Зарегистрирован: 13 дек 2017, 12:10
- Репутация: 0
- Настоящее имя: Александр
- Контактная информация:
Re: Подключение шпинделя к контроллеру
Вот разобрал коробочку
На микросхеме всё затерто, не понятно что написано.
- Serg
- Мастер
- Сообщения: 21923
- Зарегистрирован: 17 апр 2012, 14:58
- Репутация: 5183
- Заслуга: c781c134843e0c1a3de9
- Настоящее имя: Сергей
- Откуда: Москва
- Контактная информация:
Re: Подключение шпинделя к контроллеру
Ну так сразу бы и обратную сторону сфоткал... Без обратной стороны эта фотка ни о чём. 
Я не Христос, рыбу не раздаю, но могу научить, как сделать удочку...
-
Slukka
- Кандидат
- Сообщения: 72
- Зарегистрирован: 13 дек 2017, 12:10
- Репутация: 0
- Настоящее имя: Александр
- Контактная информация:
Re: Подключение шпинделя к контроллеру
Извините за задержку, станок был занят. Вот фото с двух сторон.
- Serg
- Мастер
- Сообщения: 21923
- Зарегистрирован: 17 апр 2012, 14:58
- Репутация: 5183
- Заслуга: c781c134843e0c1a3de9
- Настоящее имя: Сергей
- Откуда: Москва
- Контактная информация:
Re: Подключение шпинделя к контроллеру
Управлять постоянным током не получится.
Я не Христос, рыбу не раздаю, но могу научить, как сделать удочку...
-
Slukka
- Кандидат
- Сообщения: 72
- Зарегистрирован: 13 дек 2017, 12:10
- Репутация: 0
- Настоящее имя: Александр
- Контактная информация:
Re: Подключение шпинделя к контроллеру
Да и ладно, меня на данный момент устраивает подключение через релюшку.Управлять постоянным током не получится.
- Serg
- Мастер
- Сообщения: 21923
- Зарегистрирован: 17 апр 2012, 14:58
- Репутация: 5183
- Заслуга: c781c134843e0c1a3de9
- Настоящее имя: Сергей
- Откуда: Москва
- Контактная информация:
Re: Подключение шпинделя к контроллеру
Можно узел на 555 заменить вот на такое: http://we.easyelectronics.ru/Shematech/ ... r-pwm.html
Я не Христос, рыбу не раздаю, но могу научить, как сделать удочку...