Есть барельеф, не в меру высокий. Хочу его приплюснуть % на 20. Чем сделать? SprutCAM и Solidworks умеют масштабировать только его целиком, по одной оси не умеют.
Оч. не хочется делать это с пом. Steps per по оси Z.
Чем приплюснуть STL?
-
Бармалей
- Мастер
- Сообщения: 1205
- Зарегистрирован: 14 янв 2013, 16:46
- Репутация: 144
- Контактная информация:
Чем приплюснуть STL?
Последний раз редактировалось Бармалей 19 фев 2018, 16:50, всего редактировалось 1 раз.
- Udjin
- Мастер
- Сообщения: 2121
- Зарегистрирован: 21 авг 2014, 05:55
- Репутация: 1248
- Настоящее имя: Евгений
- Откуда: Приморский край, город Находка.
- Контактная информация:
Re: Чем приплюснуть STL?
Арткам
- shalek
- Почётный участник

- Сообщения: 3023
- Зарегистрирован: 25 авг 2014, 10:40
- Репутация: 2583
- Настоящее имя: Александр
- Откуда: РБ Бобруйск
- Контактная информация:
Re: Чем приплюснуть STL?
В арткаме будешь импортировать, то сними галку оси Z.
Если ты не можешь решить проблему, значит это не твоя проблема!
Мой канал на YouTube: YouTube
ЧПУ "Бобр" 600x500 мм
shalek64@gmail.com
Мой канал на YouTube: YouTube
ЧПУ "Бобр" 600x500 мм
shalek64@gmail.com
- MX_Master
- Мастер
- Сообщения: 7490
- Зарегистрирован: 27 июн 2015, 19:45
- Репутация: 3113
- Настоящее имя: Михаил
- Откуда: Алматы
- Контактная информация:
Re: Чем приплюснуть STL?
Fusion360 могёт отдельно по осям масштабировать
http://help.autodesk.com/view/fusion360 ... 57B620005A
https://help.autodesk.com/videos/BiajVt ... video.webm
http://help.autodesk.com/view/fusion360 ... 57B620005A
https://help.autodesk.com/videos/BiajVt ... video.webm
- baroque
- Новичок
- Сообщения: 37
- Зарегистрирован: 22 май 2016, 14:00
- Репутация: 2
- Контактная информация:
Re: Чем приплюснуть STL?
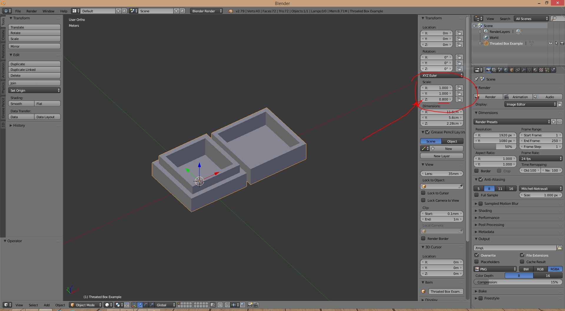
Blender в помощь, панель открывается хоткеем 'n' :
- inFamous
- Мастер
- Сообщения: 801
- Зарегистрирован: 04 янв 2018, 15:33
- Репутация: 278
- Контактная информация:
Re: Чем приплюснуть STL?
Солид умеет по любой оси масштабировать.Бармалей писал(а):Есть барельеф, не в меру высокий. Хочу его приплюснуть % на 20. Чем сделать? SprutCAM и Solidworks умеют масштабировать только его целиком, по одной оси не умеют.
Оч. не хочется делать это с пом. Steps per по оси Z.
- sima8520
- Почётный участник

- Сообщения: 4510
- Зарегистрирован: 24 ноя 2016, 23:35
- Репутация: 1617
- Настоящее имя: Илья
- Откуда: Беларусь, Гомель
- Контактная информация:
Re: Чем приплюснуть STL?
но не .stlinFamous писал(а):Солид умеет по любой оси масштабировать.