Как подключить HTL encoder к приводу

Общие вопросы станкостроения и организиции труда.
murdemon
Новичок
Сообщения: 22
Зарегистрирован: 24 дек 2016, 15:20
Репутация: 1
Настоящее имя: Dmitriy Murashov
Контактная информация:

Как подключить HTL encoder к приводу

Сообщение murdemon »

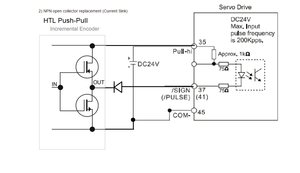
Сервоприводе ASDA-AB, энкодер DBV50E-22AKA2000.
Как во вложении схема должна работать? Или будут проблемы с пропуском пульсов?
Вложения
12.jpg (1733 просмотра) <a class='original' href='./download/file.php?id=98390&mode=view' target=_blank>Загрузить оригинал (76.14 КБ)</a>
murdemon
Новичок
Сообщения: 22
Зарегистрирован: 24 дек 2016, 15:20
Репутация: 1
Настоящее имя: Dmitriy Murashov
Контактная информация:

Re: Как подключить HTL encoder к приводу

Сообщение murdemon »

Да такая схема работает и все считает. В режиме электронной передачи прекрасно работает. (проверенно)
Аватара пользователя
Serg
Мастер
Сообщения: 21923
Зарегистрирован: 17 апр 2012, 14:58
Репутация: 5183
Заслуга: c781c134843e0c1a3de9
Настоящее имя: Сергей
Откуда: Москва
Контактная информация:

Re: Как подключить HTL encoder к приводу

Сообщение Serg »

Только диод лишний. :)
Я не Христос, рыбу не раздаю, но могу научить, как сделать удочку...
murdemon
Новичок
Сообщения: 22
Зарегистрирован: 24 дек 2016, 15:20
Репутация: 1
Настоящее имя: Dmitriy Murashov
Контактная информация:

Re: Как подключить HTL encoder к приводу

Сообщение murdemon »

диод лишним не бывает :) А почему лишний - это наверное не гуд когда на диод 24 и 24 вольта даешь (к то муже через +24 он через то ли делитель то ли ограничитель тока идеи)
Аватара пользователя
Serg
Мастер
Сообщения: 21923
Зарегистрирован: 17 апр 2012, 14:58
Репутация: 5183
Заслуга: c781c134843e0c1a3de9
Настоящее имя: Сергей
Откуда: Москва
Контактная информация:

Re: Как подключить HTL encoder к приводу

Сообщение Serg »

Диод - это защита от обратного тока. В данной схеме обратный ток невозможен в принципе. :
Я не Христос, рыбу не раздаю, но могу научить, как сделать удочку...
Ответить

Вернуться в «Общие вопросы»