Freecad подскажите как быть

Обсуждение аспектов работы с CAD программами, моделирование, расчеты, симуляция.
Ncn
Новичок
Сообщения: 2
Зарегистрирован: 25 мар 2016, 17:23
Репутация: 0
Настоящее имя: Ncnik
Контактная информация:

Freecad подскажите как быть

Сообщение Ncn »

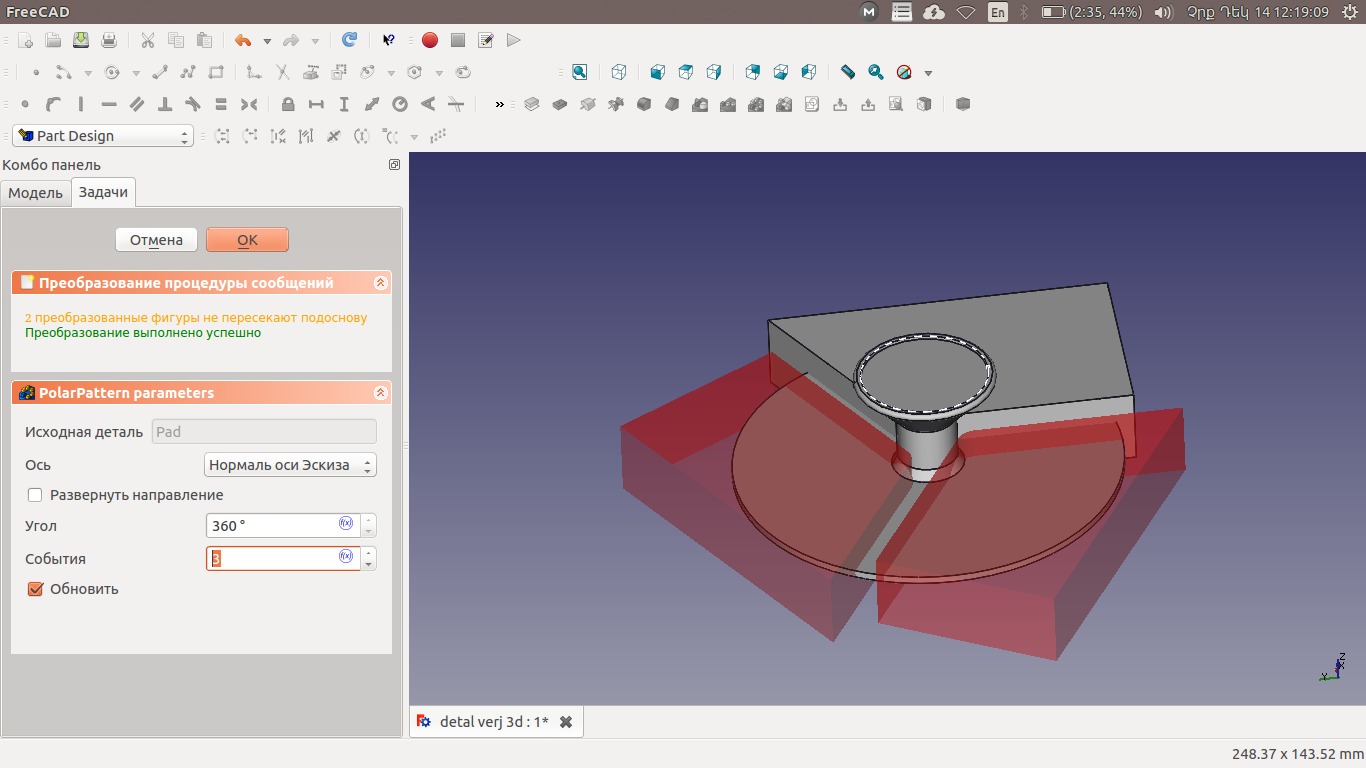
здравствуйте помогите понять что не так пожалуйста создал объект теперь надо умножить сделать 3 штуки 360 градусов но все выдает такое
Вложения
тс.jpeg (8327 просмотров) <a class='original' href='./download/file.php?id=97612&mode=view' target=_blank>Загрузить оригинал (119.51 КБ)</a>
_taras_
Мастер
Сообщения: 546
Зарегистрирован: 16 мар 2011, 15:19
Репутация: 69
Контактная информация:

Re: Freecad подскажите как быть

Сообщение _taras_ »

Надо использовать инструмент "массив" из верстака Draft. А то чем Вы пользуетесь больше подходит для размещения элементов в объекте (надеюсь понятно написал)
Ответить

Вернуться в «CAD пакеты»