Автономный контроллер для самодельного лазерного гравера

Контроллеры, драйверы, датчики, управляющие устройства.
Аватара пользователя
Борисыч
Мастер
Сообщения: 215
Зарегистрирован: 08 фев 2017, 23:55
Репутация: 55
Настоящее имя: Константин
Откуда: Бишкек - Димитровград
Контактная информация:

Re: Автономный контроллер для самодельного лазерного гравера

Сообщение Борисыч »

Борисыч писал(а):
Козёл писал(а):Удалил из архива ...
....
а то вот человек собирает.. а проверить нечем! :(
ну вот.. как в воду глядел..
собираю контроллер на монтажке... как всё заработает нарисую плату..
дисплей.. кнопки подсоединил.. всё пашит.. с компа из проги управляется!
воткнул флешку (никогда раньше с ними не работал) и такое впечатление что всё виснет после нажатия на кнопки ПУСК..
смотрю осцылографом... на MISO проскакивает посылка.. на SCK постоянная синхронизация по байтно..
на MOSI тоже короткая посылка.. и тишина!
в чём засада?
флешки пробовал 1гг 2гг 16мб формат по умолчанию..
помогите Бишкекскому кыргызу с моссовета! :hottabych:
Аватара пользователя
Борисыч
Мастер
Сообщения: 215
Зарегистрирован: 08 фев 2017, 23:55
Репутация: 55
Настоящее имя: Константин
Откуда: Бишкек - Димитровград
Контактная информация:

Re: Автономный контроллер для самодельного лазерного гравера

Сообщение Борисыч »

MISO
Вложения
00000000.png (1889 просмотров) <a class='original' href='./download/file.php?id=132585&mode=view' target=_blank>Загрузить оригинал (14.84 КБ)</a>
Аватара пользователя
Борисыч
Мастер
Сообщения: 215
Зарегистрирован: 08 фев 2017, 23:55
Репутация: 55
Настоящее имя: Константин
Откуда: Бишкек - Димитровград
Контактная информация:

Re: Автономный контроллер для самодельного лазерного гравера

Сообщение Борисыч »

MOSI
CS всегда в 1 после нажатия ПУСК уходит в 0... тоесть я так понимаю должен быть ответ от карты а его нет?
Вложения
00000001.png (1888 просмотров) <a class='original' href='./download/file.php?id=132586&mode=view' target=_blank>Загрузить оригинал (17.75 КБ)</a>
Аватара пользователя
Борисыч
Мастер
Сообщения: 215
Зарегистрирован: 08 фев 2017, 23:55
Репутация: 55
Настоящее имя: Константин
Откуда: Бишкек - Димитровград
Контактная информация:

Re: Автономный контроллер для самодельного лазерного гравера

Сообщение Борисыч »

:ura: :ura: :ura: :ura: :ura:
заработало!!!!!
воткнул флешку 8гг сд4 фат32
Аватара пользователя
Борисыч
Мастер
Сообщения: 215
Зарегистрирован: 08 фев 2017, 23:55
Репутация: 55
Настоящее имя: Константин
Откуда: Бишкек - Димитровград
Контактная информация:

Re: Автономный контроллер для самодельного лазерного гравера

Сообщение Борисыч »

ПАРНИ! не имел дело с драйверами DRV8825 впрочем как и со всеми остальными мелкими!
моторы 1.7-2А .. планирую запитать от 24в .. от них же и ардуинку через импульсный стаб LM2596
24В НАРМАЛЬНО БУДЕТ?
Zion
Кандидат
Сообщения: 42
Зарегистрирован: 20 янв 2018, 00:32
Репутация: 4
Настоящее имя: Vadim
Контактная информация:

Re: Автономный контроллер для самодельного лазерного гравера

Сообщение Zion »

Борисыч писал(а):ПАРНИ! не имел дело с драйверами DRV8825 впрочем как и со всеми остальными мелкими!
моторы 1.7-2А .. планирую запитать от 24в .. от них же и ардуинку через импульсный стаб LM2596
24В НАРМАЛЬНО БУДЕТ?
Должно работать. У других работает.
Аватара пользователя
ArrSoft
Мастер
Сообщения: 424
Зарегистрирован: 20 май 2017, 18:31
Репутация: 235
Настоящее имя: добродушненький
Контактная информация:

Re: Автономный контроллер для самодельного лазерного гравера

Сообщение ArrSoft »

Борисыч писал(а):ПАРНИ! не имел дело с драйверами DRV8825 впрочем как и со всеми остальными мелкими!
моторы 1.7-2А .. планирую запитать от 24в .. от них же и ардуинку через импульсный стаб LM2596
24В НАРМАЛЬНО БУДЕТ?
точно киргиз из Бишкека.
Лень что ли 50 страниц прочесть?
Последний раз редактировалось ArrSoft 17 фев 2018, 05:59, всего редактировалось 1 раз.
Аватара пользователя
ArrSoft
Мастер
Сообщения: 424
Зарегистрирован: 20 май 2017, 18:31
Репутация: 235
Настоящее имя: добродушненький
Контактная информация:

Re: Автономный контроллер для самодельного лазерного гравера

Сообщение ArrSoft »

Борисыч писал(а):
Борисыч писал(а):
Козёл писал(а):Удалил из архива ...
....
а то вот человек собирает.. а проверить нечем! :(
ну вот.. как в воду глядел..
собираю контроллер на монтажке... как всё заработает нарисую плату..
дисплей.. кнопки подсоединил.. всё пашит.. с компа из проги управляется!
воткнул флешку (никогда раньше с ними не работал) и такое впечатление что всё виснет после нажатия на кнопки ПУСК..
смотрю осцылографом... на MISO проскакивает посылка.. на SCK постоянная синхронизация по байтно..
на MOSI тоже короткая посылка.. и тишина!
в чём засада?
флешки пробовал 1гг 2гг 16мб формат по умолчанию..
помогите Бишкекскому кыргызу с моссовета! :hottabych:
у тебя слишком старые флешки "киргиз с моссовета", я тоже старую нащел на 1 гб, она тоже чудила, Артур объяснил почему, я поставил другой адаптер для микро СД , там где микросхема припаяна которая уровни логические с 3В на 5В преобразует . а не резисторы и флешка стала отлично работать.

Плату рисовать будете: Вы её прежде чем выложить 100 раз проверьте, а то тут кто то уже выложил, до сир пор косяки выползают, а то подумают что контроллер плохой.
Последний раз редактировалось ArrSoft 17 фев 2018, 06:29, всего редактировалось 1 раз.
Аватара пользователя
ArrSoft
Мастер
Сообщения: 424
Зарегистрирован: 20 май 2017, 18:31
Репутация: 235
Настоящее имя: добродушненький
Контактная информация:

Re: Автономный контроллер для самодельного лазерного гравера

Сообщение ArrSoft »

Борисыч писал(а):
Козёл писал(а):Удалил из архива ...
было бы хорошо еслиб в архив положили несколько не больших примеров гкода..
а то вот человек собирает.. а проверить нечем! :(
его сгенерировать пол минуты. в чем трудность?
Аватара пользователя
Борисыч
Мастер
Сообщения: 215
Зарегистрирован: 08 фев 2017, 23:55
Репутация: 55
Настоящее имя: Константин
Откуда: Бишкек - Димитровград
Контактная информация:

Re: Автономный контроллер для самодельного лазерного гравера

Сообщение Борисыч »

ArrSoft писал(а):
Борисыч писал(а):
Козёл писал(а):Удалил из архива ...
было бы хорошо еслиб в архив положили несколько не больших примеров гкода..
а то вот человек собирает.. а проверить нечем! :(
его сгенерировать пол минуты. в чем трудность?
дело не в трудности... вот я воткнул флешку старую и всё замерло..
сижу и думаю.. толи флешку не понимает.. толи собрал что не так.. толи всё нормально но фаил не понимает.. так как неправильно написан.
вот при установке мач-3 ставится папачка с примерами!!!
фирмААА!!!
Аватара пользователя
Борисыч
Мастер
Сообщения: 215
Зарегистрирован: 08 фев 2017, 23:55
Репутация: 55
Настоящее имя: Константин
Откуда: Бишкек - Димитровград
Контактная информация:

Re: Автономный контроллер для самодельного лазерного гравера

Сообщение Борисыч »

ArrSoft писал(а): Плату рисовать будете: Вы её прежде чем выложить 100 раз проверьте, а то тут кто то уже выложил, до сир пор косяки выползают, а то подумают что контроллер плохой.
да я смотрю тут народ всё компактное слишком любит.. это надо только в самалёте! :)
я рисую в две платы слоями.. и под 12х12 кнопки.. габарит получается 148х61

а по поводу косяков.. согласен.. спешка нужна при паносе! :)
вот тут вот .. есть примеры моих изделий.. (плат)
http://avmforum.ru/viewforum.php?f=48&s ... 498880564b
Аватара пользователя
Борисыч
Мастер
Сообщения: 215
Зарегистрирован: 08 фев 2017, 23:55
Репутация: 55
Настоящее имя: Константин
Откуда: Бишкек - Димитровград
Контактная информация:

Re: Автономный контроллер для самодельного лазерного гравера

Сообщение Борисыч »

ArrSoft писал(а): точно киргиз из Бишкека.
Лень что ли 50 страниц прочесть?
Я просто русские буквы ещё не все знаю! :)
Аватара пользователя
Борисыч
Мастер
Сообщения: 215
Зарегистрирован: 08 фев 2017, 23:55
Репутация: 55
Настоящее имя: Константин
Откуда: Бишкек - Димитровград
Контактная информация:

Re: Автономный контроллер для самодельного лазерного гравера

Сообщение Борисыч »

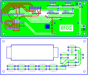
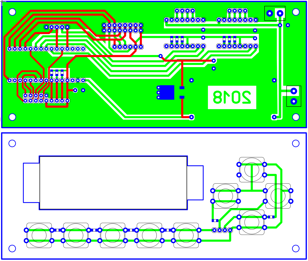
плата получилась.. гдето так! )
в понедельник закажу в тольятти..
на серву сделал отдельный стаб!
и под два варианта картридеров!
Вложения
111.PNG (1765 просмотров) <a class='original' href='./download/file.php?id=132704&mode=view' target=_blank>Загрузить оригинал (161.46 КБ)</a>
Аватара пользователя
Борисыч
Мастер
Сообщения: 215
Зарегистрирован: 08 фев 2017, 23:55
Репутация: 55
Настоящее имя: Константин
Откуда: Бишкек - Димитровград
Контактная информация:

Re: Автономный контроллер для самодельного лазерного гравера

Сообщение Борисыч »

ДОСОБИРАЛ ВСЁ НА МОНТАЖКЕ!!! проверить схему.. и погонять драйвера ... разочарован мягко сказано!!!
на низких оборотах мотор дрожит просто пипец как!!! на планируемом питании 24в моторы греются ахринеть как!!!
снизил питание до 12в .. 10 минут и мотор в горячий рука не держит!
подсоединил драйвер на ТВ6600.. совсем другое дело. мотор значительно меньше греется.
кароче разница в работе драйверов вот!

https://www.youtube.com/watch?v=0tC_nve4prc
Аватара пользователя
spryt
Кандидат
Сообщения: 90
Зарегистрирован: 21 май 2017, 20:02
Репутация: 89
Настоящее имя: Тимур
Контактная информация:

Re: Автономный контроллер для самодельного лазерного гравера

Сообщение spryt »

Борисыч писал(а):ДОСОБИРАЛ ВСЁ НА МОНТАЖКЕ!!! проверить схему.. и погонять драйвера ... разочарован мягко сказано!!!
на низких оборотах мотор дрожит просто пипец как!!! на планируемом питании 24в моторы греются ахринеть как!!!
снизил питание до 12в .. 10 минут и мотор в горячий рука не держит!
подсоединил драйвер на ТВ6600.. совсем другое дело. мотор значительно меньше греется.
кароче разница в работе драйверов вот!
Греется из-за большого тока. Ток на DRV8825 подстроечником регулировали? Делитель шага для лазерного гравера достаточно 1/16.
Аватара пользователя
ArrSoft
Мастер
Сообщения: 424
Зарегистрирован: 20 май 2017, 18:31
Репутация: 235
Настоящее имя: добродушненький
Контактная информация:

Re: Автономный контроллер для самодельного лазерного гравера

Сообщение ArrSoft »

Борисыч писал(а):ДОСОБИРАЛ ВСЁ НА МОНТАЖКЕ!!! проверить схему.. и погонять драйвера ... разочарован мягко сказано!!!
на низких оборотах мотор дрожит просто пипец как!!! на планируемом питании 24в моторы греются ахринеть как!!!
снизил питание до 12в .. 10 минут и мотор в горячий рука не держит!
подсоединил драйвер на ТВ6600.. совсем другое дело. мотор значительно меньше греется.
кароче разница в работе драйверов вот!
не надо ставить максимальный ток, на большом токе микрошаг чем меньше тем хуже работает двигатель, процентов на 25 выставить меньше опорное напряжение.
драйвера отличные, только у Вас какие то проблемы с ними, у меня большой фрезер на них даже работает, ток стоит 2,5А, увеличенные радиаторы с обдувом, уже 2 года работают.

при 24В и токе в 1,7А их придется обдувать, если 12 в и ток 1,2А то не потребуется вентилятор.

да тут все на DVR собрали, у всех работает, полно видео, а эти тва - уже каменный век, микроэлектронника их вытеснит , вопрос времени.
на Вашем видео не только видно но и слышно что ток зашкаливает, 0,5В поставьте на резисторе ШИМ регулировки и все нормально заработает.
у Андрея все на одной двухсторонней плате.

DRV8825
Current Limit = Vref * 2
Vref = Current Limit / 2
Например для 17HS4401: Vref = 1,7 / 2 = 0,85В
Минусовой щуп мультиметра подсоединяем к контакту GND (минус, он общий), плюсовым прикасаемся к корпусу подстроечного резистора на драйвере. Крутим подстроечный резистор отвёрткой и замеряем расчётное напряжение Vref. Таким образом мы выставляем правильный ток для драйвера шагового двигателя. Для каждого вида драйвера своя формула расчета Vref.
Вложения
2016-01-11_220519.jpg (1706 просмотров) <a class='original' href='./download/file.php?id=132720&mode=view' target=_blank>Загрузить оригинал (454.54 КБ)</a>
Последний раз редактировалось ArrSoft 18 фев 2018, 07:27, всего редактировалось 1 раз.
Аватара пользователя
ArrSoft
Мастер
Сообщения: 424
Зарегистрирован: 20 май 2017, 18:31
Репутация: 235
Настоящее имя: добродушненький
Контактная информация:

Re: Автономный контроллер для самодельного лазерного гравера

Сообщение ArrSoft »

Борисыч писал(а):
ArrSoft писал(а): точно киргиз из Бишкека.
Лень что ли 50 страниц прочесть?
Я просто русские буквы ещё не все знаю! :)
Автор контроллера твой земляк, и знает все буквы.
Аватара пользователя
Борисыч
Мастер
Сообщения: 215
Зарегистрирован: 08 фев 2017, 23:55
Репутация: 55
Настоящее имя: Константин
Откуда: Бишкек - Димитровград
Контактная информация:

Re: Автономный контроллер для самодельного лазерного гравера

Сообщение Борисыч »

ArrSoft писал(а): Автор контроллера твой земляк, и знает все буквы.
это очень радует!
ArrSoft писал(а):не надо ставить максимальный ток,.
стоял по умолчанию.. померил.. стоит 1.7в.. выставил 0.1
гриметь стало тише.. греться меньше.. а вот грохот на малых оборотах остался.
а вот сами драйвера не греются.
есть ещё два.. ща попробую.

мотор 3430.. 1.2а.. выставил 0.5в
попробовал другие.. тоже самое.

воткнул моторы по мощней... 4817 и 9403 шуму меньше.. похоже изза большей инерции.
Аватара пользователя
ArrSoft
Мастер
Сообщения: 424
Зарегистрирован: 20 май 2017, 18:31
Репутация: 235
Настоящее имя: добродушненький
Контактная информация:

Re: Автономный контроллер для самодельного лазерного гравера

Сообщение ArrSoft »

Борисыч писал(а):
ArrSoft писал(а): Автор контроллера твой земляк, и знает все буквы.
это очень радует!
ArrSoft писал(а):не надо ставить максимальный ток,.
стоял по умолчанию.. померил.. стоит 1.7в.. выставил 0.1
гриметь стало тише.. греться меньше.. а вот грохот на малых оборотах остался.
а вот сами драйвера не греются.
есть ещё два.. ща попробую.

мотор 3430.. 1.2а.. выставил 0.5в
попробовал другие.. тоже самое.

воткнул моторы по мощней... 4817 и 9403 шуму меньше.. похоже изза большей инерции.
1.7в это 3.4А на фазу, 0.1В это же всего 0.2А на фазу это мало.
мотор шуметь будет на малых оборотах при полном шаге.
Аватара пользователя
Борисыч
Мастер
Сообщения: 215
Зарегистрирован: 08 фев 2017, 23:55
Репутация: 55
Настоящее имя: Константин
Откуда: Бишкек - Димитровград
Контактная информация:

Re: Автономный контроллер для самодельного лазерного гравера

Сообщение Борисыч »

ArrSoft писал(а):мотор шуметь будет на малых оборотах при полном шаге.
я полностью с вами согласен! если снять перемычки. то мотор поворачивается на оборот за 25 нажатия..
и при удержании уходит в срыв..
с установленными поворачивается очень медленно. при нажатии крутится..
тоесть переключение шага работает!!!
ща попробую вогнать фаил с разными подачами..
Ответить

Вернуться в «Электроника»