Страница 40 из 75

Re: Автономный контроллер для самодельного лазерного гравера

Добавлено: 11 янв 2018, 20:38
ALViktor
По видимому нужно сохранить в формате который примет программа автора, потом загрузить в программу автора и сделать файл для автономки

Re: Автономный контроллер для самодельного лазерного гравера

Добавлено: 11 янв 2018, 20:46
sergan
Новичок2 писал(а):чем можно сгенерировать код из вектора понятливый для контроллера и меня .У самого ума не хватает .
Заранее благодарю .
Генерировал этой прогой https://github.com/selenur/ToolsGenGkod ... 51/v51.zip есть новая версия , но с этой попроще все. Почитать как пользоваться можно тут http://selenur.ru/?page_id=400. Точно не помню , но там еще надо будет профиль переписывать, а может и нет.

Re: Автономный контроллер для самодельного лазерного гравера

Добавлено: 11 янв 2018, 21:07
Козёл
Новичок2 писал(а):Подскажите пожалуйста за арткам или чем можно сгенерировать код из вектора понятливый для контроллера и меня .У самого ума не хватает .
Я в Vectric Aspire создаю. Вот постп-процессор, для резки, перед началом реза включается лазер, затем задержка 0.5 сек, и только потом резка. Файл извлечь в папку "C:\Users\All Users\Application Data\Vectric\Aspire\V8.0\PostP".
_papper.zip
(385 байт) 357 скачиваний
ALViktor писал(а):Может и правильно, только не спешите, автор несколько раз писал не на меге 328. В 769 сообщении.
Да, здесь как-бы есть намек, но это не так. Имелось ввиду, что таких функций на m328p нету и небудет, т.к. просто больше нету памяти. От этих функций было бы больше пользы на фрезере.

Re: Автономный контроллер для самодельного лазерного гравера

Добавлено: 11 янв 2018, 21:11
svm
Тоже делал в GenGkodes v51 , программа неплохая. Немного непривычная, но работает.

Re: Автономный контроллер для самодельного лазерного гравера

Добавлено: 11 янв 2018, 21:26
Новичок2
Благодарю всех откликнувшихся , буду изучать .

Re: Автономный контроллер для самодельного лазерного гравера

Добавлено: 12 янв 2018, 15:40
svm
sergan Спрашивал модели выжигателя, есть вариант в Скетчапе, но им мало кто пользуется,поэтому даю ссылку на
STLки основных деталей. Некоторые элементы придется доработать напильником. Может еще кому пригодится.
https://yadi.sk/d/0fhUhOdL3RQBqj
ССылка на проект в Скетчапе в посту #759/

Re: Автономный контроллер для самодельного лазерного гравера

Добавлено: 12 янв 2018, 17:36
spryt
svm писал(а):sergan Спрашивал модели выжигателя, есть вариант в Скетчапе, но им мало кто пользуется,поэтому даю ссылку на
STLки основных деталей. Некоторые элементы придется доработать напильником. Может еще кому пригодится.
https://yadi.sk/d/FtApBGBm3RHmFt
ССылка на проект в Скетчапе в посту #759/
В обоих сообщениях ссылка на один и тот же файл.

Re: Автономный контроллер для самодельного лазерного гравера

Добавлено: 12 янв 2018, 17:47
svm
spryt писал(а):В обоих сообщениях ссылка на один и тот же файл
Извиняюсь, вторую ссылку поправил. Пятница.......... :wik:

Если кому нужны модели Скетчап, пишите, выложу более свежие, но тоже с косяками. Исправлять не хочется. Второй раз печатать уже не буду.

Re: Автономный контроллер для самодельного лазерного гравера

Добавлено: 14 янв 2018, 11:36
Aleksey173
Всем доброго дня!Кто нибудь пробовал прошивка из папки DEV

Re: Автономный контроллер для самодельного лазерного гравера

Добавлено: 14 янв 2018, 11:37
Aleksey173
Прошивку.

Re: Автономный контроллер для самодельного лазерного гравера

Добавлено: 14 янв 2018, 13:16
svm
Aleksey173 писал(а):Прошивку.
https://yadi.sk/d/7bHaRurQ3LtvVW
папка DEV

Re: Автономный контроллер для самодельного лазерного гравера

Добавлено: 14 янв 2018, 13:54
Harkan
Если что поправьте..... Значит функция отключения питание действует только на фрезере (Mega 2560). Из за нехватку памяти на 328р не предусмотрено.

Re: Автономный контроллер для самодельного лазерного гравера

Добавлено: 14 янв 2018, 14:38
Козёл
Harkan писал(а):Значит функция отключения питание действует только на фрезере (Mega 2560). Из за нехватку памяти на 328р не предусмотрено.
На m328p предусмотрено только сохранение позиции, т.е. при каждом включении контроллера координаты будут не 0,0 а те, которые были при выключении. А так да, на код который бы прочитал до нужной строки и восстановил все предыдущие значения (скорость подачи, мощьность лазера, единицы измерения), не хватит (точнее не хватает, я проверял) памяти!

И для этой функции нужно придумать какое-то устройство, которое бы определило отключение питания. К примеру, когда я выключаю свой лазер из розетки, контроллер еще где-то 1-1.5 секунды работает. Может быть одного компаратора будет достаточно?
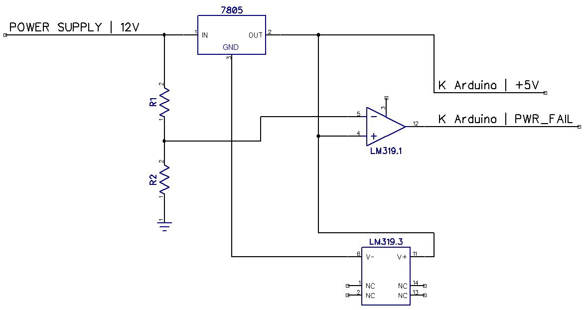
1.jpg (3900 просмотров) <a class='original' href='./download/file.php?id=129317&mode=view' target=_blank>Загрузить оригинал (50.19 КБ)</a>
На схеме Arduino и компаратор запитываются от внешнего преобразователя 7805 (КРЕН'ка), один из входов компаратора подключен к выходу (+5V) 7805, а на другом - делитель напряжения. Резисторы R1 и R2 нужно подобрать таким образом, чтобы при 12В на выходе напряжение было больше чем на 7805. При отключении питания напряжение (наверное) должно плавно падать? И в какой-то момент на делителе должно будет получится меньше 5V и выход компаратора изменит свое состояние и контроллер начнет записывать данные в EEPROM. Или я фигню какую-то придумал? Может это как-то по другому делается?

P.S. Толком не знаю как и когда используется компаратор.

Re: Автономный контроллер для самодельного лазерного гравера

Добавлено: 14 янв 2018, 15:02
ALViktor
Видел я схему сохранения данных при исчезновении питания, никак не вспомню где. Там еще организована подпитка процессора конденсатором 1000 мкф. А за напряжением следил сам процессор, без компоратора. Как только напряжение начинало падать, до стабилизатора питания, процессор останавливал работу и сохранял данные в память. И это было не для ЧПУ, не помню вообще для чего. Но схема где то есть. Если найду напишу.

Re: Автономный контроллер для самодельного лазерного гравера

Добавлено: 14 янв 2018, 15:54
svm
Логика правильная, но ждать пока напряжение упадет до 5 вольт, не обязательно, можно среагировать и на более высокое 8-10 В.
Компараторы, это конечно хорошо, но есть специализированные ИС контроля напряжения.

http://kazus.ru/articles/431.html

Или банальная TL431.

А контроль напряжения осуществляется путем опроса входа или по прерыванию?

Re: Автономный контроллер для самодельного лазерного гравера

Добавлено: 14 янв 2018, 16:14
ALViktor
svm писал(а):Компараторы, это конечно хорошо, но есть специализированные ИС контроля напряжения.
это немного не то, они просто останавливают проц при снижении питания, что бы он данные не попортил.
А тут надо сохранить позицию в памяти, что бы продолжить с места остановки.
Нужно измерять напряжение до стабилизатора питания и при определенном снижении останавливать работу станка и сохранять данные. Нужна свободная нога процессора. добавляется до входа в 7805 диод и конденсатор большой емкости. Измеряется напряжение до диода.

Re: Автономный контроллер для самодельного лазерного гравера

Добавлено: 14 янв 2018, 16:26
ALViktor
140120181996.jpg (3875 просмотров) <a class='original' href='./download/file.php?id=129320&mode=view' target=_blank>Загрузить оригинал (437.24 КБ)</a>
Примерно так.
Необходимо еще обеспечить работу силовой части до того как процессор остановит станок.

Re: Автономный контроллер для самодельного лазерного гравера

Добавлено: 14 янв 2018, 17:24
svm
ALViktor писал(а):это немного не то, они просто останавливают проц при снижении питания, что бы он данные не попортил.
Не обязательно проц останавливать, они с высокой точностью могут определить просадку напряжения и просигнализировать об этом. А что делать с этим сигналом решаете Вы. Их преимущество - три ноги, низкая цена и высокая точность

Re: Автономный контроллер для самодельного лазерного гравера

Добавлено: 14 янв 2018, 17:31
ArrSoft
Козёл писал(а):
Harkan писал(а):Значит функция отключения питание действует только на фрезере (Mega 2560). Из за нехватку памяти на 328р не предусмотрено.
На m328p предусмотрено только сохранение позиции, т.е. при каждом включении контроллера координаты будут не 0,0 а те, которые были при выключении. А так да, на код который бы прочитал до нужной строки и восстановил все предыдущие значения (скорость подачи, мощьность лазера, единицы измерения), не хватит (точнее не хватает, я проверял) памяти!

И для этой функции нужно придумать какое-то устройство, которое бы определило отключение питания. К примеру, когда я выключаю свой лазер из розетки, контроллер еще где-то 1-1.5 секунды работает. Может быть одного компаратора будет достаточно?
Вложение 1.jpg больше недоступно
На схеме Arduino и компаратор запитываются от внешнего преобразователя 7805 (КРЕН'ка), один из входов компаратора подключен к выходу (+5V) 7805, а на другом - делитель напряжения. Резисторы R1 и R2 нужно подобрать таким образом, чтобы при 12В на выходе напряжение было больше чем на 7805. При отключении питания напряжение (наверное) должно плавно падать? И в какой-то момент на делителе должно будет получится меньше 5V и выход компаратора изменит свое состояние и контроллер начнет записывать данные в EEPROM. Или я фигню какую-то придумал? Может это как-то по другому делается?

P.S. Толком не знаю как и когда используется компаратор.
вот так сработает, надо только питание самого контроллера сделать через диод и конденсатор большой емкости, что бы хватило времени не тольо послать команду стоп но и записать координаты
http://radiokot.ru/circuit/power/charger/11/

Re: Автономный контроллер для самодельного лазерного гравера

Добавлено: 14 янв 2018, 18:01
svm
ArrSoft писал(а):вот так сработает
Сработать то сработает, но зачем два 7805 включенных абсолютно одинаково, зачем реле, может еще и контактор пятой величины поставить?