Страница 33 из 91
Re: StepMaster ver 2.5
Добавлено: 14 ноя 2017, 14:41
michael-yurov
Vasia_Pupkin писал(а):1. Можно ли для питания StepMaster(12в) использовать тот же блок питания(стандартный от ПК) от которого запитана материнская плата? Либо нужно обязательно использовать отдельный блок питания?
В инструкции я написал, что нельзя. Но если уверен, что это не создаст никаких проблем - я запретить не могу. Вообще - вполне возможны варианты при которых такое подключение допустимо, но я не могу об этом знать.
Причина то никак не в потребляемой мощности, а замкнутых через высокоомные линии петлях связи по постоянному напряжению.
Даже если бы к этому блоку питания ничего другого не было подключено - все равно его корпус соединен с нолевым проводом, и, наверняка, к чему-то прикручен.
Vasia_Pupkin писал(а):2. Возможно ли подключение трех индуктивных датчиков (limitX,Y,Z) на один вход? Мы приобрели у verser датчик высоты инструмента и центроискатель, хотелось бы их подключить на разные входы, поэтому и задумались о подключении всех трех лимитов на один вход. Не нужно ли отдельного питания на концевые датчики?
Можно подключить на один вход, но придется искать базы X Y Z по очереди.
Vasia_Pupkin писал(а):3. И так же вопрос по питанию датчика высоты инструмента и центроискателя, можно ли использовать питание(5в) от того же блока питания (стандартный от ПК) от которого запитана материнская плата?
Соединять цепь входов датчиков с питанием платы категорически нельзя!
Если бы было можно - я бы не стал ставить оптопары и дорогой преобразователь питания, а взял бы питание для датчиков непосредственно с платы.
Даже китайцы не соединяют питание входов с питанием платы. Уж они то не упустили бы такую возможность, если бы так можно было.
Re: StepMaster ver 2.5
Добавлено: 14 ноя 2017, 14:44
frezeryga
А почему нельзя? Если просто индуктивные датсики? Вот пластинку датчик длинны инструмента точно нельзя.
Re: StepMaster ver 2.5
Добавлено: 14 ноя 2017, 14:53
michael-yurov
frezeryga писал(а):А почему нельзя? Если просто индуктивные датсики?
Здесь ключевое слово «просто».
Просто подключить просто индуктивные просто датчики - можно. Но какие это вызовет проблемы - зависит от огромного количества других факторов.
Датчики ведь не в плату будут воткнуты, а где-то на станке будут стоять. И кабель до этих датчиков будет довольно длинный. И это будут хорошие такие усы антенны, расположенные непосредственно рядом с рамой станка и силовыми кабелями.
Между кабелями датчиков, рамой станка и другими кабелями будет весьма ощутимая емкостная связь.
И все эти наведенные токи потекут между этой антенной и системником по LPT кабелю через интерфейсную плату (если их связать в одну цепь, объединив питание).
Re: StepMaster ver 2.5
Добавлено: 14 ноя 2017, 20:20
Vasia_Pupkin
michael-yurov писал(а):
В инструкции я написал, что нельзя. Но если уверен, что это не создаст никаких проблем - я запретить не могу. Вообще - вполне возможны варианты при которых такое подключение допустимо, но я не могу об этом знать.
Причина то никак не в потребляемой мощности, а замкнутых через высокоомные линии петлях связи по постоянному напряжению.
Даже если бы к этому блоку питания ничего другого не было подключено - все равно его корпус соединен с нолевым проводом, и, наверняка, к чему-то прикручен.
Подключил, к БП от материнской платы, все заработало без проблем, но раз говорите что рекомендуется отдельный - поставил отдельный, все так же хорошо работает.
michael-yurov писал(а):
Можно подключить на один вход, но придется искать базы X Y Z по очереди.
Так и сделал, в ЕМС2 прописал в конфиге, все нормально отработало.
michael-yurov писал(а):
Соединять цепь входов датчиков с питанием платы категорически нельзя!
Если бы было можно - я бы не стал ставить оптопары и дорогой преобразователь питания, а взял бы питание для датчиков непосредственно с платы.
Даже китайцы не соединяют питание входов с питанием платы. Уж они то не упустили бы такую возможность, если бы так можно было.
[/quote]
А вот здесь я запутался.
Производитель датчиков
verser рекомендует подключать датчики к StepMaster вот так:
Так можно?
Или все же надо на прямую к StepMaster подключать без доп. питания?
Re: StepMaster ver 2.5
Добавлено: 14 ноя 2017, 20:46
Vasia_Pupkin
Да, и еще уточнить хочу, допустимо ли подключать StepMaster напрямую к материнской плате без кабеля? Или здесь тоже есть какие-то подводные камни?
Re: StepMaster ver 2.5
Добавлено: 14 ноя 2017, 20:47
michael-yurov
Vasia_Pupkin писал(а):А вот здесь я запутался.
Производитель датчиков verser рекомендует подключать датчики к StepMaster вот так:
Так можно?
Или все же надо на прямую к StepMaster подключать без доп. питания?
Можно так.
Можно и с клемм платы взять питание, если потребление датчиков не большое.
Сергей Саныч писал, что можно и от 9 В питать эти датчики, но я не уверен - нужно схему датчиков смотреть.
Питание СтепМастера и питание датчиков не связаны. Именно для этого стоят оптопары и преобразователь питания в углу платы.
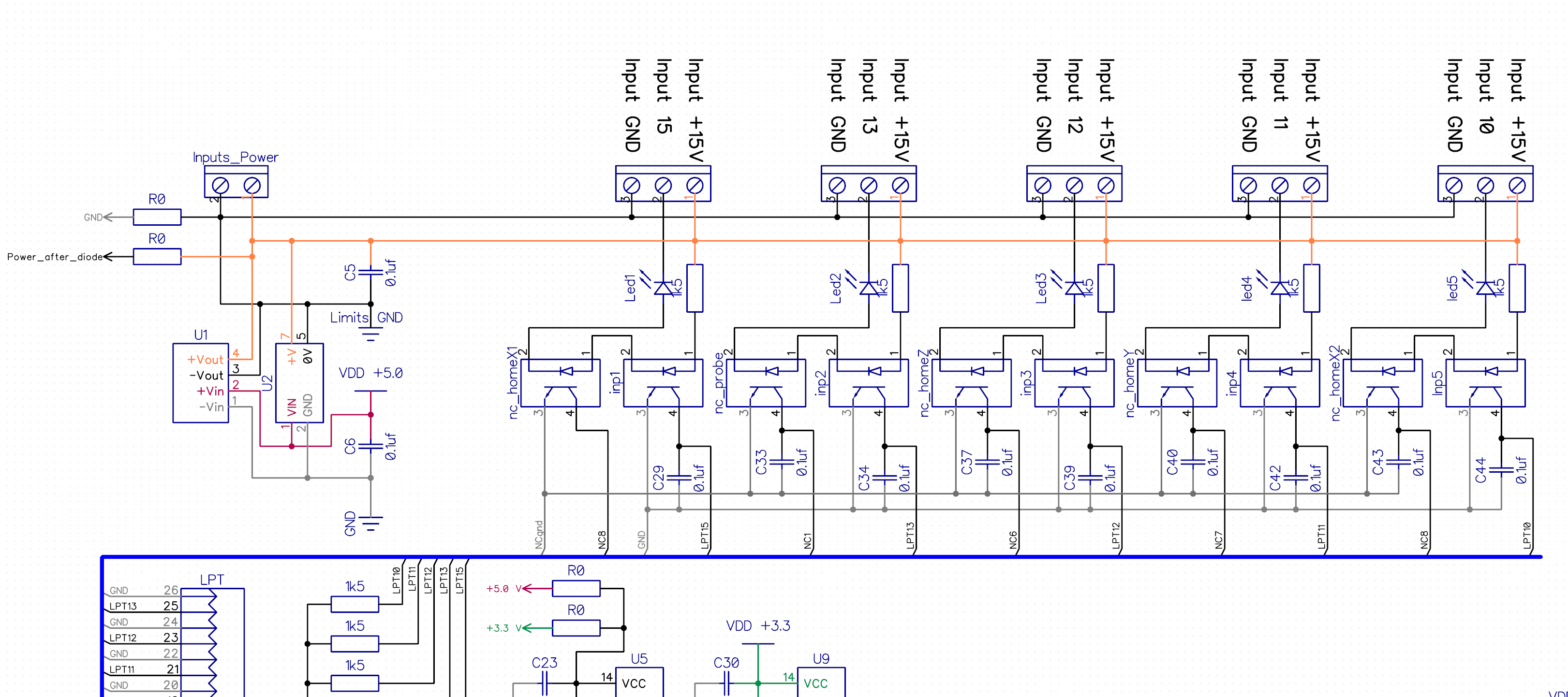
В документации есть схема входов:
Re: StepMaster ver 2.5
Добавлено: 14 ноя 2017, 20:48
michael-yurov
Vasia_Pupkin писал(а):Да, и еще уточнить хочу, допустимо ли подключать StepMaster напрямую к материнской плате без кабеля? Или здесь тоже есть какие-то подводные камни?
Допустимо.
Есть еще вариант изготовить небольшой шлейф.
Существуют разъемы для механического монтажа без пайки.
Re: StepMaster ver 2.5
Добавлено: 14 ноя 2017, 21:05
Nonstopich
Михаил, а есть где-нибудь информация о том как "правильно" такие разъёмы делать?
Я несколько раз видел как монтируется кабель телефонной магистрали, но не вникал.
Судя по тем пластиковым разъёмам, что идут в комплекте к СтепМастеру, они именно для такого монтажа без пайки и используются.
Можно отделаться ключевыми словами, а дальше я сам

Re: StepMaster ver 2.5
Добавлено: 14 ноя 2017, 21:18
Vasia_Pupkin
michael-yurov писал(а):
Можно и с клемм платы взять питание, если потребление датчиков не большое.
Сергей Саныч писал, что можно и от 9 В питать эти датчики, но я не уверен - нужно схему датчиков смотреть.
Питание СтепМастера и питание датчиков не связаны. Именно для этого стоят оптопары и преобразователь питания в углу платы.
В документации есть схема входов
Спасибо за ответ.
Еще пару раз перечитал все посты выше, вроде пришло понимание)))
Уточню окончательно у Сергея по поводу подключения и потребления датчиков.
В идеале вижу три отдельных блока питания, для материнской платы, для StepMaster, и для датчиков высоты инструмента и центроискателя. Индуктивные концевые датчики оставляю так же как подключены сейчас - напрямую к плате.
michael-yurov писал(а):
Допустимо.
Есть еще вариант изготовить небольшой шлейф.
Существуют разъемы для механического монтажа без пайки.
Буду благодарен, если поделитесь ссылкой где можно такие купить.
Искали, не нашли, подключили напрямую, вроде все хорошо встало, решили дальше не экспериментировать.
Или имеется ввиду тот разъем, что идет в комплекте со StepMaster? Если да, то не выйдет, на нашей материнской плате нет такого разъема, только если что то колхозить к LPT порту.
Re: StepMaster ver 2.5
Добавлено: 14 ноя 2017, 21:24
michael-yurov
Честно говоря - не знаю как им пользоваться - в тисках то не зажмешь.
Придется оправку придумывать.
Ну или купить разъем под пайку.
26 жилу шлейфа - не подключать.
Vasia_Pupkin писал(а):Буду благодарен, если поделитесь ссылкой где можно такие купить.
В промэлектронике продают разъемы на любой вкус.
Re: StepMaster ver 2.5
Добавлено: 14 ноя 2017, 21:29
Сергей Саныч
michael-yurov писал(а):Сергей Саныч писал, что можно и от 9 В питать эти датчики
Поправлю себя. Посмотрел документацию - как оказалось, не совсем так:
verser писал(а):- питание при проводнОм подключении 5 вольт, потребление тока не более 5mAh,
- питание при беспроводном подключении приемника, подключаемого к LPT, 5-12 вольт, потребление тока не более 35mAh,
То есть от 9 или 12 можно питать только приемник беспроводного центроискателя. Остальные датчики verser'а работают только от 5 вольт. Так что либо внешний источник, либо дополнительный стабилизатор.
Re: StepMaster ver 2.5
Добавлено: 14 ноя 2017, 21:32
Сергей Саныч
michael-yurov писал(а):Честно говоря - не знаю как им пользоваться - в тисках то не зажмешь.
Да без проблем. Состыковал "маму" с "папой" и опрессовывай в тисках сразу оба разъема.
Re: StepMaster ver 2.5
Добавлено: 14 ноя 2017, 21:54
Vasia_Pupkin
Сергей Саныч писал(а):
То есть от 9 или 12 можно питать только приемник беспроводного центроискателя. Остальные датчики verser'а работают только от 5 вольт. Так что либо внешний источник, либо дополнительный стабилизатор.
В комплекте с датчиком высоты инструмента есть преобразователь DC-DC, где вход 5-24В, выход 5В.
По потреблению:
приемник беспроводного центроискателя - 35mA
датчик высоты инструмента - 5mA
Re: StepMaster ver 2.5
Добавлено: 14 ноя 2017, 22:04
shalek
На днях для своей электроники опресовывал такие разъемы для LPT и NcStudio.
На разъемах нумерация проставлена. Опресовывается 1 в 1. Желательно первый вывод красным проводом. Без тисков на столе пальцами задавил.
И шлейф правильный надо взять. 80 жильный не подойдет по шагу. От 40 жильного отрываем или 25 или 15 жил.
Re: StepMaster ver 2.5
Добавлено: 15 ноя 2017, 01:18
Serg
В тисках можно и один разъём обжать, просто надо жать без фанатизма и оставлять в тисках в сжатом состоянии на минутку - жилы на место становятся постепенно.
shalek писал(а):Без тисков на столе пальцами задавил.
Чревато неконтактами через некоторое время - пальцами не обжать так, чтобы жилы "сели" до конца, проверено 100500 раз.
shalek писал(а):От 40 жильного отрываем или 25 или 15 жил.
Тоже далеко не всякий подойдёт - сейчас шлейф с нормальными жилами конкретно поискать придётся, везде в основном шлейфы с тонкими жилами. рекомендую искать шлейфы с цветными проводками - они в большинстве своём пока ещё нормальной толщины.
Re: StepMaster ver 2.5
Добавлено: 15 ноя 2017, 04:39
Malyarka74
в чип и дипе недавно разные шлейфа видел. жилы вроде все цветые.
Re: StepMaster ver 2.5
Добавлено: 15 ноя 2017, 09:19
novodk
Зачем что-то отрывать я у нас в магазине покупал шлейф на 26 жил.

Re: StepMaster ver 2.5
Добавлено: 15 ноя 2017, 09:21
michael-yurov
novodk писал(а):Зачем что-то отрывать я у нас в магазине покупал шлейф на 26 жил.

Так и в Екатеринбурге (откуда Vasia_Pupkin) без проблем продают - хороший мягкий с многожильными проводниками.
Re: StepMaster ver 2.5
Добавлено: 15 ноя 2017, 10:24
Сергей Саныч
UAVpilot писал(а):рекомендую искать шлейфы с цветными проводками - они в большинстве своём пока ещё нормальной толщины.
Покупал пару лет назад в Зипе разноцветный - тонкие...
И, кстати, сейчас нормальный шлейф можно найти разве что в старых компьютерах.
Для конкретики: вот передо мной два шлейфа. Один из старого компьютера, от FDD, второй - недавно купленный.
У обоих шаг 1,27 мм, жилы многопроволочные (7 проволочек).
На обоих обозначен калибр AWG28, что по нашему - сечение 0,08 кв.мм.
По факту - проволочки в старом диаметром около 0,11 мм, что дает суммарное сечение 0,066 кв.мм. Процентов на 18 меньше нормы (ерунда, спишем на погрешность измерений

).
А вот в новом - проволочки 0,07, а сечение, соответственно, примерно 0,027 кв.мм. Меньше нормы аж в три раза!
В результате обжим такого шлейфа становится делом достаточно лотерейным.
И это я еще сопротивление у них не мерил. Мало ли что китайцы туда вместо меди закатывают.
michael-yurov писал(а):в Екатеринбурге (откуда Vasia_Pupkin) без проблем продают - хороший мягкий с многожильными проводниками.
Вот и я примерно там же покупал

Re: StepMaster ver 2.5
Добавлено: 15 ноя 2017, 10:26
tronhejm
Скажите возможно с платой StepMaster использовать ESS для связи с компьютером только для того чтобы избавиться от LPT?