КФПЭ-250-Н2-5 Модернизация [Завершено]
- tcom
- Кандидат
- Сообщения: 52
- Зарегистрирован: 16 мар 2017, 09:01
- Репутация: 27
- Настоящее имя: Тарас
- Откуда: Украина Днепр(Днепропетровск)
Re: КФПЭ-250-Н2-5 Модерницация
Это тот который гасит после движков возникающую обратную ЭДС? Нет
La mesure d'efficacitГ© principale Г©tait 6 connu une les activitГ©s sexuelles, les sujets hyperlipidГ©miques fonctionnels utilisant le clofibrate 58 ou le gemfibrozyl..
-
nkp
- Мастер
- Сообщения: 8340
- Зарегистрирован: 28 ноя 2011, 00:25
- Репутация: 1589
- Контактная информация:
Re: КФПЭ-250-Н2-5 Модерницация
предполагается так и оставить? или в дальнейшем добавить?
- tcom
- Кандидат
- Сообщения: 52
- Зарегистрирован: 16 мар 2017, 09:01
- Репутация: 27
- Настоящее имя: Тарас
- Откуда: Украина Днепр(Днепропетровск)
Re: КФПЭ-250-Н2-5 Модерницация
А что это дает на практике?
Поработаем узнаю, подскажите как проявляется на практике отсутствие демфера?
В чпу новичек вот буду учится.
Спасибо.
Поработаем узнаю, подскажите как проявляется на практике отсутствие демфера?
В чпу новичек вот буду учится.
Спасибо.
La mesure d'efficacitГ© principale Г©tait 6 connu une les activitГ©s sexuelles, les sujets hyperlipidГ©miques fonctionnels utilisant le clofibrate 58 ou le gemfibrozyl..
-
nkp
- Мастер
- Сообщения: 8340
- Зарегистрирован: 28 ноя 2011, 00:25
- Репутация: 1589
- Контактная информация:
Re: КФПЭ-250-Н2-5 Модерницация
дело не в чпу...
просто тупо приводы могут не выдержать перенапряжения...
дополнительным аргументом может послужить то,что сам производитель не "включает"
привод без дампера
просто тупо приводы могут не выдержать перенапряжения...
дополнительным аргументом может послужить то,что сам производитель не "включает"
привод без дампера
-
nkp
- Мастер
- Сообщения: 8340
- Зарегистрирован: 28 ноя 2011, 00:25
- Репутация: 1589
- Контактная информация:
Re: КФПЭ-250-Н2-5 Модерницация
продаются они от 50$ до 100$ ,но в самосборке
выходит дешевле (два транзистора по 2$ ,ОУ,резистор мощный(можно намотать) и кучка мелочевки)
выходит дешевле (два транзистора по 2$ ,ОУ,резистор мощный(можно намотать) и кучка мелочевки)
-
Naladchik
- Опытный
- Сообщения: 128
- Зарегистрирован: 26 мар 2017, 15:36
- Репутация: 9
- Настоящее имя: Олег
- Откуда: Москва
- Контактная информация:
Re: КФПЭ-250-Н2-5 Модерницация
Мне кажется, что основная цена дампера, это конденсатор. А ОУ зачем? ШИМ делать? Схемку бы.nkp писал(а):продаются они от 50$ до 100$ ,но в самосборке
выходит дешевле (два транзистора по 2$ ,ОУ,резистор мощный(можно намотать) и кучка мелочевки)
-
nkp
- Мастер
- Сообщения: 8340
- Зарегистрирован: 28 ноя 2011, 00:25
- Репутация: 1589
- Контактная информация:
Re: КФПЭ-250-Н2-5 Модерницация
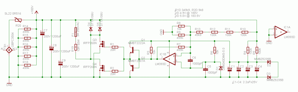
у desti такая схема:
-
Naladchik
- Опытный
- Сообщения: 128
- Зарегистрирован: 26 мар 2017, 15:36
- Репутация: 9
- Настоящее имя: Олег
- Откуда: Москва
- Контактная информация:
Re: КФПЭ-250-Н2-5 Модерницация
Спасибо, ну как-то для 100 вольт, это мне кажется излишество.
-
nkp
- Мастер
- Сообщения: 8340
- Зарегистрирован: 28 ноя 2011, 00:25
- Репутация: 1589
- Контактная информация:
Re: КФПЭ-250-Н2-5 Модерницация
можно сюда выложить свою схему,можно сразу на сайт A-M-C )))Naladchik писал(а):Спасибо, ну как-то для 100 вольт, это мне кажется излишество.
думаю все будут только - "за"
-
Naladchik
- Опытный
- Сообщения: 128
- Зарегистрирован: 26 мар 2017, 15:36
- Репутация: 9
- Настоящее имя: Олег
- Откуда: Москва
- Контактная информация:
Re: КФПЭ-250-Н2-5 Модерницация
nkp писал(а):[quote="можно сразу на сайт A-M-C )))"
Из правой части всё до конденсаторов выкинуть, вот и вся схема, она и так работать будет и вряд ли когда сгорит. (при 80v)
-
nkp
- Мастер
- Сообщения: 8340
- Зарегистрирован: 28 ноя 2011, 00:25
- Репутация: 1589
- Контактная информация:
Re: КФПЭ-250-Н2-5 Модерницация
речь не идет о 80в
сегодня 80 ,завтра 180))
нужно будет промониторить работу с этими приводами на предмет превышения напряжения...
сегодня 80 ,завтра 180))
нужно будет промониторить работу с этими приводами на предмет превышения напряжения...
"вот будет работать и так" - как то не всем внушает доверие 
-
Naladchik
- Опытный
- Сообщения: 128
- Зарегистрирован: 26 мар 2017, 15:36
- Репутация: 9
- Настоящее имя: Олег
- Откуда: Москва
- Контактная информация:
Re: КФПЭ-250-Н2-5 Модерницация
Тогда конденсаторы сразу на 450в и будет «счастье», пока не высохнут.nkp писал(а):речь не идет о 80в
сегодня 80 ,завтра 180))
- tcom
- Кандидат
- Сообщения: 52
- Зарегистрирован: 16 мар 2017, 09:01
- Репутация: 27
- Настоящее имя: Тарас
- Откуда: Украина Днепр(Днепропетровск)
Re: КФПЭ-250-Н2-5 Модерницация
nkp писал(а):у desti такая схема:
Нужно расчитать схему так, чтобы при превышении (в моем случае 87в) выходные транзисторы "гасили" разность потенциалов путем подключения резистора гасящего через Q4 и Q3.
Без этой схемы есть вероятность спалить усилители или они будут падать в защиту по привешению питающего напряжения?
La mesure d'efficacitГ© principale Г©tait 6 connu une les activitГ©s sexuelles, les sujets hyperlipidГ©miques fonctionnels utilisant le clofibrate 58 ou le gemfibrozyl..
-
nkp
- Мастер
- Сообщения: 8340
- Зарегистрирован: 28 ноя 2011, 00:25
- Репутация: 1589
- Контактная информация:
Re: КФПЭ-250-Н2-5 Модерницация
в талмуде есть немного про случаи необходимости шунта
-
nkp
- Мастер
- Сообщения: 8340
- Зарегистрирован: 28 ноя 2011, 00:25
- Репутация: 1589
- Контактная информация:
Re: КФПЭ-250-Н2-5 Модерницация
из этого описания вроде бы следует ,что при торможении(а точнее не при всяком,а при таком,которое "обеспечит"
работу двигателя в генераторном режиме) будет вырубаться привод по превышению...
тут теоретически и не определишь необходимость (швп уменьшает конечно инерционные "дела" ,но вот насколько - вопрос),нужно смотреть на практике
работу двигателя в генераторном режиме) будет вырубаться привод по превышению...
тут теоретически и не определишь необходимость (швп уменьшает конечно инерционные "дела" ,но вот насколько - вопрос),нужно смотреть на практике
Код: Выделить всё
The SRST Series shunt regulator assemblies are designed
to work with ADVANCED Motion Controls’ four quadrant
regenerative servo drives. During braking most of the
stored mechanical energy is fed back into the power supply,
which charges the output capacitor to a higher voltage. If
the charge reaches the drive’s over-voltage shutdown
point, motor control and braking will cease. To ensure
smooth braking of large inertial loads the use of a shunt-
regulator is recommended. Verify the need for a shunt
regulator by operating the drive under the worst case
braking condition. If the drive shuts off due to over-voltage
(blinking red LED) a shunt regulator is necessary (typically
during downward move or deceleration).
- tcom
- Кандидат
- Сообщения: 52
- Зарегистрирован: 16 мар 2017, 09:01
- Репутация: 27
- Настоящее имя: Тарас
- Откуда: Украина Днепр(Днепропетровск)
Re: КФПЭ-250-Н2-5 Модерницация
Уже заказал детали, думаю на этой неделе поставлю. Спасибо большое за подсказку!
La mesure d'efficacitГ© principale Г©tait 6 connu une les activitГ©s sexuelles, les sujets hyperlipidГ©miques fonctionnels utilisant le clofibrate 58 ou le gemfibrozyl..
- tcom
- Кандидат
- Сообщения: 52
- Зарегистрирован: 16 мар 2017, 09:01
- Репутация: 27
- Настоящее имя: Тарас
- Откуда: Украина Днепр(Днепропетровск)
Re: КФПЭ-250-Н2-5 Модерницация
Не выдержал, поехал на производство и пустил первую стружку.
Судя по штангелю отверстие получилось ровное.
Судя по штангелю отверстие получилось ровное.
La mesure d'efficacitГ© principale Г©tait 6 connu une les activitГ©s sexuelles, les sujets hyperlipidГ©miques fonctionnels utilisant le clofibrate 58 ou le gemfibrozyl..
- tcom
- Кандидат
- Сообщения: 52
- Зарегистрирован: 16 мар 2017, 09:01
- Репутация: 27
- Настоящее имя: Тарас
- Откуда: Украина Днепр(Днепропетровск)
Re: КФПЭ-250-Н2-5 Модерницация
Подскажите где настроить
La mesure d'efficacitГ© principale Г©tait 6 connu une les activitГ©s sexuelles, les sujets hyperlipidГ©miques fonctionnels utilisant le clofibrate 58 ou le gemfibrozyl..
-
aftaev
- Зачётный участник

- Сообщения: 34042
- Зарегистрирован: 04 апр 2010, 19:22
- Репутация: 6194
- Откуда: Казахстан.
- Контактная информация:
Re: КФПЭ-250-Н2-5 Модерницация
G61 - G64tcom писал(а):Подскажите где настроить
http://linuxcnc.org/docs/2.6/html/gcode ... :G61-G61_1
http://linuxcnc.org/docs/2.6/html/commo ... ry-control
Дилетанту сложные вещи кажутся очень простыми, и только профессионал понимает насколько сложна самая простая вещь
Кто хочет - ищет возможности, кто не хочет - ищет оправдание.
Найди работу по душе и тебе не придется работать.
Кто хочет - ищет возможности, кто не хочет - ищет оправдание.
Найди работу по душе и тебе не придется работать.
- tcom
- Кандидат
- Сообщения: 52
- Зарегистрирован: 16 мар 2017, 09:01
- Репутация: 27
- Настоящее имя: Тарас
- Откуда: Украина Днепр(Днепропетровск)
Re: КФПЭ-250-Н2-5 Модерницация
Спасибо разобрался, а можно сделать чтобы CAМ стстема включала этот режим?
La mesure d'efficacitГ© principale Г©tait 6 connu une les activitГ©s sexuelles, les sujets hyperlipidГ©miques fonctionnels utilisant le clofibrate 58 ou le gemfibrozyl..