Тяжелый станок 500х400х200 по алюминию
- Serg
- Мастер
- Сообщения: 21923
- Зарегистрирован: 17 апр 2012, 14:58
- Репутация: 5183
- Заслуга: c781c134843e0c1a3de9
- Настоящее имя: Сергей
- Откуда: Москва
- Контактная информация:
Re: Тяжелый станок 500х400х200 по алюминию
Один раз посчитал и забил.
Зато если у датчика погрешность по сторонам немного отличается, то это тоже можно учесть, ведь датчик можно закрепить с постоянной ориентацией.
Зато если у датчика погрешность по сторонам немного отличается, то это тоже можно учесть, ведь датчик можно закрепить с постоянной ориентацией.
Я не Христос, рыбу не раздаю, но могу научить, как сделать удочку...
- Алексс
- Почётный участник

- Сообщения: 2210
- Зарегистрирован: 20 июл 2012, 15:49
- Репутация: 266
- Заслуга: IQ32
- Настоящее имя: Алексей
- Откуда: Прага
- Контактная информация:
Re: Тяжелый станок 500х400х200 по алюминию
ручному фрезеру без линеек этот щуп как пятая нога.
Каждая собака, бегущая на поводке впереди хозяина, думает, что ведет его за собой.
-
nik1
- Мастер
- Сообщения: 8408
- Зарегистрирован: 02 окт 2012, 07:37
- Репутация: 3629
- Откуда: Красногорск
- Контактная информация:
Re: Тяжелый станок 500х400х200 по алюминию
Не согласен, очень даже удобно и быстрее чем искать обычным методом
Парни, ну как бы выбор у всех свой, я типа не навязываю
Парни, ну как бы выбор у всех свой, я типа не навязываю
- Serg
- Мастер
- Сообщения: 21923
- Зарегистрирован: 17 апр 2012, 14:58
- Репутация: 5183
- Заслуга: c781c134843e0c1a3de9
- Настоящее имя: Сергей
- Откуда: Москва
- Контактная информация:
Re: Тяжелый станок 500х400х200 по алюминию
Да никто тебя в этом не упрекает.nik1 писал(а):Парни, ну как бы выбор у всех свой, я типа не навязываю
Я просто для себя хочу понять в чём разница. Я тоже хочу себе такой датчик, но если я зажму его в шпиндель, то я не смогу подсунуть под него измеряемую деталь (утритую конечно, но не сильно), вот я и думаю поставить его рядом, чтоб его шарик был на пару см ниже кончика фрезы (а лучше, чтоб можно было регулировать).
P.S. И ещё не втупил почему при более глубокой посадке штифта между шариками точность/чувсвительнось повышается? По идее должно быть наоборот... Как это обосновать по научному?
Я не Христос, рыбу не раздаю, но могу научить, как сделать удочку...
- Алексс
- Почётный участник

- Сообщения: 2210
- Зарегистрирован: 20 июл 2012, 15:49
- Репутация: 266
- Заслуга: IQ32
- Настоящее имя: Алексей
- Откуда: Прага
- Контактная информация:
Re: Тяжелый станок 500х400х200 по алюминию
надо делать "одкидной" типа как у датрона или на модных центрах.
тогда есть смысл. а ниже фрезы не удобно - будет все время тыкаться куда попало. да и фрезы разные
тогда есть смысл. а ниже фрезы не удобно - будет все время тыкаться куда попало. да и фрезы разные
Каждая собака, бегущая на поводке впереди хозяина, думает, что ведет его за собой.
- Serg
- Мастер
- Сообщения: 21923
- Зарегистрирован: 17 апр 2012, 14:58
- Репутация: 5183
- Заслуга: c781c134843e0c1a3de9
- Настоящее имя: Сергей
- Откуда: Москва
- Контактная информация:
Re: Тяжелый станок 500х400х200 по алюминию
Да я вот и думаю сделать на парочке валов ф8 мм, да ещё и с приводом, чтоб когда надо сам опускался. 
Я не Христос, рыбу не раздаю, но могу научить, как сделать удочку...
-
nik1
- Мастер
- Сообщения: 8408
- Зарегистрирован: 02 окт 2012, 07:37
- Репутация: 3629
- Откуда: Красногорск
- Контактная информация:
Re: Тяжелый станок 500х400х200 по алюминию
По научному не могу объяснить, но пробовал с разной посадкой
Целая кучка лежит бобышек и текстолитовых направляющих.
С глубокой посадкой щуп очень хорошо возвращается назад, почти нет дрейфа.
Размыкается хорошо, чес слово 2-2.5 сотки и есть разрыв.
Посадку делал такую, шары 4.72 мм, меж центрами 7.6 мм, оськи 3.175 мм
Получается что оська почти висит на центрах шарах. То есть на упоры остается около 0.15мм .
На Ренишоу тоже глубокая посадка, жаль Алесандр не промерил эти размеры.
Целая кучка лежит бобышек и текстолитовых направляющих.
С глубокой посадкой щуп очень хорошо возвращается назад, почти нет дрейфа.
Размыкается хорошо, чес слово 2-2.5 сотки и есть разрыв.
Посадку делал такую, шары 4.72 мм, меж центрами 7.6 мм, оськи 3.175 мм
Получается что оська почти висит на центрах шарах. То есть на упоры остается около 0.15мм .
На Ренишоу тоже глубокая посадка, жаль Алесандр не промерил эти размеры.
- Сергей Саныч
- Мастер
- Сообщения: 9116
- Зарегистрирован: 30 май 2012, 14:20
- Репутация: 2858
- Откуда: Тюмень
- Контактная информация:
Re: Тяжелый станок 500х400х200 по алюминию
Есть предположение, что играет роль качество контакта. При глубокой посадке усилие прижима больше, так как штырь вклинивается между шарами, стирая окисные пленки и прочую грязь. Этим же можно объяснить, что в настоящем Ренишоу контактный узел залит спецмаслом - исключить контакт с воздухом и влагой. И еще: такие вещи должны работать на переменном токе, чтобы исключить электрохимическую коррозию. Не знаю, как в оригинале, но я бы сделал индуктивную связь между датчиком и внешней схемой (вроде что-то подобное и сделано).UAVpilot писал(а):P.S. И ещё не втупил почему при более глубокой посадке штифта между шариками точность/чувсвительнось повышается? По идее должно быть наоборот... Как это обосновать по научному?
Чудес не бывает. Бывают фокусы.
- Serg
- Мастер
- Сообщения: 21923
- Зарегистрирован: 17 апр 2012, 14:58
- Репутация: 5183
- Заслуга: c781c134843e0c1a3de9
- Настоящее имя: Сергей
- Откуда: Москва
- Контактная информация:
Re: Тяжелый станок 500х400х200 по алюминию
Вот это-то и странно. Геометрия вроде как утверждает обратное, по ней наилучшая точность должна быть, когда ось будет опираться практически на саму вершину шарика. 
Ну проблемы с окислами можно решить и электрически и тем-же маслом. Индуктивные питание и связь там только для того, чтобы датчик можно было поместить в магазин автосменщика.
Ну проблемы с окислами можно решить и электрически и тем-же маслом. Индуктивные питание и связь там только для того, чтобы датчик можно было поместить в магазин автосменщика.
Я не Христос, рыбу не раздаю, но могу научить, как сделать удочку...
- Сергей Саныч
- Мастер
- Сообщения: 9116
- Зарегистрирован: 30 май 2012, 14:20
- Репутация: 2858
- Откуда: Тюмень
- Контактная информация:
Re: Тяжелый станок 500х400х200 по алюминию
Геометрия - да, а вот физика - как сказать. Согласись, что усилие прижима будет больше и контакт будет лучше, если штырь вклинится между шарами, стирая попутно окислы и загрязнения.UAVpilot писал(а):Вот это-то и странно. Геометрия вроде как утверждает обратное, по ней наилучшая точность должна быть, когда ось будет опираться практически на саму вершину шарика.
Чудес не бывает. Бывают фокусы.
-
nik1
- Мастер
- Сообщения: 8408
- Зарегистрирован: 02 окт 2012, 07:37
- Репутация: 3629
- Откуда: Красногорск
- Контактная информация:
Re: Тяжелый станок 500х400х200 по алюминию
Если ставить на верх шара, то щуп плохо возвращается обратно.
Дрейф до 1 сотки доходил.
Дрейф до 1 сотки доходил.
-
aftaev
- Зачётный участник

- Сообщения: 34042
- Зарегистрирован: 04 апр 2010, 19:22
- Репутация: 6194
- Откуда: Казахстан.
- Контактная информация:
Re: Тяжелый станок 500х400х200 по алюминию
Тяжелый станок 500х400х200 по алюминию #410Nick писал(а):Вот бы ты еще бы схемку выложил
Читать там где написано схемка триггера.
на евау продавалась така камера в шпиндель суется стоила 900 баксов. Есть центроискатели оптические советских времен специально для шпинделей.UAVpilot писал(а):Например камеру с прицелом ведь никто не пытается в шпиндель зажать...
Дилетанту сложные вещи кажутся очень простыми, и только профессионал понимает насколько сложна самая простая вещь
Кто хочет - ищет возможности, кто не хочет - ищет оправдание.
Найди работу по душе и тебе не придется работать.
Кто хочет - ищет возможности, кто не хочет - ищет оправдание.
Найди работу по душе и тебе не придется работать.
-
nik1
- Мастер
- Сообщения: 8408
- Зарегистрирован: 02 окт 2012, 07:37
- Репутация: 3629
- Откуда: Красногорск
- Контактная информация:
Re: Тяжелый станок 500х400х200 по алюминию
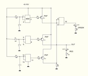
Вот по такой схемке сделал.
Выключатели это типа шары
Транзисторы любые, на выход можно поставить фототранзистор для разделения.
Ну если конечно надо.
Чутка поправил
Выключатели это типа шары
Транзисторы любые, на выход можно поставить фототранзистор для разделения.
Ну если конечно надо.
Чутка поправил
Последний раз редактировалось nik1 19 ноя 2012, 17:34, всего редактировалось 2 раза.
- Serg
- Мастер
- Сообщения: 21923
- Зарегистрирован: 17 апр 2012, 14:58
- Репутация: 5183
- Заслуга: c781c134843e0c1a3de9
- Настоящее имя: Сергей
- Откуда: Москва
- Контактная информация:
Re: Тяжелый станок 500х400х200 по алюминию
Не, ну понятно, что не на самый верх.nik1 писал(а):Если ставить на верх шара, то щуп плохо возвращается обратно.
Дрейф до 1 сотки доходил.
вот делительная головка приедет или вал для четвёртой оси выточат - буду тоже эксперементировать.

Я не Христос, рыбу не раздаю, но могу научить, как сделать удочку...
-
nik1
- Мастер
- Сообщения: 8408
- Зарегистрирован: 02 окт 2012, 07:37
- Репутация: 3629
- Откуда: Красногорск
- Контактная информация:
Re: Тяжелый станок 500х400х200 по алюминию
Это да, без инструмента там сложно ровно сделать
- Serg
- Мастер
- Сообщения: 21923
- Зарегистрирован: 17 апр 2012, 14:58
- Репутация: 5183
- Заслуга: c781c134843e0c1a3de9
- Настоящее имя: Сергей
- Откуда: Москва
- Контактная информация:
Re: Тяжелый станок 500х400х200 по алюминию
У меня ещё есть идея, когда подвиждый диск опирается на три острых или шаровидных контакта. Но нужно либо как-то предотвращать поворот щупа с диском, либо делать этот узел очень точным. В принципе есть идеи как предотвращать поворот...
Я не Христос, рыбу не раздаю, но могу научить, как сделать удочку...
-
nik1
- Мастер
- Сообщения: 8408
- Зарегистрирован: 02 окт 2012, 07:37
- Репутация: 3629
- Откуда: Красногорск
- Контактная информация:
Re: Тяжелый станок 500х400х200 по алюминию
Как сделаешь , то посмотрим какие плюсы и минусы.
-
aftaev
- Зачётный участник

- Сообщения: 34042
- Зарегистрирован: 04 апр 2010, 19:22
- Репутация: 6194
- Откуда: Казахстан.
- Контактная информация:
Re: Тяжелый станок 500х400х200 по алюминию
у Renishaw специальные каналы потому щуп не провернется. http://www.chipmaker.ru/index.php?app=c ... _id=161866 плохо видно.
Дилетанту сложные вещи кажутся очень простыми, и только профессионал понимает насколько сложна самая простая вещь
Кто хочет - ищет возможности, кто не хочет - ищет оправдание.
Найди работу по душе и тебе не придется работать.
Кто хочет - ищет возможности, кто не хочет - ищет оправдание.
Найди работу по душе и тебе не придется работать.
- PKM
- Почётный участник

- Сообщения: 4263
- Зарегистрирован: 31 мар 2011, 18:11
- Репутация: 705
- Настоящее имя: Андрей
- Откуда: Украина
- Контактная информация:
Re: Тяжелый станок 500х400х200 по алюминию
с мягкой пружиной выставить по центру индикатором будет сложноватоnik1 писал(а):подобрать пружинку помягче
-
nik1
- Мастер
- Сообщения: 8408
- Зарегистрирован: 02 окт 2012, 07:37
- Репутация: 3629
- Откуда: Красногорск
- Контактная информация:
Re: Тяжелый станок 500х400х200 по алюминию
Я и щас подгоняю индикатором за два раза.
Сперва выставляю предварительно, индикатор подожу на 2 десятки
А потом индикатор подвожу всего на 3- 5 соток максимум, что бы не было погрешности от нажима.
Но щас пружинка всё же жёстковата, не получится как у тебя померить не прижатый подш .
Сперва выставляю предварительно, индикатор подожу на 2 десятки
А потом индикатор подвожу всего на 3- 5 соток максимум, что бы не было погрешности от нажима.
Но щас пружинка всё же жёстковата, не получится как у тебя померить не прижатый подш .