Немного ниже есть кнопка "подписаться на тему", тогда не потеряешьpup писал(а):я думаю, там все же речь шла о сопоставимых конфигах?malvin писал(а):Скорость линейная сама по себе ничего не говорит) Без того, сколько микрошагов в шаге и без того, сколько шагов на милиметр в настройках программы.
(заодно отметился здесь,чтоб не потерять тему)
X-Cam - новая система управления станком
- selenur
- Почётный участник

- Сообщения: 4605
- Зарегистрирован: 21 авг 2013, 19:44
- Репутация: 1622
- Настоящее имя: Сергей
- Откуда: Новый Уренгой
- Контактная информация:
Re: X-Cam - новая система управления станком
Мой сайт: http://selenur.ru
Исходники моих программ: https://github.com/selenur
Instagram https://www.instagram.com/zheigurov/
Исходники моих программ: https://github.com/selenur
Instagram https://www.instagram.com/zheigurov/
- malvin
- Кандидат
- Сообщения: 99
- Зарегистрирован: 23 сен 2009, 10:12
- Репутация: -26
- Контактная информация:
Re: X-Cam - новая система управления станком
Типа мы тут были, да? ))))))pup писал(а):я думаю, там все же речь шла о сопоставимых конфигах?malvin писал(а):Скорость линейная сама по себе ничего не говорит) Без того, сколько микрошагов в шаге и без того, сколько шагов на милиметр в настройках программы.
(заодно отметился здесь,чтоб не потерять тему)
Конкретно, интересует частота шагов МК1-2. А ее или мерить надо или косвенно через настройки программы, да.
Вообще, есть тут кто, использовал частоту шагов больше 100 килогерц? На дровах пишут скорости и больше, вот только не встречал еще станка, который бы это все выдавал...
Нужен лазер. Форумчане, порекомендуйте пожалуйста твердотельный лазер с маленьким пятном. || Для работы над X-Cam нужны бетта-тестеры.
- selenur
- Почётный участник

- Сообщения: 4605
- Зарегистрирован: 21 авг 2013, 19:44
- Репутация: 1622
- Настоящее имя: Сергей
- Откуда: Новый Уренгой
- Контактная информация:
Re: X-Cam - новая система управления станком
Если нужно, то могу сделать осциллограммы мк1 и мк2, мне это не сложно.
Мой сайт: http://selenur.ru
Исходники моих программ: https://github.com/selenur
Instagram https://www.instagram.com/zheigurov/
Исходники моих программ: https://github.com/selenur
Instagram https://www.instagram.com/zheigurov/
- malvin
- Кандидат
- Сообщения: 99
- Зарегистрирован: 23 сен 2009, 10:12
- Репутация: -26
- Контактная информация:
Re: X-Cam - новая система управления станком
Спасибо, я уже разобрался.selenur писал(а):Если нужно, то могу сделать осциллограммы мк1 и мк2, мне это не сложно.
Нужен лазер. Форумчане, порекомендуйте пожалуйста твердотельный лазер с маленьким пятном. || Для работы над X-Cam нужны бетта-тестеры.
- malvin
- Кандидат
- Сообщения: 99
- Зарегистрирован: 23 сен 2009, 10:12
- Репутация: -26
- Контактная информация:
Re: X-Cam - новая система управления станком
Залил тестовую версию X-Cam, смотрите первое сообщение форума, кому интересно. X-Cam - новая система управления станком #1
Нужен лазер. Форумчане, порекомендуйте пожалуйста твердотельный лазер с маленьким пятном. || Для работы над X-Cam нужны бетта-тестеры.
- malvin
- Кандидат
- Сообщения: 99
- Зарегистрирован: 23 сен 2009, 10:12
- Репутация: -26
- Контактная информация:
Re: X-Cam - новая система управления станком
X-Cam уверенно работает на слабеньком Eee PC)))) Испытал пульт ИК для станка. В целом, нормально.
Почитываю сообщения с форумов про пульты, ловлю все предложения, поступающие от пользователей, чтобы сделать пульт, который будет отвечать их потребностям.
Почитываю сообщения с форумов про пульты, ловлю все предложения, поступающие от пользователей, чтобы сделать пульт, который будет отвечать их потребностям.
Нужен лазер. Форумчане, порекомендуйте пожалуйста твердотельный лазер с маленьким пятном. || Для работы над X-Cam нужны бетта-тестеры.
- mycnc
- Мастер
- Сообщения: 913
- Зарегистрирован: 03 июл 2011, 02:01
- Репутация: 623
- Контактная информация:
Re: X-Cam - новая система управления станком
Для шаговиков 10 об/сек * 200 шагов * 16 (микрошаг) = 32кГц - для большинства задач достаточноmalvin писал(а): Вообще, есть тут кто, использовал частоту шагов больше 100 килогерц? На дровах пишут скорости и больше, вот только не встречал еще станка, который бы это все выдавал...
Для серво - 50об/сек * 10 000 (дешевый китайский энкодер) = 500 кГц. А если серво получше, то до 2 МГц легко.
- malvin
- Кандидат
- Сообщения: 99
- Зарегистрирован: 23 сен 2009, 10:12
- Репутация: -26
- Контактная информация:
Re: X-Cam - новая система управления станком
Да, 32кГц достаточно. Но... Приведу отзыв одного чела, что увлекается 3D принтерами. При увеличении частоты, по его мнению, чуть ли не вдвое снижается шум моторов. Не знаю, так ли это, не на чкем проверить...mycnc писал(а):Для шаговиков 10 об/сек * 200 шагов * 16 (микрошаг) = 32кГц - для большинства задач достаточноmalvin писал(а): Вообще, есть тут кто, использовал частоту шагов больше 100 килогерц? На дровах пишут скорости и больше, вот только не встречал еще станка, который бы это все выдавал...
Для серво - 50об/сек * 10 000 (дешевый китайский энкодер) = 500 кГц. А если серво получше, то до 2 МГц легко.
Для сервы, не знаете, есть готовые решения? Ну, типа MK2?
Нужен лазер. Форумчане, порекомендуйте пожалуйста твердотельный лазер с маленьким пятном. || Для работы над X-Cam нужны бетта-тестеры.
- mycnc
- Мастер
- Сообщения: 913
- Зарегистрирован: 03 июл 2011, 02:01
- Репутация: 623
- Контактная информация:
Re: X-Cam - новая система управления станком
1) При переходе на микрошаг снижается шум и вибрацииmalvin писал(а): Да, 32кГц достаточно. Но... Приведу отзыв одного чела, что увлекается 3D принтерами. При увеличении частоты, по его мнению, чуть ли не вдвое снижается шум моторов. Не знаю, так ли это, не на чкем проверить...
2) Большинство контроллеров генерят импульсы силами процессора, импульсы выдаются неравномерно, как результат снижаются допустимая скорость, ускорение, появляется дополнительный шум.
Решением является hardware пульс-генератор (обычно реализуется на микросхемах FPGA логики). Тогда и с равномерностью импульсов все лучше, и максимальная частота с легкостью увеличивается до 2-3 МГц.
Знаю, например myCNC-ET3.malvin писал(а): Для сервы, не знаете, есть готовые решения? Ну, типа MK2?
- malvin
- Кандидат
- Сообщения: 99
- Зарегистрирован: 23 сен 2009, 10:12
- Репутация: -26
- Контактная информация:
Re: X-Cam - новая система управления станком
Пока только про STEP-DIR нашелmycnc писал(а):malvin писал(а):
Для сервы, не знаете, есть готовые решения? Ну, типа MK2?
http://www.bevelcutting.com/downloads/U ... 3-0520.pdf
------------------------------
The myCNC-ET3 is “all-in-one” 4 axes motion controller and PLC controller. The controller
communicates with HMI software via the LAN/Ethernet. Performance capability of the
controller includes:
- 4 channels STEP/DIR outputs with maximum pulse frequency is 3MHz;
Знаю, например myCNC-ET3.
Нужен лазер. Форумчане, порекомендуйте пожалуйста твердотельный лазер с маленьким пятном. || Для работы над X-Cam нужны бетта-тестеры.
- mycnc
- Мастер
- Сообщения: 913
- Зарегистрирован: 03 июл 2011, 02:01
- Репутация: 623
- Контактная информация:
Re: X-Cam - новая система управления станком
ET1, ET3 имеют только STEP-DIR и прекрасно подходят для соответствующих серво.
ET5, ET10 - имеют дополнительно +-10В и входы энкодеров, соответственно годятся для более широкого круга серво-приводов.
Поддержка Ethernet-IP - у нас в разработке.
SerCos, EtherCAT - рассматривали, но отложили до лучших времен.
Вы же не говорили, под какие конкретно серво нужно готовое решение.
ET5, ET10 - имеют дополнительно +-10В и входы энкодеров, соответственно годятся для более широкого круга серво-приводов.
Поддержка Ethernet-IP - у нас в разработке.
SerCos, EtherCAT - рассматривали, но отложили до лучших времен.
Вы же не говорили, под какие конкретно серво нужно готовое решение.
- malvin
- Кандидат
- Сообщения: 99
- Зарегистрирован: 23 сен 2009, 10:12
- Репутация: -26
- Контактная информация:
Re: X-Cam - новая система управления станком
Шкив для лодки, сделанный модулем обработки шкивов X-Cam.)))
Нужен лазер. Форумчане, порекомендуйте пожалуйста твердотельный лазер с маленьким пятном. || Для работы над X-Cam нужны бетта-тестеры.
- malvin
- Кандидат
- Сообщения: 99
- Зарегистрирован: 23 сен 2009, 10:12
- Репутация: -26
- Контактная информация:
Re: X-Cam - новая система управления станком
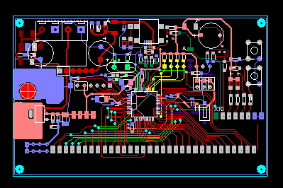
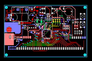
Прототип нового контроллера X-Cam на AT91. Скоро спаяем))))
Нужен лазер. Форумчане, порекомендуйте пожалуйста твердотельный лазер с маленьким пятном. || Для работы над X-Cam нужны бетта-тестеры.
- malvin
- Кандидат
- Сообщения: 99
- Зарегистрирован: 23 сен 2009, 10:12
- Репутация: -26
- Контактная информация:
Re: X-Cam - новая система управления станком
Идет работа над новым контроллером. Вот ряд вопросов, может кто сможет помочь.
1. Стоит ли помещать реле на плату контроллера? Все таки, как никак туда приходит, скажем 220 вольт и токи неслабые, ну типа искра, помехи и проч. Не знаю, на профессиональных контроллерах, вроде бы реле на отдельной плате черт знает где располагаются, нет?
2. Дисплейчик бы к контроллеру подобрать, с диагональю хотя бы 150 мм. Так и просится на станок дисплей. Помимо самой программы на компе. Пока ищу.
3. Какие предусмотреть разъемы для подключения к драйверам? При условии, что провода должны быть экранированы, а оплетка должна идти на землю. Хотел отдельным пином пустить через плату контроллера землю на оплетку.
4. Стоит ли вводить раздельные нули и концевики? В начальной версии. В более продвинутой они по умолчанию будут раздельные. Но для начала ... ?
5. На контроллере будет интегрирован TSOP. То есть будет возможность подключать пульт НАПРЯМУЮ к контроллеру, минуя комп. Это очень хотелось бы многим станочникам, как я полагаю. Есть еще вариант, кому надо связь понадежнее - пульт от телевизора не тсопом, а проводами подключать к контроллеру. Дешево, надежно и никаких гимороев с долгой реакцией. Интересно мнение народа. Если сюда еще кто нить заглядывает...)
6. Вообще, было бы неплохо сварганить что то типа конструктора, к которому лепить можно самую разную периферию, что под рукой. Надо это обдумать.
7. Отсутствие колеса на пульте сильно омрачит существование оператора? Если на пульте будут кнопки инкрементальных перемещений и глубокая регулировка скорости. Интересно услышать мнение, кто с этим работает.
8. В базовой версии контроллера уже будет фишка - автоматическое изменение линейной оси по изменению угла шпинделя. То есть можно будет нарезать резьбу. Мелочь, а приятно.
9. Светодиоды, которые будут показывать текущее состояние контроллера.
10. Автоматическое изменение скорости подачи в зависимости от нагрузки (аналогового сигнала в диапазоне 0..12 вольт скажем). Интересно, как это можно реализовать в станке? А то будет опция контроллера, а никто реализовать не сможет)))) Вариант 1. Тензодатчики крепления фпинделя. 2. Датчики вибрации. 3. Мерить частоту вала. Хотя при фрезе 3 мм и мощности 2 киловата, тут вряд ли большая просадка оборотов будет, пока фреза не сломается)))) Очень хотел бы услышать мнение, кто что думает.
11. ЧТО ЕЩЕ МОЖНО НАВТЫКАТЬ В КОНТРОЛЛЕР?
1. Стоит ли помещать реле на плату контроллера? Все таки, как никак туда приходит, скажем 220 вольт и токи неслабые, ну типа искра, помехи и проч. Не знаю, на профессиональных контроллерах, вроде бы реле на отдельной плате черт знает где располагаются, нет?
2. Дисплейчик бы к контроллеру подобрать, с диагональю хотя бы 150 мм. Так и просится на станок дисплей. Помимо самой программы на компе. Пока ищу.
3. Какие предусмотреть разъемы для подключения к драйверам? При условии, что провода должны быть экранированы, а оплетка должна идти на землю. Хотел отдельным пином пустить через плату контроллера землю на оплетку.
4. Стоит ли вводить раздельные нули и концевики? В начальной версии. В более продвинутой они по умолчанию будут раздельные. Но для начала ... ?
5. На контроллере будет интегрирован TSOP. То есть будет возможность подключать пульт НАПРЯМУЮ к контроллеру, минуя комп. Это очень хотелось бы многим станочникам, как я полагаю. Есть еще вариант, кому надо связь понадежнее - пульт от телевизора не тсопом, а проводами подключать к контроллеру. Дешево, надежно и никаких гимороев с долгой реакцией. Интересно мнение народа. Если сюда еще кто нить заглядывает...)
6. Вообще, было бы неплохо сварганить что то типа конструктора, к которому лепить можно самую разную периферию, что под рукой. Надо это обдумать.
7. Отсутствие колеса на пульте сильно омрачит существование оператора? Если на пульте будут кнопки инкрементальных перемещений и глубокая регулировка скорости. Интересно услышать мнение, кто с этим работает.
8. В базовой версии контроллера уже будет фишка - автоматическое изменение линейной оси по изменению угла шпинделя. То есть можно будет нарезать резьбу. Мелочь, а приятно.
9. Светодиоды, которые будут показывать текущее состояние контроллера.
10. Автоматическое изменение скорости подачи в зависимости от нагрузки (аналогового сигнала в диапазоне 0..12 вольт скажем). Интересно, как это можно реализовать в станке? А то будет опция контроллера, а никто реализовать не сможет)))) Вариант 1. Тензодатчики крепления фпинделя. 2. Датчики вибрации. 3. Мерить частоту вала. Хотя при фрезе 3 мм и мощности 2 киловата, тут вряд ли большая просадка оборотов будет, пока фреза не сломается)))) Очень хотел бы услышать мнение, кто что думает.
11. ЧТО ЕЩЕ МОЖНО НАВТЫКАТЬ В КОНТРОЛЛЕР?
Нужен лазер. Форумчане, порекомендуйте пожалуйста твердотельный лазер с маленьким пятном. || Для работы над X-Cam нужны бетта-тестеры.
- selenur
- Почётный участник

- Сообщения: 4605
- Зарегистрирован: 21 авг 2013, 19:44
- Репутация: 1622
- Настоящее имя: Сергей
- Откуда: Новый Уренгой
- Контактная информация:
Re: X-Cam - новая система управления станком
1) Если используется китайский 300 ватный шпиндель, то нагрузка копеечная, при использовании более навороченных шпинделей уже используются частотники, у которых есть уже цифровые интерфейсы для управления.
9) Если будет дисплей, то можно на него и выводить, т.к. контроллер то обычно скрыт в корпусе.
9) Если будет дисплей, то можно на него и выводить, т.к. контроллер то обычно скрыт в корпусе.
Мой сайт: http://selenur.ru
Исходники моих программ: https://github.com/selenur
Instagram https://www.instagram.com/zheigurov/
Исходники моих программ: https://github.com/selenur
Instagram https://www.instagram.com/zheigurov/
-
aftaev
- Зачётный участник

- Сообщения: 34042
- Зарегистрирован: 04 апр 2010, 19:22
- Репутация: 6194
- Откуда: Казахстан.
- Контактная информация:
Re: X-Cam - новая система управления станком
Силовую часть обычно отделяют от ЧПУ, и релюшки выносят на отдельную плату.malvin писал(а):1. Стоит ли помещать реле на плату контроллера? Все таки, как никак туда приходит, скажем 220 вольт и токи неслабые, ну типа искра, помехи и проч. Не знаю, на профессиональных контроллерах, вроде бы реле на отдельной плате черт знает где располагаются, нет?
Мне не нравится работать с штурвалами(колесик) нужно думкать куды крутить чтоб правильно ось ездила.malvin писал(а):7. Отсутствие колеса на пульте сильно омрачит существование оператора? Если на пульте будут кнопки инкрементальных перемещений и глубокая регулировка скорости. Интересно услышать мнение, кто с этим работает.
Адаптивное управление скоростью подачи больше нужно для других задач (например проволочновырезные). На фрезерных это будут редко применять.malvin писал(а):10. Автоматическое изменение скорости подачи в зависимости от нагрузки (аналогового сигнала в диапазоне 0..12 вольт скажем). Интересно, как это можно реализовать в станке? А то будет опция контроллера, а никто реализовать не сможет)))) Вариант 1. Тензодатчики крепления фпинделя. 2. Датчики вибрации. 3. Мерить частоту вала. Хотя при фрезе 3 мм и мощности 2 киловата, тут вряд ли большая просадка оборотов будет, пока фреза не сломается)))) Очень хотел бы услышать мнение, кто что думает.
Так обычно и делается на пром стойках. Каждый свой модуль имеет свой адрес, и соединяется все по сети типо MoudBus, или Изернет.malvin писал(а):6. Вообще, было бы неплохо сварганить что то типа конструктора, к которому лепить можно самую разную периферию, что под рукой. Надо это обдумать.
На плату бы приделать пищалку. Программа закончилась - пищит, кнопку жмакаешь пищит, авария пищит.
Можно и пины предусмотреть на реле сделать под светофор.
Дилетанту сложные вещи кажутся очень простыми, и только профессионал понимает насколько сложна самая простая вещь
Кто хочет - ищет возможности, кто не хочет - ищет оправдание.
Найди работу по душе и тебе не придется работать.
Кто хочет - ищет возможности, кто не хочет - ищет оправдание.
Найди работу по душе и тебе не придется работать.
- donvictorio
- Мастер
- Сообщения: 2457
- Зарегистрирован: 11 окт 2012, 16:26
- Репутация: 683
- Настоящее имя: Виктор
- Откуда: Санкт-Петербург
- Контактная информация:
Re: X-Cam - новая система управления станком
500 кГц для серв, 150 кГц для шаговыхmalvin писал(а):Вообще, есть тут кто, использовал частоту шагов больше 100 килогерц? На дровах пишут скорости и больше, вот только не встречал еще станка, который бы это все выдавал...
реле однозначно отдельно. Даже оснащённые искроподавлением они умудряются наводить значительные помехи в зависимости от индуктивности нагрузки.Идет работа над новым контроллером. Вот ряд вопросов, может кто сможет помочь.
1. Стоит ли помещать реле на плату контроллера? Все таки, как никак туда приходит, скажем 220 вольт и токи неслабые, ну типа искра, помехи и проч. Не знаю, на профессиональных контроллерах, вроде бы реле на отдельной плате черт знает где располагаются, нет?
как опцию, далеко не всегда есть возможность прицепить дисплей к внешней стенке, да ещё чтобы шкаф был в поле видимости.2. Дисплейчик бы к контроллеру подобрать, с диагональю хотя бы 150 мм. Так и просится на станок дисплей. Помимо самой программы на компе. Пока ищу.
винтовые зажимы. хотя всякие быстроразъёмы и удобные, но против винта у них нет шансов. а это ответственное звено коммутации и там ни к чему лишние элементы.3. Какие предусмотреть разъемы для подключения к драйверам? При условии, что провода должны быть экранированы, а оплетка должна идти на землю. Хотел отдельным пином пустить через плату контроллера землю на оплетку.
обязательно раздельные, нолей можно с запасом, штук 5 минимум (X+Y1+Y2+Z+Zметка А), концевики можно на общую шину кидать, тут вообще много вариантов реализации. к примеру я завёл концевики напрямую в контроллеры движков на kill drive. а контроллер снимает состояние аварии по drive ready.4. Стоит ли вводить раздельные нули и концевики? В начальной версии. В более продвинутой они по умолчанию будут раздельные. Но для начала ... ?
тут спорный вопрос: низкоуровневые команды, типа feed hold, estop должны выполняться на максимально низком уровне абстракции. толку от estop если вдруг комп подвиснет. с другой стороны подключение к контроллеру сильно изменит логику работы связки "контроллер-софт". но я за первый вариант, когда напрямую к контроллеру. проводов не надо.5. На контроллере будет интегрирован TSOP. То есть будет возможность подключать пульт НАПРЯМУЮ к контроллеру, минуя комп. Это очень хотелось бы многим станочникам, как я полагаю. Есть еще вариант, кому надо связь понадежнее - пульт от телевизора не тсопом, а проводами подключать к контроллеру. Дешево, надежно и никаких гимороев с долгой реакцией. Интересно мнение народа. Если сюда еще кто нить заглядывает...)
набор этой самой периферии не так уж и разнообразен. я даже затрудняюсь назвать что-то, кроме кучи настраиваемых io да пары adc-dac.6. Вообще, было бы неплохо сварганить что то типа конструктора, к которому лепить можно самую разную периферию, что под рукой. Надо это обдумать.
колесо отстой. аналоговый 3х координатный джойстик - сила7. Отсутствие колеса на пульте сильно омрачит существование оператора? Если на пульте будут кнопки инкрементальных перемещений и глубокая регулировка скорости. Интересно услышать мнение, кто с этим работает.
1 нужен. двухцветный. работает - не работает.9. Светодиоды, которые будут показывать текущее состояние контроллера.
хорошая тема. вариантов реализаций масса. геометрия, температура и тд.10. Автоматическое изменение скорости подачи в зависимости от нагрузки (аналогового сигнала в диапазоне 0..12 вольт скажем). Интересно, как это можно реализовать в станке? А то будет опция контроллера, а никто реализовать не сможет)))) Вариант 1. Тензодатчики крепления фпинделя. 2. Датчики вибрации. 3. Мерить частоту вала. Хотя при фрезе 3 мм и мощности 2 киловата, тут вряд ли большая просадка оборотов будет, пока фреза не сломается)))) Очень хотел бы услышать мнение, кто что думает.
FPGA.11. ЧТО ЕЩЕ МОЖНО НАВТЫКАТЬ В КОНТРОЛЛЕР?
-
nik1
- Мастер
- Сообщения: 8408
- Зарегистрирован: 02 окт 2012, 07:37
- Репутация: 3629
- Откуда: Красногорск
- Контактная информация:
Re: X-Cam - новая система управления станком
Если есть возможность подключить штурвал , то лучше делай
С ним очень удобно наводиться , практически всегда им работаю
С ним очень удобно наводиться , практически всегда им работаю
- malvin
- Кандидат
- Сообщения: 99
- Зарегистрирован: 23 сен 2009, 10:12
- Репутация: -26
- Контактная информация:
Re: X-Cam - новая система управления станком
Уже голову сломал... Пожалуй, одно-два вставлю. Опционно. А то на маломощном станочке городить огород из плат ... Как то не лучшая идея....selenur писал(а):1) Если используется китайский 300 ватный шпиндель, то нагрузка копеечная, при использовании более навороченных шпинделей уже используются частотники, у которых есть уже цифровые интерфейсы для управления.
Согласен, спору нет, знаешь, такой дисплей на примете? А за неименеем оного логично поставить просто светофор. Переплата за дисплей лишний косарь, знаешь, не каждого устроит... Люди вон биппер предлагают поставить. А он у меня уже есть! И ой как помогает.selenur писал(а):9) Если будет дисплей, то можно на него и выводить, т.к. контроллер то обычно скрыт в корпусе.
Нужен лазер. Форумчане, порекомендуйте пожалуйста твердотельный лазер с маленьким пятном. || Для работы над X-Cam нужны бетта-тестеры.
- malvin
- Кандидат
- Сообщения: 99
- Зарегистрирован: 23 сен 2009, 10:12
- Репутация: -26
- Контактная информация:
Re: X-Cam - новая система управления станком
Есть идеи, как сделать удобнее пульт из кнопок? У меня сейчас (на моем пульте) на каждую ось по две кнопки. Норм будет? Как их правильно расположить, чтобы удобно было?aftaev писал(а):Мне не нравится работать с штурвалами(колесик) нужно думкать куды крутить чтоб правильно ось ездила.
Интересно было бы для разных нужд такое сделать. Согласись, очень часто фреза просто режет воздух, вот ищу, как бы на фрезере это отработать. Какими датчиками все это будет реализовываться, пока не знай)aftaev писал(а):Адаптивное управление скоростью подачи больше нужно для других задач (например проволочновырезные). На фрезерных это будут редко применять.
Так и сделаем. Хорошая идея с пищалкой. Можно пойти еще чуть дальше. Как реализую, выложу видос.aftaev писал(а):На плату бы приделать пищалку. Программа закончилась - пищит, кнопку жмакаешь пищит, авария пищит.
Можно и пины предусмотреть на реле сделать под светофор.
Нужен лазер. Форумчане, порекомендуйте пожалуйста твердотельный лазер с маленьким пятном. || Для работы над X-Cam нужны бетта-тестеры.