Разрабатываю драйвер
-
mechatronic
- Новичок
- Сообщения: 23
- Зарегистрирован: 04 мар 2014, 11:14
- Репутация: 9
- Откуда: Питер - Харьков
- Контактная информация:
Re: Разрабатываю драйвер
Вот, только она еще ни разу не проверялась, поэтому номиналы буду подбирать
- michael-yurov
- Почётный участник

- Сообщения: 11731
- Зарегистрирован: 26 июл 2012, 00:10
- Репутация: 4703
- Настоящее имя: Михаил Львович
- Откуда: Новоуральск
- Контактная информация:
Re: Разрабатываю драйвер
Тоже интересуют эти два момента.mechatronic писал(а):преобразователь ШИМ в аналог для задания оборотов
детектор сигнала накачки ChargePump
Мне бы как-то в своей плате реализовать.
Но ШИМ -> аналог хотел сделать на ЦАП и микроконтроллере, измеряющем скважность сигнала.
А вот с ChargePump - не знаю, как быть.
Как детектировать наличие сигнала - понятно, а что потом с этим делать?
-
mechatronic
- Новичок
- Сообщения: 23
- Зарегистрирован: 04 мар 2014, 11:14
- Репутация: 9
- Откуда: Питер - Харьков
- Контактная информация:
Re: Разрабатываю драйвер
Да ну, зачем еще контроллер лепить, чем проще тем лучше!
А насчет второго вопроса, я эти дни рисовал описание к плате, так сказать на будущее
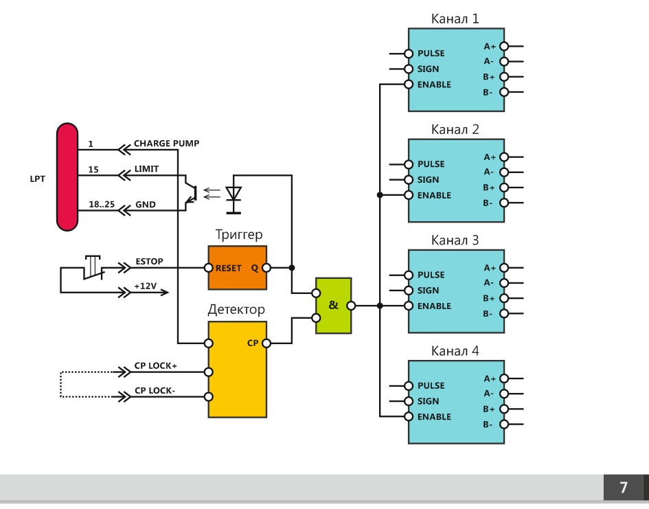
прилагаю кусочек Триггер взводится при подаче питания, если треснуть по кнопке он сбросится полностью заблокирует драйвер
Параллельно ему работает детектор, если мах запущен, то сигнал разрешает работу моторов.
Если сигнала нет, то моторы встают.
Правда я не могу решить как поступить с поведением драйверов, снимать ли ток с обмоток или нет.
А, ну и для того чтобы мах узнал о том, что кнопку нажали, я завожу сигнал с триггера на вход LIMIT,
т.о. мах тоже встанет, правда с сообщением о срабатывании концевика, но это все равно.
А насчет второго вопроса, я эти дни рисовал описание к плате, так сказать на будущее
прилагаю кусочек Триггер взводится при подаче питания, если треснуть по кнопке он сбросится полностью заблокирует драйвер
Параллельно ему работает детектор, если мах запущен, то сигнал разрешает работу моторов.
Если сигнала нет, то моторы встают.
Правда я не могу решить как поступить с поведением драйверов, снимать ли ток с обмоток или нет.
А, ну и для того чтобы мах узнал о том, что кнопку нажали, я завожу сигнал с триггера на вход LIMIT,
т.о. мах тоже встанет, правда с сообщением о срабатывании концевика, но это все равно.
Последний раз редактировалось mechatronic 11 мар 2014, 19:38, всего редактировалось 1 раз.
- michael-yurov
- Почётный участник

- Сообщения: 11731
- Зарегистрирован: 26 июл 2012, 00:10
- Репутация: 4703
- Настоящее имя: Михаил Львович
- Откуда: Новоуральск
- Контактная информация:
Re: Разрабатываю драйвер
Кнопкой Estop нехорошо отключать Enable драйверов, иначе станок по инерции еще далеко улетит.
Но вопрос меня другой терзает - что же делать с отключением шпинделя и других устройств.
А то включишь комп, и шпиндель заработает!
А про цифровой преобразователь ШИМ->напряжение - смысл в том, что дискретность задания скорости шпинделя сильно зависит от частоты ШИМ - чем выше частота - тем грубее точность задания скорости.
И, чтобы не жертвовать дискретностью - хочу поставить цифровой преобразователь.
Но вопрос меня другой терзает - что же делать с отключением шпинделя и других устройств.
А то включишь комп, и шпиндель заработает!
А про цифровой преобразователь ШИМ->напряжение - смысл в том, что дискретность задания скорости шпинделя сильно зависит от частоты ШИМ - чем выше частота - тем грубее точность задания скорости.
И, чтобы не жертвовать дискретностью - хочу поставить цифровой преобразователь.
-
mechatronic
- Новичок
- Сообщения: 23
- Зарегистрирован: 04 мар 2014, 11:14
- Репутация: 9
- Откуда: Питер - Харьков
- Контактная информация:
Re: Разрабатываю драйвер
Схема не дорисована, сигнал с элемента И идет на второй оптрон VU12, смотрите предыдущий рисунок.
Так что шпиндель будет молчать как миленький!
Я опытным путем пришел к частоте ШИМ в районе 500Гц, а постоянной времени ФНЧ около 100мс. Ранее приходилось переделывать станки по мах3, примерно по этой же схеме собирал преобразователь на соплях, все очень хорошо работало.
Так что шпиндель будет молчать как миленький!
Я опытным путем пришел к частоте ШИМ в районе 500Гц, а постоянной времени ФНЧ около 100мс. Ранее приходилось переделывать станки по мах3, примерно по этой же схеме собирал преобразователь на соплях, все очень хорошо работало.
-
mechatronic
- Новичок
- Сообщения: 23
- Зарегистрирован: 04 мар 2014, 11:14
- Репутация: 9
- Откуда: Питер - Харьков
- Контактная информация:
Re: Разрабатываю драйвер
Я вспомнил что у G540 при пропадании ChargePump моторы тоже обесточиваются.Кнопкой Estop нехорошо отключать Enable драйверов, иначе станок по инерции еще далеко улетит.
Нужно подумать как лучше сделать, очень не хочется лепить еще оптроны на Estop
- selenur
- Почётный участник

- Сообщения: 4605
- Зарегистрирован: 21 авг 2013, 19:44
- Репутация: 1622
- Настоящее имя: Сергей
- Откуда: Новый Уренгой
- Контактная информация:
Re: Разрабатываю драйвер
А может добавить какие нибудь ключи, которые прерывают не ENABLE а STEP? тогда по идее драйверы активно затормозят? если я не ошибаюсь... 
Мой сайт: http://selenur.ru
Исходники моих программ: https://github.com/selenur
Instagram https://www.instagram.com/zheigurov/
Исходники моих программ: https://github.com/selenur
Instagram https://www.instagram.com/zheigurov/
- michael-yurov
- Почётный участник

- Сообщения: 11731
- Зарегистрирован: 26 июл 2012, 00:10
- Репутация: 4703
- Настоящее имя: Михаил Львович
- Откуда: Новоуральск
- Контактная информация:
Re: Разрабатываю драйвер
Тут дело такое, что Estop - должен станок мгновенно останавливать (но в реальности в Mach3 он используется для отключения сигнала Enable, и, наверное, отключения сигнала ChargePump).
Поэтому, даже если все сделать правильно - все равно при аварийной остановке должны отключаться драйверы, так что я зря, наверное, вообще этот вопрос поднял.
А ChargePump нужен, чтобы станок не включился, пока Mach3 не запущен. Т.е. действительно, сигнал должен действовать на Enable драйверов и на реле шпинделя и т.п.
Поэтому, даже если все сделать правильно - все равно при аварийной остановке должны отключаться драйверы, так что я зря, наверное, вообще этот вопрос поднял.
А ChargePump нужен, чтобы станок не включился, пока Mach3 не запущен. Т.е. действительно, сигнал должен действовать на Enable драйверов и на реле шпинделя и т.п.
-
mechatronic
- Новичок
- Сообщения: 23
- Зарегистрирован: 04 мар 2014, 11:14
- Репутация: 9
- Откуда: Питер - Харьков
- Контактная информация:
Re: Разрабатываю драйвер
Думаю, что эта кнопка нужна для случая когда совсем конец света приходит, и тот факт, что будут пропущены шаги уже не важен.
А в ситуации когда ожидаешь косяка (например первый прогон программы), все равно держишь руку на кнопке паузы в махе.
Вот.
А в ситуации когда ожидаешь косяка (например первый прогон программы), все равно держишь руку на кнопке паузы в махе.
Вот.
-
Woodmaster
- Опытный
- Сообщения: 112
- Зарегистрирован: 10 сен 2011, 18:18
- Репутация: 11
- Контактная информация:
Re: Разрабатываю драйвер
Уже продаете - http://et-rus.ru/?mode=product&product_id=666652603 ?
Вроде плату только вчера паять начали...
Вроде плату только вчера паять начали...
- mhael
- Мастер
- Сообщения: 2443
- Зарегистрирован: 09 мар 2013, 11:22
- Репутация: 769
- Настоящее имя: Ильдар
- Контактная информация:
Re: Разрабатываю драйвер
Это называется изучение конъюктуры рынка, наличие спроса. Если нет спроса, то и не будет смысла создавать и тратить на это силы.Woodmaster писал(а):Уже продаете