YAPSC 10V не могу запраграммировать, помогите.
- sr480
- Мастер
- Сообщения: 1295
- Зарегистрирован: 08 янв 2012, 20:48
- Репутация: 139
- Откуда: Ростов-на-Дону
- Контактная информация:
Re: YAPSC 10V не могу запраграммировать, помогите.
Та на радиокоте все расписано.
Я сверлю на станке сначала плату, потом мажу графитом Graphite33 называется, да так чтоб в дырдочки попало, потом мою от графита на меди, потом вешаю на качалку из сервомашинки сделанную, качать обязательно, чтоб электролит прокачивался через отверстия, и в медный купорос, ну минут 40 и всё готово. Только нужно поколдовать сначала с электролитом, но сейчас всё вроде получается.
Я сверлю на станке сначала плату, потом мажу графитом Graphite33 называется, да так чтоб в дырдочки попало, потом мою от графита на меди, потом вешаю на качалку из сервомашинки сделанную, качать обязательно, чтоб электролит прокачивался через отверстия, и в медный купорос, ну минут 40 и всё готово. Только нужно поколдовать сначала с электролитом, но сейчас всё вроде получается.
- Сергей Саныч
- Мастер
- Сообщения: 9116
- Зарегистрирован: 30 май 2012, 14:20
- Репутация: 2858
- Откуда: Тюмень
- Контактная информация:
Re: YAPSC 10V не могу запраграммировать, помогите.
Ясно, спасибо. А какой минимальный диаметр отверстий получается надежно металлизировать?
Чудес не бывает. Бывают фокусы.
-
Alextven
- Новичок
- Сообщения: 35
- Зарегистрирован: 20 май 2013, 01:15
- Репутация: 0
- Контактная информация:
Re: YAPSC 10V не могу запраграммировать, помогите.
А как запрограммировать - миллионы ссылок в инете.
Никто не будет за кого то думать и делать работу.
Ну да, а сам разработчик что сделал, или Вы потратили больше своего времени, чем он?
Да и не кто лично Вас ни к чему не обязывает, желание помогать-это качество человека.
Никто не будет за кого то думать и делать работу.
Ну да, а сам разработчик что сделал, или Вы потратили больше своего времени, чем он?
Да и не кто лично Вас ни к чему не обязывает, желание помогать-это качество человека.
- sr480
- Мастер
- Сообщения: 1295
- Зарегистрирован: 08 янв 2012, 20:48
- Репутация: 139
- Откуда: Ростов-на-Дону
- Контактная информация:
Re: YAPSC 10V не могу запраграммировать, помогите.
Я 0,8 минимальные сверлю. Мне меньше не нуно.Serg-tmn писал(а): А какой минимальный диаметр отверстий получается надежно металлизировать?
-
Alextven
- Новичок
- Сообщения: 35
- Зарегистрирован: 20 май 2013, 01:15
- Репутация: 0
- Контактная информация:
Re: YAPSC 10V не могу запраграммировать, помогите.
русский вариант это конечно хорошо, но кто будет отвечать за ошибки и неточности при переводе которые могут возникнуть?
металлизацию не делаю - впаиваю проволочку и все.[/quote]
Идея именно все чипы посадить в панельки, уже начал работать над этим, так как не нашёл в библиотеках диптрайса , протеуса и мультисима данную модель чипа, что бы не заморачиватся с перестройкой компонентов и т.д ,решил использовать п-кад, для него на сайте микрочипа есть готовые файлы для библиотек нескольких программ включая п-кад. Только в начале надо установить програмульку от микрочипа, которая находится в шапке файлов для скачивания http://www.microchip.com/stellent/idcpl ... irects=cad ,дальше этой программой открыть нужный компонент из за ранние скачанной библиотеке, поставить галочку на против той программы для которой нужно сконвертировать, нажимаем на export to selected tools , экспортированный файл появится в C/ UltraLibrarian/
Library/Exported/дальше там пять папок каждая из которых предназначена для архивации для соответствующей программы, для п-када соответствует папка Accel15, дальше папка с датой и временем соответствующим экспорту файла, ну и в ней собственно сам файл с текстовым файлом readme, с инструкцией импортирования в программу п-кад
Открыть инструмент П-КАДА Library Executive, дальше по шагам library/translate.... откроется окно самого конвертора и там в левой колонке надо будет поменять формат файла в P-CAD ASCII, ну и с правой оставить как есть, то есть бинарный. Дальше открыть файл из папки программы UltraLibrarian и указать путь на усмотрение,для сохранения файла, всё файл готов. Дальше стандартная процедура открытия файла способом его иммиграции в программу из источника сохранения. Это пока то, что удалось вчера освоить, может кому пригодится.
металлизацию не делаю - впаиваю проволочку и все.[/quote]
Идея именно все чипы посадить в панельки, уже начал работать над этим, так как не нашёл в библиотеках диптрайса , протеуса и мультисима данную модель чипа, что бы не заморачиватся с перестройкой компонентов и т.д ,решил использовать п-кад, для него на сайте микрочипа есть готовые файлы для библиотек нескольких программ включая п-кад. Только в начале надо установить програмульку от микрочипа, которая находится в шапке файлов для скачивания http://www.microchip.com/stellent/idcpl ... irects=cad ,дальше этой программой открыть нужный компонент из за ранние скачанной библиотеке, поставить галочку на против той программы для которой нужно сконвертировать, нажимаем на export to selected tools , экспортированный файл появится в C/ UltraLibrarian/
Library/Exported/дальше там пять папок каждая из которых предназначена для архивации для соответствующей программы, для п-када соответствует папка Accel15, дальше папка с датой и временем соответствующим экспорту файла, ну и в ней собственно сам файл с текстовым файлом readme, с инструкцией импортирования в программу п-кад
Открыть инструмент П-КАДА Library Executive, дальше по шагам library/translate.... откроется окно самого конвертора и там в левой колонке надо будет поменять формат файла в P-CAD ASCII, ну и с правой оставить как есть, то есть бинарный. Дальше открыть файл из папки программы UltraLibrarian и указать путь на усмотрение,для сохранения файла, всё файл готов. Дальше стандартная процедура открытия файла способом его иммиграции в программу из источника сохранения. Это пока то, что удалось вчера освоить, может кому пригодится.
-
Alextven
- Новичок
- Сообщения: 35
- Зарегистрирован: 20 май 2013, 01:15
- Репутация: 0
- Контактная информация:
Re: YAPSC 10V не могу запраграммировать, помогите.
Утож, по исходнику печатки не получится такие отверстия сверлить, по любому площадки надо дорабатывать. В общем не знаю как кому, но для меня так как в оригинале, было довольно сложно без металлизации отверстий пропаять их. Сверло было 0.35мм.sr480 писал(а):Я 0,8 минимальные сверлю. Мне меньше не нуно.Serg-tmn писал(а): А какой минимальный диаметр отверстий получается надежно металлизировать?
Кто раньше этого не делал, это грабли! Я не первый день паяю, просто раньше с миниатюрой не работал, не предусмотрел нюансы монтажа, практики в этом не было.
- Serg
- Мастер
- Сообщения: 21923
- Зарегистрирован: 17 апр 2012, 14:58
- Репутация: 5183
- Заслуга: c781c134843e0c1a3de9
- Настоящее имя: Сергей
- Откуда: Москва
- Контактная информация:
Re: YAPSC 10V не могу запраграммировать, помогите.
С отверстиями 0.8 я ни в одну из своих плат "не влезу". Приходится переходные делать 0.3-0.4 с минимальными площадками. А иной раз и вообще без площадок.
Я не Христос, рыбу не раздаю, но могу научить, как сделать удочку...
- sr480
- Мастер
- Сообщения: 1295
- Зарегистрирован: 08 янв 2012, 20:48
- Репутация: 139
- Откуда: Ростов-на-Дону
- Контактная информация:
Re: YAPSC 10V не могу запраграммировать, помогите.
Маленькие отверстия лучше металлизируются.
-
Alextven
- Новичок
- Сообщения: 35
- Зарегистрирован: 20 май 2013, 01:15
- Репутация: 0
- Контактная информация:
Re: YAPSC 10V не могу запраграммировать, помогите.
Всем здравствуйте. Вот тестирую одну из сделанных плат япса, и назрел вопрос такого плана. По схеме номиналы резисторовR12, R13, R14, R15, R16 отличаются от указанных номиналов на печатке, с чем это связанно и что нужно ставить, по схеме или по печатке? Вопрос назрел по причине не совсем корректной работе сервы. При любых настройках пида серва в одном направлении крутит нормально (при отпускании клавиши сразу останов), а в другую сторону после отпускания клавиши ,ещё делает несколько оборотов на маленькой скорости. С чем это может быть связанно? Было бы не плохо если бы кто ни будь помог, объяснил по блочно как работает япс, тогда можно было бы и осциллографом полазить.
- ukr-sasha
- Мастер
- Сообщения: 3401
- Зарегистрирован: 21 мар 2011, 07:47
- Репутация: 2181
- Настоящее имя: Украинец Александр Григорьевич
- Откуда: Киев, Украина
- Контактная информация:
Re: YAPSC 10V не могу запраграммировать, помогите.
Похоже, что не Япсс, а на усилителе оффсет не настроен.
-
Alextven
- Новичок
- Сообщения: 35
- Зарегистрирован: 20 май 2013, 01:15
- Репутация: 0
- Контактная информация:
Re: YAPSC 10V не могу запраграммировать, помогите.
как проверить?
Похоже на япсе. По осциллограмме видно как в одну сторону на сигнале 10в амплитуда спадает не линейно. Хотя странные помехи от усилка идут на япс, что аж осцил зависает. Помеха представляет из себя однополярные импульсы где то 20-30 вольт амплитудой, идущие с постоянной частотой со скважностью где то 70-80%. Форма импульса похожа скорее на квадрат только с сильно заваленным до верхушки передним фронтом. Может какой фильтр надо мудрить? Кстати на счёт сопротивлений в япсе всё таки какие надо ставить, по печатке?
Да чуть не забыл, импульсы идут и в состоянии удержания. Надо сегодня посмотреть, будут ли они если снять енейбел с усилка. Если проподут, то наверное это помехи обратной эдс от движка, хотя нет, вряд ли, так как эти импульсы присутствуют и при движении мотора тоже, но с неизменной частотой, короче буду смотреть.
Похоже на япсе. По осциллограмме видно как в одну сторону на сигнале 10в амплитуда спадает не линейно. Хотя странные помехи от усилка идут на япс, что аж осцил зависает. Помеха представляет из себя однополярные импульсы где то 20-30 вольт амплитудой, идущие с постоянной частотой со скважностью где то 70-80%. Форма импульса похожа скорее на квадрат только с сильно заваленным до верхушки передним фронтом. Может какой фильтр надо мудрить? Кстати на счёт сопротивлений в япсе всё таки какие надо ставить, по печатке?
Да чуть не забыл, импульсы идут и в состоянии удержания. Надо сегодня посмотреть, будут ли они если снять енейбел с усилка. Если проподут, то наверное это помехи обратной эдс от движка, хотя нет, вряд ли, так как эти импульсы присутствуют и при движении мотора тоже, но с неизменной частотой, короче буду смотреть.
Последний раз редактировалось Alextven 05 июл 2013, 13:19, всего редактировалось 2 раза.
- Serg
- Мастер
- Сообщения: 21923
- Зарегистрирован: 17 апр 2012, 14:58
- Репутация: 5183
- Заслуга: c781c134843e0c1a3de9
- Настоящее имя: Сергей
- Откуда: Москва
- Контактная информация:
Re: YAPSC 10V не могу запраграммировать, помогите.
осциллографом посмотреть выход, лучще одновременно со входом.
Я не Христос, рыбу не раздаю, но могу научить, как сделать удочку...
- ukr-sasha
- Мастер
- Сообщения: 3401
- Зарегистрирован: 21 мар 2011, 07:47
- Репутация: 2181
- Настоящее имя: Украинец Александр Григорьевич
- Откуда: Киев, Украина
- Контактная информация:
Re: YAPSC 10V не могу запраграммировать, помогите.
Откуда на Япсе может быть 20-30В, если он питается +-12В?
Значит дело не в Япсе.
Вы его легко можете проверить и без двигателя с усилителем.
Подсоединяете к нему энкодер, и подав сигнал энейбл, крутите его. На выходе +-10В, должно меняться напряжение.
Только должны быть выставлены коэффициенты ПИД отличные от нуля.
Значит дело не в Япсе.
Вы его легко можете проверить и без двигателя с усилителем.
Подсоединяете к нему энкодер, и подав сигнал энейбл, крутите его. На выходе +-10В, должно меняться напряжение.
Только должны быть выставлены коэффициенты ПИД отличные от нуля.
-
Alextven
- Новичок
- Сообщения: 35
- Зарегистрирован: 20 май 2013, 01:15
- Репутация: 0
- Контактная информация:
Re: YAPSC 10V не могу запраграммировать, помогите.
С усилком думаю всё в порядке. Пробовал его крутить от батарейки, работает чётко в обе стороны. Значит в япсе дело. От япса в одну сторону крутит отлично, а в другую ну что то не так, не смог вчера из-за этого настроить пид. Появляются мысли что дело в обвязке компаратора. Кто может дать совет по настройке пида? Ukr-sasha спасибо за совет, действительно не додумался, надо будет проверить. 30 -ти вольтовые помехи идут с усилка на япс по управлению 10в. Дело в том, что вряд ли это настройки пида. Мотор стоит на столе, то есть условия по вращению в обе стороны одинаковые, а глючит только в одну сторону. Наверное если бы настройки, то проявлялось бы в обе стороны. 
- aegis
- Мастер
- Сообщения: 3171
- Зарегистрирован: 22 мар 2012, 06:59
- Репутация: 1810
- Настоящее имя: Михайло
- Откуда: Україна, Конотоп=>Запоріжжя=>Харьків
Re: YAPSC 10V не могу запраграммировать, помогите.
Где ты питание 30 вольт на япсе нашел?
Если с усилка идут, то смотри усилок- там порт на вход только работать должен
Если с усилка идут, то смотри усилок- там порт на вход только работать должен
нікому нічого не нав'язую.
-
Alextven
- Новичок
- Сообщения: 35
- Зарегистрирован: 20 май 2013, 01:15
- Репутация: 0
- Контактная информация:
Re: YAPSC 10V не могу запраграммировать, помогите.
Усилок Сименс, допотопный снятый с токарного станка синумерик. Вот на клемах входа и есть эти импульсы, ставил кандёрчик маленький паралельно, импульсы пропадают. На счёт перемычек на входах енкодера, я по переводчику чего то не понял зачем они и в каких случаях их нельзя замыкать?
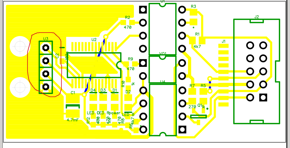
Вот фото печатки на двухканальный япс для дип корпусов чипов и возможностью впаивать рассыпуху как смд, так и обычных. Для одного канала достаточно на одну половину платы не впаивать компоненты. Плата на фото ещё в стадии сборки. Плата спроектирована для размещения в корпусе от жёсткого диска, правда в силу того, что геометрическая конфигурация внутри самих дисков различна, то корпус нуждается в не больших фрезерных операциях. Радиатором для стабилизаторов служит корпус. Коммуникация с периферией осуществляется через 40 пиновый шлейф с тыльной стороны и двум 10 пиновым сом портам, расположенным с противоположной стороны. Ну в прочем я хотел подготовить более оформленный вариант, так сказать с пошаговой иллюстрацией сборки, прошивки, настройки и т.д , но вижу времени займёт это не мало, поэтому вот может кому такая идея приглянется, я без проблем поделюсь печаткой. Только там не много накосячил с расположением б,э,к транзистора, но это не проблема. Плата не имеет отверстий для чипов, идея монтажа сама по себе не стандартна для этих корпусов, и первоначально задумкой было использовать панельки с загнутыми выводами для поверхностного монтажа, что достаточно быстро сделать. Так же можно согнуть ножки на чипе до утолщения и припаять поверхностным способом. С панельками накладочка получилась, из-за китайского брата качества. Как оказалось, на панельках нельзя гнуть ножки прямо у корпуса, сразу отламываются, один изгиб и всё, дальше рулетка, многие ножки даже одного не переносят, при малейшем приложении силы в обратном направлении сразу отламываются. Я же перед проектированием платы, для проверки идеи согнул ножки, и не один раз на панельках ещё тех, когда делали качество. Но ни чего, выходом из ситуации является изгиб ножки в миллиметре от поверхности корпуса панельки, тогда изгиб не несёт преломления и является более покатистым. В связи с этим конечно проще наверное разработать монтажку под отверстия, но я этим в ближайшем будущем заниматься не буду. На этой печатке отсутствуют так сказать проблематичные для исполнения моменты, к примеру такие как очень узенькие дорожки и маленькие пяточки, что является удобным для начинающего или среднего порядка практиканта, как в пайке, так и не посредственно в изготовлении платы. За профессионалов монтажников я молчу. Печатку делал в протеусе, которая мягко говоря была подарена мне интернетом, по этому в ней автоматическая разводка оказалась со страшным глюком, а время уже было потрачено на освоение азов и проектирования не стандартных размеров монтажных площадок для чипов, ну и размещение и т.д Так что решил не прыгать с одной программы на другую, а развёл печатку так сказать ручками.
Вот фото печатки на двухканальный япс для дип корпусов чипов и возможностью впаивать рассыпуху как смд, так и обычных. Для одного канала достаточно на одну половину платы не впаивать компоненты. Плата на фото ещё в стадии сборки. Плата спроектирована для размещения в корпусе от жёсткого диска, правда в силу того, что геометрическая конфигурация внутри самих дисков различна, то корпус нуждается в не больших фрезерных операциях. Радиатором для стабилизаторов служит корпус. Коммуникация с периферией осуществляется через 40 пиновый шлейф с тыльной стороны и двум 10 пиновым сом портам, расположенным с противоположной стороны. Ну в прочем я хотел подготовить более оформленный вариант, так сказать с пошаговой иллюстрацией сборки, прошивки, настройки и т.д , но вижу времени займёт это не мало, поэтому вот может кому такая идея приглянется, я без проблем поделюсь печаткой. Только там не много накосячил с расположением б,э,к транзистора, но это не проблема. Плата не имеет отверстий для чипов, идея монтажа сама по себе не стандартна для этих корпусов, и первоначально задумкой было использовать панельки с загнутыми выводами для поверхностного монтажа, что достаточно быстро сделать. Так же можно согнуть ножки на чипе до утолщения и припаять поверхностным способом. С панельками накладочка получилась, из-за китайского брата качества. Как оказалось, на панельках нельзя гнуть ножки прямо у корпуса, сразу отламываются, один изгиб и всё, дальше рулетка, многие ножки даже одного не переносят, при малейшем приложении силы в обратном направлении сразу отламываются. Я же перед проектированием платы, для проверки идеи согнул ножки, и не один раз на панельках ещё тех, когда делали качество. Но ни чего, выходом из ситуации является изгиб ножки в миллиметре от поверхности корпуса панельки, тогда изгиб не несёт преломления и является более покатистым. В связи с этим конечно проще наверное разработать монтажку под отверстия, но я этим в ближайшем будущем заниматься не буду. На этой печатке отсутствуют так сказать проблематичные для исполнения моменты, к примеру такие как очень узенькие дорожки и маленькие пяточки, что является удобным для начинающего или среднего порядка практиканта, как в пайке, так и не посредственно в изготовлении платы. За профессионалов монтажников я молчу. Печатку делал в протеусе, которая мягко говоря была подарена мне интернетом, по этому в ней автоматическая разводка оказалась со страшным глюком, а время уже было потрачено на освоение азов и проектирования не стандартных размеров монтажных площадок для чипов, ну и размещение и т.д Так что решил не прыгать с одной программы на другую, а развёл печатку так сказать ручками.
-
fed
- Новичок
- Сообщения: 1
- Зарегистрирован: 09 окт 2014, 11:44
- Репутация: 0
- Настоящее имя: Валерв
- Контактная информация:
Re: YAPSC 10V не могу запраграммировать, помогите.
Здравствуйте.
Можно ли залить ботлоадер при помощи этого программатора http://all-he.ru/publ/svoimi_rukami/ehl ... /2-1-0-119
Можно ли залить ботлоадер при помощи этого программатора http://all-he.ru/publ/svoimi_rukami/ehl ... /2-1-0-119
-
nkp
- Мастер
- Сообщения: 8340
- Зарегистрирован: 28 ноя 2011, 00:25
- Репутация: 1589
- Контактная информация:
Re: YAPSC 10V не могу запраграммировать, помогите.
"откопана" плата япса(когда то делалась под один станок,но в последствии была "заменена" на 5i20
)
может в этот раз попробую...
такого рода вопрос:
индекс заводится на плату для обнуления счетчика(прочитал пояснения в исходниках))
а вот хоумиться по индексу с япсом уже не получится?
может можно скоммутировать имеющийся OUT на плате (enable же прокидывать сразу с lpt)
может в этот раз попробую...
такого рода вопрос:
индекс заводится на плату для обнуления счетчика(прочитал пояснения в исходниках))
а вот хоумиться по индексу с япсом уже не получится?
может можно скоммутировать имеющийся OUT на плате (enable же прокидывать сразу с lpt)
- aegis
- Мастер
- Сообщения: 3171
- Зарегистрирован: 22 мар 2012, 06:59
- Репутация: 1810
- Настоящее имя: Михайло
- Откуда: Україна, Конотоп=>Запоріжжя=>Харьків
Re: YAPSC 10V не могу запраграммировать, помогите.
nkp, думаю впаралель на комп должно выйти завести. во всяком случае я когда думал япсы применять так планировал хомиться. единственно что высокоомный вход должен быть чтобы тока на 2 направления хватило
нікому нічого не нав'язую.
-
nkp
- Мастер
- Сообщения: 8340
- Зарегистрирован: 28 ноя 2011, 00:25
- Репутация: 1589
- Контактная информация:
Re: YAPSC 10V не могу запраграммировать, помогите.
ты имеешь в виду - просто отлавливать индекс портом lpt ??aegis писал(а):nkp, думаю впаралель на комп должно выйти завести. во всяком случае я когда думал япсы применять так планировал хомиться. единственно что высокоомный вход должен быть чтобы тока на 2 направления хватило
(dsPIC должен лучше с этой задачей справиться)
================================
тут вот еще что...
делалось давно - уже мало что припомню
такая платка разводилась(не мною)(откуда она бралась
стоит usb разъем - но распайка нестандартная...
стандартный кабель так не глядя можно воткнуть