проблема с энкодером шпинделя

Контроллеры, драйверы, датчики, управляющие устройства.
Аватара пользователя
Сергей Саныч
Мастер
Сообщения: 9116
Зарегистрирован: 30 май 2012, 14:20
Репутация: 2858
Откуда: Тюмень
Контактная информация:

Re: проблема с энкодером шпинделя

Сообщение Сергей Саныч »

То есть у тебя не те оптроны, что на схеме?
Чудес не бывает. Бывают фокусы.
Аватара пользователя
Алексс
Почётный участник
Почётный участник
Сообщения: 2210
Зарегистрирован: 20 июл 2012, 15:49
Репутация: 266
Заслуга: IQ32
Настоящее имя: Алексей
Откуда: Прага
Контактная информация:

Re: проблема с энкодером шпинделя

Сообщение Алексс »

у меня оптроны что на фотке.
на схеме от фонаря, лишь бы корпус подошел.
Каждая собака, бегущая на поводке впереди хозяина, думает, что ведет его за собой.
Аватара пользователя
Serg
Мастер
Сообщения: 21923
Зарегистрирован: 17 апр 2012, 14:58
Репутация: 5183
Заслуга: c781c134843e0c1a3de9
Настоящее имя: Сергей
Откуда: Москва
Контактная информация:

Re: проблема с энкодером шпинделя

Сообщение Serg »

Алексс писал(а):гда написан ток диода и транзистора ?
Таблица Coupler, графа Test Conditions - везде написано If=20mA - это прямой ток диода.
Алексс писал(а):оказалось что резистор подтяжки на месе вносит коррективы.
Там резистор подтяжки 30 ом чтоль? :shock:
Я не Христос, рыбу не раздаю, но могу научить, как сделать удочку...
Аватара пользователя
Алексс
Почётный участник
Почётный участник
Сообщения: 2210
Зарегистрирован: 20 июл 2012, 15:49
Репутация: 266
Заслуга: IQ32
Настоящее имя: Алексей
Откуда: Прага
Контактная информация:

Re: проблема с энкодером шпинделя

Сообщение Алексс »

на пол вольта сдвигал напряжение - уже на работало.

20ma это 5/0.02 = 250 ом так ?
у меня 15ma - думаешь есть смысл менять ??
Каждая собака, бегущая на поводке впереди хозяина, думает, что ведет его за собой.
Аватара пользователя
Сергей Саныч
Мастер
Сообщения: 9116
Зарегистрирован: 30 май 2012, 14:20
Репутация: 2858
Откуда: Тюмень
Контактная информация:

Re: проблема с энкодером шпинделя

Сообщение Сергей Саныч »

Алексс писал(а):20ma это 5/0.02 = 250 ом так ?
у меня 15ma - думаешь есть смысл менять ??
20ma это (5-1.2)/0.02 = 190 Ом, 1.2 - это типовое падение напряжения на ИК светодиоде.
При таком токе нормируются все параметры оптопары.
Смотрим дальше. Напряжение насыщения для TCST1103 - 0,4 В при токе коллектора 1 мА, то есть при резисторе подтяжки 5 кОм.
А вот при токе 2-4 мА эта оптопара имеет падение напряжения на транзисторе целых 5 В!
Естественно, что нормального нуля ты не получишь даже с килоомной подтяжкой, не говоря о меньших значениях.
ЗЫ: что до схемы на 4 странице даташита, она вообще не о том. Это схема измерения временнЫх параметров оптрона.
Чудес не бывает. Бывают фокусы.
Аватара пользователя
Алексс
Почётный участник
Почётный участник
Сообщения: 2210
Зарегистрирован: 20 июл 2012, 15:49
Репутация: 266
Заслуга: IQ32
Настоящее имя: Алексей
Откуда: Прага
Контактная информация:

Re: проблема с энкодером шпинделя

Сообщение Алексс »

Серж, ты мне скажи одно - пациент выживет ?
Если надо пересадку какую сделать - ты только скажи. Подпаяю. Отрежу. Лучше второе - я большой спец в этом :)
Каждая собака, бегущая на поводке впереди хозяина, думает, что ведет его за собой.
Аватара пользователя
Сергей Саныч
Мастер
Сообщения: 9116
Зарегистрирован: 30 май 2012, 14:20
Репутация: 2858
Откуда: Тюмень
Контактная информация:

Re: проблема с энкодером шпинделя

Сообщение Сергей Саныч »

Попробуй так:
- уменьши резистор светодиода ом до 120-150.
- подключи вольтметр к выводам транзистора оптрона.
- подбери резистор в цепи коллектора, так, чтобы при открытом канале напряжение на транзисторе было в районе 0,5 В.
- проверь, как работает.
Чудес не бывает. Бывают фокусы.
Аватара пользователя
Nick
Мастер
Сообщения: 22776
Зарегистрирован: 23 ноя 2009, 16:45
Репутация: 1735
Заслуга: Developer
Откуда: Gatchina, Saint-Petersburg distr., Russia
Контактная информация:

Re: проблема с энкодером шпинделя

Сообщение Nick »

Если порт занят месой, то ее всегда можно вытащить, поставить вместо нее твои оптроны и посмотреть, что на них в 30 раз быстрее.
Конфиг предельно простой,
в консоле запускаем halrun
и туда:

Код: Выделить всё

loadrt trivkins
loadrt [EMCMOT]EMCMOT base_period_nsec=10000 servo_period_nsec=1000000 num_joints=2
loadrt probe_parport
loadrt hal_parport cfg="0x378 out  "
setp parport.0.reset-time 5000

addf parport.0.read base-thread

addf parport.0.write base-thread
addf parport.0.reset base-thread
start
потом запускаешь halscope и смотришь, что там у тебя на пинах.
А то вы все резисторы, транзисторы - непонятно :monkey:
Аватара пользователя
Алексс
Почётный участник
Почётный участник
Сообщения: 2210
Зарегистрирован: 20 июл 2012, 15:49
Репутация: 266
Заслуга: IQ32
Настоящее имя: Алексей
Откуда: Прага
Контактная информация:

Re: проблема с энкодером шпинделя

Сообщение Алексс »

тоесть столько времени я все это собирал в кучу и разобрать ????
да я тебя!!! %)
Каждая собака, бегущая на поводке впереди хозяина, думает, что ведет его за собой.
Аватара пользователя
Сергей Саныч
Мастер
Сообщения: 9116
Зарегистрирован: 30 май 2012, 14:20
Репутация: 2858
Откуда: Тюмень
Контактная информация:

Re: проблема с энкодером шпинделя

Сообщение Сергей Саныч »

Алексс писал(а):тоесть столько времени я все это собирал в кучу и разобрать ????
да я тебя!!! %)
А говорил - резать не проблема :hehehe:
А ты вот в каком смысле :thinking: :crazy:

Если серьезно, при оптимальных параметрах нагрузки для этих оптронов нельзя от них тянуть длинные провода - могут полезть настоящие наводки. Нужно делать предусилители (ТШ) прямо на плате оптронов.
Чудес не бывает. Бывают фокусы.
Аватара пользователя
Алексс
Почётный участник
Почётный участник
Сообщения: 2210
Зарегистрирован: 20 июл 2012, 15:49
Репутация: 266
Заслуга: IQ32
Настоящее имя: Алексей
Откуда: Прага
Контактная информация:

Re: проблема с энкодером шпинделя

Сообщение Алексс »

Серж, ты лучше пальцем покажи. я всякие ТШ не понимаю...
а длинный провод это сколько? у меня сайчас метров 5 кабеля cat6.
Каждая собака, бегущая на поводке впереди хозяина, думает, что ведет его за собой.
Аватара пользователя
Сергей Саныч
Мастер
Сообщения: 9116
Зарегистрирован: 30 май 2012, 14:20
Репутация: 2858
Откуда: Тюмень
Контактная информация:

Re: проблема с энкодером шпинделя

Сообщение Сергей Саныч »

Алексс писал(а):а длинный провод это сколько? у меня сайчас метров 5 кабеля cat6.
Длинновато, так скажем.
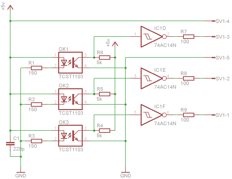
ТШ - это триггер Шмитта, можно взять что-нибудь вроде 74HC14 - там их шесть штук. Выходы своих датчиков (подтяжка должна быть 4-5 кОм) подключи ко входам ТШ (ноги 1, 3, 5), а выходы ТШ (2, 4, 6) пусти в линию через последовательные резисторы 100 Ом. Витую пару используй так: полосатые провода заведи на землю, а по одноцветным пусти сигналы (для определенности). На другом конце пусти сигналы на входы месы или ЛПТ, а все земляные - на землю месы или ЛПТ. На выводы питания (7-земля, 14- +5В) 74HC14 повесь конденсатор не меньше 0,22 мкФ. Питание можно подать по оставшейся паре.
Входы свободных ТШ лучше заземлить (9, 11, 13).
Вечером могу набросать схемку, но думаю все и так понятно
Чудес не бывает. Бывают фокусы.
Аватара пользователя
Алексс
Почётный участник
Почётный участник
Сообщения: 2210
Зарегистрирован: 20 июл 2012, 15:49
Репутация: 266
Заслуга: IQ32
Настоящее имя: Алексей
Откуда: Прага
Контактная информация:

Re: проблема с энкодером шпинделя

Сообщение Алексс »

понял, щас нарисую
вопрос - у ТШ есть некая задержка для детекции шума, так ?
не повлияет на отсчет ?
4кгц пролезет через него ?
Каждая собака, бегущая на поводке впереди хозяина, думает, что ведет его за собой.
Аватара пользователя
Сергей Саныч
Мастер
Сообщения: 9116
Зарегистрирован: 30 май 2012, 14:20
Репутация: 2858
Откуда: Тюмень
Контактная информация:

Re: проблема с энкодером шпинделя

Сообщение Сергей Саныч »

Алексс писал(а):вопрос - у ТШ есть некая задержка для детекции шума, так ?
Нет, не так. ТШ - пороговый элемент, который плавно меняющееся входное напряжение преобразует в логические уровни, причем с гистерезисом.
Задержки в нем - десятки наносекунд, и никак не повлияют на работу.
http://ru.wikipedia.org/wiki/%D0%A2%D1% ... 1%82%D0%B0
Чудес не бывает. Бывают фокусы.
Аватара пользователя
Алексс
Почётный участник
Почётный участник
Сообщения: 2210
Зарегистрирован: 20 июл 2012, 15:49
Репутация: 266
Заслуга: IQ32
Настоящее имя: Алексей
Откуда: Прага
Контактная информация:

Re: проблема с энкодером шпинделя

Сообщение Алексс »

ученье - свет :)
спасибо!

рисую...
Каждая собака, бегущая на поводке впереди хозяина, думает, что ведет его за собой.
Аватара пользователя
Алексс
Почётный участник
Почётный участник
Сообщения: 2210
Зарегистрирован: 20 июл 2012, 15:49
Репутация: 266
Заслуга: IQ32
Настоящее имя: Алексей
Откуда: Прага
Контактная информация:

Re: проблема с энкодером шпинделя

Сообщение Алексс »

ну вот, что-то нарисовалось...
encoder v3.png
encoder v3.png (9.2 КБ) 1385 просмотров
encoder v3_bottom.png
encoder v3_bottom.png (9.58 КБ) 1385 просмотров
опять паять чтоль ? :(
Каждая собака, бегущая на поводке впереди хозяина, думает, что ведет его за собой.
Аватара пользователя
Сергей Саныч
Мастер
Сообщения: 9116
Зарегистрирован: 30 май 2012, 14:20
Репутация: 2858
Откуда: Тюмень
Контактная информация:

Re: проблема с энкодером шпинделя

Сообщение Сергей Саныч »

Резисторы последовательно с выходами не нарисованы.
И у светодиодов ток таки лучше увеличить.
Чудес не бывает. Бывают фокусы.
Аватара пользователя
Алексс
Почётный участник
Почётный участник
Сообщения: 2210
Зарегистрирован: 20 июл 2012, 15:49
Репутация: 266
Заслуга: IQ32
Настоящее имя: Алексей
Откуда: Прага
Контактная информация:

Re: проблема с энкодером шпинделя

Сообщение Алексс »

а зачем резисторы на выходе ?
Каждая собака, бегущая на поводке впереди хозяина, думает, что ведет его за собой.
Аватара пользователя
Сергей Саныч
Мастер
Сообщения: 9116
Зарегистрирован: 30 май 2012, 14:20
Репутация: 2858
Откуда: Тюмень
Контактная информация:

Re: проблема с энкодером шпинделя

Сообщение Сергей Саныч »

Алексс писал(а):а зачем резисторы на выходе ?
Типа согласование с линией.
У этих микросхем очень крутые фронты выходных сигналов. А провод длинный, имеет некую емкость. Если резисторы не поставить, могут быть броски по питанию и взаимные наводки.
Чудес не бывает. Бывают фокусы.
Аватара пользователя
Алексс
Почётный участник
Почётный участник
Сообщения: 2210
Зарегистрирован: 20 июл 2012, 15:49
Репутация: 266
Заслуга: IQ32
Настоящее имя: Алексей
Откуда: Прага
Контактная информация:

Re: проблема с энкодером шпинделя

Сообщение Алексс »

ну тогда вот
encoder v3.png (1382 просмотра) <a class='original' href='./download/file.php?id=9295&mode=view' target=_blank>Загрузить оригинал (14.94 КБ)</a>
encoder v3_bottom.png
encoder v3_bottom.png (9.7 КБ) 1382 просмотра
Каждая собака, бегущая на поводке впереди хозяина, думает, что ведет его за собой.
Ответить

Вернуться в «Электроника»