П.С. не у всех по умолчанию стоит Visual Studio 2015 с этой длл
GGEasy (фрезеровка печатных плат на ЧПУ)
- xvovanx
- Мастер
- Сообщения: 3774
- Зарегистрирован: 25 фев 2016, 12:27
- Репутация: 920
- Настоящее имя: Владимир
- Откуда: Latvia
- Контактная информация:
Re: Grber2GCode
Шляпа с запуском программы на W7 x32, не находит длл-ку.
П.С. не у всех по умолчанию стоит Visual Studio 2015 с этой длл
П.С. не у всех по умолчанию стоит Visual Studio 2015 с этой длл
-
Plato
- Новичок
- Сообщения: 18
- Зарегистрирован: 06 дек 2017, 12:16
- Репутация: 0
- Настоящее имя: Виктор Plato
- Контактная информация:
Re: Grber2GCode
Сейчас столкнулся с такой трудностью, что мне необходимо развернуть плату на 90*. Ибо в станок в первоначальном варианте она не входит. Для этого нужно сделать экспорт Gerber снова в программе с учетом поворота. Эту функцию можно реализовать в самой программе? Чтоб указывать где точка домой и как должна стоять при этом плата (например дом справа сверху, плата повернута на 90* влево).
-
X-Ray
- Мастер
- Сообщения: 600
- Зарегистрирован: 04 фев 2016, 23:06
- Репутация: 275
- Настоящее имя: Дамир
- Контактная информация:
Re: Grber2GCode
Там "редиска" лежит в корне. Больше ни чего не нудно.xvovanx писал(а):Шляпа с запуском программы на W7 x32, не находит длл-ку.
П.С. не у всех по умолчанию стоит Visual Studio 2015 с этой длл
Я даже сейчас её вижу над ошибкой.
Программа GGEasy (фрезеровка из гербера, производство ПП на ЧПУ) GERBER_X3/releases
Прежде чем писать о багах проверьте, является ли ваша версия последней!
Баги - глюки и ПРЕДЛОЖЕНИЯ(Хотелки) писать СЮДА!!! Багтрекер
Тестовая версия
Прежде чем писать о багах проверьте, является ли ваша версия последней!
Баги - глюки и ПРЕДЛОЖЕНИЯ(Хотелки) писать СЮДА!!! Багтрекер
Тестовая версия
-
X-Ray
- Мастер
- Сообщения: 600
- Зарегистрирован: 04 фев 2016, 23:06
- Репутация: 275
- Настоящее имя: Дамир
- Контактная информация:
Re: Grber2GCode
Это в каком месте "Select" я не пойму. Если вы собираетесь сверлом фрезеровать или гравером сверлить то удачи...Plato писал(а):В программе есть глюк, конкретно в редактировании инструментов, бывает данные пропадают, а на их место встают другие. Этот глюк можно поймать если нажать Select в выборе инструмента и выбирать по очереди инструменты в хаотичном порядке. Кнопка рядом с Select не всегда работает, точнее у меня она за все время пользования программы работала лишь раз.
Программа GGEasy (фрезеровка из гербера, производство ПП на ЧПУ) GERBER_X3/releases
Прежде чем писать о багах проверьте, является ли ваша версия последней!
Баги - глюки и ПРЕДЛОЖЕНИЯ(Хотелки) писать СЮДА!!! Багтрекер
Тестовая версия
Прежде чем писать о багах проверьте, является ли ваша версия последней!
Баги - глюки и ПРЕДЛОЖЕНИЯ(Хотелки) писать СЮДА!!! Багтрекер
Тестовая версия
- xvovanx
- Мастер
- Сообщения: 3774
- Зарегистрирован: 25 фев 2016, 12:27
- Репутация: 920
- Настоящее имя: Владимир
- Откуда: Latvia
- Контактная информация:
Re: Grber2GCode
разобрались.X-Ray писал(а):Там "редиска" лежит в корне.
-
Plato
- Новичок
- Сообщения: 18
- Зарегистрирован: 06 дек 2017, 12:16
- Репутация: 0
- Настоящее имя: Виктор Plato
- Контактная информация:
Re: Grber2GCode
Это вот в этом месте. И кнопка Edit там лежит, а работать не работает.X-Ray писал(а):Это в каком месте "Select" я не пойму

-
Plato
- Новичок
- Сообщения: 18
- Зарегистрирован: 06 дек 2017, 12:16
- Репутация: 0
- Настоящее имя: Виктор Plato
- Контактная информация:
Re: Grber2GCode
Спасибо, но отличие между ними я прекрасно понимаю.X-Ray писал(а): Если вы собираетесь сверлом фрезеровать или гравером сверлить то удачи...
Ладно, я понял, "сложная ситуация". Зачем тогда создавать тему в форуме ожидая от народа замечаний и идей по улучшению при этом так относится к этому... Если это и есть ваша позиция то удачи...
-
X-Ray
- Мастер
- Сообщения: 600
- Зарегистрирован: 04 фев 2016, 23:06
- Репутация: 275
- Настоящее имя: Дамир
- Контактная информация:
Re: Grber2GCode
Информацию надо давать нормальную, там в трёх местах "Select". "Edit" теперь работает.Plato писал(а):Ладно, я понял, "сложная ситуация". Зачем тогда создавать тему в форуме ожидая от народа замечаний и идей по улучшению при этом так относится к этому... Если это и есть ваша позиция то удачи...
Программа GGEasy (фрезеровка из гербера, производство ПП на ЧПУ) GERBER_X3/releases
Прежде чем писать о багах проверьте, является ли ваша версия последней!
Баги - глюки и ПРЕДЛОЖЕНИЯ(Хотелки) писать СЮДА!!! Багтрекер
Тестовая версия
Прежде чем писать о багах проверьте, является ли ваша версия последней!
Баги - глюки и ПРЕДЛОЖЕНИЯ(Хотелки) писать СЮДА!!! Багтрекер
Тестовая версия
- N1X
- Мастер
- Сообщения: 3653
- Зарегистрирован: 16 фев 2015, 21:19
- Репутация: 1646
- Настоящее имя: Владимир
- Откуда: Беларусь, Гомель
- Контактная информация:
Re: Grber2GCode
Блин, а если мне нужна только сверловка и обрезка, какой общий порядок действий?
А вот обычно с коперкамом делал так: вывожу гербера слоев, вывожу гербер с контуром, вывожу экзелон со сверловкой. Дальше гружу все это. До сверловки пока не добрался, залип на контуре. G2G оконтуривает мою линию контура (масло масляное прям) как дорожку, т.е. обходит фрезой снаружи и внутри. Как дать ему понять, что мне нужно только контур обрезать?
Ну и мелкий bug: при пустой базе инструментов (без инструментов и групп) если ввести произвольное имя в "Name" и нажать "Apply" программа виснет.
А вот обычно с коперкамом делал так: вывожу гербера слоев, вывожу гербер с контуром, вывожу экзелон со сверловкой. Дальше гружу все это. До сверловки пока не добрался, залип на контуре. G2G оконтуривает мою линию контура (масло масляное прям) как дорожку, т.е. обходит фрезой снаружи и внутри. Как дать ему понять, что мне нужно только контур обрезать?
Ну и мелкий bug: при пустой базе инструментов (без инструментов и групп) если ввести произвольное имя в "Name" и нажать "Apply" программа виснет.
-
X-Ray
- Мастер
- Сообщения: 600
- Зарегистрирован: 04 фев 2016, 23:06
- Репутация: 275
- Настоящее имя: Дамир
- Контактная информация:
Re: Grber2GCode
Ответ здесь.N1X писал(а):Блин, а если мне нужна только сверловка и обрезка, какой общий порядок действий?
А вот обычно с коперкамом делал так: вывожу гербера слоев, вывожу гербер с контуром, вывожу экзелон со сверловкой. Дальше гружу все это. До сверловки пока не добрался, залип на контуре. G2G оконтуривает мою линию контура (масло масляное прям) как дорожку, т.е. обходит фрезой снаружи и внутри. Как дать ему понять, что мне нужно только контур обрезать?
Ну и мелкий bug: при пустой базе инструментов (без инструментов и групп) если ввести произвольное имя в "Name" и нажать "Apply" программа виснет.
Re: Grber2GCode #3
Люди сидят на форуме но не читают его.
Мосты липнут только к выбранным.
Баг давно был справлен и всё перезалито.
Программа GGEasy (фрезеровка из гербера, производство ПП на ЧПУ) GERBER_X3/releases
Прежде чем писать о багах проверьте, является ли ваша версия последней!
Баги - глюки и ПРЕДЛОЖЕНИЯ(Хотелки) писать СЮДА!!! Багтрекер
Тестовая версия
Прежде чем писать о багах проверьте, является ли ваша версия последней!
Баги - глюки и ПРЕДЛОЖЕНИЯ(Хотелки) писать СЮДА!!! Багтрекер
Тестовая версия
- N1X
- Мастер
- Сообщения: 3653
- Зарегистрирован: 16 фев 2015, 21:19
- Репутация: 1646
- Настоящее имя: Владимир
- Откуда: Беларусь, Гомель
- Контактная информация:
Re: Grber2GCode
Люди форум читают, и галку эту я видел, правда не сообщении по ссылке и понял не верно. Мой косяк.X-Ray писал(а):Люди сидят на форуме но не читают его.
с мостами вроде все понятно былоX-Ray писал(а):Мосты липнут только к выбранным.
Я выкачивал софт вчера по ссылке на ЯД из подписи, там баг воспроизводился. Значит разносортица по версиям.X-Ray писал(а):Баг давно был справлен и всё перезалито.
-
X-Ray
- Мастер
- Сообщения: 600
- Зарегистрирован: 04 фев 2016, 23:06
- Репутация: 275
- Настоящее имя: Дамир
- Контактная информация:
Re: Grber2GCode
А в какой 32 или 64? Там с указателями траблы были, вроде везде подчистил где мог. Может где осталось.N1X писал(а):Я выкачивал софт вчера по ссылке на ЯД из подписи, там баг воспроизводился. Значит разносортица по версиям.
Программа GGEasy (фрезеровка из гербера, производство ПП на ЧПУ) GERBER_X3/releases
Прежде чем писать о багах проверьте, является ли ваша версия последней!
Баги - глюки и ПРЕДЛОЖЕНИЯ(Хотелки) писать СЮДА!!! Багтрекер
Тестовая версия
Прежде чем писать о багах проверьте, является ли ваша версия последней!
Баги - глюки и ПРЕДЛОЖЕНИЯ(Хотелки) писать СЮДА!!! Багтрекер
Тестовая версия
- N1X
- Мастер
- Сообщения: 3653
- Зарегистрирован: 16 фев 2015, 21:19
- Репутация: 1646
- Настоящее имя: Владимир
- Откуда: Беларусь, Гомель
- Контактная информация:
Re: Grber2GCode
X64
Добавлю:
Глянул, у меня сборка от 14 декабря. Это просто форма About старая?
Ну и еще такая штука: яндекс диск без клиентской проги имеет ограничения на скачивание папок то ли по объему, то ли по кол-ву вложенных файлов. Есть возможность архив выкладывать?
Добавлю:
Глянул, у меня сборка от 14 декабря. Это просто форма About старая?
Ну и еще такая штука: яндекс диск без клиентской проги имеет ограничения на скачивание папок то ли по объему, то ли по кол-ву вложенных файлов. Есть возможность архив выкладывать?
- N1X
- Мастер
- Сообщения: 3653
- Зарегистрирован: 16 фев 2015, 21:19
- Репутация: 1646
- Настоящее имя: Владимир
- Откуда: Беларусь, Гомель
- Контактная информация:
Re: Grber2GCode
И траектория с мостами выглядит так:
-
X-Ray
- Мастер
- Сообщения: 600
- Зарегистрирован: 04 фев 2016, 23:06
- Репутация: 275
- Настоящее имя: Дамир
- Контактная информация:
Re: Grber2GCode
Спасибо. Очень странно, проверю.N1X писал(а):И траектория с мостами выглядит так:
По поводу архива можно качать только экзешник или выбрать папку и нажать скачать яндекс сам в архив запакует.
П.С.
Действительно криво. Попробую сегодня поправить. На простых квадратах при отладке работало.
Последний раз редактировалось X-Ray 03 апр 2019, 11:45, всего редактировалось 2 раза.
Программа GGEasy (фрезеровка из гербера, производство ПП на ЧПУ) GERBER_X3/releases
Прежде чем писать о багах проверьте, является ли ваша версия последней!
Баги - глюки и ПРЕДЛОЖЕНИЯ(Хотелки) писать СЮДА!!! Багтрекер
Тестовая версия
Прежде чем писать о багах проверьте, является ли ваша версия последней!
Баги - глюки и ПРЕДЛОЖЕНИЯ(Хотелки) писать СЮДА!!! Багтрекер
Тестовая версия
- N1X
- Мастер
- Сообщения: 3653
- Зарегистрирован: 16 фев 2015, 21:19
- Репутация: 1646
- Настоящее имя: Владимир
- Откуда: Беларусь, Гомель
- Контактная информация:
Re: Grber2GCode
А еще такой вопрос, а со слотовыми отверстиями не планируется работа?
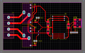
Я рисую платы в альтиуме, не знаю как у других реализовано. Он позволяет создать продолговатые отверстия, и при экспорте сверловки выводит их отдельным файлом. Формат в общем-то похож, только добавлены команды М15 и М16 для опускания/поднятия инструмента. Вот к примеру так выглядит плата: У датчиков тока (прямоугольники один над одним) силовые ноги не круглые, отверстия соотв тоже.
Вот так выводится файл фрезеровки:
Coppercam кстати тоже шлет лесом с этим файлом.
Ну а на текущий момент я так понял можно создать свои апертуры на доп слое и по ним фрезернуть?
Я рисую платы в альтиуме, не знаю как у других реализовано. Он позволяет создать продолговатые отверстия, и при экспорте сверловки выводит их отдельным файлом. Формат в общем-то похож, только добавлены команды М15 и М16 для опускания/поднятия инструмента. Вот к примеру так выглядит плата: У датчиков тока (прямоугольники один над одним) силовые ноги не круглые, отверстия соотв тоже.
Вот так выводится файл фрезеровки:
Код: Выделить всё
M48
;Layer_Color=9474304
;FILE_FORMAT=2:5
INCH,LZ
;TYPE=PLATED
T7F00S00C0.06693
%
G90
G05
T07
G00X0115874Y0080669
M15
G01Y0086181
M16
G00X0141465Y006748
M15
G01Y0072992
M16
G00X0141465Y018548
M15
G01Y0190992
M16
G00X0115874Y0198669
M15
G01Y0204181
M16
M17
M30
Ну а на текущий момент я так понял можно создать свои апертуры на доп слое и по ним фрезернуть?
-
X-Ray
- Мастер
- Сообщения: 600
- Зарегистрирован: 04 фев 2016, 23:06
- Репутация: 275
- Настоящее имя: Дамир
- Контактная информация:
Re: Grber2GCode
Перезалил, замеченное исправлено.
Программа GGEasy (фрезеровка из гербера, производство ПП на ЧПУ) GERBER_X3/releases
Прежде чем писать о багах проверьте, является ли ваша версия последней!
Баги - глюки и ПРЕДЛОЖЕНИЯ(Хотелки) писать СЮДА!!! Багтрекер
Тестовая версия
Прежде чем писать о багах проверьте, является ли ваша версия последней!
Баги - глюки и ПРЕДЛОЖЕНИЯ(Хотелки) писать СЮДА!!! Багтрекер
Тестовая версия
-
X-Ray
- Мастер
- Сообщения: 600
- Зарегистрирован: 04 фев 2016, 23:06
- Репутация: 275
- Настоящее имя: Дамир
- Контактная информация:
Re: Grber2GCode
Планируется. Пока могу лишь посоветовать костыльное решение:N1X писал(а):А еще такой вопрос, а со слотовыми отверстиями не планируется работа?
Сделать фрезу чуть меньше диаметром чем ширина пада через кнопку эдит, а фрезеровать фактическим.
Программа GGEasy (фрезеровка из гербера, производство ПП на ЧПУ) GERBER_X3/releases
Прежде чем писать о багах проверьте, является ли ваша версия последней!
Баги - глюки и ПРЕДЛОЖЕНИЯ(Хотелки) писать СЮДА!!! Багтрекер
Тестовая версия
Прежде чем писать о багах проверьте, является ли ваша версия последней!
Баги - глюки и ПРЕДЛОЖЕНИЯ(Хотелки) писать СЮДА!!! Багтрекер
Тестовая версия
-
X-Ray
- Мастер
- Сообщения: 600
- Зарегистрирован: 04 фев 2016, 23:06
- Репутация: 275
- Настоящее имя: Дамир
- Контактная информация:
Re: Grber2GCode
В принципе можно по слою паяльной маски загруженному сделать. Он обычно автоматом создаётся и шаманить ни чего не нужно.N1X писал(а):Ну а на текущий момент я так понял можно создать свои апертуры на доп слое и по ним фрезернуть?
Программа GGEasy (фрезеровка из гербера, производство ПП на ЧПУ) GERBER_X3/releases
Прежде чем писать о багах проверьте, является ли ваша версия последней!
Баги - глюки и ПРЕДЛОЖЕНИЯ(Хотелки) писать СЮДА!!! Багтрекер
Тестовая версия
Прежде чем писать о багах проверьте, является ли ваша версия последней!
Баги - глюки и ПРЕДЛОЖЕНИЯ(Хотелки) писать СЮДА!!! Багтрекер
Тестовая версия
- N1X
- Мастер
- Сообщения: 3653
- Зарегистрирован: 16 фев 2015, 21:19
- Репутация: 1646
- Настоящее имя: Владимир
- Откуда: Беларусь, Гомель
- Контактная информация:
Re: Grber2GCode
Генерируется, а в программе есть припуски? Маска то размером с площадку почти... Или "виртуальный инструмент" имелось ввиду указать программе фрезу большую, чем на самом деле, чтобы припуск получился?