CNC 3040 Z-DQ
-
Rion
- Опытный
- Сообщения: 142
- Зарегистрирован: 30 окт 2017, 11:55
- Репутация: 19
- Настоящее имя: Alexandr
- Контактная информация:
Re: CNC 3040 Z-DQ
Спасибо.
Но электрик с меня так себе)
Я так понял выходы S3 S4 вот?
Как правильно померить напряжение?
Во время работы ШД, или достаточно просто запитать контроллер?
Один контакт мультиметра к выходу , а второй куда?
Но электрик с меня так себе)
Я так понял выходы S3 S4 вот?
Как правильно померить напряжение?
Во время работы ШД, или достаточно просто запитать контроллер?
Один контакт мультиметра к выходу , а второй куда?
-
ЧПУ-шник
- Кандидат
- Сообщения: 87
- Зарегистрирован: 29 ноя 2017, 20:54
- Репутация: 3
- Настоящее имя: Дмитрий
- Откуда: Москва
- Контактная информация:
Re: CNC 3040 Z-DQ
Да у меня там переключатели стоят. Можно пощёлкать. Кстати я даже не знаю что там с завода нащёлкано. Надо посмотреть.
У меня стоит микрошаг 1/8 судя по выключателям. То есть если я переключу на полушаг то нужно перестроить Mach3. конфигурацию движков.
Да и ещё Может быть проблема в том что смена направления по X идёт с очень малой задержкой. Примерно 100мс. Может добавить время на смену направления?
Просто я пробовал руками удержать шпиндель когда он перемещается по X он меня с ног стаскивает, я скольжу по полу или станок сзъезжает со стола. Прёт так что не реально удержать это при подаче 2000. Ставишь 3000 трещит и стоит на месте. Я решил скинуть 1000 и оставить как етсть. То есть щас стоит 2000 как раз.
А вот то что станок резко меняет направление это явно плохо, возможно там и сбой. Как считаете?
У меня стоит микрошаг 1/8 судя по выключателям. То есть если я переключу на полушаг то нужно перестроить Mach3. конфигурацию движков.
Да и ещё Может быть проблема в том что смена направления по X идёт с очень малой задержкой. Примерно 100мс. Может добавить время на смену направления?
Просто я пробовал руками удержать шпиндель когда он перемещается по X он меня с ног стаскивает, я скольжу по полу или станок сзъезжает со стола. Прёт так что не реально удержать это при подаче 2000. Ставишь 3000 трещит и стоит на месте. Я решил скинуть 1000 и оставить как етсть. То есть щас стоит 2000 как раз.
А вот то что станок резко меняет направление это явно плохо, возможно там и сбой. Как считаете?
- Rom327
- Почётный участник

- Сообщения: 2989
- Зарегистрирован: 03 апр 2015, 13:23
- Репутация: 437
- Настоящее имя: Роман
- Откуда: Подольск
- Контактная информация:
Re: CNC 3040 Z-DQ
Один на минус питания (черный), второй на ножку (красный). Достаточно подать напряжение на контроллер. Должно быть +5 вольт или ноль.Rion писал(а):Как правильно померить напряжение?
Во время работы ШД, или достаточно просто запитать контроллер?
Один контакт мультиметра к выходу , а второй куда?
Если я правильно посчитал и разглядел дорожки, то на обоих концах сидит плюс. Стало быть включен режим 1/8. Можно переключиться на режим 1/2, отпаяв 23 ногу (оставить висеть в воздухе) и в 4 раза уменьшить шагов на мм в настройках.
Это сугубо мое мнение, могу и ошибаться...
https://vk.com/rom327
GRBL настройки: http://blogandbux.blogspot.com/2018/07/ ... revod.html
G коды: http://3d-stanki.ru/spravochnik/program ... stankov-2/
https://vk.com/rom327
GRBL настройки: http://blogandbux.blogspot.com/2018/07/ ... revod.html
G коды: http://3d-stanki.ru/spravochnik/program ... stankov-2/
-
Rion
- Опытный
- Сообщения: 142
- Зарегистрирован: 30 окт 2017, 11:55
- Репутация: 19
- Настоящее имя: Alexandr
- Контактная информация:
Re: CNC 3040 Z-DQ
Да, плюс на обоих, завтра буду колдовать)
Я так понял если отпаять 22ю ногу то включится 1/16 режим, он не лучше чем 1/2? Вроде для борьбы с резонансом рекомендуют увеличить дробление шага.
В любом случае это уже что то, есть с чем поэксперементировать
Я так понял если отпаять 22ю ногу то включится 1/16 режим, он не лучше чем 1/2? Вроде для борьбы с резонансом рекомендуют увеличить дробление шага.
В любом случае это уже что то, есть с чем поэксперементировать
-
ЧПУ-шник
- Кандидат
- Сообщения: 87
- Зарегистрирован: 29 ноя 2017, 20:54
- Репутация: 3
- Настоящее имя: Дмитрий
- Откуда: Москва
- Контактная информация:
Re: CNC 3040 Z-DQ
Ну вот я выяснил, точно был сдвиг из-за резкой смены направления. Теперь всё отлично.
- Rom327
- Почётный участник

- Сообщения: 2989
- Зарегистрирован: 03 апр 2015, 13:23
- Репутация: 437
- Настоящее имя: Роман
- Откуда: Подольск
- Контактная информация:
Re: CNC 3040 Z-DQ
Может ускорения уменьшить?ЧПУ-шник писал(а):Ну вот я выяснил, точно был сдвиг из-за резкой смены направления. Теперь всё отлично.
Это сугубо мое мнение, могу и ошибаться...
https://vk.com/rom327
GRBL настройки: http://blogandbux.blogspot.com/2018/07/ ... revod.html
G коды: http://3d-stanki.ru/spravochnik/program ... stankov-2/
https://vk.com/rom327
GRBL настройки: http://blogandbux.blogspot.com/2018/07/ ... revod.html
G коды: http://3d-stanki.ru/spravochnik/program ... stankov-2/
- Rom327
- Почётный участник

- Сообщения: 2989
- Зарегистрирован: 03 апр 2015, 13:23
- Репутация: 437
- Настоящее имя: Роман
- Откуда: Подольск
- Контактная информация:
Re: CNC 3040 Z-DQ
Добрый китаец прислал схему подключения. Теперь жду принципиальную схему...Rion писал(а):Да, плюс на обоих, завтра буду колдовать)
Я так понял если отпаять 22ю ногу то включится 1/16 режим, он не лучше чем 1/2? Вроде для борьбы с резонансом рекомендуют увеличить дробление шага.
В любом случае это уже что то, есть с чем поэксперементировать
Схемы не будет...
Последний раз редактировалось Rom327 09 янв 2018, 14:53, всего редактировалось 1 раз.
Это сугубо мое мнение, могу и ошибаться...
https://vk.com/rom327
GRBL настройки: http://blogandbux.blogspot.com/2018/07/ ... revod.html
G коды: http://3d-stanki.ru/spravochnik/program ... stankov-2/
https://vk.com/rom327
GRBL настройки: http://blogandbux.blogspot.com/2018/07/ ... revod.html
G коды: http://3d-stanki.ru/spravochnik/program ... stankov-2/
-
ЧПУ-шник
- Кандидат
- Сообщения: 87
- Зарегистрирован: 29 ноя 2017, 20:54
- Репутация: 3
- Настоящее имя: Дмитрий
- Откуда: Москва
- Контактная информация:
Re: CNC 3040 Z-DQ
Да я именно про него и говорил, забыл просто как называется.Rom327 писал(а):Может ускорения уменьшить?ЧПУ-шник писал(а):Ну вот я выяснил, точно был сдвиг из-за резкой смены направления. Теперь всё отлично.
-
ЧПУ-шник
- Кандидат
- Сообщения: 87
- Зарегистрирован: 29 ноя 2017, 20:54
- Репутация: 3
- Настоящее имя: Дмитрий
- Откуда: Москва
- Контактная информация:
Re: CNC 3040 Z-DQ
Я в этот сранок воткнул STB плату USB но оставил родные драйвера. Работает отлично.
- Rom327
- Почётный участник

- Сообщения: 2989
- Зарегистрирован: 03 апр 2015, 13:23
- Репутация: 437
- Настоящее имя: Роман
- Откуда: Подольск
- Контактная информация:
Re: CNC 3040 Z-DQ
То есть СТАНКОМ это творение назвать не получается?ЧПУ-шник писал(а):Я в этот сранок воткнул STB плату USB но оставил родные драйвера. Работает отлично.
Это сугубо мое мнение, могу и ошибаться...
https://vk.com/rom327
GRBL настройки: http://blogandbux.blogspot.com/2018/07/ ... revod.html
G коды: http://3d-stanki.ru/spravochnik/program ... stankov-2/
https://vk.com/rom327
GRBL настройки: http://blogandbux.blogspot.com/2018/07/ ... revod.html
G коды: http://3d-stanki.ru/spravochnik/program ... stankov-2/
-
ЧПУ-шник
- Кандидат
- Сообщения: 87
- Зарегистрирован: 29 ноя 2017, 20:54
- Репутация: 3
- Настоящее имя: Дмитрий
- Откуда: Москва
- Контактная информация:
Re: CNC 3040 Z-DQ
Весёлая очепяточка. )) Ну в принципе если взять как есть с убитыми в хлам подшипниками и диким люфтом то можно и так назвать. Скоро предстоит втулки бронзовые точить. + Поставлю манжеты японские. Китайское гамно не задерживает стружку и пыль, мягкие. ЛУчше раз денег отдать и потом просто пользоваться и кайфовать.
-
ik67
- Новичок
- Сообщения: 30
- Зарегистрирован: 07 янв 2018, 17:53
- Репутация: 0
- Настоящее имя: Баранов Вячеслав Анатольевич
- Контактная информация:
Re: CNC 3040 Z-DQ
У меня такой же станок, но подключается через USB. Проблема одна, при передвижении по оси Х периодически шаговик входит в резонанс и начинаются пропуски шагов. Приходится останавливать станок, выводить шпиндель в 0 и запускать УП с места остановки. Вот сейчас думаю попробовать приобрести другую интерфейсную плату с цифровыми фильтрами.
-
ЧПУ-шник
- Кандидат
- Сообщения: 87
- Зарегистрирован: 29 ноя 2017, 20:54
- Репутация: 3
- Настоящее имя: Дмитрий
- Откуда: Москва
- Контактная информация:
Re: CNC 3040 Z-DQ
А с какой скоростью подача?? У меня на 3000 мм/мин так. Снизил до 2000 так у меня тапки скользят, я не могу подачу остановить руками, сам еду на тапках по полу за шпинделем.
- Rom327
- Почётный участник

- Сообщения: 2989
- Зарегистрирован: 03 апр 2015, 13:23
- Репутация: 437
- Настоящее имя: Роман
- Откуда: Подольск
- Контактная информация:
Re: CNC 3040 Z-DQ
Да вы экстремал! За шпинделем в тапках гонять! Каска(о) то хоть есть?ЧПУ-шник писал(а):А с какой скоростью подача?? У меня на 3000 мм/мин так. Снизил до 2000 так у меня тапки скользят, я не могу подачу остановить руками, сам еду на тапках по полу за шпинделем.
А если серьезно, то скорее всего пропуски шагов из-за заедания. Втулки то капролоновые стоят?ik67 писал(а):Проблема одна, при передвижении по оси Х периодически шаговик входит в резонанс и начинаются пропуски шагов
Это сугубо мое мнение, могу и ошибаться...
https://vk.com/rom327
GRBL настройки: http://blogandbux.blogspot.com/2018/07/ ... revod.html
G коды: http://3d-stanki.ru/spravochnik/program ... stankov-2/
https://vk.com/rom327
GRBL настройки: http://blogandbux.blogspot.com/2018/07/ ... revod.html
G коды: http://3d-stanki.ru/spravochnik/program ... stankov-2/
-
ЧПУ-шник
- Кандидат
- Сообщения: 87
- Зарегистрирован: 29 ноя 2017, 20:54
- Репутация: 3
- Настоящее имя: Дмитрий
- Откуда: Москва
- Контактная информация:
Re: CNC 3040 Z-DQ
Каски нет, есть мотошлем и маска сварочная. 
А вообще есть смысл на этот станок ставить концевики??
Заказал, едут и вот думаю а надо ли вообще?
А вообще есть смысл на этот станок ставить концевики??
Заказал, едут и вот думаю а надо ли вообще?
- Rom327
- Почётный участник

- Сообщения: 2989
- Зарегистрирован: 03 апр 2015, 13:23
- Репутация: 437
- Настоящее имя: Роман
- Откуда: Подольск
- Контактная информация:
Re: CNC 3040 Z-DQ
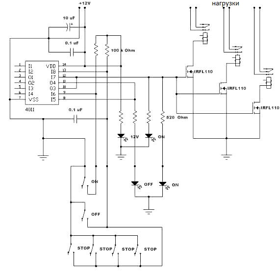
Концевики ставить обязательно! Про нулевые ничего не скажу. А вот для конечных я бы порекомендовал собрать отдельную схемку: Работает просто: при включении горит диод "Стоп" и реле обесточены. Нажатием "вкл" включаются реле и подключают силовое питание станка. Далее спокойно работаешь. Но бывают случаи, когда станок глючит и летит на опору или в начале работы забудешь обнулить координаты. Хорошо, если успеешь придавить грибок... И чтобы оси станка не бились об опоры установлены аварийные концевики (на схеме 4 шт. для 3-х осей соответственно надо 6 шт.) Видео, как работает: https://www.youtube.com/watch?v=swza67se5cwЧПУ-шник писал(а):Каски нет, есть мотошлем и маска сварочная.
А вообще есть смысл на этот станок ставить концевики??
Заказал, едут и вот думаю а надо ли вообще?
Это сугубо мое мнение, могу и ошибаться...
https://vk.com/rom327
GRBL настройки: http://blogandbux.blogspot.com/2018/07/ ... revod.html
G коды: http://3d-stanki.ru/spravochnik/program ... stankov-2/
https://vk.com/rom327
GRBL настройки: http://blogandbux.blogspot.com/2018/07/ ... revod.html
G коды: http://3d-stanki.ru/spravochnik/program ... stankov-2/
-
ЧПУ-шник
- Кандидат
- Сообщения: 87
- Зарегистрирован: 29 ноя 2017, 20:54
- Репутация: 3
- Настоящее имя: Дмитрий
- Откуда: Москва
- Контактная информация:
Re: CNC 3040 Z-DQ
Ясно. Значит завтра разъём вкорячу под концевики и под Z щуп.
-
Rion
- Опытный
- Сообщения: 142
- Зарегистрирован: 30 окт 2017, 11:55
- Репутация: 19
- Настоящее имя: Alexandr
- Контактная информация:
Re: CNC 3040 Z-DQ
Отпаял ногу помеченную как 22 - в итоге получил изменение кратности шага в 4 раза, если было 1/8 то стало 1/2. И о чудо! - по оси У пропали срывы! раньше при 1500 на холостом ходу срывало, а сейчас при 3500 летает без проблем.Rom327 писал(а):Rion писал(а):Как правильно померить напряжение?
Если я правильно посчитал и разглядел дорожки, то на обоих концах сидит плюс. Стало быть включен режим 1/8. Можно переключиться на режим 1/2, отпаяв 23 ногу (оставить висеть в воздухе) и в 4 раза уменьшить шагов на мм в настройках.
Осталось проверить как пойдут дела при работе, раньше не получалось обрабатывать рельефы на скорости свыше 800.
Роман, еще раз большое спасибо за помощь
-
Rion
- Опытный
- Сообщения: 142
- Зарегистрирован: 30 окт 2017, 11:55
- Репутация: 19
- Настоящее имя: Alexandr
- Контактная информация:
Re: CNC 3040 Z-DQ
У меня станок шел с установленными концевиками в комплекте. могу завтра сфоткать разводку.
сюда припаяны
сюда припаяны