Нет не подойдёт под этот контроллер. Нужно Мач3 или аналогичные. Или самому что то создавать.spryt писал(а):Автором создан файл для компенсации ножа на питоне. Только не знаю конечный результат подойдет ли
Автономный контроллер для самодельного лазерного гравера
-
4arus
- Кандидат
- Сообщения: 69
- Зарегистрирован: 21 июл 2017, 07:21
- Репутация: 126
- Настоящее имя: Олег
- Контактная информация:
Re: Автономный контроллер для самодельного лазерного гравера
- Козёл
- Мастер
- Сообщения: 252
- Зарегистрирован: 15 мар 2017, 12:07
- Репутация: 482
- Настоящее имя: Артурио
- Откуда: Бишкек
- Контактная информация:
Re: Автономный контроллер для самодельного лазерного гравера
Почему это не подойдет? Все подойдет. Вот пример траекторий для вырезания прямоугольника, одна создана в Aspire, другая с использованием Python-скрипта:4arus писал(а):Нет не подойдёт под этот контроллер. Нужно Мач3 или аналогичные. Или самому что то создавать.
- Q-starь
- Мастер
- Сообщения: 918
- Зарегистрирован: 04 апр 2011, 16:50
- Репутация: 604
- Настоящее имя: Гэн
- Откуда: Казахстан
- Контактная информация:
Re: Автономный контроллер для самодельного лазерного гравера
Козёл, А Аспайр умеет выбирать офсет? У меня есть восмёрка, просто я глубоко не вдавался в изучение, на практике пока применить некуда. Это я так, на будущее.
-
4arus
- Кандидат
- Сообщения: 69
- Зарегистрирован: 21 июл 2017, 07:21
- Репутация: 126
- Настоящее имя: Олег
- Контактная информация:
Re: Автономный контроллер для самодельного лазерного гравера
В Аспире не пробовал, а через АртКам вылетало с ошибкой. Спасибо надо потестить.Козёл писал(а):Вот пример траекторий для вырезания прямоугольника, одна создана в Aspire, другая с использованием Python-скрипта:
- grom
- Новичок
- Сообщения: 8
- Зарегистрирован: 15 окт 2017, 19:47
- Репутация: 8
- Настоящее имя: Я не Игорь.
- Контактная информация:
Re: Автономный контроллер для самодельного лазерного гравера
Доброго времени суток, господа!
Очень хорошая тема. Очень меня заинтересовала. Пролистал ее, но бегло, потому прошу сильно не пинать. Но накопилось несколько вопросов. А некоторые и не вопросы даже, но все равно стоит озвучить. Так же лучше сразу признаться, что в схемотехнике я не силен. Припаять могу, в лут смогу тоже, элементы подобрать. А вот что-то сложнее пока увы.
1. Главная плата, как я понимаю, односторнонняя и травить можно одностороннюю заготовку.
2. Если найти(наверняка есть) в китае модуль не чтения SD-карт, а ЮСБ флешек. Подойдет ли такой модуль к прошивке GRBL или нужно будет плясать с бубном? Меня, в принципе, и кардридер устроит, но сложилась такая ситуация, что карт памяти у меня нет свободных(все под что-то заняты), а вот обычных флешек накопилось некоторое количество.
3. В одном из сообщений прочел про "программирование через XLoader".
Оставлю это пожалуй без коментариев, но все же. Кроме бинарника из архива, можно ли загружать в ардуинку через IDE официальный скетч GRBL 1.1?
3. Сейчас у меня в распоряжении находится вот такой контроллер на базе ардуино нано:

И его вторая версия, уже более новая, есть у моего знакомого:

Контроллеры весьма популярные, а именно EleksMaker Mana и EleksMaker Mana SE. В сети даже есть их схемы для травления.
Можно ли взять за основу эти контроллеры, а не паять главную плату снова?
Если да, то супер.
4. Продаются разные лазерные головы. Есть с ТТЛ, есть без. У меня без и куда подключать на плате лазер без ТТЛ(два вывода(+/-), 12В)? А вот у знакомого с ТТЛ(VCC, GND(-), PWM(+)). И такой же вопрос уже в таком случае. Ориентируюсь на разводку с сайта https://sites.google.com/view/arrsoft/:

5. Верхняя левая часть платы предназначена для концевиков, так? Какая их распиновка?
6. Дисплей у меня один есть(второй в случае удачной сборки закажу позже). Нашел на нем маркировку P1620B, распиновка гуглится не сложно. Он подойдет?
7. Драйвера сейчас я использую А4988, как многие заметили по фото. Нужно ли менять в прошивке что? И хоть у меня есть запасные DRV8825, я пока не вижу смысла их менять, т.к. А4988 меня пока устраивают.
8. Подводя итог, главным вопросом будет, можно ли мне обойтись дисплеем, кардридером, площадкой с кнопками и перепрошивкой ардуинки в моем случае?
В общем хотелось бы услышать ответы, как минимум на эти вопросы(особенно последний) и спасибо зарание.
Очень хорошая тема. Очень меня заинтересовала. Пролистал ее, но бегло, потому прошу сильно не пинать. Но накопилось несколько вопросов. А некоторые и не вопросы даже, но все равно стоит озвучить. Так же лучше сразу признаться, что в схемотехнике я не силен. Припаять могу, в лут смогу тоже, элементы подобрать. А вот что-то сложнее пока увы.
1. Главная плата, как я понимаю, односторнонняя и травить можно одностороннюю заготовку.
2. Если найти(наверняка есть) в китае модуль не чтения SD-карт, а ЮСБ флешек. Подойдет ли такой модуль к прошивке GRBL или нужно будет плясать с бубном? Меня, в принципе, и кардридер устроит, но сложилась такая ситуация, что карт памяти у меня нет свободных(все под что-то заняты), а вот обычных флешек накопилось некоторое количество.
3. В одном из сообщений прочел про "программирование через XLoader".
3. Сейчас у меня в распоряжении находится вот такой контроллер на базе ардуино нано:

И его вторая версия, уже более новая, есть у моего знакомого:

Контроллеры весьма популярные, а именно EleksMaker Mana и EleksMaker Mana SE. В сети даже есть их схемы для травления.
Можно ли взять за основу эти контроллеры, а не паять главную плату снова?
Если да, то супер.
4. Продаются разные лазерные головы. Есть с ТТЛ, есть без. У меня без и куда подключать на плате лазер без ТТЛ(два вывода(+/-), 12В)? А вот у знакомого с ТТЛ(VCC, GND(-), PWM(+)). И такой же вопрос уже в таком случае. Ориентируюсь на разводку с сайта https://sites.google.com/view/arrsoft/:

5. Верхняя левая часть платы предназначена для концевиков, так? Какая их распиновка?
6. Дисплей у меня один есть(второй в случае удачной сборки закажу позже). Нашел на нем маркировку P1620B, распиновка гуглится не сложно. Он подойдет?
7. Драйвера сейчас я использую А4988, как многие заметили по фото. Нужно ли менять в прошивке что? И хоть у меня есть запасные DRV8825, я пока не вижу смысла их менять, т.к. А4988 меня пока устраивают.
8. Подводя итог, главным вопросом будет, можно ли мне обойтись дисплеем, кардридером, площадкой с кнопками и перепрошивкой ардуинки в моем случае?
В общем хотелось бы услышать ответы, как минимум на эти вопросы(особенно последний) и спасибо зарание.
- ArrSoft
- Мастер
- Сообщения: 424
- Зарегистрирован: 20 май 2017, 18:31
- Репутация: 235
- Настоящее имя: добродушненький
- Контактная информация:
Re: Автономный контроллер для самодельного лазерного гравера
никакая прошивка от ГРБЛ здесь работать не будет.grom писал(а):Доброго времени суток, господа!
Очень хорошая тема. Очень меня заинтересовала. Пролистал ее, но бегло, потому прошу сильно не пинать. Но накопилось несколько вопросов. А некоторые и не вопросы даже, но все равно стоит озвучить. Так же лучше сразу признаться, что в схемотехнике я не силен. Припаять могу, в лут смогу тоже, элементы подобрать. А вот что-то сложнее пока увы.
1. Главная плата, как я понимаю, односторнонняя и травить можно одностороннюю заготовку.
2. Если найти(наверняка есть) в китае модуль не чтения SD-карт, а ЮСБ флешек. Подойдет ли такой модуль к прошивке GRBL или нужно будет плясать с бубном? Меня, в принципе, и кардридер устроит, но сложилась такая ситуация, что карт памяти у меня нет свободных(все под что-то заняты), а вот обычных флешек накопилось некоторое количество.
3. В одном из сообщений прочел про "программирование через XLoader".Оставлю это пожалуй без коментариев, но все же. Кроме бинарника из архива, можно ли загружать в ардуинку через IDE официальный скетч GRBL 1.1?
ХLoader отлично справляется , не нравиться не пользуйся не Игорь,схема контроллера есть в самом начале. повторивших людей много, плата-проще некуда, если нет свободных карт памяти, то что?
Вот эти Ваши расхваливаемые платки уже готовые - хотите используйте, на дисплей проводки напаяйте и на кнопки, или как там Вам удобно.
куда подключать на плате лазер без ТТЛ?, а почему на плату?, можно же сразу к 12В.
Платки ваши красивые, но здесь собрались те у кого руки растут с нужного места. поэтому как несложно заметить. никого не интересуют готовые платы так сильно, есть даже вариант просто на "атмеге" , плату сделать пару часов, тем более по готовому.
Вы выбрали первый вариант платы, там не очень удачно с питанием +5В, ардуино сильно греется, так как ток доходит до 0,4А, лучше питание 5 В подавайте отдельно, припаяв проводок к нужному выводу.
для этих драйверов надо будет разводку платы изменить. им надо +5В для питания отдельно подать.
- grom
- Новичок
- Сообщения: 8
- Зарегистрирован: 15 окт 2017, 19:47
- Репутация: 8
- Настоящее имя: Я не Игорь.
- Контактная информация:
Re: Автономный контроллер для самодельного лазерного гравера
Какая странная реакция на контроллер от EleksMaker. А вопрос-то был поставлен прямо и просто: можно ли без последствий переделать и использовать уже имеющийся. Если надо протравить на одну плату больше, это не трудно, как будет лучше, так в итоге и сделаю. И если подключать, то куда? Прошу показать на плате. Говорю же, я не силен в схемотехнике. А подключение лазера на плате не обозначено. Так же, как и подключение концевиков, что тоже хотелось бы увидеть.ArrSoft писал(а):никакая прошивка от ГРБЛ здесь работать не будет.grom писал(а):Доброго времени суток, господа!
Очень хорошая тема. Очень меня заинтересовала. Пролистал ее, но бегло, потому прошу сильно не пинать. Но накопилось несколько вопросов. А некоторые и не вопросы даже, но все равно стоит озвучить. Так же лучше сразу признаться, что в схемотехнике я не силен. Припаять могу, в лут смогу тоже, элементы подобрать. А вот что-то сложнее пока увы.
1. Главная плата, как я понимаю, односторнонняя и травить можно одностороннюю заготовку.
2. Если найти(наверняка есть) в китае модуль не чтения SD-карт, а ЮСБ флешек. Подойдет ли такой модуль к прошивке GRBL или нужно будет плясать с бубном? Меня, в принципе, и кардридер устроит, но сложилась такая ситуация, что карт памяти у меня нет свободных(все под что-то заняты), а вот обычных флешек накопилось некоторое количество.
3. В одном из сообщений прочел про "программирование через XLoader".Оставлю это пожалуй без коментариев, но все же. Кроме бинарника из архива, можно ли загружать в ардуинку через IDE официальный скетч GRBL 1.1?
ХLoader отлично справляется , не нравиться не пользуйся не Игорь,схема контроллера есть в самом начале. повторивших людей много, плата-проще некуда, если нет свободных карт памяти, то что?
Вот эти Ваши расхваливаемые платки уже готовые - хотите используйте, на дисплей проводки напаяйте и на кнопки, или как там Вам удобно.
куда подключать на плате лазер без ТТЛ?, а почему на плату?, можно же сразу к 12В.
Платки ваши красивые, но здесь собрались те у кого руки растут с нужного места. поэтому как несложно заметить. никого не интересуют готовые платы так сильно, есть даже вариант просто на "атмеге" , плату сделать пару часов, тем более по готовому.
Вы выбрали первый вариант платы, там не очень удачно с питанием +5В, ардуино сильно греется, так как ток доходит до 0,4А, лучше питание 5 В подавайте отдельно, припаяв проводок к нужному выводу.
для этих драйверов надо будет разводку платы изменить. им надо +5В для питания отдельно подать.
Вооот. Эти 5В это для работы с лазером с ТТЛ? А если 12В? Вы сказали не через плату, а как еще? Напрямую от БП? А как тогда указывать, что в определенной точке жечь не надо? Не БП-же это будет указывать лазеру. Чушь же.))
Я не говорил, что XLoader не справляется. Просто одно дело загрузка готового бинарника, а другое дело полноценная работа со скетчем через IDE. Но к основому вопросу это не относится.
>>никакая прошивка от ГРБЛ здесь работать не будет.

Взаимоисключающие параграфы?
На самом деле не принципиально. Не ГРБЛ, так не ГРБЛ. Хоть Марлин, хоть еще что. Какая разница, что закидывать в ардуину? Главное же, что б работало без сбоев, верно?
>>для этих драйверов надо будет разводку платы изменить.
Как именно? На сколько я в курсе, разница в установке A4988 и DRV8825 в том, что они вставляются в пазы зеркально. И если в моем случае ключ(для настройки) находится справа от чипа, то в случае DRV8825 нужно просто поставить драйвер зеркально, что б ключ был слева. Так?
-
ALViktor
- Кандидат
- Сообщения: 84
- Зарегистрирован: 07 апр 2015, 17:24
- Репутация: 50
- Настоящее имя: Виктор
- Контактная информация:
Re: Автономный контроллер для самодельного лазерного гравера
Так схема есть , берите и сравнивайте распайку. Или кто то за вас это должен делать?grom писал(а):Какая странная реакция на контроллер от EleksMaker. А вопрос-то был поставлен прямо и просто: можно ли без последствий переделать и использовать уже имеющийся.
- grom
- Новичок
- Сообщения: 8
- Зарегистрирован: 15 окт 2017, 19:47
- Репутация: 8
- Настоящее имя: Я не Игорь.
- Контактная информация:
Re: Автономный контроллер для самодельного лазерного гравера
Там вообще двусторонняя плата. Но все элементы только сверху. Опять же, повторю, что если мой вопрос про такой контроллер слишком труден, то мне не сложно сделать лут и главной платы. Все равно остаются другие вопросы, про подключение лазера, концевиков, драйверов.
Для подключения флешек, а не карт памяти нужна такая плата?
Для подключения флешек, а не карт памяти нужна такая плата?
-
ALViktor
- Кандидат
- Сообщения: 84
- Зарегистрирован: 07 апр 2015, 17:24
- Репутация: 50
- Настоящее имя: Виктор
- Контактная информация:
Re: Автономный контроллер для самодельного лазерного гравера
Наверняка на эту плату схема найдется. Схема на данный контроллер есть. Надо просто сравнить выходы на драйвера клавиатуру и дисплей.
Для подключения USB флешек надо не только плата , нужно еще программу переписать.
Для подключения USB флешек надо не только плата , нужно еще программу переписать.
- ArrSoft
- Мастер
- Сообщения: 424
- Зарегистрирован: 20 май 2017, 18:31
- Репутация: 235
- Настоящее имя: добродушненький
- Контактная информация:
Re: Автономный контроллер для самодельного лазерного гравера
для работы ваших драйверов A4988 им нужно питание отдельное 5В на ножку VDD, для DRV8825 не нужно, поэтому на плате нет дорожки, вся разница,grom писал(а):ArrSoft писал(а):grom писал(а): >>никакая прошивка от ГРБЛ здесь работать не будет.
Взаимоисключающие параграфы?
На самом деле не принципиально. Не ГРБЛ, так не ГРБЛ. Хоть Марлин, хоть еще что. Какая разница, что закидывать в ардуину? Главное же, что б работало без сбоев, верно?
>>для этих драйверов надо будет разводку платы изменить.
Как именно? На сколько я в курсе, разница в установке A4988 и DRV8825 в том, что они вставляются в пазы зеркально. И если в моем случае ключ(для настройки) находится справа от чипа, то в случае DRV8825 нужно просто поставить драйвер зеркально, что б ключ был слева. Так?
ничего не надо зеркально вставлять, только подать питание 5В.
Реакция самая обыкновенная: Вы видите электрическую схему контроллера. У Вас есть схема Вашего, в чем трудности?, все же очевидно,надо взять да перепаять если есть желание.
- ArrSoft
- Мастер
- Сообщения: 424
- Зарегистрирован: 20 май 2017, 18:31
- Репутация: 235
- Настоящее имя: добродушненький
- Контактная информация:
Re: Автономный контроллер для самодельного лазерного гравера
такая плата так просто не будет работать, у ардуино памяти не хватит для работы с ней.grom писал(а):Там вообще двусторонняя плата. Но все элементы только сверху. Опять же, повторю, что если мой вопрос про такой контроллер слишком труден, то мне не сложно сделать лут и главной платы. Все равно остаются другие вопросы, про подключение лазера, концевиков, драйверов.![]()
Для подключения флешек, а не карт памяти нужна такая плата?
-
Andrey_Pavkin
- Мастер
- Сообщения: 211
- Зарегистрирован: 09 янв 2017, 12:10
- Репутация: 293
- Настоящее имя: Andrey
- Контактная информация:
Re: Автономный контроллер для самодельного лазерного гравера
Grom - для сд карты -
http://s.aliexpress.com/bU7fQf6N
(from AliExpress Android)
Схема на первой странице выбери #133
http://s.aliexpress.com/bU7fQf6N
(from AliExpress Android)
Схема на первой странице выбери #133
- санчо
- Кандидат
- Сообщения: 83
- Зарегистрирован: 08 авг 2017, 20:28
- Репутация: 71
- Настоящее имя: алекс
- Контактная информация:
Re: Автономный контроллер для самодельного лазерного гравера
По этой плате есть вопрос, выводы enable на ней не подключены, провод кинуть на +5? или пустить через выключатель? по идее тогда можно движки выключать будетAndrey_Pavkin писал(а): Схема на первой странице выбери #133
-
4arus
- Кандидат
- Сообщения: 69
- Зарегистрирован: 21 июл 2017, 07:21
- Репутация: 126
- Настоящее имя: Олег
- Контактная информация:
Re: Автономный контроллер для самодельного лазерного гравера
А можно в контроллере.санчо писал(а):или пустить через выключатель? по идее тогда можно движки выключать будет
- ArrSoft
- Мастер
- Сообщения: 424
- Зарегистрирован: 20 май 2017, 18:31
- Репутация: 235
- Настоящее имя: добродушненький
- Контактная информация:
Re: Автономный контроллер для самодельного лазерного гравера
для этого и не подключены, каждый сам для себя решит что с ними делать.санчо писал(а):По этой плате есть вопрос, выводы enable на ней не подключены, провод кинуть на +5? или пустить через выключатель? по идее тогда можно движки выключать будетAndrey_Pavkin писал(а): Схема на первой странице выбери #133
- sergey27rus
- Почётный участник

- Сообщения: 1146
- Зарегистрирован: 15 авг 2013, 07:22
- Репутация: 730
- Настоящее имя: Сергей
- Откуда: Хабаровск Дальний Восток РФ
- Контактная информация:
Re: Автономный контроллер для самодельного лазерного гравера
Приветствую, подскажите пожалуйста, есть модуль карт памяти MicroSD, его задействовать можно? И есть модуль по SD
-
ALViktor
- Кандидат
- Сообщения: 84
- Зарегистрирован: 07 апр 2015, 17:24
- Репутация: 50
- Настоящее имя: Виктор
- Контактная информация:
Re: Автономный контроллер для самодельного лазерного гравера
У меня работает SD и через переходник MicroSD тоже работает.sergey27rus писал(а):Приветствую, подскажите пожалуйста, есть модуль карт памяти MicroSD, его задействовать можно? И есть модуль по SD
Так что модуль должен работать.
- spryt
- Кандидат
- Сообщения: 90
- Зарегистрирован: 21 май 2017, 20:02
- Репутация: 89
- Настоящее имя: Тимур
- Контактная информация:
Re: Автономный контроллер для самодельного лазерного гравера
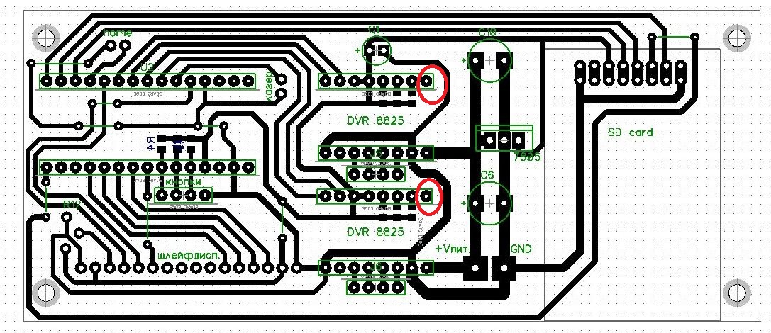
На Ваших платах и в данном контроллере, выходы ардуины имеют разное назначение. Это надо перерезать дорожки и соединять проводами нужные точки.grom писал(а):Говорю же, я не силен в схемотехнике.
Имея схему и чертеж платы, Вы не определили куда подключить лазер и концевики.
Лучший вариант вытравить плату и собирать как все, или соединить все модули проводами по схеме.
OUT1 - лазер, XY_HOME - концевики.
- Козёл
- Мастер
- Сообщения: 252
- Зарегистрирован: 15 мар 2017, 12:07
- Репутация: 482
- Настоящее имя: Артурио
- Откуда: Бишкек
- Контактная информация:
Re: Автономный контроллер для самодельного лазерного гравера
Да умеет, но на сколько хорошо не знаю, т.к. нету ножа. Нужно открыть меню Gadgets (рядом с Help) -> там есть пункт 'Dragknife Toolpath'.Q-starь писал(а):Козёл, А Аспайр умеет выбирать офсет? У меня есть восмёрка, просто я глубоко не вдавался в изучение, на практике пока применить некуда. Это я так, на будущее.
Вывод ENABLE не подключен т.к. в этом нет необходимости. Если вам зачем-то нужно выключать ШД, то можете подключить все выводы ENABLE ко входу XY_HOME на Arduino. ШД будут выключаться если статус IDLE и позиция по X и Y равна нулю.санчо писал(а):По этой плате есть вопрос, выводы enable на ней не подключены, провод кинуть на +5? или пустить через выключатель? по идее тогда можно движки выключать будет :)Andrey_Pavkin писал(а): Схема на первой странице выбери #133
Можно. У меня под большую флешку, но я через адаптер пользуюсь маленькой.sergey27rus писал(а):Приветствую, подскажите пожалуйста, есть модуль карт памяти MicroSD, его задействовать можно? И есть модуль по SD
grom, вы можете сделать что-то типа такой платы, и просто вывести ~6 проводков к своей EleksMaker?
