Страница 17 из 28

Re: Мини ЧПУ токарничек из 1Д601

Добавлено: 06 окт 2017, 15:13
Hanter
Дмитрий спасибо большое! счас в личку стукну.

Re: Мини ЧПУ токарничек из 1Д601

Добавлено: 06 окт 2017, 15:15
Lunatic
Hanter писал(а):
SVP писал(а):В чем трабл-то конкретный ? Схему нарисуй как понимаешь, авось поправим...
трабл в моем незнании основ электроники. Не понимаю я как ее правильно завести. куда какие кондеры лепить. вот входы 1,2ЕН и 3,4ЕН - че на них подать ? и откуда ? тупо питающее напряжение завести ??
Вход 1А и 2А - это два конца. со степмастера мы имеем три конца - сигналь "степ", сигнал "дир" и сигнальную землю. относительно которой определяются сигналы.. тут на входы 1А и 2А мы садим сигнальные концы.. сигнальную землю куда мы деваем ???
На входы 1.2 EN 34 EN через 1 резистор 1 кОм подключаем 5В (все эти входы между собой соединить).
Сигнальная земля соединена с землей драйвера, она же 0В.

Re: Мини ЧПУ токарничек из 1Д601

Добавлено: 06 окт 2017, 15:20
Hanter
Lunatic писал(а): На входы 1.2 EN 34 EN через 1 резистор 1 кОм подключаем 5В (все эти входы между собой соединить).
Сигнальная земля соединена с землей драйвера, она же 0В.
ага, уже проясняется. Спасибо большое. за выходные попробую что-нибудь изобразить.

Re: Мини ЧПУ токарничек из 1Д601

Добавлено: 06 окт 2017, 15:59
vovafed
http://store.mesanet.com/index.php?rout ... uct_id=288
чтото похожее у месы есть
может подойдет
мануалы на нее не смотрел

Re: Мини ЧПУ токарничек из 1Д601

Добавлено: 09 окт 2017, 11:05
Hanter
А вот кстати может и пойдет. порою мануалы. Спасибо большое! Но на три канала ценник получается не особо "социальный".

Re: Мини ЧПУ токарничек из 1Д601

Добавлено: 09 окт 2017, 11:26
Сергей Саныч
Hanter писал(а):на три канала ценник получается не особо "социальный".
https://ru.aliexpress.com/wholesale?cat ... L+to+RS422

Re: Мини ЧПУ токарничек из 1Д601

Добавлено: 10 окт 2017, 14:48
Hanter
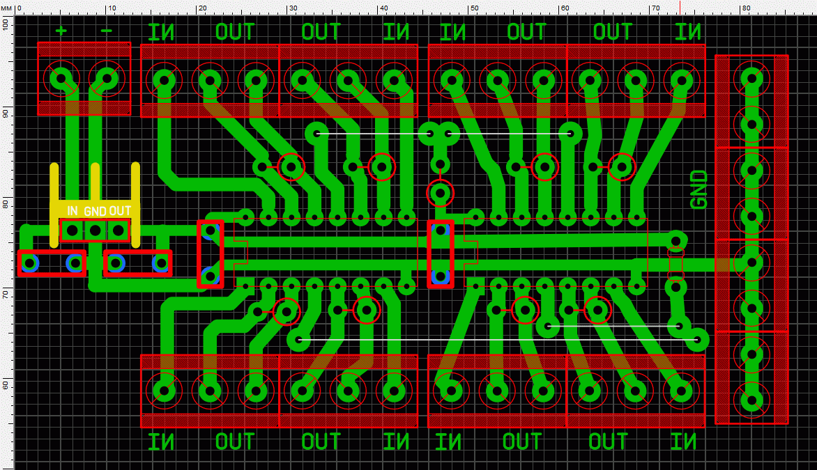
Собственно благодаря помощи коллеги (Дмитрий отдельное спасибо!) вылилось все вот в такую схему:
Буфер обмена01.gif (3311 просмотров) <a class='original' href='./download/file.php?id=121841&mode=view' target=_blank>Загрузить оригинал (49.15 КБ)</a>
по этому схеме методом взрыва мозга родилась вот такая платка:
Буфер обмена01 (2).gif (3311 просмотров) <a class='original' href='./download/file.php?id=121840&mode=view' target=_blank>Загрузить оригинал (139.33 КБ)</a>
Собственно коллеги, кто шарит в электронике и имеет желание - гляньте плиз. может что подскажете. есть устойчивое желание как то сгруппировать входы-выходы, но все попытки ведут к нарастанию гемороя с перемычками, пересечением дорожек и тд и тп. двух-трех-десяти-слойные платы просьба не предлагать :)

Re: Мини ЧПУ токарничек из 1Д601

Добавлено: 10 окт 2017, 15:20
aegis
Hanter писал(а):двух-трех-десяти-слойные платы просьба не предлагать
чего? https://jlcpcb.com/ тебе в помощь

Re: Мини ЧПУ токарничек из 1Д601

Добавлено: 10 окт 2017, 15:28
SVP
Hanter писал(а):Собственно коллеги, кто шарит в электронике и имеет желание - гляньте плиз. может что подскажете. есть устойчивое желание как то сгруппировать входы-выходы, но все попытки ведут к нарастанию гемороя с перемычками, пересечением дорожек и тд и тп. двух-трех-десяти-слойные платы просьба не предлагать
Двухсторонние сейчас делают в китае. Ценник что-то около 15-20$ за десяток площадью 1дм каждая что-ли.
С маской итп.

Приложи даташит на чипы... на моём "не D" есть почему-то еще ножки для enable которые у тебя не нарисованы вроде-бы вовсе...
И питание где всё итп на схеме ? Разводка вроде с этим всем, но эээ... как-то все непонятно

Re: Мини ЧПУ токарничек из 1Д601

Добавлено: 10 окт 2017, 15:32
MGG
И кто говорил, что китайские сервы это гемор? :D

Re: Мини ЧПУ токарничек из 1Д601

Добавлено: 10 окт 2017, 15:35
Сергей Саныч
SVP писал(а):ожки для enable которые у тебя не нарисованы вроде-бы вовсе...
Есть они там. Через резисторы подключены на 5 вольт. И, да, микросхемы в DIP-корпусе имеют обозначение N, а не D.

Re: Мини ЧПУ токарничек из 1Д601

Добавлено: 10 окт 2017, 15:36
SVP
Старшие товарищи не объяснят, что будет с этой схемой при такой схеме подключения ?
Там-же вроде внутри просто кучки диодов итп, не опторазвязанные.
Разве можно её питать от отдельного источника с необщей землёй ?

upd: разглядел, вроде как общая... насколько корректно так объединять ? ведь что справа мы не знаем.

Re: Мини ЧПУ токарничек из 1Д601

Добавлено: 10 окт 2017, 15:38
SVP
Сергей Саныч писал(а):
SVP писал(а):ожки для enable которые у тебя не нарисованы вроде-бы вовсе...
Есть они там. Через резисторы подключены на 5 вольт. И, да, микросхемы в DIP-корпусе имеют обозначение N, а не D.
Никогда не понимал таких схем...
Вместо двух ножек enable тут одна OE ? Как всё это читать и понимать ?
Земля как-то подключена в чип ?

PS. Мммм... СМД их что не бывает ? Нафига DIP-то ?

Re: Мини ЧПУ токарничек из 1Д601

Добавлено: 10 окт 2017, 15:39
Сергей Саныч
SVP писал(а):Старшие товарищи не объяснят, что будет с этой схемой при такой схеме подключения ?
Для этого, как я понимаю, справа восемь штук земляных контактов.
SVP писал(а):Вместо двух ножек enable тут одна OE ? Как всё это читать и понимать ?
Две. 4 и 12. Всё идет на питание через перемычки и резисторы.

Re: Мини ЧПУ токарничек из 1Д601

Добавлено: 10 окт 2017, 15:42
Duhas
Hanter писал(а): Собственно коллеги, кто шарит в электронике и имеет желание - гляньте плиз.
к стабилизатору добавьте электролитических конденсаторов, например, 100мкФ на вход и 47 на выход

Re: Мини ЧПУ токарничек из 1Д601

Добавлено: 10 окт 2017, 15:45
SVP
Duhas писал(а):
Hanter писал(а): Собственно коллеги, кто шарит в электронике и имеет желание - гляньте плиз.
к стабилизатору добавьте электролитических конденсаторов, например, 100мкФ на вход и 47 на выход
Кстати да +1 за побольше емкостей.
И где на питании чипов керамика... ?

Re: Мини ЧПУ токарничек из 1Д601

Добавлено: 10 окт 2017, 15:46
Сергей Саныч
SVP писал(а):СМД их что не бывает ? Нафига DIP-то ?
А чем DIP хуже для такой простой схемы?
SVP писал(а):И где на питании чипов керамика... ?
Да есть там всё - красные прямоугольники - выводная керамика.

Re: Мини ЧПУ токарничек из 1Д601

Добавлено: 10 окт 2017, 15:50
SVP
Сергей Саныч писал(а):
SVP писал(а):СМД их что не бывает ? Нафига DIP-то ?
А чем DIP хуже для такой простой схемы?
А чем лучше ?
1. Большие
2. Надо сверлить дырки
3. Сами чипы обычно дороже

Вот ей богу, после сборки первой схемы из SMD не возникло никакого желания на дип возвращаться.
Я не профи - любитель. Но за плечами есть пара схем посложнее, которые успешно работают,
т.е. весь путь я прошел, от проектирования до заказа плат и сборки.
Если не страдать фигней и заказывать платы под СМД в китае, с маской итп, то сборка еще проще.
Но мне удавалось гравировать и собирать самому односторонние правда.
С гравированными чуть больше проблем, флюс стекает мимо дорожек итп... но это всё ерунда в общем-то.

Re: Мини ЧПУ токарничек из 1Д601

Добавлено: 10 окт 2017, 15:52
SVP
Сергей Саныч писал(а):Да есть там всё - красные прямоугольники - выводная керамика.
Вы в разводку что-ли смотрите ?
Как по мне, то не помешала-бы для начала адекватная схема...
Зачем в них дырки в этих полигонах... вы что планируете не только чипы, но и компоненты выводные ставить ?
Нет, каждый конечно "точит, так как хочит", но по-моему это немножко черезчур...

Ничего, что каждый миллиметр ноги итп - это дополнительная индуктивность ?
Не спорю, тут проблем быть не должно, но не по фен-шую это...

Re: Мини ЧПУ токарничек из 1Д601

Добавлено: 10 окт 2017, 15:56
SVP
ЗЫ. Схема не в диптрейсе случайно ? В нем могу развести на 2 стороны... но нужна нормальная, со всеми ногами итп