Мини ЧПУ токарничек из 1Д601
- Hanter
- Мастер
- Сообщения: 5414
- Зарегистрирован: 27 янв 2012, 14:52
- Репутация: 4338
- Настоящее имя: Алексей
- Откуда: Питер
- Контактная информация:
Re: Мини ЧПУ токарничек из 1Д601
Дмитрий спасибо большое! счас в личку стукну.
Опыт - это когда на смену вопросам: "Что? Где? Когда? Как? Почему?" Приходит единственный вопрос: "Нахрена?"
==========================================
фрезерная и токарная обработка на станках с чпу.
Резка, гибка, сварка и порошковая окраса.
==========================================
фрезерная и токарная обработка на станках с чпу.
Резка, гибка, сварка и порошковая окраса.
-
Lunatic
- Мастер
- Сообщения: 460
- Зарегистрирован: 09 мар 2015, 20:25
- Репутация: 75
- Настоящее имя: Дмитрий
- Контактная информация:
Re: Мини ЧПУ токарничек из 1Д601
На входы 1.2 EN 34 EN через 1 резистор 1 кОм подключаем 5В (все эти входы между собой соединить).Hanter писал(а):трабл в моем незнании основ электроники. Не понимаю я как ее правильно завести. куда какие кондеры лепить. вот входы 1,2ЕН и 3,4ЕН - че на них подать ? и откуда ? тупо питающее напряжение завести ??SVP писал(а):В чем трабл-то конкретный ? Схему нарисуй как понимаешь, авось поправим...
Вход 1А и 2А - это два конца. со степмастера мы имеем три конца - сигналь "степ", сигнал "дир" и сигнальную землю. относительно которой определяются сигналы.. тут на входы 1А и 2А мы садим сигнальные концы.. сигнальную землю куда мы деваем ???
Сигнальная земля соединена с землей драйвера, она же 0В.
- Hanter
- Мастер
- Сообщения: 5414
- Зарегистрирован: 27 янв 2012, 14:52
- Репутация: 4338
- Настоящее имя: Алексей
- Откуда: Питер
- Контактная информация:
Re: Мини ЧПУ токарничек из 1Д601
ага, уже проясняется. Спасибо большое. за выходные попробую что-нибудь изобразить.Lunatic писал(а): На входы 1.2 EN 34 EN через 1 резистор 1 кОм подключаем 5В (все эти входы между собой соединить).
Сигнальная земля соединена с землей драйвера, она же 0В.
Опыт - это когда на смену вопросам: "Что? Где? Когда? Как? Почему?" Приходит единственный вопрос: "Нахрена?"
==========================================
фрезерная и токарная обработка на станках с чпу.
Резка, гибка, сварка и порошковая окраса.
==========================================
фрезерная и токарная обработка на станках с чпу.
Резка, гибка, сварка и порошковая окраса.
- vovafed
- Мастер
- Сообщения: 1822
- Зарегистрирован: 08 фев 2013, 16:19
- Репутация: 325
- Настоящее имя: Владимир
- Откуда: башкортостан
- Контактная информация:
Re: Мини ЧПУ токарничек из 1Д601
http://store.mesanet.com/index.php?rout ... uct_id=288
чтото похожее у месы есть
может подойдет
мануалы на нее не смотрел
чтото похожее у месы есть
может подойдет
мануалы на нее не смотрел
- Hanter
- Мастер
- Сообщения: 5414
- Зарегистрирован: 27 янв 2012, 14:52
- Репутация: 4338
- Настоящее имя: Алексей
- Откуда: Питер
- Контактная информация:
Re: Мини ЧПУ токарничек из 1Д601
А вот кстати может и пойдет. порою мануалы. Спасибо большое! Но на три канала ценник получается не особо "социальный".
Опыт - это когда на смену вопросам: "Что? Где? Когда? Как? Почему?" Приходит единственный вопрос: "Нахрена?"
==========================================
фрезерная и токарная обработка на станках с чпу.
Резка, гибка, сварка и порошковая окраса.
==========================================
фрезерная и токарная обработка на станках с чпу.
Резка, гибка, сварка и порошковая окраса.
- Сергей Саныч
- Мастер
- Сообщения: 9116
- Зарегистрирован: 30 май 2012, 14:20
- Репутация: 2858
- Откуда: Тюмень
- Контактная информация:
Re: Мини ЧПУ токарничек из 1Д601
https://ru.aliexpress.com/wholesale?cat ... L+to+RS422Hanter писал(а):на три канала ценник получается не особо "социальный".
Чудес не бывает. Бывают фокусы.
- Hanter
- Мастер
- Сообщения: 5414
- Зарегистрирован: 27 янв 2012, 14:52
- Репутация: 4338
- Настоящее имя: Алексей
- Откуда: Питер
- Контактная информация:
Re: Мини ЧПУ токарничек из 1Д601
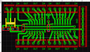
Собственно благодаря помощи коллеги (Дмитрий отдельное спасибо!) вылилось все вот в такую схему:
по этому схеме методом взрыва мозга родилась вот такая платка:
Собственно коллеги, кто шарит в электронике и имеет желание - гляньте плиз. может что подскажете. есть устойчивое желание как то сгруппировать входы-выходы, но все попытки ведут к нарастанию гемороя с перемычками, пересечением дорожек и тд и тп. двух-трех-десяти-слойные платы просьба не предлагать 
Опыт - это когда на смену вопросам: "Что? Где? Когда? Как? Почему?" Приходит единственный вопрос: "Нахрена?"
==========================================
фрезерная и токарная обработка на станках с чпу.
Резка, гибка, сварка и порошковая окраса.
==========================================
фрезерная и токарная обработка на станках с чпу.
Резка, гибка, сварка и порошковая окраса.
- aegis
- Мастер
- Сообщения: 3171
- Зарегистрирован: 22 мар 2012, 06:59
- Репутация: 1810
- Настоящее имя: Михайло
- Откуда: Україна, Конотоп=>Запоріжжя=>Харьків
Re: Мини ЧПУ токарничек из 1Д601
чего? https://jlcpcb.com/ тебе в помощьHanter писал(а):двух-трех-десяти-слойные платы просьба не предлагать
нікому нічого не нав'язую.
-
SVP
- Мастер
- Сообщения: 6140
- Зарегистрирован: 19 дек 2012, 15:49
- Репутация: 884
- Откуда: Москва
- Контактная информация:
Re: Мини ЧПУ токарничек из 1Д601
Двухсторонние сейчас делают в китае. Ценник что-то около 15-20$ за десяток площадью 1дм каждая что-ли.Hanter писал(а):Собственно коллеги, кто шарит в электронике и имеет желание - гляньте плиз. может что подскажете. есть устойчивое желание как то сгруппировать входы-выходы, но все попытки ведут к нарастанию гемороя с перемычками, пересечением дорожек и тд и тп. двух-трех-десяти-слойные платы просьба не предлагать
С маской итп.
Приложи даташит на чипы... на моём "не D" есть почему-то еще ножки для enable которые у тебя не нарисованы вроде-бы вовсе...
И питание где всё итп на схеме ? Разводка вроде с этим всем, но эээ... как-то все непонятно
-
MGG
- Мастер
- Сообщения: 3673
- Зарегистрирован: 08 фев 2016, 16:33
- Репутация: 1010
- Настоящее имя: Манн Геннадий Геннадьевич
- Откуда: Москва
- Контактная информация:
Re: Мини ЧПУ токарничек из 1Д601
И кто говорил, что китайские сервы это гемор? 
http://www.cnc-club.ru/forum/viewtopic. ... 76#p304076 Поставки оборудования для ваших станков
https://www.instagram.com/dtw.moscow/
dtw.moscow@gmail.com
https://www.instagram.com/dtw.moscow/
dtw.moscow@gmail.com
- Сергей Саныч
- Мастер
- Сообщения: 9116
- Зарегистрирован: 30 май 2012, 14:20
- Репутация: 2858
- Откуда: Тюмень
- Контактная информация:
Re: Мини ЧПУ токарничек из 1Д601
Есть они там. Через резисторы подключены на 5 вольт. И, да, микросхемы в DIP-корпусе имеют обозначение N, а не D.SVP писал(а):ожки для enable которые у тебя не нарисованы вроде-бы вовсе...
Чудес не бывает. Бывают фокусы.
-
SVP
- Мастер
- Сообщения: 6140
- Зарегистрирован: 19 дек 2012, 15:49
- Репутация: 884
- Откуда: Москва
- Контактная информация:
Re: Мини ЧПУ токарничек из 1Д601
Старшие товарищи не объяснят, что будет с этой схемой при такой схеме подключения ?
Там-же вроде внутри просто кучки диодов итп, не опторазвязанные.
Разве можно её питать от отдельного источника с необщей землёй ?
upd: разглядел, вроде как общая... насколько корректно так объединять ? ведь что справа мы не знаем.
Там-же вроде внутри просто кучки диодов итп, не опторазвязанные.
Разве можно её питать от отдельного источника с необщей землёй ?
upd: разглядел, вроде как общая... насколько корректно так объединять ? ведь что справа мы не знаем.
Последний раз редактировалось SVP 10 окт 2017, 15:39, всего редактировалось 1 раз.
-
SVP
- Мастер
- Сообщения: 6140
- Зарегистрирован: 19 дек 2012, 15:49
- Репутация: 884
- Откуда: Москва
- Контактная информация:
Re: Мини ЧПУ токарничек из 1Д601
Никогда не понимал таких схем...Сергей Саныч писал(а):Есть они там. Через резисторы подключены на 5 вольт. И, да, микросхемы в DIP-корпусе имеют обозначение N, а не D.SVP писал(а):ожки для enable которые у тебя не нарисованы вроде-бы вовсе...
Вместо двух ножек enable тут одна OE ? Как всё это читать и понимать ?
Земля как-то подключена в чип ?
PS. Мммм... СМД их что не бывает ? Нафига DIP-то ?
- Сергей Саныч
- Мастер
- Сообщения: 9116
- Зарегистрирован: 30 май 2012, 14:20
- Репутация: 2858
- Откуда: Тюмень
- Контактная информация:
Re: Мини ЧПУ токарничек из 1Д601
Для этого, как я понимаю, справа восемь штук земляных контактов.SVP писал(а):Старшие товарищи не объяснят, что будет с этой схемой при такой схеме подключения ?
Две. 4 и 12. Всё идет на питание через перемычки и резисторы.SVP писал(а):Вместо двух ножек enable тут одна OE ? Как всё это читать и понимать ?
Последний раз редактировалось Сергей Саныч 10 окт 2017, 15:43, всего редактировалось 1 раз.
Чудес не бывает. Бывают фокусы.
-
Duhas
- Мастер
- Сообщения: 1961
- Зарегистрирован: 10 окт 2015, 23:25
- Репутация: 285
- Настоящее имя: Андрей
- Откуда: Красноярск
- Контактная информация:
Re: Мини ЧПУ токарничек из 1Д601
к стабилизатору добавьте электролитических конденсаторов, например, 100мкФ на вход и 47 на выходHanter писал(а): Собственно коллеги, кто шарит в электронике и имеет желание - гляньте плиз.
-
SVP
- Мастер
- Сообщения: 6140
- Зарегистрирован: 19 дек 2012, 15:49
- Репутация: 884
- Откуда: Москва
- Контактная информация:
Re: Мини ЧПУ токарничек из 1Д601
Кстати да +1 за побольше емкостей.Duhas писал(а):к стабилизатору добавьте электролитических конденсаторов, например, 100мкФ на вход и 47 на выходHanter писал(а): Собственно коллеги, кто шарит в электронике и имеет желание - гляньте плиз.
И где на питании чипов керамика... ?
- Сергей Саныч
- Мастер
- Сообщения: 9116
- Зарегистрирован: 30 май 2012, 14:20
- Репутация: 2858
- Откуда: Тюмень
- Контактная информация:
Re: Мини ЧПУ токарничек из 1Д601
А чем DIP хуже для такой простой схемы?SVP писал(а):СМД их что не бывает ? Нафига DIP-то ?
Да есть там всё - красные прямоугольники - выводная керамика.SVP писал(а):И где на питании чипов керамика... ?
Чудес не бывает. Бывают фокусы.
-
SVP
- Мастер
- Сообщения: 6140
- Зарегистрирован: 19 дек 2012, 15:49
- Репутация: 884
- Откуда: Москва
- Контактная информация:
Re: Мини ЧПУ токарничек из 1Д601
А чем лучше ?Сергей Саныч писал(а):А чем DIP хуже для такой простой схемы?SVP писал(а):СМД их что не бывает ? Нафига DIP-то ?
1. Большие
2. Надо сверлить дырки
3. Сами чипы обычно дороже
Вот ей богу, после сборки первой схемы из SMD не возникло никакого желания на дип возвращаться.
Я не профи - любитель. Но за плечами есть пара схем посложнее, которые успешно работают,
т.е. весь путь я прошел, от проектирования до заказа плат и сборки.
Если не страдать фигней и заказывать платы под СМД в китае, с маской итп, то сборка еще проще.
Но мне удавалось гравировать и собирать самому односторонние правда.
С гравированными чуть больше проблем, флюс стекает мимо дорожек итп... но это всё ерунда в общем-то.
-
SVP
- Мастер
- Сообщения: 6140
- Зарегистрирован: 19 дек 2012, 15:49
- Репутация: 884
- Откуда: Москва
- Контактная информация:
Re: Мини ЧПУ токарничек из 1Д601
Вы в разводку что-ли смотрите ?Сергей Саныч писал(а):Да есть там всё - красные прямоугольники - выводная керамика.
Как по мне, то не помешала-бы для начала адекватная схема...
Зачем в них дырки в этих полигонах... вы что планируете не только чипы, но и компоненты выводные ставить ?
Нет, каждый конечно "точит, так как хочит", но по-моему это немножко черезчур...
Ничего, что каждый миллиметр ноги итп - это дополнительная индуктивность ?
Не спорю, тут проблем быть не должно, но не по фен-шую это...
-
SVP
- Мастер
- Сообщения: 6140
- Зарегистрирован: 19 дек 2012, 15:49
- Репутация: 884
- Откуда: Москва
- Контактная информация:
Re: Мини ЧПУ токарничек из 1Д601
ЗЫ. Схема не в диптрейсе случайно ? В нем могу развести на 2 стороны... но нужна нормальная, со всеми ногами итп