Страница 13 из 21
Re: Самодельный центроискаткль: процесс изготовления
Добавлено: 11 авг 2013, 21:03
rasel
Есть очень интересная вещь для этой вещи AS 5040 магнитный энкодер, в нем несколько интерфейсов инкремент 256 имп на оборот, шим 0- 5 вольт 0- 360град и не пимню как называется 1024 имп не оборот и все это в одной микрухе и с верху магнит. Можно было использовать её в качестве датчика думаю получилась очень точная штука.
Re: Самодельный центроискаткль: процесс изготовления
Добавлено: 11 авг 2013, 21:31
rasel
на станках ищут ноль отверстия при помощи стрелочного индикатора закрепленного в шпиндиле и коромысла и его биения по окружности. думаю если получить электронный сигнал вместо механического то можно искать не колько цент отверстия но и контур ив этом деле мог бы помочь выше указанный датчик.
Re: Самодельный центроискаткль: процесс изготовления
Добавлено: 11 авг 2013, 21:47
aftaev
осталось реализовать

Re: Самодельный центроискаткль: процесс изготовления
Добавлено: 20 авг 2013, 10:22
Starik
http://www.measureshop.biz/en/measuring ... -ip65.html -- подцепить через шнурок к компу и ловить центр с соточной скоростью...
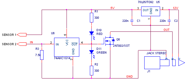
Re: Самодельный центроискаткль: процесс изготовления
Добавлено: 07 ноя 2013, 09:17
Сергей Саныч
Маленько доработал электрическую часть центроискателя
Шерлока Холмса под свои нужды.
Поставил стабилизатор, чтобы можно было питать от 12 вольт и поменял полярность выходного сигнала.

- Схема центроискателя.PNG (4.83 КБ) 3690 просмотров
Теперь выходной транзистор открывается при срабатывании датчика, а не наоборот. Это позволило подключить на один вход несколько датчиков по схеме "проволочного ИЛИ" (у меня центроискатель и датчик длины инструмента).
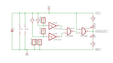
Re: Самодельный центроискаткль: процесс изготовления
Добавлено: 08 ноя 2013, 15:42
Nick
Serg-tmn писал(а):Теперь выходной транзистор открывается при срабатывании датчика, а не наоборот. Это позволило подключить на один вход несколько датчиков по схеме "проволочного ИЛИ" (у меня центроискатель и датчик длины инструмента).
А чем проволочное "И" не устраивает? Или там как обычно какая-то хитрость с электроникой

?
Re: Самодельный центроискаткль: процесс изготовления
Добавлено: 08 ноя 2013, 16:19
Сергей Саныч
"Проволочное И" тут никак не подойдет. Хотя бы потому, что сигнал должен вырабатываться при срабатывании любого из датчиков.
Тут для наглядности вместо выходных транзисторов нарисованы обычные ключи, причем в состоянии для несработавших датчиков:

- Датчики.PNG (2.94 КБ) 3636 просмотров
Включить же последовательно два нормально замкнутых ключа никак не возможно, поскольку нижний контакт у обоих привязан к GND.
Re: Самодельный центроискаткль: процесс изготовления
Добавлено: 08 ноя 2013, 16:42
Nick
Serg-tmn писал(а):поскольку нижний контакт у обоих привязан к GND.
Т.е. GND второго нельзя подключить к out первого?
Re: Самодельный центроискаткль: процесс изготовления
Добавлено: 08 ноя 2013, 17:24
Алексс
раз пошло разбирательство, а нужен ли там транзистор (безотносительно подключения двух датчиков)??
для себя решаю подобную задачу:

- sc.png (4.74 КБ) 3620 просмотров
не прокатит ?
хочу на выходе активный ноль для детекции обрывов и тп
Re: Самодельный центроискаткль: процесс изготовления
Добавлено: 08 ноя 2013, 18:27
Сергей Саныч
Nick писал(а):Т.е. GND второго нельзя подключить к out первого?
GND - это общий провод, минус питания обоих датчиков. Датчики же активные, с питанием. я там голые контакты чисто условно нарисовал, на самом деле это транзисторные ключи (см схему
Самодельный центроискаткль: процесс изготовления #245 - это центроискатель, а в датчике инструмента - оптопара Omron).
Re: Самодельный центроискаткль: процесс изготовления
Добавлено: 08 ноя 2013, 19:07
Сергей Саныч
Алексс писал(а):раз пошло разбирательство, а нужен ли там транзистор (безотносительно подключения двух датчиков)
Вообще-то не по феншую, но если эта схема будет работать на обычный TTL-вход, например LPT, то, в принципе, пойдет. Хотя обычные КМОП-микросхемы не рассчитаны на работу с длинными линями (емкостная нагрузка). Полезно будет последовательно с выходом включить резистор ом на 100 примерно.
И, кстати, что за схема?
Re: Самодельный центроискаткль: процесс изготовления
Добавлено: 09 ноя 2013, 00:51
Алексс
В свободное время пытаюсь нарисовать схему на базе Стариковской для подключения щупа центроискателя и датчика высоты инструмента к одному входу месы.
Смысла лепить это непосредственно в щупы нет, а раз так, можно разгуляться. И светодиоды поставить и пищалку и что еще душе угодно. Выход TTL 5в для месы.
Re: Самодельный центроискаткль: процесс изготовления
Добавлено: 09 ноя 2013, 03:53
Сергей Саныч
Алексс писал(а):пытаюсь нарисовать схему на базе Стариковской для подключения щупа центроискателя и датчика высоты инструмента к одному входу месы
Раз есть меса, стоит ли входы экономить?
Re: Самодельный центроискаткль: процесс изготовления
Добавлено: 11 ноя 2013, 11:14
Алексс
в linuxcnc только один вход probe. чтобы подключить два нужно городить дополнительные компоненты, которые вносят погрешности изза сервоцикла.
с другой стороны общение с mesa тоже через сервоцикл (надеюсь что так) и ничего, работает как-то.
просто не хочется к станку толстые сигнальные кабели тянуть. сейчас приспособился использовать патчкорды.
там и свитые пары есть и экранирование и стоит копейки.
Re: Самодельный центроискаткль: процесс изготовления
Добавлено: 11 ноя 2013, 11:23
Сергей Саныч
Алексс писал(а):чтобы подключить два нужно городить дополнительные компоненты, которые вносят погрешности изза сервоцикла.
А ты посчитай, сколько это в миллиметрах. На "уточняющей" скорости 30-50 мм/мин.
Re: Самодельный центроискаткль: процесс изготовления
Добавлено: 11 ноя 2013, 11:43
Алексс
те разбиваешь мою мотивацию и веру в способности соединить две микросхемы

Re: Самодельный центроискаткль: процесс изготовления
Добавлено: 11 ноя 2013, 11:49
Сергей Саныч
Алексс писал(а):те разбиваешь мою мотивацию и веру в способности соединить две микросхемы
скажу больше, в той схеме и одной м/сх хватит. 74xxx132

я вот вообще без микросхем обошелся
Правда, контроля обрыва датчиков у меня нет, следует признать.
PS: такое подключение ТШ, как на схеме Старика, от дребезга контактов практически не защищает. Нужна еще RC-цепочка на входе.
Re: Самодельный центроискаткль: процесс изготовления
Добавлено: 11 ноя 2013, 12:36
Алексс
Serg-tmn писал(а):скажу больше, в той схеме и одной м/сх хватит
только шмитта ?
Serg-tmn писал(а):я вот вообще без микросхем обошелся
а какже борьба с наводками, дребезгом и тп ?

Re: Самодельный центроискаткль: процесс изготовления
Добавлено: 11 ноя 2013, 12:37
Алексс
Serg-tmn писал(а):Нужна еще RC-цепочка на входе.
пальцем, пальцем покажи. куда и сколько.
Re: Самодельный центроискаткль: процесс изготовления
Добавлено: 11 ноя 2013, 12:54
Сергей Саныч
Алексс писал(а):только шмитта ?
кстати, только обратил внимание - контакты на твоей схеме они как, нормально замкнутые?