TB6560 - особенности настройки и работы
-
maxwinston
- Новичок
- Сообщения: 17
- Зарегистрирован: 23 окт 2014, 14:01
- Репутация: 0
- Настоящее имя: Maxim
- Контактная информация:
Re: TB6560 - особенности настройки и работы
И что, ни кто ничего не подскажет?
Если все же подключение через реле, то какое реле нужно?
Если все же подключение через реле, то какое реле нужно?
- michael-yurov
- Почётный участник

- Сообщения: 11731
- Зарегистрирован: 26 июл 2012, 00:10
- Репутация: 4703
- Настоящее имя: Михаил Львович
- Откуда: Новоуральск
- Контактная информация:
Re: TB6560 - особенности настройки и работы
А что значит "подключение"?maxwinston писал(а):Нужна помощь в подключении аппарата воздушно-плазменной резки CUT-40 WMaster
Чтобы можно было программно включать/выключать дугу?
Как это вообще в самом источнике тока плазмы сделано, как он должен подключаться?
Если надеешься, что тут у каждого пятого такой источник плазмы - то это не так.
-
ok-evgenij
- Опытный
- Сообщения: 161
- Зарегистрирован: 02 апр 2014, 22:18
- Репутация: 40
- Контактная информация:
Re: TB6560 - особенности настройки и работы
На источнике есть разъём К нему подключается кнопка, установленная на плазмотроне.michael-yurov писал(а):Как это вообще в самом источнике тока плазмы сделано, как он должен подключаться?
Подключать можно без доп. реле.
Но плазморез - сильный источник помех, как поведет себя плата при работе источника сложно сказать.
-
maxwinston
- Новичок
- Сообщения: 17
- Зарегистрирован: 23 окт 2014, 14:01
- Репутация: 0
- Настоящее имя: Maxim
- Контактная информация:
Re: TB6560 - особенности настройки и работы
Ну как бы да, чтобы контроллер сам включал дугу при исполнении УП и выключал её при завершении.Чтобы можно было программно включать/выключать дугу?
ok-evgenij я так понимаю, нужно вот так
- cncmybox
- Мастер
- Сообщения: 334
- Зарегистрирован: 14 янв 2015, 21:15
- Репутация: -19
- Настоящее имя: Алексей
- Контактная информация:
Re: TB6560 - особенности настройки и работы
Здравствуйте!
Помогите новичку
Купил "синюю" плату. Диск из комплекта оказался сломанным. Соответственно, возникает проблема с подключением концевиков/е-стоп и остального доп-оборудования.
В сети находятся изображения и схемы подключения для такой "синей" платы:

Однако, моя плата выглядит по-другому:

кружочками отмечены отличия в разъемах.
Хэлп!
Помогите новичку
Купил "синюю" плату. Диск из комплекта оказался сломанным. Соответственно, возникает проблема с подключением концевиков/е-стоп и остального доп-оборудования.
В сети находятся изображения и схемы подключения для такой "синей" платы:

Однако, моя плата выглядит по-другому:

кружочками отмечены отличия в разъемах.
Хэлп!
Бди! (с) Козьма Прутков
-
silvermillennium
- Новичок
- Сообщения: 2
- Зарегистрирован: 16 мар 2015, 21:01
- Репутация: 0
- Настоящее имя: Игорь
- Контактная информация:
Re: TB6560 - особенности настройки и работы
Доброго времени суток!у меня такая проблема, уходят в процессе работы x и y, х где-то 0.5 мм, у 0.5-2 мм с z вроде порядок.контроллер синяя плата ТВ6560, когда купил при здвиге портала выгорела микруха ТВ на ось у,перепаяли ось ожила . Движки 23hs8430 3a шаг 1.8. Х У ременная передача, z строительная шпилька шаг резьбы 2 мм.шаг х у 1/16 z 1/2 .заявленные продавцом характеристики :точность: 0.05 скорость х 6000 у 5000 z 100-150.настройки реле Х У: 1)+ 2)+ 3)- 4)+ 5)- 6)+ . Z: 1)+ 2)+ 3)- 4)+ 5)+ 6)-. Тестил одной и той же УП,гонял фрезу без нагрузки(по воздуху) и с нагрузкой ( резал, материал сосна) подача 2848 обороты 16-17к (подача обороты не менялись) после выполнения произвольного кол-ва строк останавливал и отганял фрезер в 0 и замерял отклонения, направления различны но часто было "вниз и вправо".Макс джиттер 38690 параметров степ тайм/спейс ненашел,но когда начал уменьшать (2500,1000,500,150,50) оси стали уходить меньше, с нагрузкой значения чуть больше без нагрузки чуть меньше.заземление непомогло, вылететь стали еще больше( заземлял 2 жильным медным проводом один конец 2 провода скрутил и на землю .второй конец 1 жила на корпус пк 1 жила на плату ноль платы нижний правый возле сом порта.провод подсоединил к ал.трубке спод лыжной палки L =40 см).помогите пожалуйста!ато купил станок и из-за этих траблов толком ничего не вырезал((((((
-
Tom471
- Новичок
- Сообщения: 9
- Зарегистрирован: 06 апр 2015, 14:32
- Репутация: 1
- Настоящее имя: Tomas Vrubliauskas
- Контактная информация:
Re: TB6560 - особенности настройки и работы
Уменя такая же проблема,двигатель фиксируетса при включении контроллера.Вчём проблемма?
-
Tom471
- Новичок
- Сообщения: 9
- Зарегистрирован: 06 апр 2015, 14:32
- Репутация: 1
- Настоящее имя: Tomas Vrubliauskas
- Контактная информация:
Re: TB6560 - особенности настройки и работы
Да у меня двигатель фиксируетса когда на +ЕН 5в.Nick писал(а):CW - пин Dir - направление
CLK - пин Step - шаг
EN - пин Enable - включение.
Двигатель фиксируется при включении контроллера?
-
Tomichspb
- Новичок
- Сообщения: 27
- Зарегистрирован: 29 янв 2015, 14:04
- Репутация: 4
- Настоящее имя: Александр Александрович
- Контактная информация:
Re: TB6560 - особенности настройки и работы
У меня такая же плата, как ее подключить не знаю, китайцы прислали инструкцию на плату с первого фото (((cncmybox писал(а):Здравствуйте!
Помогите новичку
Купил "синюю" плату. Диск из комплекта оказался сломанным. Соответственно, возникает проблема с подключением концевиков/е-стоп и остального доп-оборудования.
В сети находятся изображения и схемы подключения для такой "синей" платы:
Однако, моя плата выглядит по-другому:
кружочками отмечены отличия в разъемах.
Хэлп!
- shalek
- Почётный участник

- Сообщения: 3023
- Зарегистрирован: 25 авг 2014, 10:40
- Репутация: 2583
- Настоящее имя: Александр
- Откуда: РБ Бобруйск
- Контактная информация:
Re: TB6560 - особенности настройки и работы
Вам здесь надо глянутьTomichspb писал(а):У меня такая же плата, как ее подключить не знаю, китайцы прислали инструкцию на плату с первого фото (((
http://www.cnc-club.ru/forum/viewtopic. ... 45#p190443
Если ты не можешь решить проблему, значит это не твоя проблема!
Мой канал на YouTube: YouTube
ЧПУ "Бобр" 600x500 мм
shalek64@gmail.com
Мой канал на YouTube: YouTube
ЧПУ "Бобр" 600x500 мм
shalek64@gmail.com
-
Tomichspb
- Новичок
- Сообщения: 27
- Зарегистрирован: 29 янв 2015, 14:04
- Репутация: 4
- Настоящее имя: Александр Александрович
- Контактная информация:
Re: TB6560 - особенности настройки и работы
Благодарю за ответ, сейчас изучу )shalek писал(а):Вам здесь надо глянутьTomichspb писал(а):У меня такая же плата, как ее подключить не знаю, китайцы прислали инструкцию на плату с первого фото (((
http://www.cnc-club.ru/forum/viewtopic. ... 45#p190443
-
ra1tam
- Новичок
- Сообщения: 1
- Зарегистрирован: 10 июл 2015, 14:28
- Репутация: 0
- Настоящее имя: Сергей
- Контактная информация:
Re: TB6560 - особенности настройки и работы
Привет всем!
Подскажите пожалуйста, где на этой плате выход ШИМ ?
Подскажите пожалуйста, где на этой плате выход ШИМ ?
-
samodelkin_YouTube
- Новичок
- Сообщения: 6
- Зарегистрирован: 30 июл 2015, 18:00
- Репутация: 0
- Контактная информация:
Re: TB6560 - особенности настройки и работы
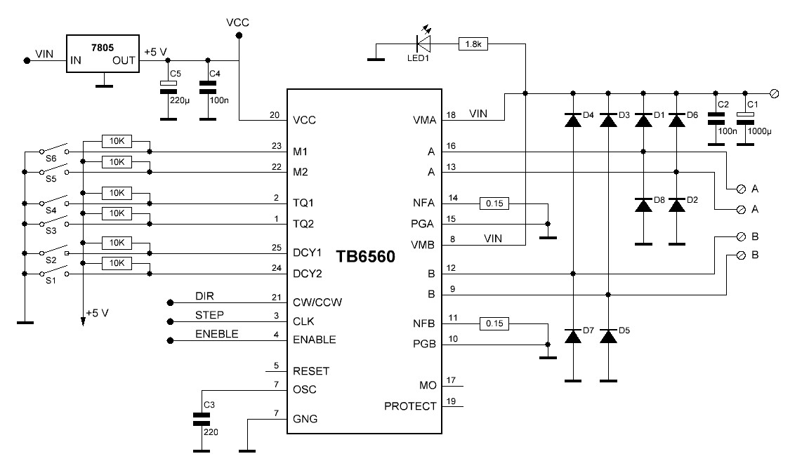
Здравствуйте. Нарисовал схему для TB6560 и двустороннюю печатную плату в формате LAY. Читал даташит, но английский язык понимаю плохо, пользовался переводчиком, поэтому есть некоторые вопросы.
1. Какова оптимальная частота работы шим. В интернете много схем с различными емкостями конденсаторов, которые задают частоту. я применил конденсаторы на 220 пикофарад по формуле частота примерно равна 190 KHz.
2. Как я на 17, 19 ножки вешается светодиоды, но не понял для чего, что они сигнализируют.
3. Есть ли смысл делать делать схему опторозвьязкы на плате драйвера, если развязка есть на предыдущей плате куда подключается LPT порт.
1. Какова оптимальная частота работы шим. В интернете много схем с различными емкостями конденсаторов, которые задают частоту. я применил конденсаторы на 220 пикофарад по формуле частота примерно равна 190 KHz.
2. Как я на 17, 19 ножки вешается светодиоды, но не понял для чего, что они сигнализируют.
3. Есть ли смысл делать делать схему опторозвьязкы на плате драйвера, если развязка есть на предыдущей плате куда подключается LPT порт.
- raddd
- Почётный участник

- Сообщения: 1564
- Зарегистрирован: 10 фев 2015, 08:50
- Репутация: 540
- Настоящее имя: Alexey Rodionov
- Откуда: Беларусь Минский р-н
- Контактная информация:
Re: TB6560 - особенности настройки и работы
Главное!! минуса (земли) все земли сводить на плате в точку питания "звездой" если не хочешь что бы мотор превратился в соловья! если этого не учесть, то возникает возбуждение по частотозадающему кондеру.(беда красно-сине-зеленых многоосевых плат) там если помню в даташите даже подписано "аналог земля" "повер земля" или типа того... и печатка типовая вроде есть... вот ее надо перерисовать и добавить свои примочки.. если несколько осей на одной плате, тоже все питания звездой.
наличие на плате оптопары зависит от длинны и помехоустойчивости линии интерфейсная плата-драйвер.
и вообще если выбирать из микрух лучше ТВ6600
наличие на плате оптопары зависит от длинны и помехоустойчивости линии интерфейсная плата-драйвер.
и вообще если выбирать из микрух лучше ТВ6600
||||||||||||
||||||||||||
||||||||||||
- raddd
- Почётный участник

- Сообщения: 1564
- Зарегистрирован: 10 фев 2015, 08:50
- Репутация: 540
- Настоящее имя: Alexey Rodionov
- Откуда: Беларусь Минский р-н
- Контактная информация:
Re: TB6560 - особенности настройки и работы
protect (19) можно на Estop завести но эти микрухи сгорают обычно раньше чем там появится сигнал))))samodelkin_YouTube писал(а):2. Как я на 17, 19 ножки вешается светодиоды, но не понял для чего, что они сигнализируют.
||||||||||||
||||||||||||
||||||||||||
-
samodelkin_YouTube
- Новичок
- Сообщения: 6
- Зарегистрирован: 30 июл 2015, 18:00
- Репутация: 0
- Контактная информация:
Re: TB6560 - особенности настройки и работы
Я тоже это знаю. Так получилось что заказал три микросхемы TB5660, поэтому хочу для них сделать хорошую печатную плату.raddd писал(а): и вообще если выбирать из микрух лучше ТВ6600
Но думую что ТВ5660 гораздо лучше схем на основе L297 и других.
Длина 10 -15 см. На счет помехоустойчивости не знаю.raddd писал(а): наличие на плате оптопары зависит от длинны и помехоустойчивости линии интерфейсная плата-драйвер.
- raddd
- Почётный участник

- Сообщения: 1564
- Зарегистрирован: 10 фев 2015, 08:50
- Репутация: 540
- Настоящее имя: Alexey Rodionov
- Откуда: Беларусь Минский р-н
- Контактная информация:
Re: TB6560 - особенности настройки и работы
ставь скоростную оптопару...
в основном используют "наборы" из китая по отдельности драйвера и интнрфески... работает...
в основном используют "наборы" из китая по отдельности драйвера и интнрфески... работает...
||||||||||||
||||||||||||
||||||||||||
-
samodelkin_YouTube
- Новичок
- Сообщения: 6
- Зарегистрирован: 30 июл 2015, 18:00
- Репутация: 0
- Контактная информация:
Re: TB6560 - особенности настройки и работы
Плату опторазвьязкы сделал вот такую. http://robozone.su/cnc-home/28-interfej ... zkojj.html
Печать для ТВ5660 скину позже, как буду дома. Посмотрите на плату скажете что не так.
Также думаю применить attiny13 вместе с реле, для задержки силового питания.
Печать для ТВ5660 скину позже, как буду дома. Посмотрите на плату скажете что не так.
Также думаю применить attiny13 вместе с реле, для задержки силового питания.
- raddd
- Почётный участник

- Сообщения: 1564
- Зарегистрирован: 10 фев 2015, 08:50
- Репутация: 540
- Настоящее имя: Alexey Rodionov
- Откуда: Беларусь Минский р-н
- Контактная информация:
Re: TB6560 - особенности настройки и работы
РС817 не ах.. по скорости... а задржка должна быть не задержка а типа chrge pump/
. т.е. включать силу когда запущена программа..
. т.е. включать силу когда запущена программа..
||||||||||||
||||||||||||
||||||||||||
-
samodelkin_YouTube
- Новичок
- Сообщения: 6
- Зарегистрирован: 30 июл 2015, 18:00
- Репутация: 0
- Контактная информация:
Re: TB6560 - особенности настройки и работы
Я думаю оптроны можно заменить на более скоростные. о задержке питания понимаю но не до конца, можете рассказать подробнее, дать ссылку на статью. Кто то воплощал такую задержку в схему на самом деле?raddd писал(а):РС817 не ах.. по скорости... а задржка должна быть не задержка а типа chrge pump/
. т.е. включать силу когда запущена программа..