SolidCAM

Обсуждение аспектов работы с CAМ программами, подготовка моделей, настройка постпроцессоров, настройка параметров инструментов, обсуждение стратегий обработки, симуляция обработки. Вопросы по G-коду.
Kiriller
Мастер
Сообщения: 984
Зарегистрирован: 09 янв 2017, 20:21
Репутация: 124
Настоящее имя: Кирилл
Откуда: Жуковский, М.О.
Контактная информация:

Re: SolidCAM

Сообщение Kiriller »

Господа! А как бы на такой детальке элегантно фасочки снять?
Вложения
Снимок3.JPG (2105 просмотров) <a class='original' href='./download/file.php?id=138451&mode=view' target=_blank>Загрузить оригинал (30.4 КБ)</a>
Аватара пользователя
ScrewDriver
Мастер
Сообщения: 1942
Зарегистрирован: 06 сен 2016, 01:44
Репутация: 498
Настоящее имя: Василий
Откуда: Москва
Контактная информация:

Re: SolidCAM

Сообщение ScrewDriver »

noga burr tool
Промышленная автоматика, ПЛК, приводы, SCADA системы
Мой Ютуб канал.
Аватара пользователя
Frezer_PU
Мастер
Сообщения: 358
Зарегистрирован: 11 май 2017, 18:06
Репутация: 197
Откуда: Москва
Контактная информация:

Re: SolidCAM

Сообщение Frezer_PU »

Kiriller писал(а):Господа! А как бы на такой детальке элегантно фасочки снять?
А фаски где снять ? Чет их на детали не видно!
ВСЕ ПРИХОДИТ С ОПЫТОМ!
https://www.youtube.com/c/CNCSKILL
https://www.instagram.com/cnc_skill/
* * *
Ошибки это часть успеха,
Тот кто не ошибается не достигает вершин!
* * *
1240
Мастер
Сообщения: 972
Зарегистрирован: 25 янв 2013, 17:11
Репутация: 278
Откуда: Украина, Харьков.
Контактная информация:

Re: SolidCAM

Сообщение 1240 »

Frezer_PU писал(а):SolidCAM не лучший вариант для работы с STL моделями да и еще таких размеров!
Арткам тоже (по моему опыту)
А что лучше?
Kiriller
Мастер
Сообщения: 984
Зарегистрирован: 09 янв 2017, 20:21
Репутация: 124
Настоящее имя: Кирилл
Откуда: Жуковский, М.О.
Контактная информация:

Re: SolidCAM

Сообщение Kiriller »

На "спицах". На плоскостях понятно как. Да они они не нарисованы. Ну так ведь для 2д-фасок и контура достаточно. Я думал тут тоже так можно.
Аватара пользователя
Frezer_PU
Мастер
Сообщения: 358
Зарегистрирован: 11 май 2017, 18:06
Репутация: 197
Откуда: Москва
Контактная информация:

Re: SolidCAM

Сообщение Frezer_PU »

Kiriller писал(а):Да они они не нарисованы
так надо нарисовать!
Kiriller писал(а):Ну так ведь для 2д-фасок и контура достаточно. Я думал тут тоже так можно.
для них достаточно так как они расположены на плоскости но не под наклонами и изгибами на то они и 2д !
Если бы фаски были прорисованы то можно было бы по ним фрезой сферой прокатить стратегиями HSS HSM и получилась бы элегантно!
ВСЕ ПРИХОДИТ С ОПЫТОМ!
https://www.youtube.com/c/CNCSKILL
https://www.instagram.com/cnc_skill/
* * *
Ошибки это часть успеха,
Тот кто не ошибается не достигает вершин!
* * *
Kiriller
Мастер
Сообщения: 984
Зарегистрирован: 09 янв 2017, 20:21
Репутация: 124
Настоящее имя: Кирилл
Откуда: Жуковский, М.О.
Контактная информация:

Re: SolidCAM

Сообщение Kiriller »

Понял, Спасибо! Так мне вполне нравится :)
Аватара пользователя
Serg
Мастер
Сообщения: 21923
Зарегистрирован: 17 апр 2012, 14:58
Репутация: 5183
Заслуга: c781c134843e0c1a3de9
Настоящее имя: Сергей
Откуда: Москва
Контактная информация:

Re: SolidCAM

Сообщение Serg »

Элегантно на 5-осевом. А на обычном разве что "шариком" в 3D рельеф выводить...
Я не Христос, рыбу не раздаю, но могу научить, как сделать удочку...
Kiriller
Мастер
Сообщения: 984
Зарегистрирован: 09 янв 2017, 20:21
Репутация: 124
Настоящее имя: Кирилл
Откуда: Жуковский, М.О.
Контактная информация:

Re: SolidCAM

Сообщение Kiriller »

Да мне ладе зд рельеф не нужен. Если бы шарик просто по кромкам проехался без заранее нарисованных фасок, вполне бы устроило. Надо просто чуть края "скруглить".
Аватара пользователя
Makar32
Опытный
Сообщения: 110
Зарегистрирован: 23 июн 2015, 15:50
Репутация: 47
Настоящее имя: Игорь
Контактная информация:

Re: SolidCAM

Сообщение Makar32 »

Kiriller писал(а):вполне бы устроило. Надо просто чуть края "скруглить"
вот и беда нашего люду в том , что не хотят красиво и качественно делать ((( так и живем...
самому же приятней в руку взять когда все как у "Матроскина бубунчики" ))))
скинь деталь
Аватара пользователя
Serg
Мастер
Сообщения: 21923
Зарегистрирован: 17 апр 2012, 14:58
Репутация: 5183
Заслуга: c781c134843e0c1a3de9
Настоящее имя: Сергей
Откуда: Москва
Контактная информация:

Re: SolidCAM

Сообщение Serg »

Makar32 писал(а):вот и беда нашего люду в том , что не хотят красиво и качественно делать ((( так и живем...
Беда нашего люду в том, что хотят "сделать хорошо" не только себе, но и всем остальным, даже если не просят... :)
Я не Христос, рыбу не раздаю, но могу научить, как сделать удочку...
Kiriller
Мастер
Сообщения: 984
Зарегистрирован: 09 янв 2017, 20:21
Репутация: 124
Настоящее имя: Кирилл
Откуда: Жуковский, М.О.
Контактная информация:

Re: SolidCAM

Сообщение Kiriller »

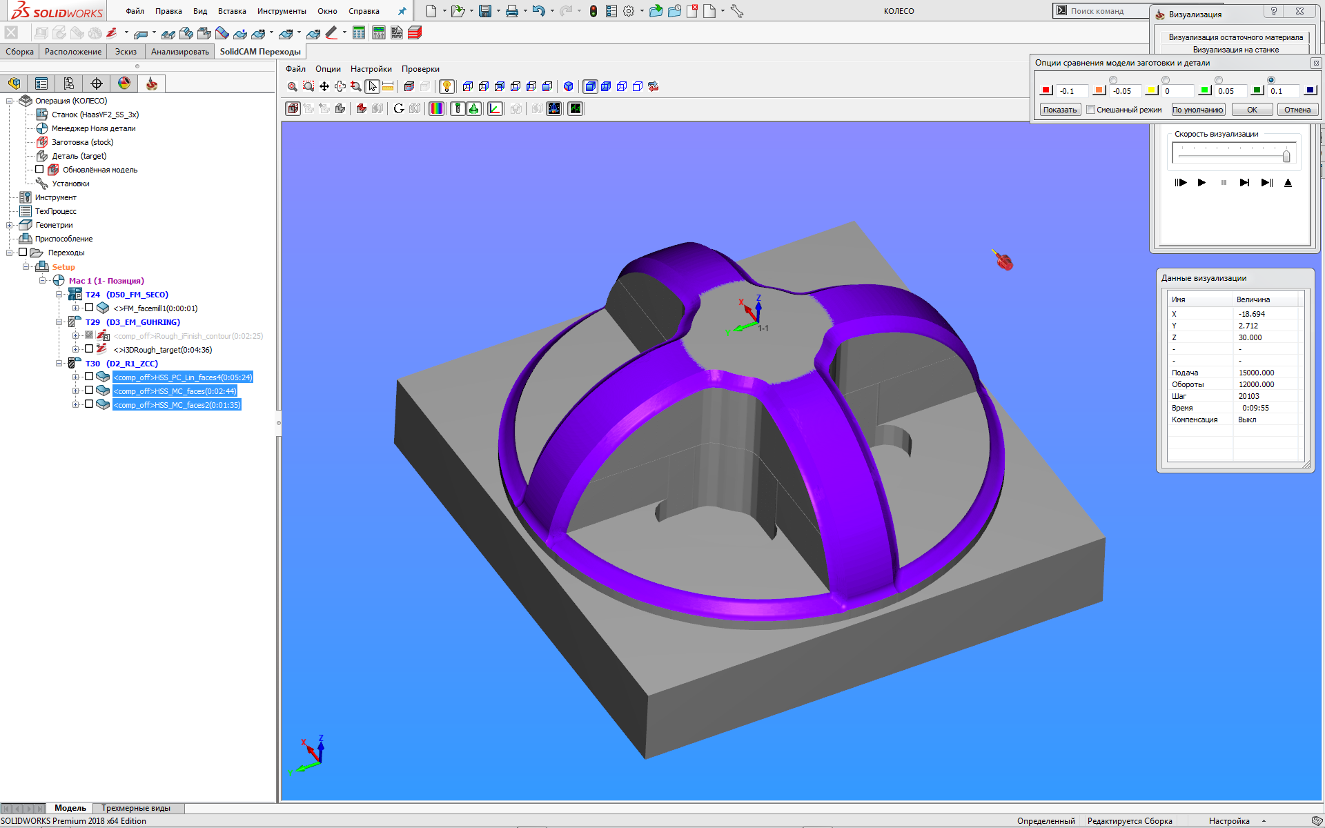
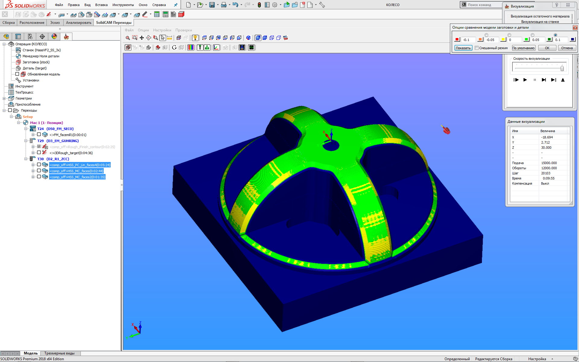
Вот. Только, боюсь, она немного через зад нарисована...
Вложения
Колесо.txt
(209.4 КБ) 973 скачивания
maxx2000orel
Мастер
Сообщения: 365
Зарегистрирован: 24 апр 2016, 18:53
Репутация: 94
Настоящее имя: Максим Кузнецов
Контактная информация:

Re: SolidCAM

Сообщение maxx2000orel »

Да ладно вам, прям уж на 5 осевом снимать фаски. Неужто простым шариком нельзя проехать в Солиде по кромкам? Создайте из кромок траекторию и обработайте шариком без компенсации на радиус инструмента.
Аватара пользователя
Makar32
Опытный
Сообщения: 110
Зарегистрирован: 23 июн 2015, 15:50
Репутация: 47
Настоящее имя: Игорь
Контактная информация:

Re: SolidCAM

Сообщение Makar32 »

Kiriller писал(а):Вот. Только, боюсь, она немного через зад нарисована...
а в нормальном формате можно))?
Kiriller
Мастер
Сообщения: 984
Зарегистрирован: 09 янв 2017, 20:21
Репутация: 124
Настоящее имя: Кирилл
Откуда: Жуковский, М.О.
Контактная информация:

Re: SolidCAM

Сообщение Kiriller »

надо расширение txt на sldprt поменять. Просто иначе форум не дает.
Kiriller
Мастер
Сообщения: 984
Зарегистрирован: 09 янв 2017, 20:21
Репутация: 124
Настоящее имя: Кирилл
Откуда: Жуковский, М.О.
Контактная информация:

Re: SolidCAM

Сообщение Kiriller »

maxx2000orel писал(а):Да ладно вам, прям уж на 5 осевом снимать фаски. Неужто простым шариком нельзя проехать в Солиде по кромкам? Создайте из кромок траекторию и обработайте шариком без компенсации на радиус инструмента.
Нельзя! От этого все наши беды проистекают! :)
Но я готов рискнуть, только так и не понял какой стратегией воспользоваться.
Аватара пользователя
Makar32
Опытный
Сообщения: 110
Зарегистрирован: 23 июн 2015, 15:50
Репутация: 47
Настоящее имя: Игорь
Контактная информация:

Re: SolidCAM

Сообщение Makar32 »

Kiriller писал(а):
maxx2000orel писал(а):Да ладно вам, прям уж на 5 осевом снимать фаски. Неужто простым шариком нельзя проехать в Солиде по кромкам? Создайте из кромок траекторию и обработайте шариком без компенсации на радиус инструмента.
Нельзя! От этого все наши беды проистекают! :)
Но я готов рискнуть, только так и не понял какой стратегией воспользоваться.
так сойдет?
P.S. а модель и правда через Ж...)
Вложения
2018-05-04_184800.png (2015 просмотров) <a class='original' href='./download/file.php?id=138459&mode=view' target=_blank>Загрузить оригинал (281.15 КБ)</a>
2018-05-04_184741.png (2015 просмотров) <a class='original' href='./download/file.php?id=138460&mode=view' target=_blank>Загрузить оригинал (258.08 КБ)</a>
2018-05-04_184728.png (2015 просмотров) <a class='original' href='./download/file.php?id=138461&mode=view' target=_blank>Загрузить оригинал (248.19 КБ)</a>
2018-05-04_184721.png (2015 просмотров) <a class='original' href='./download/file.php?id=138462&mode=view' target=_blank>Загрузить оригинал (293.83 КБ)</a>
maxx2000orel
Мастер
Сообщения: 365
Зарегистрирован: 24 апр 2016, 18:53
Репутация: 94
Настоящее имя: Максим Кузнецов
Контактная информация:

Re: SolidCAM

Сообщение maxx2000orel »

Kiriller писал(а):Но я готов рискнуть, только так и не понял какой стратегией воспользоваться.
Тыкаете поочерёдно ребра по котрым надо снять фаску, создаёте цепочку, эта цепочка из рёбер(или по вашему геометрия) и есть траектория по которой пускаете фрезу, стратегия обычная-обработка контура.
maxx2000orel
Мастер
Сообщения: 365
Зарегистрирован: 24 апр 2016, 18:53
Репутация: 94
Настоящее имя: Максим Кузнецов
Контактная информация:

Re: SolidCAM

Сообщение maxx2000orel »

Безымянный.png (1985 просмотров) <a class='original' href='./download/file.php?id=138465&mode=view' target=_blank>Загрузить оригинал (76 КБ)</a>
Безымянный.png (1981 просмотр) <a class='original' href='./download/file.php?id=138467&mode=view' target=_blank>Загрузить оригинал (290.86 КБ)</a>
Колесо(04-05-18)(19-38).txt
(1.54 КБ) 887 скачиваний
как-то так. Там правда обработка не стой стороны сделана но общий принцип должен быть понятен
А модель и вправду странная, у меня открылась внутри куба. Заготовка либо? Так надо либо отдельным файлом и импортировать, либо на отдельный слой помещать.
Последний раз редактировалось maxx2000orel 04 май 2018, 19:53, всего редактировалось 1 раз.
Аватара пользователя
Frezer_PU
Мастер
Сообщения: 358
Зарегистрирован: 11 май 2017, 18:06
Репутация: 197
Откуда: Москва
Контактная информация:

Re: SolidCAM

Сообщение Frezer_PU »

maxx2000orel писал(а):
Безымянный.png
Колесо(04-05-18)(19-38).txt
как-то так.
А модель и вправду странная, у меня открылась внутри куба. Заготовка либо? Так надо либо отдельным файлом и импортировать, либо на отдельный слой помещать.
А как выглядят фаски после симуляции ?
ВСЕ ПРИХОДИТ С ОПЫТОМ!
https://www.youtube.com/c/CNCSKILL
https://www.instagram.com/cnc_skill/
* * *
Ошибки это часть успеха,
Тот кто не ошибается не достигает вершин!
* * *
Ответить

Вернуться в «CAM пакеты»