Контактный сканер с помощью EMC2
-
gendos
- Мастер
- Сообщения: 1117
- Зарегистрирован: 06 июл 2011, 15:26
- Репутация: 81
- Настоящее имя: Геннадий
- Откуда: Ростов-на-дону
- Контактная информация:
Re: Контактный сканер с помощью EMC2
Спасибо ,попробую ,только завтра
-
gendos
- Мастер
- Сообщения: 1117
- Зарегистрирован: 06 июл 2011, 15:26
- Репутация: 81
- Настоящее имя: Геннадий
- Откуда: Ростов-на-дону
- Контактная информация:
Re: Контактный сканер с помощью EMC2
Запустил скрипт
созданный файл пустой
Код: Выделить всё
#!/usr/bin/env python
import sys
from math import sin, cos, radians
xl,yl,zl = None,None,None
for l in sys.stdin:
x,a,r = map(float, l.split())
x,y,z = x,r * cos(radians(a)), r * sin(radians(a))
if xl==None or (xl-x)**2+(yl-y)**2+(zl-z)**2 > 0.1**2 :
print x, y, z
xl,yl,zl = x,y,z - Nick
- Мастер
- Сообщения: 22776
- Зарегистрирован: 23 ноя 2009, 16:45
- Репутация: 1735
- Заслуга: Developer
- Откуда: Gatchina, Saint-Petersburg distr., Russia
- Контактная информация:
Re: Контактный сканер с помощью EMC2
А как запускал? И какой исходный файл?
-
gendos
- Мастер
- Сообщения: 1117
- Зарегистрирован: 06 июл 2011, 15:26
- Репутация: 81
- Настоящее имя: Геннадий
- Откуда: Ростов-на-дону
- Контактная информация:
Re: Контактный сканер с помощью EMC2
Запускал так
cat /home/gena/file.txt | python /home/gena/file.py >> /home/gena/file.out
Старый скрипт вот
После запуска скрипта из файла file.txt получается file.out
Для примера даю вырезку с файлов,так как целиком они до 100 мегобайт
А когда запускаю скрипт
file.out пустой
cat /home/gena/file.txt | python /home/gena/file.py >> /home/gena/file.out
Старый скрипт вот
Код: Выделить всё
##!/usr/bin/env python
import sys
from math import sin, cos, radians
for l in sys.stdin:
x,a,r = map(float, l.split())
print x,r * sin(radians(a)), r * cos(radians(a))
Для примера даю вырезку с файлов,так как целиком они до 100 мегобайт
А когда запускаю скрипт
Код: Выделить всё
import sys
from math import sin, cos, radians
xl,yl,zl = None,None,None
for l in sys.stdin:
x,a,r = map(float, l.split())
x,y,z = x,r * cos(radians(a)), r * sin(radians(a))
if xl==None or (xl-x)**2+(yl-y)**2+(zl-z)**2 > 0.1**2 :
print x, y, z
xl,yl,zl = x,y,z
- Вложения
-
- file.txt.tar.gz
- (26.4 КБ) 1112 скачиваний
-
- file.out.tar.gz
- (47.06 КБ) 1143 скачивания
- Nick
- Мастер
- Сообщения: 22776
- Зарегистрирован: 23 ноя 2009, 16:45
- Репутация: 1735
- Заслуга: Developer
- Откуда: Gatchina, Saint-Petersburg distr., Russia
- Контактная информация:
Re: Контактный сканер с помощью EMC2
А как ты второй скрипт запускаешь?
Сейчас попробовал, вроде работает.
file in и out разные?
ЗЫ надо было тему апнуть, а то она затерялась...
Сейчас попробовал, вроде работает.
file in и out разные?
ЗЫ надо было тему апнуть, а то она затерялась...
-
gendos
- Мастер
- Сообщения: 1117
- Зарегистрирован: 06 июл 2011, 15:26
- Репутация: 81
- Настоящее имя: Геннадий
- Откуда: Ростов-на-дону
- Контактная информация:
Re: Контактный сканер с помощью EMC2
Второй скрипт запускаю так же как и первый только в файле file.py заменяю первый скрипт на второй.
Не понял ,как понять -file in и out разные?-
В file.txt координата А в градусах ,а в out обычные X Y Z
Не понял ,как понять -file in и out разные?-
В file.txt координата А в градусах ,а в out обычные X Y Z
-
gendos
- Мастер
- Сообщения: 1117
- Зарегистрирован: 06 июл 2011, 15:26
- Репутация: 81
- Настоящее имя: Геннадий
- Откуда: Ростов-на-дону
- Контактная информация:
Re: Контактный сканер с помощью EMC2
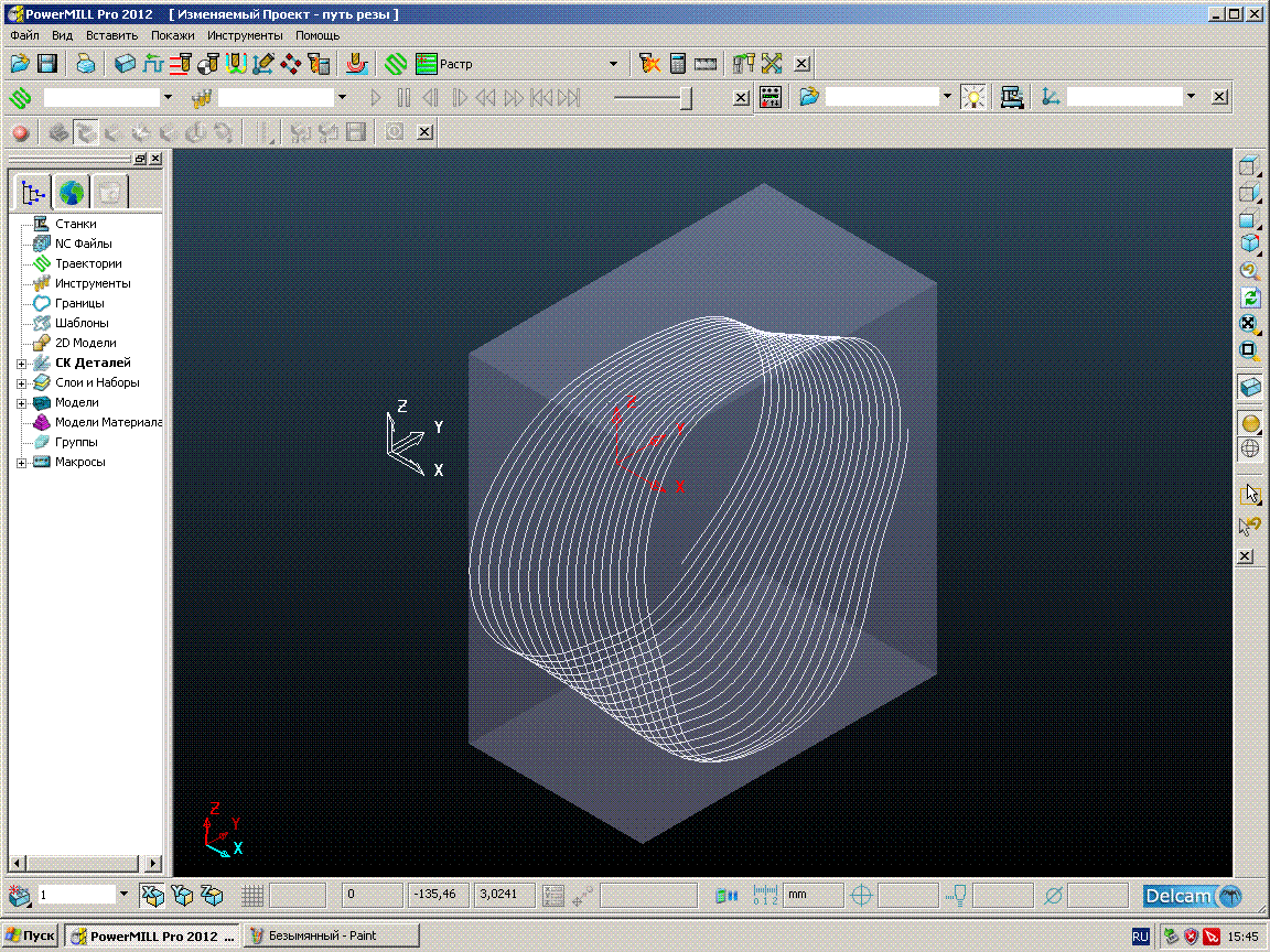
Тему не обновлял ,так как этот вопрос не очень сейчас важен,потому-что размер файла получается уменьшить в CAM программе
когда из облака точек создается сетка(можно задать шаг сетки) и создается Stl файл преемлемого размера.
Но остается проблема как вычесть размеры сканируещего ролика.офсетом 40 мм не достаточно,так как у ролика есть еще радиус 14,5мм.
И на крутых изгибах колодки появляются неточности.
Подсказали такую идею. пока не знаю как ее реализовать.
Получается что у меня как бы есть путь фрезы ,если выбрать фрезу с параметрами моего ролика,запустить стратегию по кривой и задать
расчет траектории по центру фрезы рассчитать G код и запустить визуализацию ,а потом сохранить полученный файл визуализации
Файл визуализации обработки будет соответствовать моей колодке.Но те знаю как запустить стратегию обработки по кривой
Вот поясняющие эту мысль файлы
когда из облака точек создается сетка(можно задать шаг сетки) и создается Stl файл преемлемого размера.
Но остается проблема как вычесть размеры сканируещего ролика.офсетом 40 мм не достаточно,так как у ролика есть еще радиус 14,5мм.
И на крутых изгибах колодки появляются неточности.
Подсказали такую идею. пока не знаю как ее реализовать.
Получается что у меня как бы есть путь фрезы ,если выбрать фрезу с параметрами моего ролика,запустить стратегию по кривой и задать
расчет траектории по центру фрезы рассчитать G код и запустить визуализацию ,а потом сохранить полученный файл визуализации
Файл визуализации обработки будет соответствовать моей колодке.Но те знаю как запустить стратегию обработки по кривой
Вот поясняющие эту мысль файлы
- Вложения
-
- путь фрезы.zip
- (153.94 КБ) 451 скачивание
- Nick
- Мастер
- Сообщения: 22776
- Зарегистрирован: 23 ноя 2009, 16:45
- Репутация: 1735
- Заслуга: Developer
- Откуда: Gatchina, Saint-Petersburg distr., Russia
- Контактная информация:
Re: Контактный сканер с помощью EMC2
В принципе это самый простой способ. Я тебе даже Gкод могу сделать, если твой кам сможет его открыть, то все будет просто.gendos писал(а):Получается что у меня как бы есть путь фрезы ,если выбрать фрезу с параметрами моего ролика,запустить стратегию по кривой и задать
расчет траектории по центру фрезы рассчитать G код и запустить визуализацию ,а потом сохранить полученный файл визуализации
Файл визуализации обработки будет соответствовать моей колодке.Но те знаю как запустить стратегию обработки по кривой
Вот поясняющие эту мысль файлы
Вот я взял вот такой код:
Код: Выделить всё
import sys
from math import sin, cos, radians
xl,yl,zl = None,None,None
for l in sys.stdin:
x,a,r = map(float, l.split())
x,y,z = x,r * cos(radians(a)), r * sin(radians(a))
if xl==None or (xl-x)**2+(yl-y)**2+(zl-z)**2 > 10.1**2 :
print x, y, z
xl,yl,zl = x,y,z
на выходе получаем координаты сетки:
Код: Выделить всё
0.282394 -10.4127276628 50.449782455
0.282728 -10.5264028589 50.4665107668
0.283061 -10.6401935237 50.4829830746
0.283394 -10.7568409975 50.5120701571
0.283727 -10.8708884472 50.5280263919
0.284061 -10.985049634 50.5437253383
0.284394 -11.0993244067 50.5591685439
0.284727 -11.2137119802 50.5743546252
0.28506 -11.3310867634 50.6021222239
0.285394 -11.4457250866 50.6167867959
0.285727 -11.5634031935 50.6440198712
0.28606 -11.6782907853 50.658160897
0.286393 -11.7932873755 50.6720428778
0.286727 -11.908393037 50.6856642402
0.28706 -12.0236076416 50.6990265348
0.287393 -12.138930378 50.7121283923
0.287726 -12.2512707818 50.7121793592
0.28806 -12.3667810116 50.7247646875
0.288393 -12.4823978606 50.7370894282
0.288726 -12.5981213905 50.7491519991
0.28906 -12.7139489965 50.7609514789
0.289393 -12.8298814565 50.7724892028
0.289726 -12.9459179368 50.7837638139
0.290059 -13.0653346045 50.8075173559
0.290393 -13.181604017 50.8182576988
0.290726 -13.29797565 50.8287337223
0.291059 -13.4178056471 50.8516666388
0.291392 -13.5344065584 50.8616058255
0.291726 -13.6545190142 50.8839876502
0.292059 -13.771346486 50.8933872963
0.292392 -13.8882734085 50.9025215865
0.292725 -14.0052989191 50.9113891807
0.293059 -14.122422146 50.9199887427
0.293392 -14.2396430161 50.9283218289
0.293725 -14.3533910213 50.9237225615
0.294058 -14.4707780414 50.9315261994
0.294392 -14.5882617917 50.9390620549
0.294725 -14.702190492 50.9336874364
0.295058 -14.8198361986 50.940693136
0.295391 -14.9375753763 50.9474283474
0.295725 -15.0554079724 50.9538946285
0.296058 -15.1733330934 50.9600906589
0.296391 -15.2951311103 50.9786180948
0.296724 -15.4132658126 50.9842646031
0.297058 -15.5314920632 50.9896394615
0.297391 -15.6536675382 51.0073208707
0.297724 -15.7720986868 51.012144067
0.298058 -15.8945313325 51.0292565089
0.298391 -16.0131657165 51.0335261458
0.298724 -16.1358532082 51.050068731
0.299057 -16.2546879635 51.0537822383
0.299391 -16.3736092712 51.0572227013
0.299724 -16.4885718804 51.0478677826
0.300057 -16.6117087132 51.0632790149
0.30039 -16.7267882835 51.0533914275
0.300724 -16.8501450383 51.068236456
0.301057 -16.9694878607 51.0703008356
0.30139 -17.0889134709 51.0720901196
0.301723 -17.2084209224 51.0736030221
0.302057 -17.3280095811 51.0748392083
0.30239 -17.4476784885 51.0757973985
0.302723 -17.5674285442 51.0764788477
0.303056 -17.6915622782 51.0893155596
0.30339 -17.8158270486 51.1018570906
0.303723 -17.940221834 51.114102004
0.304056 -18.0603619853 51.1136425444
0.304389 -18.1805791491 51.1129048461
0.304723 -18.3008723515 51.1118876424
0.305056 -18.4257020744 51.1229682129
0.305389 -18.5461722218 51.1213813434
0.305722 -18.6712288266 51.1318740249
0.306056 -18.7918711293 51.1297157042
0.306389 -18.9125865449 51.1272771162
0.306722 -19.0287832645 51.1122258532
0.307055 -19.1542327375 51.121554129
0.307389 -19.2751625624 51.1182700434
0.307722 -19.396162555 51.1147035037
0.308055 -19.5219256421 51.1231455386
0.308389 -19.6430906292 51.1190029702
0.308722 -19.7643229091 51.1145773148
0.309055 -19.8856223555 51.1098669962
0.309388 -20.0117857618 51.117126102
0.309722 -20.1332443002 51.1118382778
0.310055 -20.2547680042 51.1062648374
0.310388 -20.3812305483 51.1126294948
0.310721 -20.5029089149 51.1064755605
0.311055 -20.6295768148 51.1122382016
0.311388 -20.7514074862 51.1055033061
0.311721 -20.8732999604 51.098481219
0.312054 -21.0002556184 51.1033439607
0.312388 -21.1222963077 51.0957389015
0.312721 -21.244396774 51.0878457349
0.313054 -21.37163476 51.0918048245
0.313387 -21.4938793322 51.0833267014
0.313721 -21.6213109737 51.0866766223
0.314054 -21.743696499 51.0776112763
0.314387 -21.8661387912 51.0682572298
0.31472 -21.9886367819 51.0586132871
0.315054 -22.1164203332 51.0607550615
0.315387 -22.2390541546 51.0505222794
0.31572 -22.3617416221 51.039998728
0.316053 -22.4897883489 51.0412269303
0.316387 -22.6126070762 51.0301117274
0.31672 -22.735479089 51.0187063281
0.317053 -22.8637825462 51.0190177386
0.317387 -22.986780333 51.0070183019
0.31772 -23.1098284563 50.9947282163
0.318053 -23.2383821688 50.9941196646
0.318386 -23.3615527429 50.9812333126
0.31872 -23.4847715864 50.9680554766
0.319053 -23.6135690492 50.9665238356
0.319386 -23.7369070008 50.9527475141
0.319719 -23.8602902567 50.9386793004
0.320053 -23.9893249356 50.9362214859
0.320386 -24.1128221604 50.9215534257
0.320719 -24.2363634951 50.9065922555
0.321052 -24.3656288268 50.9032052337
0.321386 -24.4892798631 50.8876424716
0.321719 -24.6129729169 50.8717858083
0.322052 -24.7424627596 50.8674652581
0.322385 -24.8662616673 50.8510061846
0.322719 -24.9901000547 50.8342515343
0.323052 -25.119806444 50.8289962752
0.323385 -25.2437463893 50.8116375289
0.323718 -25.3736027096 50.8057540317
0.324052 -25.497640875 50.7877891519
0.324385 -25.6276436858 50.7812751775
0.324718 -25.7458252287 50.7509704008
0.325051 -25.8759473988 50.7438357676
0.325385 -26.0001501112 50.724670469
0.325718 -26.1243859369 50.7052073619
0.326051 -26.2547046268 50.6971294877
0.326384 -26.37902902 50.6770574027
0.326718 -26.5033843886 50.6566867953
0.327051 -26.633893753 50.6476624741
0.327384 -26.758333326 50.6266813227
0.327718 -26.8828026123 50.6054004809
0.328051 -27.0134958932 50.5954270011
0.328384 -27.131822603 50.5619403383
0.328717 -27.2626190258 50.5513421884
0.329051 -27.3872194209 50.5288488383
0.329384 -27.5118455467 50.5060560502
0.329717 -27.6428141447 50.4945035559
0.33005 -27.7675127982 50.4710962661
0.330384 -27.8922354231 50.4473875131
0.330717 -28.0169795439 50.4233780694
0.33105 -28.1417448392 50.3990663796
0.331383 -28.2729704637 50.3859289057
0.331717 -28.3913385248 50.349539848
0.33205 -28.5226513987 50.3357707201
0.332383 -28.6475206208 50.3102388643
0.332716 -28.7724078918 50.2844046231
0.33305 -28.8973119942 50.2582669423
0.333383 -29.0222340797 50.2318268646
0.333716 -29.1537770679 50.2164627873
0.334049 -29.2787531447 50.1894032898
0.334383 -29.4037436386 50.1620404373
0.334716 -29.5287478266 50.134374051
0.335049 -29.6537644762 50.106403093
0.335382 -29.7855190453 50.0894386247
0.335716 -29.9105831245 50.0608456165
0.336049 -30.0356593549 50.031948662
0.336382 -30.1607447521 50.0027477775
0.336716 -30.285839463 49.9732422724
0.337049 -30.417785441 49.9546696115
0.337382 -30.5429201115 49.9245400138
0.337715 -30.6680613573 49.894104399
0.338049 -30.7932094941 49.8633643104
0.338382 -30.9183632699 49.8323187351
0.338715 -31.0435228228 49.8009669729
0.339048 -31.1686851517 49.7693091015
0.339382 -31.2868442658 49.7262091445
0.339632 -31.3859720495 49.7103913855
0.339881 -31.4851258597 49.6943845392
0.340215 -31.6032446676 49.6505479253
0.340465 -31.7024268105 49.6341231475
0.340798 -31.8276062327 49.6008539008
0.341131 -31.952783829 49.5672776145
0.341381 -32.0520259792 49.5501811073
0.341714 -32.1700501465 49.5050236215
0.341964 -32.2693150256 49.4875063669
0.342298 -32.3944982921 49.452848067
0.342631 -32.5196769442 49.4178829198
0.342964 -32.6448505553 49.3826093918
0.343297 -32.7700194872 49.3470290184
0.343547 -32.8693647156 49.3283539328
0.343881 -32.9945393434 49.2922224921
0.344214 -33.1197072362 49.2557838064
0.344547 -33.244867098 49.219036916
0.34488 -33.3700181865 49.1819816947
0.345214 -33.4951591958 49.1446171923
0.345547 -33.6202905072 49.1069449401
0.34588 -33.7379557103 49.0581217403
0.34613 -33.8373747791 49.0375671673
0.346463 -33.962469228 48.9990490364
0.346797 -34.0875497774 48.9602224873
0.34713 -34.2126159643 48.9210859958
0.347463 -34.3376681866 48.8816410899
0.347796 -34.4627051261 48.8418868383
0.34813 -34.5801175876 48.7910879337
0.34838 -34.6795740561 48.7688904336
0.348713 -34.8045595007 48.7282889244
0.349046 -34.929526865 48.6873776827
0.349379 -35.054474815 48.6461557951
0.349713 -35.1716889251 48.5939657909
0.350046 -35.3043132393 48.5627831256
0.350379 -35.4214407773 48.5100045501
0.350629 -35.5209077482 48.4861604279
0.350962 -35.6379527344 48.4328722866
0.351212 -35.7374148346 48.408602542
0.351546 -35.8622110004 48.3653725651
0.351879 -35.9791241125 48.3112798653
0.352129 -36.0785773168 48.2863389514
0.352462 -36.2032989148 48.2422589685
0.352795 -36.3200747622 48.1873614664
0.353045 -36.4195146347 48.1617486841
0.353378 -36.5361983266 48.1063404363
0.353712 -36.6607891927 48.0611156123
0.354045 -36.7853513609 48.0155806003
0.354378 -36.9098834701 47.9697345287
0.354711 -37.034384152 47.9235765326
0.355045 -37.1507863172 47.8667135319
0.355378 -37.275202792 47.8199501134
0.355711 -37.3995853779 47.7728760459
0.356045 -37.5158008433 47.7151461196
0.356378 -37.6482477354 47.6777929696
0.356711 -37.7643506701 47.6194750601
0.357044 -37.8803743761 47.5608798831
0.357378 -38.0045366164 47.5122819638
0.357711 -38.1286619414 47.4633732481
0.358044 -38.2527489674 47.4141528983
0.358377 -38.3767971304 47.3646194137
0.358711 -38.4925004591 47.3045696053
0.359044 -38.6164466648 47.2544314485
0.359377 -38.7403509267 47.2039807248
0.35971 -38.8558449888 47.1430652752
0.360044 -38.979643734 47.0920091459
0.360377 -39.1033989178 47.040641133
0.36071 -39.2271091357 46.9889604274
0.361043 -39.3507757231 46.9369678398
0.361377 -39.4659210318 46.8745984478
0.36171 -39.5894726242 46.8219995091
0.362043 -39.712977515 46.7690893079
0.362376 -39.8278966279 46.7058549941
0.36271 -39.9512835852 46.652338543
0.36296 -40.0416472691 46.6095002988
0.363293 -40.1563465155 46.5454794697
0.363543 -40.2466158124 46.5022571028
0.363793 -40.3368483477 46.4588659559
0.364043 -40.4270438139 46.4153060379
0.364293 -40.5172004361 46.3715773125
0.364626 -40.6315675405 46.306415846
0.364876 -40.7216260648 46.2623032357
0.365126 -40.8116470089 46.2180212065
0.365376 -40.901629257 46.1735704794
0.365709 -41.0157136453 46.1074858712
0.365959 -41.1055941181 46.0626507306
0.366209 -41.1954348826 46.0176469517
0.366459 -41.2852356306 45.9724745486
0.366709 -41.3749953847 45.9271327933
0.366959 -41.4647143734 45.8816239116
0.367292 -41.5783823728 45.8141859722
0.367542 -41.6679951611 45.7682930373
0.367792 -41.7575671033 45.7222308538
0.368042 -41.8470964157 45.6759994275
0.368375 -41.9604644209 45.6076411812
0.368625 -42.0498851846 45.561026722
0.368875 -42.1392629805 45.5142438363
0.369125 -42.2285975001 45.4672925443
0.369375 -42.317887753 45.4201721348
0.369625 -42.407134001 45.3728848335
0.369958 -42.5200586079 45.3031756615
0.370208 -42.6091912021 45.2555050345
0.370541 -42.7219389831 45.1853076477
0.370791 -42.8109564123 45.1372524226
0.371041 -42.8999289152 45.0890297213
0.371291 -42.9888554957 45.040638842
0.371624 -43.101282243 44.9695234599
0.371958 -43.213598882 44.8981339295
0.372291 -43.325806146 44.8264718401
0.372541 -43.4144687875 44.7772692103
0.372874 -43.5264917451 44.705119636
0.373124 -43.6150326716 44.6555347374
0.373374 -43.7035244617 44.6057812369
0.373624 -43.7919682048 44.5558605941
0.373957 -43.8944116617 44.4734308099
0.374207 -43.9827159706 44.423142831
0.374457 -44.0709705416 44.3726871366
0.374707 -44.1591735863 44.3220638212
0.374957 -44.2473277541 44.2712727957
0.375207 -44.3354312568 44.2203141532
0.37554 -44.446599234 44.1459272224
0.375873 -44.5576499979 44.0712685408
0.376207 -44.6685829529 43.9963367919
0.376457 -44.7563987471 43.9445708333
0.376707 -44.8441628353 43.8926367356
0.376957 -44.9318741405 43.8405353155
0.37729 -45.0424483173 43.7646939405
0.377623 -45.1529010854 43.6885809418
0.377956 -45.2632332305 43.6121978846
0.37829 -45.363949731 43.5264336218
0.378539 -45.4512663907 43.4733289016
0.378873 -45.5612519888 43.396212137
0.379123 -45.648430459 43.3427264343
0.379456 -45.7582085336 43.2651271619
0.379789 -45.8678624506 43.1872573129
0.380122 -45.9773900527 43.1091186697
0.380456 -46.0867914464 43.0307106181
0.380789 -46.1960652513 42.9520326635
0.381039 -46.2827628816 42.8973201767
0.381372 -46.3918232132 42.8181621043
0.381622 -46.4783757875 42.7630715102
0.381872 -46.5551726451 42.6989207956
0.382122 -46.6415921428 42.6435130415
0.382372 -46.7182289255 42.5790756507
0.382622 -46.8045171711 42.5233507442
0.382872 -46.8907455641 42.4674597848
0.383122 -46.9671472074 42.4025854133
0.383372 -47.0532411334 42.3463778494
0.383622 -47.1294785877 42.2812178721
0.383872 -47.2154369081 42.2246940002
0.384122 -47.2915120961 42.1592484926
0.384372 -47.3773336729 42.1024086078
0.384621 -47.4532440715 42.0366781084
0.384871 -47.5389277672 41.9795225125
0.385121 -47.6146716046 41.9135082423
0.385371 -47.7002155314 41.8560365832
0.385621 -47.7757932315 41.7897372765
0.385871 -47.8512803113 41.7233037966
0.386121 -47.936607547 41.6653680654
0.386371 -48.0218707795 41.6072671901
0.386621 -48.0971116269 41.5404006634
0.386871 -48.182230952 41.4819855132
0.387121 -48.2573018176 41.4148359844
0.387371 -48.3422790642 41.3561065069
0.387621 -48.417178912 41.2886743821
0.387871 -48.4919861648 41.2211089806
0.388121 -48.5767392593 41.1619167807
0.388371 -48.6614245026 41.1025602062
0.388621 -48.7359792108 41.0345641327
0.38887 -48.820518975 40.9748942054
0.38912 -48.894899563 40.9066167841
0.38937 -48.9691860804 40.838206777
0.38962 -49.0534966704 40.7780756977
0.38987 -49.127606834 40.7093858575
0.39012 -49.2117668896 40.6489418649
0.39037 -49.2857010899 40.5799709082
0.39062 -49.3595400059 40.5108679641
0.39087 -49.4434675173 40.449964838
0.39112 -49.5171282401 40.3805823033
0.39137 -49.5906922537 40.311069015
0.39162 -49.6641607346 40.2414233739
0.39187 -49.7477682169 40.1799132847
0.39212 -49.8210564985 40.1099889749
0.39237 -49.9045099884 40.0481688964
0.39262 -49.9776170455 39.9779663621
0.39287 -50.0506266584 39.9076329571
0.39312 -50.1338387514 39.8453565958
0.393369 -50.2066656291 39.7747456628
0.393619 -50.2793935604 39.7040036192
0.393869 -50.3623631911 39.6412701251
0.394119 -50.4349076606 39.5702518765
0.394369 -50.5073532526 39.4991035208
0.394619 -50.590076584 39.4359155596
0.394869 -50.6623364248 39.3644910905
0.395119 -50.7344966738 39.292936902
0.395369 -50.8169718419 39.2292930213
0.395619 -50.8889448332 39.1574634388
0.395869 -50.9608175199 39.0855045284
0.396119 -51.0325889923 39.0134173187
0.396369 -51.1147262192 38.9491750832
0.396619 -51.1863091328 38.8768125737
0.396869 -51.2577908021 38.8043212707
0.397119 -51.3291709991 38.7317013139
0.397369 -51.410964421 38.6668612565
0.397619 -51.4716245914 38.5860762976
0.397868 -51.5532395192 38.5209471699
0.398118 -51.6242239067 38.4477974409
0.398368 -51.6951056587 38.3745197425
0.398618 -51.7764620509 38.3089404163
0.398868 -51.8471501289 38.2353905844
0.399118 -51.917734865 38.1617131911
0.399368 -51.9882145616 38.0879086959
0.399618 -52.0692183918 38.0217362124
0.399868 -52.1395039185 37.9476603002
0.400118 -52.2203359488 37.8811835682
0.400368 -52.2904248259 37.8068370544
0.400618 -52.3497339632 37.7246711121
0.400868 -52.4196003911 37.6500889645
0.401118 -52.5000605903 37.5830380252
0.401368 -52.5697291191 37.5081854529
0.401618 -52.6392919987 37.4332067316
0.401868 -52.7087490046 37.3581020084
0.402118 -52.7888469136 37.2904631985
0.402367 -52.8581027594 37.2150909508
0.402617 -52.9272526838 37.1395922053
0.402867 -52.9962958122 37.0639680324
0.403117 -53.0652319214 36.9882185814
0.403367 -53.1340599666 36.9123434313
0.403617 -53.2135994242 36.8438340411
0.403867 -53.2822242437 36.767693588
0.404117 -53.3507417684 36.6914275105
0.404367 -53.430004359 36.6224760049
0.404617 -53.4983170106 36.5459439368
0.404867 -53.5665210309 36.4692876099
0.405117 -53.6237280445 36.3851192761
0.405367 -53.7026014624 36.3156022297
0.405617 -53.7704776255 36.2385749824
0.405867 -53.8382449053 36.1614231512
0.406117 -53.9168367943 36.0914671858
0.406367 -53.984395858 36.0140513432
0.406617 -54.051844715 35.9365122993
0.406866 -54.1191831451 35.8588502093
0.407116 -54.1864103036 35.7810661747
0.407366 -54.2535263856 35.7031579115
0.407616 -54.3205322153 35.6251276214
0.407866 -54.3984408866 35.5541736262
0.408116 -54.4652351761 35.4758813451
0.408366 -54.5319176939 35.3974669399
0.408616 -54.5984876045 35.3189315216
0.408866 -54.6649459237 35.240273344
0.409116 -54.7312918151 35.1614935175
0.409366 -54.7975242184 35.0825916621
0.409616 -54.863644599 35.0035690171
0.409866 -54.929651898 34.924425202
0.410116 -55.0066600805 34.8522036651
0.410366 -55.0613257743 34.7657756639
0.410616 -55.1381293805 34.6932766861
0.410866 -55.203693172 34.6136323001
0.411116 -55.2691427689 34.5338675321
0.411365 -55.323308209 34.4470277084
0.411615 -55.3996976636 34.3739769726
0.411865 -55.4536112447 34.2869332844
0.412115 -55.5297934365 34.2136083369
0.412365 -55.594668819 34.1332441037
0.412615 -55.6594287116 34.052760468
0.412865 -55.7240728995 33.9721575945
0.413115 -55.7886011677 33.891435648
0.413365 -55.8530127116 33.8105957687
0.413615 -55.9173084984 33.7296361739
0.413865 -55.9814868653 33.6485574882
0.414115 -56.045549312 33.5673609098
0.414365 -56.0981959476 33.4793029729
0.414615 -56.1733230211 33.4046131928
0.414865 -56.2370332754 33.3230633708
0.415115 -56.2892960187 33.2347050198
0.415365 -56.3527608917 33.1529367088
0.415615 -56.4161077377 33.0710510118
0.415864 -56.4793363446 32.9890480979
0.416114 -56.5424465003 32.9069281367
0.416364 -56.6054374202 32.8246922858
0.416614 -56.6683091743 32.7423382404
0.416864 -56.7310627079 32.65986816
0.417114 -56.793696945 32.5772817137
0.417364 -56.8562116747 32.4945790731
0.417614 -56.9071725641 32.4052493571
0.417864 -56.9694374367 32.3223328079
0.418114 -57.0315816369 32.2393015918
0.418364 -57.1050707528 32.1626110028
0.418614 -57.1555099971 32.0728908763
0.418864 -57.2172931743 31.9895127179
0.419114 -57.2789545306 31.9060191041
0.419364 -57.3404956036 31.822411184
0.419614 -57.4019147581 31.7386896459
0.419864 -57.4516878905 31.6485038645
0.420113 -57.5128542904 31.5645707189
0.420363 -57.5738987302 31.4805234954
0.420613 -57.6348210023 31.39636237
0.420863 -57.6956208995 31.3120875194
0.421113 -57.7562976699 31.2277001283
0.421363 -57.8168521982 31.1431983589
0.421613 -57.8656896317 31.0523616747
0.421863 -57.9259882072 30.9676519115
0.422113 -57.9861625215 30.8828288561
0.422363 -58.0345908498 30.7917266002
0.422613 -58.1061414198 30.7128469509
0.422863 -58.1543026527 30.6215564842
0.423113 -58.2139726688 30.5363026945
0.423363 -58.2735183093 30.4509369947
0.423613 -58.3212680201 30.3593839945
0.423863 -58.3805547697 30.2738133528
0.424113 -58.4397165601 30.1881313583
0.424363 -58.4987526626 30.1023392134
0.424612 -58.557663926 30.0164350591
0.424862 -58.6164487299 29.9304196427
0.425112 -58.6751086519 29.8442940579
0.425362 -58.7336425998 29.7580580313
0.425612 -58.7803036138 29.6657832848
0.425862 -58.8385751947 29.5793464069
0.426112 -58.8967207422 29.4927986268
0.426362 -58.9547395373 29.406141155
0.426612 -59.0126313786 29.319374176
0.426862 -59.0703960654 29.232497875
0.427112 -59.1162312999 29.1396949233
0.427362 -59.1737314474 29.0526201094
0.427612 -59.231104377 28.9654355133
0.427862 -59.2765200062 28.8723805071
0.428112 -59.33362695 28.7849971181
0.428362 -59.3787590839 28.6917813282
0.428612 -59.4356011605 28.6042008258
0.428862 -59.4923140752 28.5165135755
0.429111 -59.5370243744 28.4230489071
0.429361 -59.5934709773 28.3351642665
0.429611 -59.6378963523 28.2415409601
0.429861 -59.6940754701 28.1534607779
0.430111 -59.7501249933 28.0652737814
0.430361 -59.7941263265 27.9714047911
0.430611 -59.8379797027 27.8774678591
0.430861 -59.9055576906 27.7945369448
0.431111 -59.9491336544 27.7004241896
0.431361 -60.0045149516 27.611743508
0.431611 -60.0597646264 27.5229567672
0.431861 -60.1029138979 27.4286021731
0.432111 -60.1578934278 27.3396249966
0.432361 -60.2127421678 27.2505417187
0.432611 -60.2674594449 27.1613535811
0.432861 -60.3100405818 27.0666732593
0.433111 -60.3644859048 26.9772948417
0.433361 -60.4187992131 26.8878121586
0.43361 -60.4729798457 26.7982264596
0.43386 -60.5149904574 26.7032238268
0.43411 -60.5688982372 26.6134484267
0.43436 -60.6106185466 26.518295387
0.43461 -60.6642523539 26.4283321735
0.43486 -60.7056818304 26.3330296136
0.43511 -60.7590405591 26.2428804828
0.43536 -60.8122653654 26.1526272343
0.43561 -60.8532616796 26.0570925678
0.43586 -60.9062117861 25.9666539828
0.43611 -60.9469159234 25.8709720078
0.43636 -60.9995897704 25.7803485309
0.43661 -61.0400012097 25.6845201405
0.43686 -61.0802616593 25.5886294703
0.43711 -61.1446599579 25.502804917
0.43736 -61.1846353509 25.4067490439
0.43761 -61.2366197148 25.3156574877
0.43786 -61.2763010894 25.2194574275
0.438109 -61.328006938 25.1281839286
0.438359 -61.3673933457 25.0318416518
0.438609 -61.4188200504 24.9403870621
0.438859 -61.4701108266 24.8488326706
0.439109 -61.5090587898 24.7522665007
0.439359 -61.5600685217 24.6605319142
0.439609 -61.5987206577 24.5638247028
0.439859 -61.6494501506 24.4719125991
0.440109 -61.6878059598 24.3750652512
0.440359 -61.726009628 24.2781577869
0.440609 -61.7640610612 24.1811904454
0.440859 -61.8142201247 24.0889411598
0.441109 -61.8642417418 23.9965939563
0.441359 -61.9018504065 23.8994109562
0.441609 -61.9515891536 23.8068878139
0.441859 -61.9889002042 23.7095667929
0.442109 -62.0383554679 23.6168685768
0.442359 -62.0753679965 23.5194115283
0.442608 -62.1122274283 23.4218964737
0.442858 -62.1612526876 23.328946946
0.443108 -62.210138754 23.2359022751
0.443358 -62.258886259 23.142760497
0.443608 -62.2951539542 23.0449577012
0.443858 -62.3436158249 22.9516438861
0.444108 -62.3795832772 22.8537082628
0.444358 -62.4153968824 22.7557162752
0.444608 -62.4757934048 22.6666440975
0.444858 -62.5113131171 22.5685012477
0.445108 -62.5590617855 22.4747514568
0.445358 -62.5942800381 22.3764780752
0.445608 -62.6417409539 22.28255931
0.445858 -62.6766572769 22.1841563221
0.446108 -62.7238294641 22.0900705603
0.446358 -62.7584433926 21.9915388942
0.446608 -62.7929025398 21.8929529902
0.446858 -62.8396381045 21.798625416
0.447107 -62.8737941912 21.699912238
0.447357 -62.9202399792 21.6054187993
0.447607 -62.9540921704 21.5065803773
0.447857 -62.9877894748 21.4076878155
0.448107 -63.0337961939 21.312957035
0.448357 -63.0671893249 21.213939541
0.448607 -63.100426913 21.114869727
0.448857 -63.145993356 21.0199036442
0.449107 -63.1914161653 20.9248461933
0.449357 -63.2241992311 20.8255827476
0.449607 -63.2693306524 20.7303637794
0.449857 -63.3018085613 20.6309771095
0.450107 -63.3466470755 20.5355972064
0.450357 -63.3788190186 20.4360893554
0.450607 -63.4233640599 20.3405494181
0.450857 -63.4552292429 20.2409224352
0.451107 -63.49948025 20.1452233673
0.451356 -63.5435871454 20.0494352222
0.451606 -63.5749953542 19.9496186868
0.451856 -63.6062467677 19.8497529496
0.452106 -63.649908025 19.7537383351
0.452356 -63.6808513834 19.6537563046
0.452606 -63.7116380303 19.553724691
0.452856 -63.742267545 19.453644852
0.453106 -63.7853308192 19.3573380949
0.453356 -63.8282487809 19.2609440499
0.453606 -63.8584183554 19.160681441
0.453856 -63.8884301029 19.060372691
0.454106 -63.9308993383 18.96375771
0.454356 -63.9606020709 18.8633342603
0.454606 -64.0027725101 18.7665662587
0.454856 -64.0321654754 18.6660301793
0.455106 -64.061400518 18.5654480637
0.455356 -64.1031212805 18.468462884
0.455606 -64.1446950659 18.3713935625
0.455855 -64.1734672586 18.2706350885
0.456105 -64.20208118 18.1698315536
0.456355 -64.2432031076 18.0725464341
0.456605 -64.2841777836 17.9751769585
0.456855 -64.3123275672 17.874199923
0.457105 -64.3403184269 17.7731799271
0.457355 -64.3808393971 17.6755985656
0.457605 -64.4212125262 17.5779337576
0.457855 -64.4487382916 17.4767420061
0.458105 -64.4761051069 17.3755071517
0.458355 -64.5033129044 17.2742294441
0.458605 -64.5430767613 17.1762941109
0.458855 -64.5699716228 17.0749114735
0.459105 -64.5967072351 16.9734867241
0.459355 -64.6360147775 16.8753440206
0.459605 -64.6624368983 16.7738158001
0.459855 -64.688699542 16.6722462102
0.460105 -64.7148023544 16.5706366311
0.460354 -64.7407458514 16.4689850546
0.460604 -64.779285661 16.3705164533
0.460854 -64.8049148004 16.268763856
0.461104 -64.8303841112 16.1669711351
0.461354 -64.86846553 16.0683022411
0.461604 -64.8936199482 15.9664099643
0.461854 -64.9186140421 15.8644794426
0.462104 -64.9562350684 15.7656121534
0.462354 -64.9809140197 15.6635824124
0.462604 -65.0182291558 15.5645773551
0.462854 -65.0425923163 15.4624505037
0.463104 -65.0667950619 15.3602855171
0.463354 -65.0908370668 15.2580837835
0.463604 -65.1275342438 15.1588261537
0.463854 -65.1640801654 15.0594908856
0.464104 -65.1876499347 14.9571356058
0.464354 -65.2110589314 14.8547434371
0.464604 -65.2471410204 14.7552169404
0.464853 -65.2702325856 14.6527327324
0.465103 -65.293163432 14.5502112475
0.465353 -65.3159332456 14.4476538773
0.465603 -65.3513938712 14.3478825066
0.465853 -65.3738458665 14.2452339382
0.466103 -65.39613663 14.1425502366
0.466353 -65.4182658618 14.0398327971
0.466603 -65.440233999 13.9370795896
0.466853 -65.4620407407 13.8342920091
0.467103 -65.4965639505 13.734170718
0.467353 -65.5180519652 13.6312949245
0.467603 -65.5393783924 13.5283855121
0.467853 -65.5605431796 13.4254427346
0.468103 -65.5944406686 13.3250874506
0.468353 -65.6152861192 13.2220584514
0.468603 -65.6359697425 13.1189968426
0.468853 -65.6564914875 13.0159028784
0.469103 -65.6897611494 12.9153150278
0.469352 -65.7099629567 12.8121368381
0.469602 -65.7300024814 12.7089281971
0.469852 -65.7628027624 12.6081646178
0.470102 -65.7825221163 12.504872099
0.470352 -65.8020792305 12.4015487394
0.470602 -65.8214740568 12.2981947938
0.470852 -65.8536444985 12.1972068441
0.471102 -65.8727181421 12.0937733197
0.471352 -65.8916295364 11.9903088189
0.471602 -65.9233275193 11.8891500922
0.471852 -65.9419175013 11.7856063645
0.472102 -65.9603448506 11.6820335699
0.472352 -65.9786095215 11.5784319639
0.472602 -65.9967112689 11.4748029538
0.472852 -66.027617486 11.3733780874
0.473102 -66.0453973471 11.2696712139
0.473352 -66.0630143201 11.1659365459
0.473602 -66.0804683616 11.0621743394
0.473851 -66.0977594286 10.9583848502
0.474101 -66.1278716528 10.8567000419
0.474351 -66.1448397873 10.7528375161
0.474601 -66.1616449779 10.6489473165
0.474851 -66.1782869938 10.5450308533
0.475101 -66.1947657939 10.4410883828
0.475351 -66.2110813376 10.3371201615
0.475601 -66.2272335847 10.2331264456
0.475851 -66.2432223184 10.129108648
0.476101 -66.2720577857 10.0270331294
0.476351 -66.2877229824 9.92294403568
0.476601 -66.3032246935 9.81883046898
0.476851 -66.3185628806 9.71469268606
0.477101 -66.3467595452 9.61241759625
0.477351 -66.3617733523 9.50821285693
0.477601 -66.3766236589 9.40398350951
0.477851 -66.3913102605 9.299730969
0.478101 -66.4188667547 9.19726030686
0.47835 -66.4332286564 9.09294168074
0.4786 -66.4474267136 8.98860062867
0.47885 -66.4614607362 8.88423856794
0.4791 -66.4883747241 8.78157621027
0.47935 -66.5020837305 8.6771489382
0.4796 -66.5156287225 8.57270026564
0.47985 -66.5290096667 8.4682304502
0.4801 -66.5422265302 8.36373974953
0.48035 -66.5683371206 8.26084884404
0.4806 -66.5812281115 8.15629779949
0.48085 -66.593955037 8.0517254772
0.4811 -66.6195830513 7.94869218213
0.48135 -66.6319838959 7.84405988147
0.4816 -66.6442204059 7.73940823496
0.48185 -66.6562925509 7.63473750072
0.4821 -66.6812750342 7.53152588207
0.48235 -66.6930206654 7.42679721187
0.482599 -66.7046018113 7.32205022492
0.482849 -66.7291001203 7.21870034486
0.483099 -66.7403544167 7.11389695367
0.483349 -66.7514441111 7.00907601745
0.483599 -66.7623690556 6.90423895993
0.483849 -66.7731294662 6.79938370944
0.484099 -66.7968175796 6.69582409211
0.484349 -66.8072506432 6.59091499906
0.484599 -66.8306153831 6.48726092511
0.484849 -66.8407208678 6.38229901159
0.485099 -66.8506613933 6.27732252416
0.485349 -66.8604371562 6.17232938834
0.485599 -66.8831521916 6.06851001059
0.485849 -66.8925999855 5.9634661072
0.486099 -66.9018828019 5.8584074961
0.486349 -66.9241102448 5.75446166609
0.486599 -66.9330647921 5.64935382754
0.486849 -66.9418541653 5.54423322432
0.487098 -66.9504785381 5.43909777914
0.487348 -66.9589377907 5.33394891948
0.487598 -66.9672319021 5.22878690469
0.487848 -66.9753608521 5.12361199411
0.488098 -66.9833246204 5.01842444716
0.488348 -67.0042458556 4.91418813417
0.488598 -67.0118806993 4.80895548311
0.488848 -67.0193502713 4.7037109717
0.489098 -67.0397806982 4.59935539655
0.489348 -67.0469210701 4.49406732815
0.489598 -67.0538960839 4.38876817601
0.489848 -67.0607056476 4.28345937027
0.490098 -67.0804824368 4.17895695645
0.490348 -67.0869625452 4.07360548655
0.490598 -67.0932771967 3.96824396991
0.490848 -67.1125626255 3.86362891218
0.491098 -67.1185474884 3.75822745091
0.491348 -67.1243667529 3.65281789225
0.491597 -67.1300205338 3.5473981532
0.491847 -67.1355087517 3.44196966517
0.492097 -67.1539731759 3.33718576306
0.492347 -67.159131237 3.23171991791
0.492597 -67.1772674325 3.12685789711
0.492847 -67.1820951561 3.02135572894
0.493097 -67.1867571373 2.91584728183
0.493347 -67.1912534683 2.8103304708
0.493597 -67.2087314384 2.70533594569
0.493847 -67.2128971455 2.59978488479
0.494097 -67.2168970851 2.49422741202
0.494347 -67.2207312475 2.38866378774
0.494597 -67.2375500013 2.28354206405
0.494847 -67.2410532681 2.17794626527
0.495097 -67.244390698 2.07234509501
0.495347 -67.2475622827 1.96673881372
0.495597 -67.2505680146 1.86112768185
0.495847 -67.2665614057 1.75585530546
0.496096 -67.269235904 1.6502157706
0.496346 -67.2848990597 1.54487302217
0.496596 -67.2872422278 1.43920377511
0.496846 -67.2894194451 1.33353097853
0.497096 -67.3045855165 1.22809492657
0.497346 -67.3064311772 1.12239515362
0.497596 -67.3081108221 1.01669378724
0.497846 -67.3227812793 0.911166806705
0.498096 -67.3241291989 0.805438849098
0.498346 -67.3253110767 0.699708905033
0.498596 -67.3394843978 0.594093315397
0.498846 -67.3403343498 0.488339517433
0.499096 -67.3410182201 0.382584515076
0.499346 -67.3546938909 0.276883834352
0.499596 -67.3550456636 0.171106541859
0.499846 -67.3683893121 0.0653415894965
0.500096 -67.3684088521 -0.0404569500606
0.500346 -67.3682622412 -0.146255389838
0.500595 -67.3811073875 -0.252102698493
0.500845 -67.3806283887 -0.357919643638
0.501095 -67.3799832045 -0.463736882066
0.501345 -67.3791718407 -0.569552976777
0.501595 -67.3781942994 -0.675367666798
0.501845 -67.3902076987 -0.781333236938
0.502095 -67.3888975542 -0.887164997027
0.502345 -67.4005777972 -0.993187262808
0.502595 -67.3989349344 -1.09903504734
0.502845 -67.3971258454 -1.20488012131
0.503095 -67.4083060469 -1.31097807625
0.503345 -67.4061641011 -1.41683760569
0.503595 -67.417010555 -1.5229908121
0.503845 -67.4145356723 -1.62886257347
0.504095 -67.4118944982 -1.73473149421
0.504345 -67.422239164 -1.84095525286
0.504595 -67.4324174177 -1.94721580935
0.504845 -67.4292762648 -2.05311241984
0.505094 -67.4259688108 -2.15900396673
0.505344 -67.435645646 -2.2653319498
0.505594 -67.4320049461 -2.37123206085
0.505844 -67.4413470286 -2.47761056375
0.506094 -67.437372908 -2.58352054366
0.506344 -67.4332324664 -2.68942415182
0.506594 -67.4420724219 -2.79586613455
0.506844 -67.437598497 -2.90177686119
0.507094 -67.4461032344 -3.00826555119
0.507344 -67.4412957427 -3.11418234609
0.507594 -67.4363219202 -3.22009146047
0.507844 -67.4443238024 -3.32664085359
0.508094 -67.4390163214 -3.43255446138
0.508344 -67.4466824377 -3.53914909836
0.508594 -67.4410412846 -3.64506497114
0.508844 -67.4352337396 -3.75097303124
0.509094 -67.4292598788 -3.85687184031
0.509344 -67.423119717 -3.96276113716
0.509593 -67.4299473725 -4.06943331077
0.509843 -67.4366052376 -4.17613663894
0.510093 -67.429963753 -4.2820359007
0.510343 -67.4231558929 -4.38792577865
0.510593 -67.4293106116 -4.49467997405
0.510843 -67.4221688061 -4.60056856405
0.511093 -67.4279867684 -4.70736217905
0.511343 -67.4205109585 -4.81324842776
0.511593 -67.412868869 -4.91912280554
0.511843 -67.4050606067 -5.02498387482
0.512093 -67.4102060532 -5.13183253518
0.512343 -67.4020636571 -5.23769033679
0.512593 -67.4068718613 -5.34457523195
0.512843 -67.3983953683 -5.45042753504
0.513093 -67.4028661533 -5.55734760041
0.513343 -67.3940556164 -5.66319217412
0.513593 -67.3981888107 -5.77014634427
0.513842 -67.3890439917 -5.8759844863
0.514092 -67.3797329708 -5.98180813637
0.514342 -67.370255771 -6.08761703348
0.514592 -67.3737151488 -6.1946156357
0.514842 -67.3639038636 -6.30041364399
0.515092 -67.367025215 -6.40744315653
0.515342 -67.3568795938 -6.51323157191
0.515592 -67.3465678501 -6.61900392369
0.515842 -67.3491828788 -6.72606751734
0.516092 -67.3385368971 -6.83182751938
0.516342 -67.3408126625 -6.93891807738
0.516592 -67.3298324206 -7.04466467197
0.516842 -67.3186861229 -7.15039389227
0.517092 -67.3204559956 -7.25751581058
0.517342 -67.3089754381 -7.36323004322
0.517592 -67.3104065807 -7.47037753174
0.517842 -67.2985917477 -7.57607571983
0.518092 -67.2996841512 -7.68324653271
0.518341 -67.2875350319 -7.78892761929
0.518591 -67.2882882903 -7.89612303382
0.518841 -67.2758048739 -8.0017859613
0.519091 -67.2631555349 -8.10742915395
0.519341 -67.2634012636 -8.21464744114
0.519591 -67.2504177976 -8.32026971834
0.519841 -67.2372683282 -8.4258726492
0.520091 -67.2370063304 -8.53311140571
0.520341 -67.223522621 -8.63869301211
0.520591 -67.2229211495 -8.74595091007
0.520841 -67.2091032044 -8.85151013398
0.521091 -67.2081622929 -8.95878492563
0.521341 -67.1940101215 -9.06432070909
0.521591 -67.1796922293 -9.16983413718
0.521841 -67.1652086515 -9.27532494966
0.522091 -67.1635898902 -9.3826132153
0.522341 -67.1618007558 -9.48991940777
0.522591 -67.1468146908 -9.59538055601
0.52284 -67.1316628556 -9.70081921131
0.52309 -67.1293652172 -9.8081362329
0.52334 -67.1268960425 -9.91546995833
0.52359 -67.1112415486 -10.0208769377
0.52384 -67.095421538 -10.1262592026
0.52409 -67.0924436069 -10.2336005339
0.52434 -67.0892941543 -10.3409563103
0.52459 -67.0729715032 -10.4463037133
0.52484 -67.0564834297 -10.5516253525
0.52509 -67.0528248119 -10.6589866798
0.52534 -67.036002756 -10.7642764174
0.52559 -67.0320036541 -10.8716461239
0.52584 -67.0148478452 -10.9769017311
0.52609 -66.9975265675 -11.0821314359
0.52634 -66.9930182702 -11.189501494
0.52659 -66.9883379391 -11.2968847185
0.52684 -66.970514178 -11.4020723963
0.52709 -66.9525252471 -11.5072319532
0.527339 -66.9473347521 -11.6146109586
0.527589 -66.9290120694 -11.7197338513
0.527839 -66.9105243194 -11.8248278395
0.528089 -66.9048251509 -11.9322028865
0.528339 -66.8860037594 -12.0372586285
0.528589 -66.8799636899 -12.1446355798
0.528839 -66.8608089287 -12.2496508492
0.529089 -66.8544278919 -12.3570286224
0.529339 -66.8349393965 -12.4620046944
0.529589 -66.8282173258 -12.5693822066
0.529839 -66.8083953727 -12.6743168544
0.530089 -66.7884086498 -12.7792202434
0.530339 -66.7811768641 -12.8865851868
0.530589 -66.7608570454 -12.9914444037
0.530839 -66.7403723492 -13.0962727453
0.531089 -66.7326308198 -13.2036227001
0.531339 -66.7118129437 -13.3084064522
0.531589 -66.7037302196 -13.4157518237
0.531838 -66.6825792417 -13.5204899274
0.532088 -66.6612640421 -13.625193522
0.532338 -66.6526715167 -13.732519864
0.532588 -66.6310231345 -13.8371773921
0.532838 -66.622088355 -13.9444962407
0.533088 -66.6001071129 -14.0491054782
0.533338 -66.5779616147 -14.1536800663
0.533588 -66.5685182348 -14.2609748841
0.533838 -66.546040046 -14.3654996023
0.534088 -66.5233977344 -14.4699888908
0.534338 -66.5134442982 -14.5772593762
0.534588 -66.4904694694 -14.6816972137
0.534838 -66.4673306548 -14.7860988417
0.535088 -66.4568677 -14.8933402501
-
Handmade
- Новичок
- Сообщения: 16
- Зарегистрирован: 05 дек 2016, 21:27
- Репутация: 0
- Контактная информация:
Re: Контактный сканер с помощью EMC2
Здраствуите уважаемые , мастера а помогите мне тоже пожалуйста , Nick
-
Handmade
- Новичок
- Сообщения: 16
- Зарегистрирован: 05 дек 2016, 21:27
- Репутация: 0
- Контактная информация:
Re: Контактный сканер с помощью EMC2
Уважаеми Nick нужен ваш помош как ответе пожалуйста .Nick писал(а):В принципе это самый простой способ. Я тебе даже Gкод могу сделать, если твой кам сможет его открыть, то все будет просто.gendos писал(а):Получается что у меня как бы есть путь фрезы ,если выбрать фрезу с параметрами моего ролика,запустить стратегию по кривой и задать
расчет траектории по центру фрезы рассчитать G код и запустить визуализацию ,а потом сохранить полученный файл визуализации
Файл визуализации обработки будет соответствовать моей колодке.Но те знаю как запустить стратегию обработки по кривой
Вот поясняющие эту мысль файлы
Вот я взял вот такой код:сохранил в файл 1.py выполняю python 1.py <file.txtКод: Выделить всё
import sys from math import sin, cos, radians xl,yl,zl = None,None,None for l in sys.stdin: x,a,r = map(float, l.split()) x,y,z = x,r * cos(radians(a)), r * sin(radians(a)) if xl==None or (xl-x)**2+(yl-y)**2+(zl-z)**2 > 10.1**2 : print x, y, z xl,yl,zl = x,y,z
на выходе получаем координаты сетки:
Код: Выделить всё
0.282394 -10.4127276628 50.449782455 0.282728 -10.5264028589 50.4665107668 0.283061 -10.6401935237 50.4829830746 0.283394 -10.7568409975 50.5120701571 0.283727 -10.8708884472 50.5280263919 0.284061 -10.985049634 50.5437253383 0.284394 -11.0993244067 50.5591685439 0.284727 -11.2137119802 50.5743546252 0.28506 -11.3310867634 50.6021222239 0.285394 -11.4457250866 50.6167867959 0.285727 -11.5634031935 50.6440198712 0.28606 -11.6782907853 50.658160897 0.286393 -11.7932873755 50.6720428778 0.286727 -11.908393037 50.6856642402 0.28706 -12.0236076416 50.6990265348 0.287393 -12.138930378 50.7121283923 0.287726 -12.2512707818 50.7121793592 0.28806 -12.3667810116 50.7247646875 0.288393 -12.4823978606 50.7370894282 0.288726 -12.5981213905 50.7491519991 0.28906 -12.7139489965 50.7609514789 0.289393 -12.8298814565 50.7724892028 0.289726 -12.9459179368 50.7837638139 0.290059 -13.0653346045 50.8075173559 0.290393 -13.181604017 50.8182576988 0.290726 -13.29797565 50.8287337223 0.291059 -13.4178056471 50.8516666388 0.291392 -13.5344065584 50.8616058255 0.291726 -13.6545190142 50.8839876502 0.292059 -13.771346486 50.8933872963 0.292392 -13.8882734085 50.9025215865 0.292725 -14.0052989191 50.9113891807 0.293059 -14.122422146 50.9199887427 0.293392 -14.2396430161 50.9283218289 0.293725 -14.3533910213 50.9237225615 0.294058 -14.4707780414 50.9315261994 0.294392 -14.5882617917 50.9390620549 0.294725 -14.702190492 50.9336874364 0.295058 -14.8198361986 50.940693136 0.295391 -14.9375753763 50.9474283474 0.295725 -15.0554079724 50.9538946285 0.296058 -15.1733330934 50.9600906589 0.296391 -15.2951311103 50.9786180948 0.296724 -15.4132658126 50.9842646031 0.297058 -15.5314920632 50.9896394615 0.297391 -15.6536675382 51.0073208707 0.297724 -15.7720986868 51.012144067 0.298058 -15.8945313325 51.0292565089 0.298391 -16.0131657165 51.0335261458 0.298724 -16.1358532082 51.050068731 0.299057 -16.2546879635 51.0537822383 0.299391 -16.3736092712 51.0572227013 0.299724 -16.4885718804 51.0478677826 0.300057 -16.6117087132 51.0632790149 0.30039 -16.7267882835 51.0533914275 0.300724 -16.8501450383 51.068236456 0.301057 -16.9694878607 51.0703008356 0.30139 -17.0889134709 51.0720901196 0.301723 -17.2084209224 51.0736030221 0.302057 -17.3280095811 51.0748392083 0.30239 -17.4476784885 51.0757973985 0.302723 -17.5674285442 51.0764788477 0.303056 -17.6915622782 51.0893155596 0.30339 -17.8158270486 51.1018570906 0.303723 -17.940221834 51.114102004 0.304056 -18.0603619853 51.1136425444 0.304389 -18.1805791491 51.1129048461 0.304723 -18.3008723515 51.1118876424 0.305056 -18.4257020744 51.1229682129 0.305389 -18.5461722218 51.1213813434 0.305722 -18.6712288266 51.1318740249 0.306056 -18.7918711293 51.1297157042 0.306389 -18.9125865449 51.1272771162 0.306722 -19.0287832645 51.1122258532 0.307055 -19.1542327375 51.121554129 0.307389 -19.2751625624 51.1182700434 0.307722 -19.396162555 51.1147035037 0.308055 -19.5219256421 51.1231455386 0.308389 -19.6430906292 51.1190029702 0.308722 -19.7643229091 51.1145773148 0.309055 -19.8856223555 51.1098669962 0.309388 -20.0117857618 51.117126102 0.309722 -20.1332443002 51.1118382778 0.310055 -20.2547680042 51.1062648374 0.310388 -20.3812305483 51.1126294948 0.310721 -20.5029089149 51.1064755605 0.311055 -20.6295768148 51.1122382016 0.311388 -20.7514074862 51.1055033061 0.311721 -20.8732999604 51.098481219 0.312054 -21.0002556184 51.1033439607 0.312388 -21.1222963077 51.0957389015 0.312721 -21.244396774 51.0878457349 0.313054 -21.37163476 51.0918048245 0.313387 -21.4938793322 51.0833267014 0.313721 -21.6213109737 51.0866766223 0.314054 -21.743696499 51.0776112763 0.314387 -21.8661387912 51.0682572298 0.31472 -21.9886367819 51.0586132871 0.315054 -22.1164203332 51.0607550615 0.315387 -22.2390541546 51.0505222794 0.31572 -22.3617416221 51.039998728 0.316053 -22.4897883489 51.0412269303 0.316387 -22.6126070762 51.0301117274 0.31672 -22.735479089 51.0187063281 0.317053 -22.8637825462 51.0190177386 0.317387 -22.986780333 51.0070183019 0.31772 -23.1098284563 50.9947282163 0.318053 -23.2383821688 50.9941196646 0.318386 -23.3615527429 50.9812333126 0.31872 -23.4847715864 50.9680554766 0.319053 -23.6135690492 50.9665238356 0.319386 -23.7369070008 50.9527475141 0.319719 -23.8602902567 50.9386793004 0.320053 -23.9893249356 50.9362214859 0.320386 -24.1128221604 50.9215534257 0.320719 -24.2363634951 50.9065922555 0.321052 -24.3656288268 50.9032052337 0.321386 -24.4892798631 50.8876424716 0.321719 -24.6129729169 50.8717858083 0.322052 -24.7424627596 50.8674652581 0.322385 -24.8662616673 50.8510061846 0.322719 -24.9901000547 50.8342515343 0.323052 -25.119806444 50.8289962752 0.323385 -25.2437463893 50.8116375289 0.323718 -25.3736027096 50.8057540317 0.324052 -25.497640875 50.7877891519 0.324385 -25.6276436858 50.7812751775 0.324718 -25.7458252287 50.7509704008 0.325051 -25.8759473988 50.7438357676 0.325385 -26.0001501112 50.724670469 0.325718 -26.1243859369 50.7052073619 0.326051 -26.2547046268 50.6971294877 0.326384 -26.37902902 50.6770574027 0.326718 -26.5033843886 50.6566867953 0.327051 -26.633893753 50.6476624741 0.327384 -26.758333326 50.6266813227 0.327718 -26.8828026123 50.6054004809 0.328051 -27.0134958932 50.5954270011 0.328384 -27.131822603 50.5619403383 0.328717 -27.2626190258 50.5513421884 0.329051 -27.3872194209 50.5288488383 0.329384 -27.5118455467 50.5060560502 0.329717 -27.6428141447 50.4945035559 0.33005 -27.7675127982 50.4710962661 0.330384 -27.8922354231 50.4473875131 0.330717 -28.0169795439 50.4233780694 0.33105 -28.1417448392 50.3990663796 0.331383 -28.2729704637 50.3859289057 0.331717 -28.3913385248 50.349539848 0.33205 -28.5226513987 50.3357707201 0.332383 -28.6475206208 50.3102388643 0.332716 -28.7724078918 50.2844046231 0.33305 -28.8973119942 50.2582669423 0.333383 -29.0222340797 50.2318268646 0.333716 -29.1537770679 50.2164627873 0.334049 -29.2787531447 50.1894032898 0.334383 -29.4037436386 50.1620404373 0.334716 -29.5287478266 50.134374051 0.335049 -29.6537644762 50.106403093 0.335382 -29.7855190453 50.0894386247 0.335716 -29.9105831245 50.0608456165 0.336049 -30.0356593549 50.031948662 0.336382 -30.1607447521 50.0027477775 0.336716 -30.285839463 49.9732422724 0.337049 -30.417785441 49.9546696115 0.337382 -30.5429201115 49.9245400138 0.337715 -30.6680613573 49.894104399 0.338049 -30.7932094941 49.8633643104 0.338382 -30.9183632699 49.8323187351 0.338715 -31.0435228228 49.8009669729 0.339048 -31.1686851517 49.7693091015 0.339382 -31.2868442658 49.7262091445 0.339632 -31.3859720495 49.7103913855 0.339881 -31.4851258597 49.6943845392 0.340215 -31.6032446676 49.6505479253 0.340465 -31.7024268105 49.6341231475 0.340798 -31.8276062327 49.6008539008 0.341131 -31.952783829 49.5672776145 0.341381 -32.0520259792 49.5501811073 0.341714 -32.1700501465 49.5050236215 0.341964 -32.2693150256 49.4875063669 0.342298 -32.3944982921 49.452848067 0.342631 -32.5196769442 49.4178829198 0.342964 -32.6448505553 49.3826093918 0.343297 -32.7700194872 49.3470290184 0.343547 -32.8693647156 49.3283539328 0.343881 -32.9945393434 49.2922224921 0.344214 -33.1197072362 49.2557838064 0.344547 -33.244867098 49.219036916 0.34488 -33.3700181865 49.1819816947 0.345214 -33.4951591958 49.1446171923 0.345547 -33.6202905072 49.1069449401 0.34588 -33.7379557103 49.0581217403 0.34613 -33.8373747791 49.0375671673 0.346463 -33.962469228 48.9990490364 0.346797 -34.0875497774 48.9602224873 0.34713 -34.2126159643 48.9210859958 0.347463 -34.3376681866 48.8816410899 0.347796 -34.4627051261 48.8418868383 0.34813 -34.5801175876 48.7910879337 0.34838 -34.6795740561 48.7688904336 0.348713 -34.8045595007 48.7282889244 0.349046 -34.929526865 48.6873776827 0.349379 -35.054474815 48.6461557951 0.349713 -35.1716889251 48.5939657909 0.350046 -35.3043132393 48.5627831256 0.350379 -35.4214407773 48.5100045501 0.350629 -35.5209077482 48.4861604279 0.350962 -35.6379527344 48.4328722866 0.351212 -35.7374148346 48.408602542 0.351546 -35.8622110004 48.3653725651 0.351879 -35.9791241125 48.3112798653 0.352129 -36.0785773168 48.2863389514 0.352462 -36.2032989148 48.2422589685 0.352795 -36.3200747622 48.1873614664 0.353045 -36.4195146347 48.1617486841 0.353378 -36.5361983266 48.1063404363 0.353712 -36.6607891927 48.0611156123 0.354045 -36.7853513609 48.0155806003 0.354378 -36.9098834701 47.9697345287 0.354711 -37.034384152 47.9235765326 0.355045 -37.1507863172 47.8667135319 0.355378 -37.275202792 47.8199501134 0.355711 -37.3995853779 47.7728760459 0.356045 -37.5158008433 47.7151461196 0.356378 -37.6482477354 47.6777929696 0.356711 -37.7643506701 47.6194750601 0.357044 -37.8803743761 47.5608798831 0.357378 -38.0045366164 47.5122819638 0.357711 -38.1286619414 47.4633732481 0.358044 -38.2527489674 47.4141528983 0.358377 -38.3767971304 47.3646194137 0.358711 -38.4925004591 47.3045696053 0.359044 -38.6164466648 47.2544314485 0.359377 -38.7403509267 47.2039807248 0.35971 -38.8558449888 47.1430652752 0.360044 -38.979643734 47.0920091459 0.360377 -39.1033989178 47.040641133 0.36071 -39.2271091357 46.9889604274 0.361043 -39.3507757231 46.9369678398 0.361377 -39.4659210318 46.8745984478 0.36171 -39.5894726242 46.8219995091 0.362043 -39.712977515 46.7690893079 0.362376 -39.8278966279 46.7058549941 0.36271 -39.9512835852 46.652338543 0.36296 -40.0416472691 46.6095002988 0.363293 -40.1563465155 46.5454794697 0.363543 -40.2466158124 46.5022571028 0.363793 -40.3368483477 46.4588659559 0.364043 -40.4270438139 46.4153060379 0.364293 -40.5172004361 46.3715773125 0.364626 -40.6315675405 46.306415846 0.364876 -40.7216260648 46.2623032357 0.365126 -40.8116470089 46.2180212065 0.365376 -40.901629257 46.1735704794 0.365709 -41.0157136453 46.1074858712 0.365959 -41.1055941181 46.0626507306 0.366209 -41.1954348826 46.0176469517 0.366459 -41.2852356306 45.9724745486 0.366709 -41.3749953847 45.9271327933 0.366959 -41.4647143734 45.8816239116 0.367292 -41.5783823728 45.8141859722 0.367542 -41.6679951611 45.7682930373 0.367792 -41.7575671033 45.7222308538 0.368042 -41.8470964157 45.6759994275 0.368375 -41.9604644209 45.6076411812 0.368625 -42.0498851846 45.561026722 0.368875 -42.1392629805 45.5142438363 0.369125 -42.2285975001 45.4672925443 0.369375 -42.317887753 45.4201721348 0.369625 -42.407134001 45.3728848335 0.369958 -42.5200586079 45.3031756615 0.370208 -42.6091912021 45.2555050345 0.370541 -42.7219389831 45.1853076477 0.370791 -42.8109564123 45.1372524226 0.371041 -42.8999289152 45.0890297213 0.371291 -42.9888554957 45.040638842 0.371624 -43.101282243 44.9695234599 0.371958 -43.213598882 44.8981339295 0.372291 -43.325806146 44.8264718401 0.372541 -43.4144687875 44.7772692103 0.372874 -43.5264917451 44.705119636 0.373124 -43.6150326716 44.6555347374 0.373374 -43.7035244617 44.6057812369 0.373624 -43.7919682048 44.5558605941 0.373957 -43.8944116617 44.4734308099 0.374207 -43.9827159706 44.423142831 0.374457 -44.0709705416 44.3726871366 0.374707 -44.1591735863 44.3220638212 0.374957 -44.2473277541 44.2712727957 0.375207 -44.3354312568 44.2203141532 0.37554 -44.446599234 44.1459272224 0.375873 -44.5576499979 44.0712685408 0.376207 -44.6685829529 43.9963367919 0.376457 -44.7563987471 43.9445708333 0.376707 -44.8441628353 43.8926367356 0.376957 -44.9318741405 43.8405353155 0.37729 -45.0424483173 43.7646939405 0.377623 -45.1529010854 43.6885809418 0.377956 -45.2632332305 43.6121978846 0.37829 -45.363949731 43.5264336218 0.378539 -45.4512663907 43.4733289016 0.378873 -45.5612519888 43.396212137 0.379123 -45.648430459 43.3427264343 0.379456 -45.7582085336 43.2651271619 0.379789 -45.8678624506 43.1872573129 0.380122 -45.9773900527 43.1091186697 0.380456 -46.0867914464 43.0307106181 0.380789 -46.1960652513 42.9520326635 0.381039 -46.2827628816 42.8973201767 0.381372 -46.3918232132 42.8181621043 0.381622 -46.4783757875 42.7630715102 0.381872 -46.5551726451 42.6989207956 0.382122 -46.6415921428 42.6435130415 0.382372 -46.7182289255 42.5790756507 0.382622 -46.8045171711 42.5233507442 0.382872 -46.8907455641 42.4674597848 0.383122 -46.9671472074 42.4025854133 0.383372 -47.0532411334 42.3463778494 0.383622 -47.1294785877 42.2812178721 0.383872 -47.2154369081 42.2246940002 0.384122 -47.2915120961 42.1592484926 0.384372 -47.3773336729 42.1024086078 0.384621 -47.4532440715 42.0366781084 0.384871 -47.5389277672 41.9795225125 0.385121 -47.6146716046 41.9135082423 0.385371 -47.7002155314 41.8560365832 0.385621 -47.7757932315 41.7897372765 0.385871 -47.8512803113 41.7233037966 0.386121 -47.936607547 41.6653680654 0.386371 -48.0218707795 41.6072671901 0.386621 -48.0971116269 41.5404006634 0.386871 -48.182230952 41.4819855132 0.387121 -48.2573018176 41.4148359844 0.387371 -48.3422790642 41.3561065069 0.387621 -48.417178912 41.2886743821 0.387871 -48.4919861648 41.2211089806 0.388121 -48.5767392593 41.1619167807 0.388371 -48.6614245026 41.1025602062 0.388621 -48.7359792108 41.0345641327 0.38887 -48.820518975 40.9748942054 0.38912 -48.894899563 40.9066167841 0.38937 -48.9691860804 40.838206777 0.38962 -49.0534966704 40.7780756977 0.38987 -49.127606834 40.7093858575 0.39012 -49.2117668896 40.6489418649 0.39037 -49.2857010899 40.5799709082 0.39062 -49.3595400059 40.5108679641 0.39087 -49.4434675173 40.449964838 0.39112 -49.5171282401 40.3805823033 0.39137 -49.5906922537 40.311069015 0.39162 -49.6641607346 40.2414233739 0.39187 -49.7477682169 40.1799132847 0.39212 -49.8210564985 40.1099889749 0.39237 -49.9045099884 40.0481688964 0.39262 -49.9776170455 39.9779663621 0.39287 -50.0506266584 39.9076329571 0.39312 -50.1338387514 39.8453565958 0.393369 -50.2066656291 39.7747456628 0.393619 -50.2793935604 39.7040036192 0.393869 -50.3623631911 39.6412701251 0.394119 -50.4349076606 39.5702518765 0.394369 -50.5073532526 39.4991035208 0.394619 -50.590076584 39.4359155596 0.394869 -50.6623364248 39.3644910905 0.395119 -50.7344966738 39.292936902 0.395369 -50.8169718419 39.2292930213 0.395619 -50.8889448332 39.1574634388 0.395869 -50.9608175199 39.0855045284 0.396119 -51.0325889923 39.0134173187 0.396369 -51.1147262192 38.9491750832 0.396619 -51.1863091328 38.8768125737 0.396869 -51.2577908021 38.8043212707 0.397119 -51.3291709991 38.7317013139 0.397369 -51.410964421 38.6668612565 0.397619 -51.4716245914 38.5860762976 0.397868 -51.5532395192 38.5209471699 0.398118 -51.6242239067 38.4477974409 0.398368 -51.6951056587 38.3745197425 0.398618 -51.7764620509 38.3089404163 0.398868 -51.8471501289 38.2353905844 0.399118 -51.917734865 38.1617131911 0.399368 -51.9882145616 38.0879086959 0.399618 -52.0692183918 38.0217362124 0.399868 -52.1395039185 37.9476603002 0.400118 -52.2203359488 37.8811835682 0.400368 -52.2904248259 37.8068370544 0.400618 -52.3497339632 37.7246711121 0.400868 -52.4196003911 37.6500889645 0.401118 -52.5000605903 37.5830380252 0.401368 -52.5697291191 37.5081854529 0.401618 -52.6392919987 37.4332067316 0.401868 -52.7087490046 37.3581020084 0.402118 -52.7888469136 37.2904631985 0.402367 -52.8581027594 37.2150909508 0.402617 -52.9272526838 37.1395922053 0.402867 -52.9962958122 37.0639680324 0.403117 -53.0652319214 36.9882185814 0.403367 -53.1340599666 36.9123434313 0.403617 -53.2135994242 36.8438340411 0.403867 -53.2822242437 36.767693588 0.404117 -53.3507417684 36.6914275105 0.404367 -53.430004359 36.6224760049 0.404617 -53.4983170106 36.5459439368 0.404867 -53.5665210309 36.4692876099 0.405117 -53.6237280445 36.3851192761 0.405367 -53.7026014624 36.3156022297 0.405617 -53.7704776255 36.2385749824 0.405867 -53.8382449053 36.1614231512 0.406117 -53.9168367943 36.0914671858 0.406367 -53.984395858 36.0140513432 0.406617 -54.051844715 35.9365122993 0.406866 -54.1191831451 35.8588502093 0.407116 -54.1864103036 35.7810661747 0.407366 -54.2535263856 35.7031579115 0.407616 -54.3205322153 35.6251276214 0.407866 -54.3984408866 35.5541736262 0.408116 -54.4652351761 35.4758813451 0.408366 -54.5319176939 35.3974669399 0.408616 -54.5984876045 35.3189315216 0.408866 -54.6649459237 35.240273344 0.409116 -54.7312918151 35.1614935175 0.409366 -54.7975242184 35.0825916621 0.409616 -54.863644599 35.0035690171 0.409866 -54.929651898 34.924425202 0.410116 -55.0066600805 34.8522036651 0.410366 -55.0613257743 34.7657756639 0.410616 -55.1381293805 34.6932766861 0.410866 -55.203693172 34.6136323001 0.411116 -55.2691427689 34.5338675321 0.411365 -55.323308209 34.4470277084 0.411615 -55.3996976636 34.3739769726 0.411865 -55.4536112447 34.2869332844 0.412115 -55.5297934365 34.2136083369 0.412365 -55.594668819 34.1332441037 0.412615 -55.6594287116 34.052760468 0.412865 -55.7240728995 33.9721575945 0.413115 -55.7886011677 33.891435648 0.413365 -55.8530127116 33.8105957687 0.413615 -55.9173084984 33.7296361739 0.413865 -55.9814868653 33.6485574882 0.414115 -56.045549312 33.5673609098 0.414365 -56.0981959476 33.4793029729 0.414615 -56.1733230211 33.4046131928 0.414865 -56.2370332754 33.3230633708 0.415115 -56.2892960187 33.2347050198 0.415365 -56.3527608917 33.1529367088 0.415615 -56.4161077377 33.0710510118 0.415864 -56.4793363446 32.9890480979 0.416114 -56.5424465003 32.9069281367 0.416364 -56.6054374202 32.8246922858 0.416614 -56.6683091743 32.7423382404 0.416864 -56.7310627079 32.65986816 0.417114 -56.793696945 32.5772817137 0.417364 -56.8562116747 32.4945790731 0.417614 -56.9071725641 32.4052493571 0.417864 -56.9694374367 32.3223328079 0.418114 -57.0315816369 32.2393015918 0.418364 -57.1050707528 32.1626110028 0.418614 -57.1555099971 32.0728908763 0.418864 -57.2172931743 31.9895127179 0.419114 -57.2789545306 31.9060191041 0.419364 -57.3404956036 31.822411184 0.419614 -57.4019147581 31.7386896459 0.419864 -57.4516878905 31.6485038645 0.420113 -57.5128542904 31.5645707189 0.420363 -57.5738987302 31.4805234954 0.420613 -57.6348210023 31.39636237 0.420863 -57.6956208995 31.3120875194 0.421113 -57.7562976699 31.2277001283 0.421363 -57.8168521982 31.1431983589 0.421613 -57.8656896317 31.0523616747 0.421863 -57.9259882072 30.9676519115 0.422113 -57.9861625215 30.8828288561 0.422363 -58.0345908498 30.7917266002 0.422613 -58.1061414198 30.7128469509 0.422863 -58.1543026527 30.6215564842 0.423113 -58.2139726688 30.5363026945 0.423363 -58.2735183093 30.4509369947 0.423613 -58.3212680201 30.3593839945 0.423863 -58.3805547697 30.2738133528 0.424113 -58.4397165601 30.1881313583 0.424363 -58.4987526626 30.1023392134 0.424612 -58.557663926 30.0164350591 0.424862 -58.6164487299 29.9304196427 0.425112 -58.6751086519 29.8442940579 0.425362 -58.7336425998 29.7580580313 0.425612 -58.7803036138 29.6657832848 0.425862 -58.8385751947 29.5793464069 0.426112 -58.8967207422 29.4927986268 0.426362 -58.9547395373 29.406141155 0.426612 -59.0126313786 29.319374176 0.426862 -59.0703960654 29.232497875 0.427112 -59.1162312999 29.1396949233 0.427362 -59.1737314474 29.0526201094 0.427612 -59.231104377 28.9654355133 0.427862 -59.2765200062 28.8723805071 0.428112 -59.33362695 28.7849971181 0.428362 -59.3787590839 28.6917813282 0.428612 -59.4356011605 28.6042008258 0.428862 -59.4923140752 28.5165135755 0.429111 -59.5370243744 28.4230489071 0.429361 -59.5934709773 28.3351642665 0.429611 -59.6378963523 28.2415409601 0.429861 -59.6940754701 28.1534607779 0.430111 -59.7501249933 28.0652737814 0.430361 -59.7941263265 27.9714047911 0.430611 -59.8379797027 27.8774678591 0.430861 -59.9055576906 27.7945369448 0.431111 -59.9491336544 27.7004241896 0.431361 -60.0045149516 27.611743508 0.431611 -60.0597646264 27.5229567672 0.431861 -60.1029138979 27.4286021731 0.432111 -60.1578934278 27.3396249966 0.432361 -60.2127421678 27.2505417187 0.432611 -60.2674594449 27.1613535811 0.432861 -60.3100405818 27.0666732593 0.433111 -60.3644859048 26.9772948417 0.433361 -60.4187992131 26.8878121586 0.43361 -60.4729798457 26.7982264596 0.43386 -60.5149904574 26.7032238268 0.43411 -60.5688982372 26.6134484267 0.43436 -60.6106185466 26.518295387 0.43461 -60.6642523539 26.4283321735 0.43486 -60.7056818304 26.3330296136 0.43511 -60.7590405591 26.2428804828 0.43536 -60.8122653654 26.1526272343 0.43561 -60.8532616796 26.0570925678 0.43586 -60.9062117861 25.9666539828 0.43611 -60.9469159234 25.8709720078 0.43636 -60.9995897704 25.7803485309 0.43661 -61.0400012097 25.6845201405 0.43686 -61.0802616593 25.5886294703 0.43711 -61.1446599579 25.502804917 0.43736 -61.1846353509 25.4067490439 0.43761 -61.2366197148 25.3156574877 0.43786 -61.2763010894 25.2194574275 0.438109 -61.328006938 25.1281839286 0.438359 -61.3673933457 25.0318416518 0.438609 -61.4188200504 24.9403870621 0.438859 -61.4701108266 24.8488326706 0.439109 -61.5090587898 24.7522665007 0.439359 -61.5600685217 24.6605319142 0.439609 -61.5987206577 24.5638247028 0.439859 -61.6494501506 24.4719125991 0.440109 -61.6878059598 24.3750652512 0.440359 -61.726009628 24.2781577869 0.440609 -61.7640610612 24.1811904454 0.440859 -61.8142201247 24.0889411598 0.441109 -61.8642417418 23.9965939563 0.441359 -61.9018504065 23.8994109562 0.441609 -61.9515891536 23.8068878139 0.441859 -61.9889002042 23.7095667929 0.442109 -62.0383554679 23.6168685768 0.442359 -62.0753679965 23.5194115283 0.442608 -62.1122274283 23.4218964737 0.442858 -62.1612526876 23.328946946 0.443108 -62.210138754 23.2359022751 0.443358 -62.258886259 23.142760497 0.443608 -62.2951539542 23.0449577012 0.443858 -62.3436158249 22.9516438861 0.444108 -62.3795832772 22.8537082628 0.444358 -62.4153968824 22.7557162752 0.444608 -62.4757934048 22.6666440975 0.444858 -62.5113131171 22.5685012477 0.445108 -62.5590617855 22.4747514568 0.445358 -62.5942800381 22.3764780752 0.445608 -62.6417409539 22.28255931 0.445858 -62.6766572769 22.1841563221 0.446108 -62.7238294641 22.0900705603 0.446358 -62.7584433926 21.9915388942 0.446608 -62.7929025398 21.8929529902 0.446858 -62.8396381045 21.798625416 0.447107 -62.8737941912 21.699912238 0.447357 -62.9202399792 21.6054187993 0.447607 -62.9540921704 21.5065803773 0.447857 -62.9877894748 21.4076878155 0.448107 -63.0337961939 21.312957035 0.448357 -63.0671893249 21.213939541 0.448607 -63.100426913 21.114869727 0.448857 -63.145993356 21.0199036442 0.449107 -63.1914161653 20.9248461933 0.449357 -63.2241992311 20.8255827476 0.449607 -63.2693306524 20.7303637794 0.449857 -63.3018085613 20.6309771095 0.450107 -63.3466470755 20.5355972064 0.450357 -63.3788190186 20.4360893554 0.450607 -63.4233640599 20.3405494181 0.450857 -63.4552292429 20.2409224352 0.451107 -63.49948025 20.1452233673 0.451356 -63.5435871454 20.0494352222 0.451606 -63.5749953542 19.9496186868 0.451856 -63.6062467677 19.8497529496 0.452106 -63.649908025 19.7537383351 0.452356 -63.6808513834 19.6537563046 0.452606 -63.7116380303 19.553724691 0.452856 -63.742267545 19.453644852 0.453106 -63.7853308192 19.3573380949 0.453356 -63.8282487809 19.2609440499 0.453606 -63.8584183554 19.160681441 0.453856 -63.8884301029 19.060372691 0.454106 -63.9308993383 18.96375771 0.454356 -63.9606020709 18.8633342603 0.454606 -64.0027725101 18.7665662587 0.454856 -64.0321654754 18.6660301793 0.455106 -64.061400518 18.5654480637 0.455356 -64.1031212805 18.468462884 0.455606 -64.1446950659 18.3713935625 0.455855 -64.1734672586 18.2706350885 0.456105 -64.20208118 18.1698315536 0.456355 -64.2432031076 18.0725464341 0.456605 -64.2841777836 17.9751769585 0.456855 -64.3123275672 17.874199923 0.457105 -64.3403184269 17.7731799271 0.457355 -64.3808393971 17.6755985656 0.457605 -64.4212125262 17.5779337576 0.457855 -64.4487382916 17.4767420061 0.458105 -64.4761051069 17.3755071517 0.458355 -64.5033129044 17.2742294441 0.458605 -64.5430767613 17.1762941109 0.458855 -64.5699716228 17.0749114735 0.459105 -64.5967072351 16.9734867241 0.459355 -64.6360147775 16.8753440206 0.459605 -64.6624368983 16.7738158001 0.459855 -64.688699542 16.6722462102 0.460105 -64.7148023544 16.5706366311 0.460354 -64.7407458514 16.4689850546 0.460604 -64.779285661 16.3705164533 0.460854 -64.8049148004 16.268763856 0.461104 -64.8303841112 16.1669711351 0.461354 -64.86846553 16.0683022411 0.461604 -64.8936199482 15.9664099643 0.461854 -64.9186140421 15.8644794426 0.462104 -64.9562350684 15.7656121534 0.462354 -64.9809140197 15.6635824124 0.462604 -65.0182291558 15.5645773551 0.462854 -65.0425923163 15.4624505037 0.463104 -65.0667950619 15.3602855171 0.463354 -65.0908370668 15.2580837835 0.463604 -65.1275342438 15.1588261537 0.463854 -65.1640801654 15.0594908856 0.464104 -65.1876499347 14.9571356058 0.464354 -65.2110589314 14.8547434371 0.464604 -65.2471410204 14.7552169404 0.464853 -65.2702325856 14.6527327324 0.465103 -65.293163432 14.5502112475 0.465353 -65.3159332456 14.4476538773 0.465603 -65.3513938712 14.3478825066 0.465853 -65.3738458665 14.2452339382 0.466103 -65.39613663 14.1425502366 0.466353 -65.4182658618 14.0398327971 0.466603 -65.440233999 13.9370795896 0.466853 -65.4620407407 13.8342920091 0.467103 -65.4965639505 13.734170718 0.467353 -65.5180519652 13.6312949245 0.467603 -65.5393783924 13.5283855121 0.467853 -65.5605431796 13.4254427346 0.468103 -65.5944406686 13.3250874506 0.468353 -65.6152861192 13.2220584514 0.468603 -65.6359697425 13.1189968426 0.468853 -65.6564914875 13.0159028784 0.469103 -65.6897611494 12.9153150278 0.469352 -65.7099629567 12.8121368381 0.469602 -65.7300024814 12.7089281971 0.469852 -65.7628027624 12.6081646178 0.470102 -65.7825221163 12.504872099 0.470352 -65.8020792305 12.4015487394 0.470602 -65.8214740568 12.2981947938 0.470852 -65.8536444985 12.1972068441 0.471102 -65.8727181421 12.0937733197 0.471352 -65.8916295364 11.9903088189 0.471602 -65.9233275193 11.8891500922 0.471852 -65.9419175013 11.7856063645 0.472102 -65.9603448506 11.6820335699 0.472352 -65.9786095215 11.5784319639 0.472602 -65.9967112689 11.4748029538 0.472852 -66.027617486 11.3733780874 0.473102 -66.0453973471 11.2696712139 0.473352 -66.0630143201 11.1659365459 0.473602 -66.0804683616 11.0621743394 0.473851 -66.0977594286 10.9583848502 0.474101 -66.1278716528 10.8567000419 0.474351 -66.1448397873 10.7528375161 0.474601 -66.1616449779 10.6489473165 0.474851 -66.1782869938 10.5450308533 0.475101 -66.1947657939 10.4410883828 0.475351 -66.2110813376 10.3371201615 0.475601 -66.2272335847 10.2331264456 0.475851 -66.2432223184 10.129108648 0.476101 -66.2720577857 10.0270331294 0.476351 -66.2877229824 9.92294403568 0.476601 -66.3032246935 9.81883046898 0.476851 -66.3185628806 9.71469268606 0.477101 -66.3467595452 9.61241759625 0.477351 -66.3617733523 9.50821285693 0.477601 -66.3766236589 9.40398350951 0.477851 -66.3913102605 9.299730969 0.478101 -66.4188667547 9.19726030686 0.47835 -66.4332286564 9.09294168074 0.4786 -66.4474267136 8.98860062867 0.47885 -66.4614607362 8.88423856794 0.4791 -66.4883747241 8.78157621027 0.47935 -66.5020837305 8.6771489382 0.4796 -66.5156287225 8.57270026564 0.47985 -66.5290096667 8.4682304502 0.4801 -66.5422265302 8.36373974953 0.48035 -66.5683371206 8.26084884404 0.4806 -66.5812281115 8.15629779949 0.48085 -66.593955037 8.0517254772 0.4811 -66.6195830513 7.94869218213 0.48135 -66.6319838959 7.84405988147 0.4816 -66.6442204059 7.73940823496 0.48185 -66.6562925509 7.63473750072 0.4821 -66.6812750342 7.53152588207 0.48235 -66.6930206654 7.42679721187 0.482599 -66.7046018113 7.32205022492 0.482849 -66.7291001203 7.21870034486 0.483099 -66.7403544167 7.11389695367 0.483349 -66.7514441111 7.00907601745 0.483599 -66.7623690556 6.90423895993 0.483849 -66.7731294662 6.79938370944 0.484099 -66.7968175796 6.69582409211 0.484349 -66.8072506432 6.59091499906 0.484599 -66.8306153831 6.48726092511 0.484849 -66.8407208678 6.38229901159 0.485099 -66.8506613933 6.27732252416 0.485349 -66.8604371562 6.17232938834 0.485599 -66.8831521916 6.06851001059 0.485849 -66.8925999855 5.9634661072 0.486099 -66.9018828019 5.8584074961 0.486349 -66.9241102448 5.75446166609 0.486599 -66.9330647921 5.64935382754 0.486849 -66.9418541653 5.54423322432 0.487098 -66.9504785381 5.43909777914 0.487348 -66.9589377907 5.33394891948 0.487598 -66.9672319021 5.22878690469 0.487848 -66.9753608521 5.12361199411 0.488098 -66.9833246204 5.01842444716 0.488348 -67.0042458556 4.91418813417 0.488598 -67.0118806993 4.80895548311 0.488848 -67.0193502713 4.7037109717 0.489098 -67.0397806982 4.59935539655 0.489348 -67.0469210701 4.49406732815 0.489598 -67.0538960839 4.38876817601 0.489848 -67.0607056476 4.28345937027 0.490098 -67.0804824368 4.17895695645 0.490348 -67.0869625452 4.07360548655 0.490598 -67.0932771967 3.96824396991 0.490848 -67.1125626255 3.86362891218 0.491098 -67.1185474884 3.75822745091 0.491348 -67.1243667529 3.65281789225 0.491597 -67.1300205338 3.5473981532 0.491847 -67.1355087517 3.44196966517 0.492097 -67.1539731759 3.33718576306 0.492347 -67.159131237 3.23171991791 0.492597 -67.1772674325 3.12685789711 0.492847 -67.1820951561 3.02135572894 0.493097 -67.1867571373 2.91584728183 0.493347 -67.1912534683 2.8103304708 0.493597 -67.2087314384 2.70533594569 0.493847 -67.2128971455 2.59978488479 0.494097 -67.2168970851 2.49422741202 0.494347 -67.2207312475 2.38866378774 0.494597 -67.2375500013 2.28354206405 0.494847 -67.2410532681 2.17794626527 0.495097 -67.244390698 2.07234509501 0.495347 -67.2475622827 1.96673881372 0.495597 -67.2505680146 1.86112768185 0.495847 -67.2665614057 1.75585530546 0.496096 -67.269235904 1.6502157706 0.496346 -67.2848990597 1.54487302217 0.496596 -67.2872422278 1.43920377511 0.496846 -67.2894194451 1.33353097853 0.497096 -67.3045855165 1.22809492657 0.497346 -67.3064311772 1.12239515362 0.497596 -67.3081108221 1.01669378724 0.497846 -67.3227812793 0.911166806705 0.498096 -67.3241291989 0.805438849098 0.498346 -67.3253110767 0.699708905033 0.498596 -67.3394843978 0.594093315397 0.498846 -67.3403343498 0.488339517433 0.499096 -67.3410182201 0.382584515076 0.499346 -67.3546938909 0.276883834352 0.499596 -67.3550456636 0.171106541859 0.499846 -67.3683893121 0.0653415894965 0.500096 -67.3684088521 -0.0404569500606 0.500346 -67.3682622412 -0.146255389838 0.500595 -67.3811073875 -0.252102698493 0.500845 -67.3806283887 -0.357919643638 0.501095 -67.3799832045 -0.463736882066 0.501345 -67.3791718407 -0.569552976777 0.501595 -67.3781942994 -0.675367666798 0.501845 -67.3902076987 -0.781333236938 0.502095 -67.3888975542 -0.887164997027 0.502345 -67.4005777972 -0.993187262808 0.502595 -67.3989349344 -1.09903504734 0.502845 -67.3971258454 -1.20488012131 0.503095 -67.4083060469 -1.31097807625 0.503345 -67.4061641011 -1.41683760569 0.503595 -67.417010555 -1.5229908121 0.503845 -67.4145356723 -1.62886257347 0.504095 -67.4118944982 -1.73473149421 0.504345 -67.422239164 -1.84095525286 0.504595 -67.4324174177 -1.94721580935 0.504845 -67.4292762648 -2.05311241984 0.505094 -67.4259688108 -2.15900396673 0.505344 -67.435645646 -2.2653319498 0.505594 -67.4320049461 -2.37123206085 0.505844 -67.4413470286 -2.47761056375 0.506094 -67.437372908 -2.58352054366 0.506344 -67.4332324664 -2.68942415182 0.506594 -67.4420724219 -2.79586613455 0.506844 -67.437598497 -2.90177686119 0.507094 -67.4461032344 -3.00826555119 0.507344 -67.4412957427 -3.11418234609 0.507594 -67.4363219202 -3.22009146047 0.507844 -67.4443238024 -3.32664085359 0.508094 -67.4390163214 -3.43255446138 0.508344 -67.4466824377 -3.53914909836 0.508594 -67.4410412846 -3.64506497114 0.508844 -67.4352337396 -3.75097303124 0.509094 -67.4292598788 -3.85687184031 0.509344 -67.423119717 -3.96276113716 0.509593 -67.4299473725 -4.06943331077 0.509843 -67.4366052376 -4.17613663894 0.510093 -67.429963753 -4.2820359007 0.510343 -67.4231558929 -4.38792577865 0.510593 -67.4293106116 -4.49467997405 0.510843 -67.4221688061 -4.60056856405 0.511093 -67.4279867684 -4.70736217905 0.511343 -67.4205109585 -4.81324842776 0.511593 -67.412868869 -4.91912280554 0.511843 -67.4050606067 -5.02498387482 0.512093 -67.4102060532 -5.13183253518 0.512343 -67.4020636571 -5.23769033679 0.512593 -67.4068718613 -5.34457523195 0.512843 -67.3983953683 -5.45042753504 0.513093 -67.4028661533 -5.55734760041 0.513343 -67.3940556164 -5.66319217412 0.513593 -67.3981888107 -5.77014634427 0.513842 -67.3890439917 -5.8759844863 0.514092 -67.3797329708 -5.98180813637 0.514342 -67.370255771 -6.08761703348 0.514592 -67.3737151488 -6.1946156357 0.514842 -67.3639038636 -6.30041364399 0.515092 -67.367025215 -6.40744315653 0.515342 -67.3568795938 -6.51323157191 0.515592 -67.3465678501 -6.61900392369 0.515842 -67.3491828788 -6.72606751734 0.516092 -67.3385368971 -6.83182751938 0.516342 -67.3408126625 -6.93891807738 0.516592 -67.3298324206 -7.04466467197 0.516842 -67.3186861229 -7.15039389227 0.517092 -67.3204559956 -7.25751581058 0.517342 -67.3089754381 -7.36323004322 0.517592 -67.3104065807 -7.47037753174 0.517842 -67.2985917477 -7.57607571983 0.518092 -67.2996841512 -7.68324653271 0.518341 -67.2875350319 -7.78892761929 0.518591 -67.2882882903 -7.89612303382 0.518841 -67.2758048739 -8.0017859613 0.519091 -67.2631555349 -8.10742915395 0.519341 -67.2634012636 -8.21464744114 0.519591 -67.2504177976 -8.32026971834 0.519841 -67.2372683282 -8.4258726492 0.520091 -67.2370063304 -8.53311140571 0.520341 -67.223522621 -8.63869301211 0.520591 -67.2229211495 -8.74595091007 0.520841 -67.2091032044 -8.85151013398 0.521091 -67.2081622929 -8.95878492563 0.521341 -67.1940101215 -9.06432070909 0.521591 -67.1796922293 -9.16983413718 0.521841 -67.1652086515 -9.27532494966 0.522091 -67.1635898902 -9.3826132153 0.522341 -67.1618007558 -9.48991940777 0.522591 -67.1468146908 -9.59538055601 0.52284 -67.1316628556 -9.70081921131 0.52309 -67.1293652172 -9.8081362329 0.52334 -67.1268960425 -9.91546995833 0.52359 -67.1112415486 -10.0208769377 0.52384 -67.095421538 -10.1262592026 0.52409 -67.0924436069 -10.2336005339 0.52434 -67.0892941543 -10.3409563103 0.52459 -67.0729715032 -10.4463037133 0.52484 -67.0564834297 -10.5516253525 0.52509 -67.0528248119 -10.6589866798 0.52534 -67.036002756 -10.7642764174 0.52559 -67.0320036541 -10.8716461239 0.52584 -67.0148478452 -10.9769017311 0.52609 -66.9975265675 -11.0821314359 0.52634 -66.9930182702 -11.189501494 0.52659 -66.9883379391 -11.2968847185 0.52684 -66.970514178 -11.4020723963 0.52709 -66.9525252471 -11.5072319532 0.527339 -66.9473347521 -11.6146109586 0.527589 -66.9290120694 -11.7197338513 0.527839 -66.9105243194 -11.8248278395 0.528089 -66.9048251509 -11.9322028865 0.528339 -66.8860037594 -12.0372586285 0.528589 -66.8799636899 -12.1446355798 0.528839 -66.8608089287 -12.2496508492 0.529089 -66.8544278919 -12.3570286224 0.529339 -66.8349393965 -12.4620046944 0.529589 -66.8282173258 -12.5693822066 0.529839 -66.8083953727 -12.6743168544 0.530089 -66.7884086498 -12.7792202434 0.530339 -66.7811768641 -12.8865851868 0.530589 -66.7608570454 -12.9914444037 0.530839 -66.7403723492 -13.0962727453 0.531089 -66.7326308198 -13.2036227001 0.531339 -66.7118129437 -13.3084064522 0.531589 -66.7037302196 -13.4157518237 0.531838 -66.6825792417 -13.5204899274 0.532088 -66.6612640421 -13.625193522 0.532338 -66.6526715167 -13.732519864 0.532588 -66.6310231345 -13.8371773921 0.532838 -66.622088355 -13.9444962407 0.533088 -66.6001071129 -14.0491054782 0.533338 -66.5779616147 -14.1536800663 0.533588 -66.5685182348 -14.2609748841 0.533838 -66.546040046 -14.3654996023 0.534088 -66.5233977344 -14.4699888908 0.534338 -66.5134442982 -14.5772593762 0.534588 -66.4904694694 -14.6816972137 0.534838 -66.4673306548 -14.7860988417 0.535088 -66.4568677 -14.8933402501
