SVP писал(а): ↑
порт RS485
Никогда не имел с ним опыта.
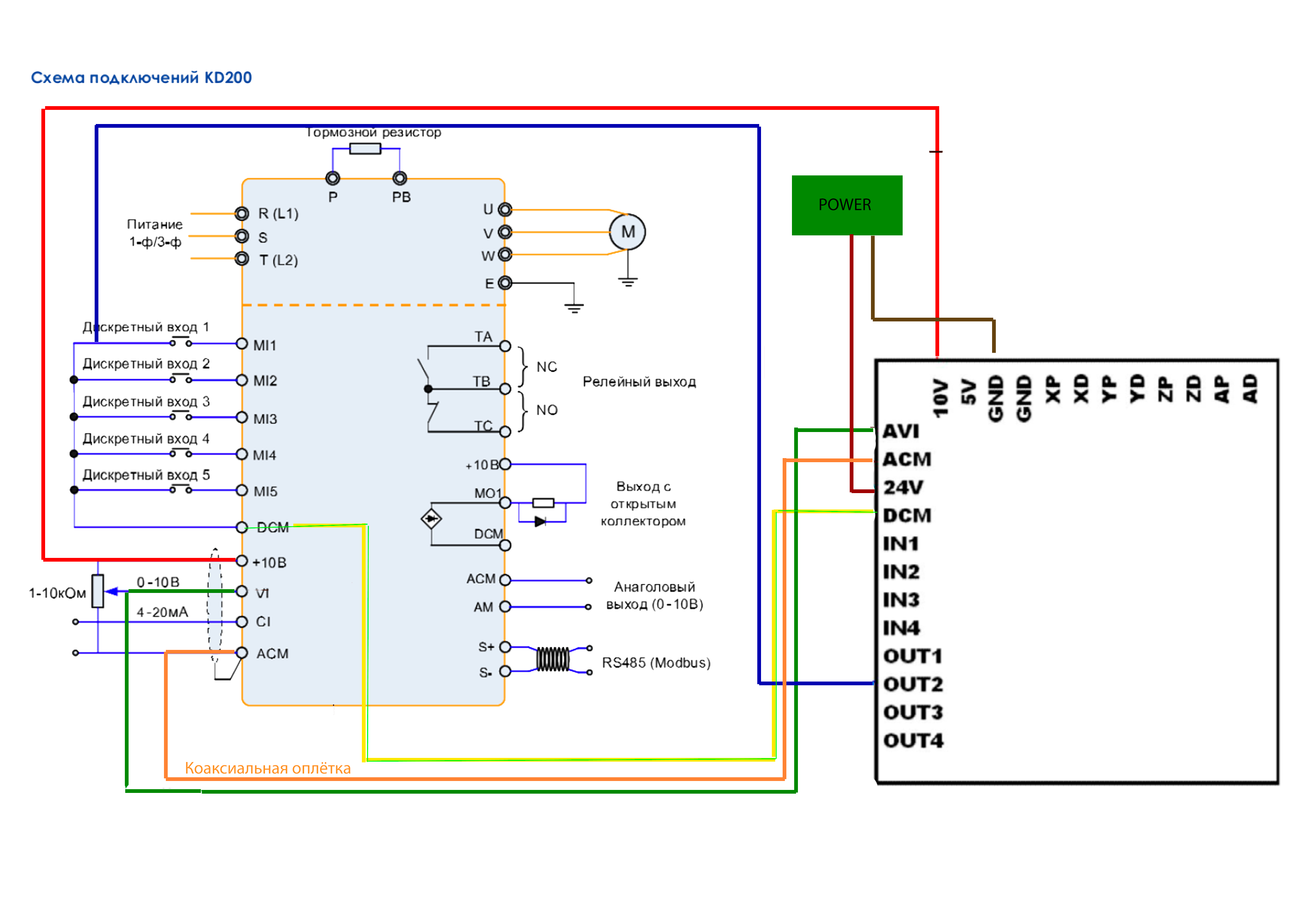
Итак представляю вашему вниманию схему при которой я смог управлять шпинделем.
Настройки на инверторе согласно пункту 5.4 из мануала в первом сообщении
viewtopic.php?p=610458#p610458
Настройки в мач3 из мануала к плате для ШИМ.
Как мы предполагаем, инвертор отсылает 10 вольт плате, плата их диммирует и возвращает назад.
Из непонятного, но это уже относится к инвертору, я пока не знаю как сделать так чтобы инвертор показывал частоту шпинделя.
Инвертор имеет два ✌ дисплея. На самом деле это один дисплей с двумя строчками. Но в мануале они числятся как верхний и как нижний. С настройками верхнего я не справился, так как его параметры задаются шестнадцатеричными значениями и я не осилил

меня интересует 14ый бит - отображение частоты вращения под нагрузкой, это я так понимаю обороты шпинделя, которые я бы хотел видеть.
По умолчанию там отображается рабочая частота. Которой пользовать не удобно, так как надо постоянно умножать на 50, чтобы получить обороты.
И тогда я решил изменить настройки отображения на нижнем дисплее, где уже используются десятичные значения.

Я сменил значение на 14 и стало похоже на отображения оборотов, плавающим отклонением в 1000 оборотов. Но по прежнему я не понимал как понять сколько на самом деле у меня оборотов. Но изза "плавающей точки" на экране периодически отображалась ересь. И я сделал настройку отображения с нулём знаков после запятой.

Цифры стали удобочитаемые, но когда я выкручивал SRO в мач3, то опять начиналась ересь, цифры становились запредельные, и словно по кругу опять начинались увеличиваться с минимальных значений.
И тут у меня возникает очередной вопрос к общественности, а вообще какие команды я посылаю с мач3?
Вот если я в Spindle Speed пишу 24000 при SRO 100%, означает ли это что я указал верхний предел и регулировать скорость надо только вниз?

как УП будет передавать данные о скорости?
В мануале к плате сказано:
При выполнении программы скорость вращения шпинделя можно
регулировать изменяя значение SRO %
Менять только руками или из УП так же будет поступать корректно информация о частоте вращения?
А откуда мач3 знает о том что 10вольт соответствуют 100% мощности и 24000 оборотов?
В общем для начала мне надо сделать так, чтобы на диплее инвертора я видел истинные обороты шпинделя, и только потом можно двигаться дальше.