это как не подскажите?
Как подключить 2 ШД на одну ось
-
kfmut
- Мастер
- Сообщения: 1249
- Зарегистрирован: 30 янв 2021, 21:34
- Репутация: 147
- Настоящее имя: Максим
- Откуда: г.Тверь
- Контактная информация:
Re: Как подключить 2 ШД на одну ось
К-хм, получится "по волнам моей памяти"
Первоначально для нано ардуины на коленке была собрана такая платка
К ней платки осей для одинарных и двойных драйверов
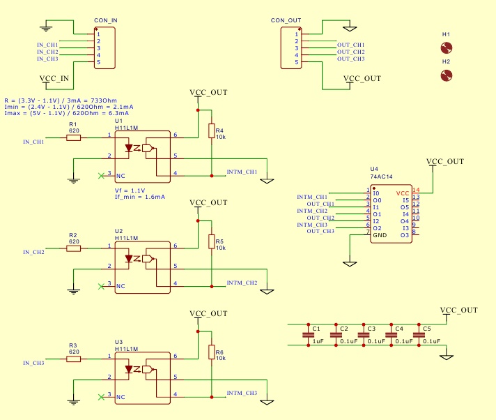
Потом нано была поменяна на уно с самодельным шилдом, а в разрыв на каждую ось вставлена самодельные трёхканальные платы опторазвязки на более-менее шустрых оптопарах H11L1, каналы - STEP, DIR и сигнал удержания осей. Наверное можно погуглить готовые платы опторазвязки, но надо смотреть какие там оптопары, народные 817-ые возможно не прокатят для STEP-сигнала. Или кто-нибудь скажет что точно можно купить.
Всё так порезано потому, что была идея модульности с возможностью замены любой части на что-то более лучшее и частично она оправдалась.
-
taco3
- Новичок
- Сообщения: 34
- Зарегистрирован: 26 май 2021, 20:21
- Репутация: 3
- Настоящее имя: anatol
- Контактная информация:
Re: Как подключить 2 ШД на одну ось
я так понял что чисто тупо к оси У подключить еще один драйвер проводами энэйбл степ дир нельзя
-
taco3
- Новичок
- Сообщения: 34
- Зарегистрирован: 26 май 2021, 20:21
- Репутация: 3
- Настоящее имя: anatol
- Контактная информация:
Re: Как подключить 2 ШД на одну ось
спасибо за благую весть а то у меня с опторазвязками дело плохо то есть ни как 