Страница 10 из 19
Re: ТВ-16 + эл. гитара (может потом и полноценный ЧПУ)
Добавлено: 16 апр 2019, 15:01
xenon-alien
Hanter писал(а):а какая разница ?? ты считаешь что в отверстии диаметр "вершин" будет отличаться от диаметра "впадин" у наружной резьбы ?
Я вообще не в курсе.... Изучаю вопрос, но какая-то фигня получается.
Re: ТВ-16 + эл. гитара (может потом и полноценный ЧПУ)
Добавлено: 16 апр 2019, 15:17
Hanter
ну насчет фигни не знаю, но как то всю жись так было

берем резьбу М6 - шаг 1мм.. канавку для выхода инструмента делаем 4.95...

5 соток в запас...
Re: ТВ-16 + эл. гитара (может потом и полноценный ЧПУ)
Добавлено: 16 апр 2019, 15:29
xenon-alien
Hanter писал(а):ну насчет фигни не знаю, но как то всю жись так было

берем резьбу М6 - шаг 1мм.. канавку для выхода инструмента делаем 4.95...

5 соток в запас...
Не в диаметре вопрос. А на сколько зайти резцом в материал...?
На сколько я понимаю по ответу, то при шаге резьбы 1.0 мм нужно ввойти резцом на 0,5мм на сторону
Значит я делаю что-то не так...
На резьбе 1.5 заглубился на 0.9 мм (1.8 на "диаметр") и у меня получилась "трапеция" и плашка вообще не лезла.
Скорей всего резец плохо установил... Не знаю, где ещё мог накосячить...
Re: ТВ-16 + эл. гитара (может потом и полноценный ЧПУ)
Добавлено: 16 апр 2019, 15:34
Hanter
Скорее всего неверно привязал инструмент. попробуй просто проточить им цилиндр и сравни - какой размер кажет ЧПУ и сколько реально получилось...
Re: ТВ-16 + эл. гитара (может потом и полноценный ЧПУ)
Добавлено: 16 апр 2019, 15:38
xenon-alien
Hanter писал(а):Скорее всего неверно привязал инструмент. попробуй просто проточить им цилиндр и сравни - какой размер кажет ЧПУ и сколько реально получилось...
Я ещё только эл. гитару проверяю в ручную. И то, только продольная подключена. (установлен ШД, подача и резьбы работают)
На поперечку ещё ШД нужно установить. (электроника уже собрана, только с помехами буду ещё бороться, которые ловят штангеля на УЦИ)
До ЧПУ ещё "далековато".
Re: ТВ-16 + эл. гитара (может потом и полноценный ЧПУ)
Добавлено: 16 апр 2019, 15:58
nevkon
Так гайка то закручивается? У меня тоже по рассчету не получается - приходится перерезать. То ли деталь отгибает, то ли жесткости не хватает, то ли что-то где-то не так делаю. Кстати когда протачиваю и не отводя резец прохожу назад снимает стружку. Это проблема даже на взрослых станках. Так что попробуй "выхаживание" сделать.
Re: ТВ-16 + эл. гитара (может потом и полноценный ЧПУ)
Добавлено: 17 апр 2019, 18:34
xenon-alien
Скромненько, криворуко, но так получилось...
+ резьба дубль 2. Уже получше
Re: ТВ-16 + эл. гитара (может потом и полноценный ЧПУ)
Добавлено: 18 апр 2019, 00:38
xenon-alien
Ребят, выручайте...
У меня что-то не клеится с общением - решением на чипмейкере по поводу помех. (помехи ловлю на эл. гитаре, когда подключены штангенциркуля к УЦИ + на задней бабке автономная УЦИ тоже гуляет при включенных драйверах) Грешу на БП 48в, но заменить нечем для проверки.
Или я чего-то не понимаю что они говорят-советуют, или я не верно объясняю свою проблему, или мы просто друг друга не понимаем. Я уже не знаю...
Даю ссылки на мои посты, что бы не повторятся.
Пост №1 Пост №2 Пост №3
Пост №4 Пост №5 Пост №6
Пост №7 Пост №8 Пост №9
Кто может - объясните, пожалуйста на пальцах, что с этим делать.
Может всю электронику под столом в металлический шкаф спрятать? (не знаю - поможет ли)
Буду вам благодарен за подсказки по сути.
Re: ТВ-16 + эл. гитара (может потом и полноценный ЧПУ)
Добавлено: 25 апр 2019, 13:19
xenon-alien
Всем привет!
Подскажите пожалуйста, как можно удлинить поперечный винт?
Что бы на выходе можно было так соединить с шаговым.
У меня пока что мысль нарезать левую внутреннюю резьбу, накрутить на конец поперечного винта 5-10мм, заштифтовать...
Может есть другой способ, который можно в домашних условиях реализовать?
Re: ТВ-16 + эл. гитара (может потом и полноценный ЧПУ)
Добавлено: 25 апр 2019, 17:49
solo
xenon-alien писал(а):У меня пока что мысль нарезать левую внутреннюю резьбу
а почему именно левую резьбу , я просто нарезал стандартную внутреннюю резьбу , а удлинитель делал такой чтобы резьба на нем была на пару витков длиннее ( внутренней ) и потом просто вкручивал до не могу. получалось так что пара витков заминалась и делала натяг , можно также удлинитель вала закрутить с клеем для резьбы , или с эпоксидной
Re: ТВ-16 + эл. гитара (может потом и полноценный ЧПУ)
Добавлено: 25 апр 2019, 17:54
xenon-alien
solo писал(а):а почему именно левую резьбу
На сколько мне известно, то поперечка с левой резьбой практически на всех токарных станках. Обычная резьба просто никак не накрутиться...
Re: ТВ-16 + эл. гитара (может потом и полноценный ЧПУ)
Добавлено: 25 апр 2019, 18:08
solo
не я сверлил ходовой вин и в винте нарезал внутривенную резьбу , у меня ходовой винте был на 16 или 18 , я в винте нарезал резьбу М10 и туда вкрутил удлинитель
Re: ТВ-16 + эл. гитара (может потом и полноценный ЧПУ)
Добавлено: 25 апр 2019, 18:15
xenon-alien
А у меня на ТВ-16 поперечный винт 10мм шаг 1.5 мм, так что сильно не разогнаться... Что бы рассверливать.
Только понял, что я и внутреннюю резьбу фиг нарежу... Нету такого резца, что бы влез. (только китайские с пластинами...)
Значит будет простой пустотелый "бочонок" с валом.
Re: ТВ-16 + эл. гитара (может потом и полноценный ЧПУ)
Добавлено: 28 апр 2019, 20:49
xenon-alien
Как-то так выглядит общий вид с ШД... (в инстаграме есть короткое видео, кому интересно)
Re: ТВ-16 + эл. гитара (может потом и полноценный ЧПУ)
Добавлено: 06 май 2019, 00:07
xenon-alien
Испытал сегодня автоматическое нарезание резьбы. (короткое видео в инстаграме, кому интересно)
Решил проблему с помехами на УЦИ. (благо ребята подсказали на форуме, что делать)
Осталось прикрутить на места штангенциркуля и так ещё раз проверить на наличие помех.
+ добавил в первый пост саму прошивку на мой станок. (в конце первого поста можно найти)
Re: ТВ-16 + эл. гитара (может потом и полноценный ЧПУ)
Добавлено: 09 май 2019, 04:43
xenon-alien
Может кто подсказать, что по какой причине может поперечка рывками двигаться?
Сам ходовой вини поперечки перед установкой ШД на конце вилял примерно 1-1.5мм, пока не установил переходник.
Он типа принудительно "выровнялся".
И когда поперечка в самом дали от меня, то "закусывает", но проворачивается. Т.е. туго ходит в одном и том же положении рукоятки.
После возврата на 5-8 оборотов - вращается практически свободно, но рывками.
Как бы при вращении рукоятки замедляется а потом резко перемещается за один оборот.
Можно ли в домашних условиях поправить, выгнуть винт, гайку почистить, как-то решить проблему?
И вообще, что искать?
Re: ТВ-16 + эл. гитара (может потом и полноценный ЧПУ)
Добавлено: 09 май 2019, 17:11
rage
Похоже на кривой винт. Снять проверить. Есл кривой попробовать выгнуть. Или новый выточить/заказать.
Re: ТВ-16 + эл. гитара (может потом и полноценный ЧПУ)
Добавлено: 10 май 2019, 00:34
xenon-alien
rage писал(а):Похоже на кривой винт. Снять проверить. Есл кривой попробовать выгнуть.
Посмотрел на винт - виляет/бьет.
Пробовал гнуть. На сколько получилось - не знаю. Биения такого нету, как было раньше, но замедление / ускорение не повлияло, или очень незаметно.
Сегодня установил на станок цифровые штангенциркуля и запустил УЦИ. (короткое видео, как обычно в инстаграме можно поглядеть)
(Всё никак не разберусь, как вставлять боле организовано фото. Может кто подскажет, как организовать горизонтально и вертикально?)
Re: ТВ-16 + эл. гитара (может потом и полноценный ЧПУ)
Добавлено: 11 май 2019, 19:02
xenon-alien
"Конус" 1:4 (рывки суппорта не победил, так что они заметны на изделии)
Черновая сфера (шаг 0,1мм и Ф7,5мм), доработана наждачкой. (тоже видны рывки)
Короткое видео, как обычно, в инстаграм.
Re: ТВ-16 + эл. гитара (может потом и полноценный ЧПУ)
Добавлено: 02 июн 2019, 19:22
xenon-alien
Отснятый материал на днях смонтировал. (слайдшоу и короткие видео)
Кому интересно - приятного просмотра!
https://www.youtube.com/watch?v=kkBu_X1bLds
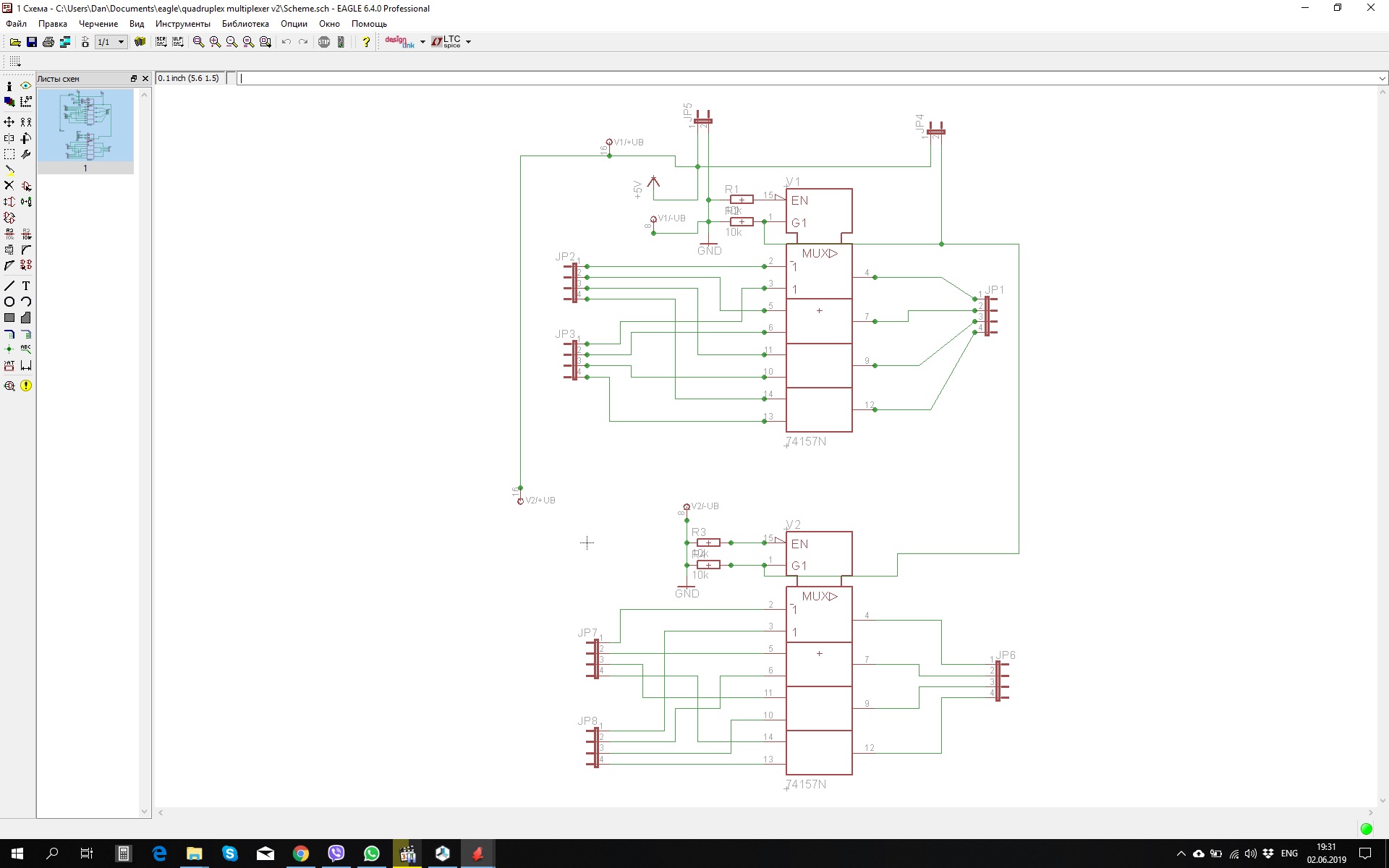
В другой теме учусь гравировать печатную плату.
Она будет для токарного в роли переключателя 8-ми сигнальных линий для драйвера между гитарой и ЧПУ.
При помощи 2-х мультиплексоров (2 в 1 - HD74LS157P) и одного тумблера (+ 4 резистора для подтяжки, один джампер питание, второй на тумблер).
Других компонентов не имею в наличии, по этому так упрощено с моим скудным пониманием этих дел.
Может ещё что-то желательно добавить к схеме? (я в этих делах не сильно соображаю)
Буду рад подсказкам с кратким объяснением.