Страница 8 из 11
Re: Настольный станочек для себя 280х180x100
Добавлено: 05 мар 2021, 21:09
calabr
Nick писал(а): ↑26 янв 2021, 16:13
На пыльнике зубцы, чтобы удерживать от проворота. Поэтому сильно зажимать гужоны не надо. Главное, чтобы они сами не раскрутились.
Тоже пришел к такому выводу.
Чтобы иметт возможность смазывать оставлю только 1 гужон, доступный для откручивания снаружи. Придется его чем-то мазнуть, чтоб сам не откручивался.
Re: Настольный станочек для себя 280х180x100
Добавлено: 05 мар 2021, 21:22
calabr
Alex43 писал(а): ↑
Не собираетесь переводить станок на профильные направляющие? Имхо меньше проблем с креплением к профилю. Делаю хоббийный станочек с похожими на ваши задачами:печатные платы, лицевые панели из алюминия не толще 3мм.Также собрано из китайского ширпотреба по мотивам CNC2018 и ему подобных. Изначально заложил направляющие hgr15 с того же али. Н
Рельсы не рассматриваю - они требуют обязательного выставления в 2 плоскостях и обезбананивания. Круглые направляющие прощают больше. Поскольку торцовка в ручную и собирать ровно неначем, и фрезеровать неначем...
Единственный недостаток при юстировке круглых нельзя посадить индикатор на каретку и обкатать параллельность направляющих.
Чейчас какраз идет процесс перехода на ШВП с заменой и перетасовкой направляющих
Re: Настольный станочек для себя 280х180x100
Добавлено: 05 мар 2021, 21:36
calabr
Небольшая модификация кронштейна шпинделя.
Решил развязать крепеж кронштейна к плите и зажим шпинделя. После плясок с выставлением наклона шпинделя настала та самая революционная ситуация.
Re: Настольный станочек для себя 280х180x100
Добавлено: 29 мар 2021, 20:16
calabr
Станочек переживает длительную модернизацию.
Перебраны все оси, на X и Y встали ШВП.
Нна Z осталась трапеция, но полностью пере-деланы плиты.
Сейчас он постаянно стоит вот в такой позе:

- Ровняем оси
Просто
КРИК ДУШИ! тут выровнял, там на десятку съехало...
Просто не представляю, как люди умудряютя в микроны все выставлять.
Re: Настольный станочек для себя 280х180x100
Добавлено: 30 мар 2021, 10:41
Питерский
Коллега продолжайте, с интересом смотрю вашу ветку.
Re: Настольный станочек для себя 280х180x100
Добавлено: 09 апр 2021, 01:17
calabr
Станок потихоньку начинает приобретать вид станка.
Поставил на место стол из профиля.
И датчики дома. Все оси ездят, но до фрезеровки пока дело не дошло.
Каретка Y (сталь 3мм) показала жуткую кривизну - яма в 2 десятки поперек, горб в ц десятки вдоль.
Пока оставил так. Планирую переделывать ее на алюминий.
Попробовал приладить защиту для нижних рельс, как раньше была - получилась полная ерунда.
https://youtu.be/mBiFBJLaLTQ
Передний ложится на направляющие
https://youtu.be/IT9CeNI_Wm0
Задний вообще зажевывает.
Ход оси всего-то 240мм (увеличился на 30%)
На задней шторке еще попробую чуток исправить, сменив точку подвеса, на передней пока непонятно что делать.
Re: Настольный станочек для себя 280х180x100
Добавлено: 09 апр 2021, 20:37
calabr
Примутил на работе старый баннер. С надписью "Make it possible"
Что, поделаеш, придется защиту делать.
Re: Настольный станочек для себя 280х180x100
Добавлено: 09 апр 2021, 21:00
xenon-alien
calabr писал(а): ↑
Что, поделаеш, придется защиту делать.
гармошку, или ленту?
Re: Настольный станочек для себя 280х180x100
Добавлено: 09 апр 2021, 23:47
calabr
Фартук.
На нижние гармошка не лепится совсем. Нет места. Планирую бокс, может там между столом и стенкой бокса что и выйдет.
Про гармошку на Х подумываю, но сильно потом.
Re: Настольный станочек для себя 280х180x100
Добавлено: 10 апр 2021, 00:41
calabr
Пока получилось так.
Была еще мысль сделать пару горизонтальных складок, но посмотрим как будет без них работать.
Re: Настольный станочек для себя 280х180x100
Добавлено: 16 апр 2021, 13:18
calabr
Случайно получилась заглушка для паза профиля.
Спешу похвастаться.
Полоска банерной ткани, свернутая в трубочку. Для 30-го профиля подошел шириной 26мм. Можно больше.
Re: Настольный станочек для себя 280х180x100
Добавлено: 18 апр 2021, 23:41
calabr
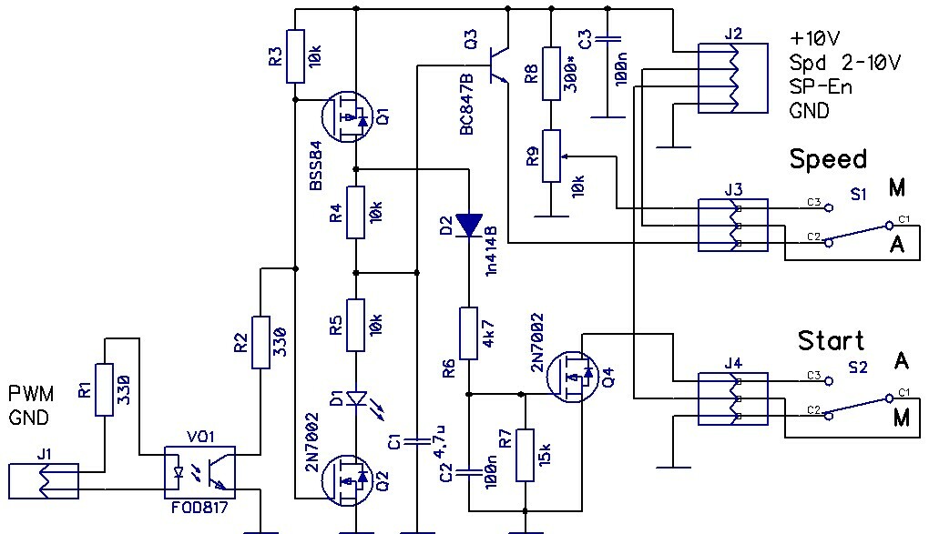
После долгого поиска - где я это писал, решил перенести сюда.
преобразователь ШИМ - 0-10В с опто-изоляцией
У меня на контроллере WS55-220 простейшая схема не пошла - оказалось контроллер нагружает вход около 30кОм и максимальные обороты набрать нельзя

.
Пришлось добавить повторитель, а заодно опто-развязку и ручник.
Еще приподнял начальное напряжение на 1.8V - контроллер запускает мотор где-то с 2V (D1 не светится - он тут стабилитроном работает)
старт при 2V, но стабильная работа от 2.2V - это около 600RPM
максимум при ~9V
Реальные обороты зависят от напряжения питания - этот контроллер не не контролирует обороты
У меня с повторителем максимум выдает 9.5V без него было 7.8V
Смысл 2-х переключателей в том, что можно задать обороты в ручную, но старт и стоп из программы, или полностью на ручник перейти.
Можно переключатель старта сделать на 3 положения - ON-OFF-Auto
Re: Настольный станочек для себя 280х180x100
Добавлено: 19 дек 2021, 07:54
calabr
Ух как давно я тут не писал...
Дошли, нет доролзли, руки до бокса.
Станок настольный, будка тоже будет настольная.
В виде колпака, который можно полностью снять и получить доступ к станку со всех сторон.
Долго крутил на листочке и в солиде, но так и не получил понимания удобно-ли будет пользовать.
В результате был собран макет
Итак, будка картонная:
Кошка проверяла, собака не влез.
Размерв 600х600х650
Материел будет ДСП, чем-тотпридется оклеить изнутри, чтоб заглушить.
Верхняя часть будки будет устанавливаться на платформу, на которой стоит станок на резиновые уплотнители. В принципе должно хватить собственного веса, чтоб не ерзало.
Верхняя часть - выше двери на 50мм будет отдельным колпаком. Прикручиваться винтами с уплотнителем. Причина банальная - в сборе будка не пройдет в дверь балкона и какраз подвернулся материал по размеру.
Стыковать пока планирую на конформатах с промазкой клеем (или акриловый герметик?)
Душа просит еще в углы поставить брусочки 20х20, но пока не решил.
Сверху на будке будут жить блок питания и управления, а выше возможно пылесос Нужно придумать какой-то лючек в верхней части для ввода кабелей и шахты для шланга и входа воздуха.
Re: Настольный станочек для себя 280х180x100
Добавлено: 19 дек 2021, 14:04
xenon-alien
Можно было сразу так проектировать, что бы получился бокс, за одно и жесткость на чутку повысилась.
Re: Настольный станочек для себя 280х180x100
Добавлено: 19 дек 2021, 14:57
calabr
Можно былр сразу и под ШВП проектировать... Но это не наш метод.
Я хочу шумо-изоляцию, потому будка развязана от рамы
Re: Настольный станочек для себя 280х180x100
Добавлено: 19 дек 2021, 15:07
xenon-alien
calabr писал(а): ↑
Я хочу шумо-изоляцию, потому будка развязана от рамы
А в чём проблема звуко-изолировать будку с наружи?
Re: Настольный станочек для себя 280х180x100
Добавлено: 20 дек 2021, 05:50
calabr
xenon-alien писал(а): ↑19 дек 2021, 15:07
calabr писал(а): ↑
Я хочу шумо-изоляцию, потому будка развязана от рамы
А в чём проблема звуко-изолировать будку с наружи?
В том, что нужно отвязать корпус от источника вибрации = построить вокруг будки еще одну будку, непосредственно с ней не связанную - макс. Через демпфирующий материал.
Мне жесткости она не добавит - косыночки сталь 8мм стоят, а вот барабан ящичноно типа вполне может получиться.
Re: Настольный станочек для себя 280х180x100
Добавлено: 20 дек 2021, 08:50
[TARAN]>
Нужно будку в будке. Шикарный материал это войлок натуральный. Глушит отлично. Но от моли надо таблетки заложить и побольше. Верхний слой желательно виброй проклеить битумной. Я собирал внутренний из хдф. Потом войлок потом лдсп, оклееный виброй. Короба между собой жестко крепить нельзя. Глушил почти полностью. Но станочек не хило так нагревал все в корпусе. Нужна лабиринтная вентиляция.
Re: Настольный станочек для себя 280х180x100
Добавлено: 20 дек 2021, 19:23
xenon-alien
calabr писал(а): ↑
а вот барабан ящичноно типа вполне может получиться.
Частоты не те.
У меня, мой фанерный, на половину глушит шум шпинделя (примерно на слух). И никакого барабана.
Re: Настольный станочек для себя 280х180x100
Добавлено: 20 дек 2021, 20:06
calabr
xenon-alien писал(а): ↑
Частоты не те.
У меня, мой фанерный, на половину глушит шум шпинделя (примерно на слух). И никакого барабана.
Как-раз те - 12К оборотов какраз 200Гц.
[TARAN писал(а):> post_id=627048 user_id=8936]
Нужно будку в будке.
Места мало. И так больше половины стола занимает.
Мы-ж не гаражные, мы балконные.
Пока не решил чем обклеивать. Чтоб не барабанило нужно по всей площади что-то вязкое и нормально приклеить.
Есть кусок подстилки под паркет. Между слоями он как демпфер работает, а вот просто на поверхности непонятно как, да и тонкий 3мм. Есть еще кусок самоклейки термо-вибро изолятора чуть по толще, но его на 1 стенку всего.
Я и от картона без дна в принципе разницу заметил, но в 2раза это совсем мало... " хочется комфорта"