Страница 59 из 200
Re: Литература для изучения Solidworks & Solidcam.
Добавлено: 14 сен 2015, 08:14
A-Tr
UAVpilot, вот, прицепил две картинки. Здесь еще много разных полезных и не очень функций.
Re: Литература для изучения Solidworks & Solidcam.
Добавлено: 14 сен 2015, 08:36
A-Tr
N1X, а вот про запилы штатной функции я не знаю. Я бы рисовал дополнительный контур, и обработку вел по нему. Или по этому контуру вел бы обработку врезанием. Или засверлил бы углы перед фрезеровкой. В общем вариантов уйма, но однозначного решения у меня нет. Увы(
Re: Литература для изучения Solidworks & Solidcam.
Добавлено: 14 сен 2015, 09:33
N1X
Ну я и думал обходными путями делать какими-нибудь

Все таки это машиностроительный САПР, там если что-то нужно, оно и на чертеже будет, а эти запилы больше хобячество, потому и нет видимо

Re: Литература для изучения Solidworks & Solidcam.
Добавлено: 14 сен 2015, 10:33
verser
N1X писал(а):..может еще и запилы на радиус фрезы в углах как-то можно делать? ))
Можно. Есть такая фича - выборка остаточного материала, если Вы об этом
Re: Литература для изучения Solidworks & Solidcam.
Добавлено: 14 сен 2015, 10:55
Сергей Саныч
Речь, наверно, о том, как сделать фрезой с ненулевым диаметром прямоугольное отверстие, чтобы туда вошел прямоугольный шип такого же размера с нескругленными углами.
Re: SolidCAM
Добавлено: 22 сен 2015, 16:59
maxspin1
Здравствуйте.
Научился на начальном уровне рисовать в солидворкс. Есть простой самодельный фрезерный станочек на три оси. Хочу научиться писать программы обработки в солидкам. Не могу найти курсы обучения или толкового преподавателя. Нужно освоить достаточно однотипные детали( половинки маленьких литейных форм) Буду очень признателен за любую помощь. 8 967 048 84 34 Максим
Спасибо. Максим.
Re: SolidCAM
Добавлено: 22 сен 2015, 18:43
nik1
Эту тему с начала смотрел?
Re: SolidCAM
Добавлено: 27 сен 2015, 19:54
shalek
Не получается карман обработать. Может пошагово разжуете. Только начал изучать. Чего не правильно делаю - не въеду.
Re: SolidCAM
Добавлено: 27 сен 2015, 20:01
nik1
Скорее всего ругается на то ,что геометрия замкнута
Или недостаточно места для такой стратегии
Попробуй задать геометрия как указано в примере
или делай через стратегию обработка кармана
Если через второй вариант, то желательно указать открытую кромку, тогда фреза будет заходить с открытого места
Re: SolidCAM
Добавлено: 27 сен 2015, 20:18
A-Tr
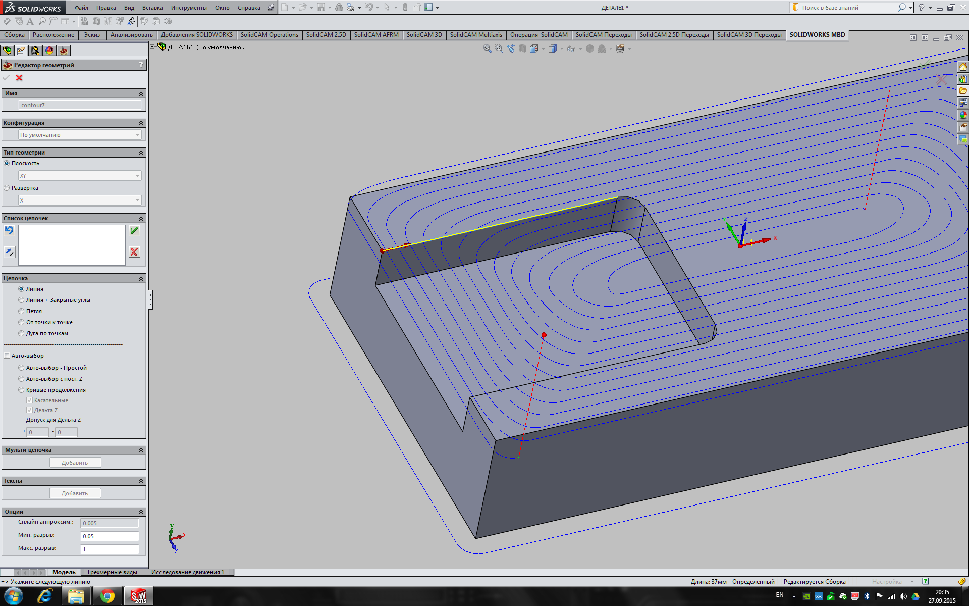
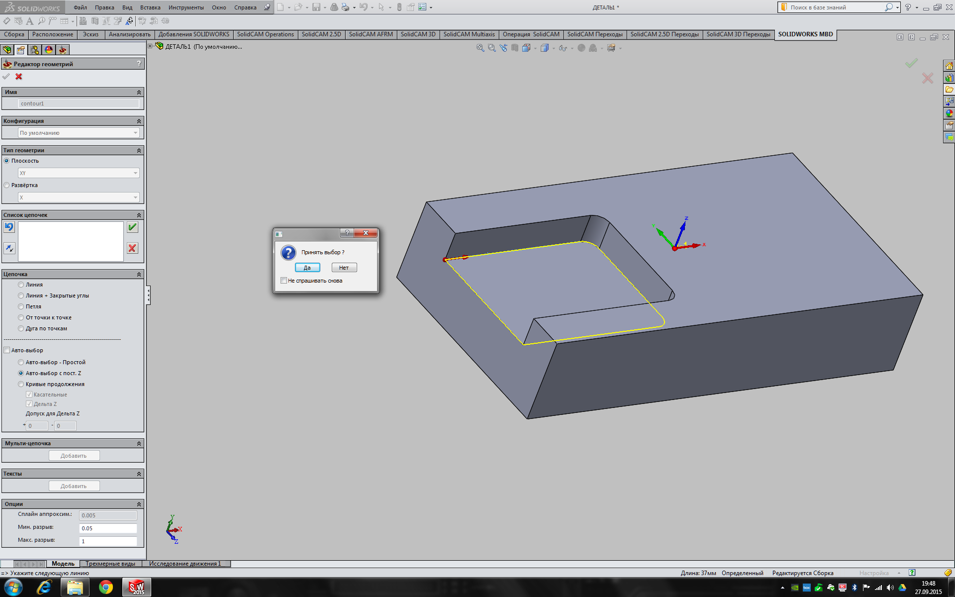
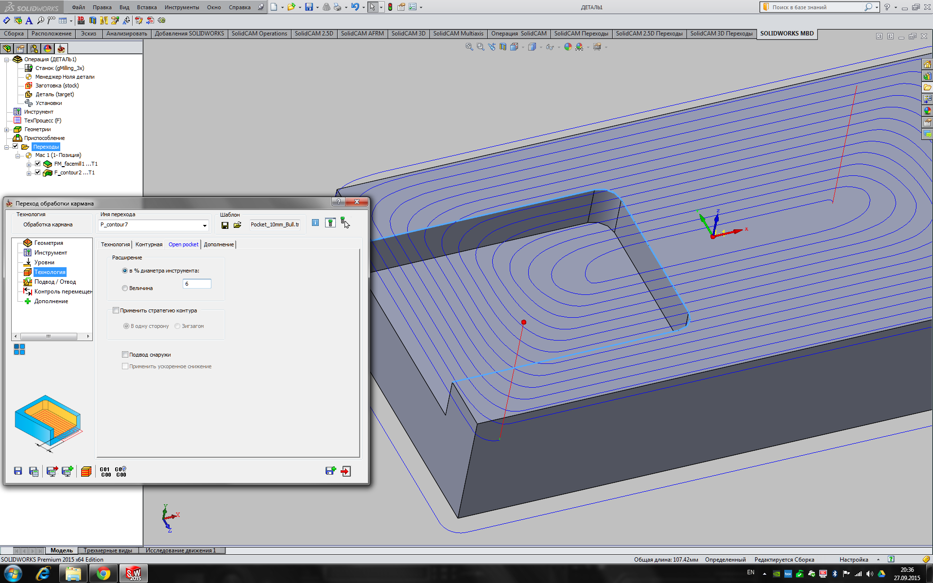
Toolbox'овский вариант будет делать кучу бесполезных движений. Самая оптимальная в Вашем случае обработка кармана. При выборе контура - выбирать по верхнему разорванному, тогда SC предложит последнюю линию принять ОТКРЫТОЙ кромкой (это важно) и в разделе ТЕХНОЛОГИЯ появится вкладка Open pocket (открытый карман). Вот это ИМЕННО то, что нужно для этого случая.
Я вообще через карман очень много обрабатываю, очень удобная стратегия.
Re: SolidCAM
Добавлено: 27 сен 2015, 20:39
shalek
Ни хочет траекторию строить. По нижнему строит.
Re: SolidCAM
Добавлено: 27 сен 2015, 20:42
shalek
A-Tr писал(а):При выборе контура - выбирать по верхнему разорванному
А каким макаром выбирать? Линией, петлей или от точки к точке
Re: SolidCAM
Добавлено: 27 сен 2015, 20:44
N1X
Простейший вариант - прощелкай последовательно мышью всю кромку поэлементно, желтеть должны по очереди. В конце давишь на зеленую галочку и соглащаешься замкнуть контур с отметкой что последняя кромка открытая.
Re: SolidCAM
Добавлено: 27 сен 2015, 20:45
nik1
Можно линией
если нужен замкнутый контур, то авто , само объведет
Re: SolidCAM
Добавлено: 27 сен 2015, 20:57
shalek
nik1 писал(а):Можно линией
если нужен замкнутый контур, то авто , само объведет
Траекторию создал, но режет воздух. Где заглубление указать?
Уже нашел глубина кармана.
Re: SolidCAM
Добавлено: 27 сен 2015, 21:00
nik1
Следущая вкладка после инструментов
Re: SolidCAM
Добавлено: 27 сен 2015, 21:21
shalek
А каким постпроцессором лучше пользоваться для Mach3 и Ncstudio?
Re: SolidCAM
Добавлено: 27 сен 2015, 21:31
nik1
Посмотри там где посты, может у тебя есть под мач
под нс студио не знаю какой нужен, под мач не проблема
Re: SolidCAM
Добавлено: 28 сен 2015, 21:29
Kopyloff
Я для Масн3 переделывал под свой станочек пост от Fanuc. С родным фануковским постом Масн3 сразу не задружился, с G28 по-моему траблы были. Переделал/закомментил. В конце сделал автоподъём шпинделя на 20мм - мне так удобнее. Ну и комментариев для себя же накидал в постпроцессоре, чтобы G-коды потихоньку изучать. Выложу для справки, может кому понадобится.
Re: SolidCAM
Добавлено: 09 окт 2015, 01:56
Рома33
Solidcam 2014. Пользуюсь постпроцессором (gMill_MDAV4_Mach3_4x_Xrotation_eval).Устраивает всем кроме одного-при составлении G кода не меняет скорость подачи с черновой на чистовую на контурной обработке. Скорость всегда черновая. А в визуализации всё меняется. Помогите исправить.