Не все китайцы одинаковы
Хочу купить ЧПУ лазер (... но уже собираю сам)
- Nick
- Мастер
- Сообщения: 22776
- Зарегистрирован: 23 ноя 2009, 16:45
- Репутация: 1735
- Заслуга: Developer
- Откуда: Gatchina, Saint-Petersburg distr., Russia
- Контактная информация:
Re: Хочу купить ЧПУ лазер
Да, сверху прямоугольный.
Не все китайцы одинаковы
. Есть такие, где на каретке висит железяка и с одной стороны на нее крепится кабель канал, а с другой висит голова. Вот таким образом:
Рисовал, как и говорил в bender...
Не все китайцы одинаковы
-
aftaev
- Зачётный участник

- Сообщения: 34042
- Зарегистрирован: 04 апр 2010, 19:22
- Репутация: 6194
- Откуда: Казахстан.
- Контактная информация:
Re: Хочу купить ЧПУ лазер
Ты значит так быстро блЯедер изучилNick писал(а):Рисовал, как и говорил в bender...
Потому как у этой головы крепление горизонтальное, а не вертикальное как у моей. Таких голов я не есть видать.Nick писал(а):Не все китайцы одинаковы . Есть такие, где на каретке висит железяка и с одной стороны на нее крепится кабель канал, а с другой висит голова. Вот таким образом:
Вот смотри какие головы продаются http://shop.ebay.com/i.html?_nkw=co2+la ... 86.c0.m359
Этот комплектик интересней: http://cgi.ebay.com/NEW-CO2-Laser-Head- ... 1c1cc6756d
Есть голова + линзы + зеркала + державки для зеркал
Посмотри фотки, здесь видны крепежи головы, овальные прорези.
чем этот:
http://cgi.ebay.com/CO2-Laser-Head-Mirr ... 230d0c8a2c
Здесь ток голова.
Дилетанту сложные вещи кажутся очень простыми, и только профессионал понимает насколько сложна самая простая вещь
Кто хочет - ищет возможности, кто не хочет - ищет оправдание.
Найди работу по душе и тебе не придется работать.
Кто хочет - ищет возможности, кто не хочет - ищет оправдание.
Найди работу по душе и тебе не придется работать.
- Nick
- Мастер
- Сообщения: 22776
- Зарегистрирован: 23 ноя 2009, 16:45
- Репутация: 1735
- Заслуга: Developer
- Откуда: Gatchina, Saint-Petersburg distr., Russia
- Контактная информация:
Re: Хочу купить ЧПУ лазер
Так вот где они оказывается. Сегодня около часа ее разглядывал, а отверстий не увидел. Спасибоaftaev писал(а):Посмотри фотки, здесь видны крепежи головы, овальные прорези.
А у зеркал крепеж - это снизу две дырки с резьбой?
нихренасебе быстро. Я на него уже 3-й день убиваю. Да, не просто с ним. В нем отдельная философия моделирования, но и приятные моменты тоже встречаютсяaftaev писал(а):Ты значит так быстро блЯедер изучил
-
aftaev
- Зачётный участник

- Сообщения: 34042
- Зарегистрирован: 04 апр 2010, 19:22
- Репутация: 6194
- Откуда: Казахстан.
- Контактная информация:
Re: Хочу купить ЧПУ лазер
АхаNick писал(а):А у зеркал крепеж - это снизу две дырки с резьбой?
Вот 3 года было бы долго, а 3 дня эт шибко шустроNick писал(а):нихренасебе быстро. Я на него уже 3-й день убиваю.
Дилетанту сложные вещи кажутся очень простыми, и только профессионал понимает насколько сложна самая простая вещь
Кто хочет - ищет возможности, кто не хочет - ищет оправдание.
Найди работу по душе и тебе не придется работать.
Кто хочет - ищет возможности, кто не хочет - ищет оправдание.
Найди работу по душе и тебе не придется работать.
- Nick
- Мастер
- Сообщения: 22776
- Зарегистрирован: 23 ноя 2009, 16:45
- Репутация: 1735
- Заслуга: Developer
- Откуда: Gatchina, Saint-Petersburg distr., Russia
- Контактная информация:
Re: Хочу купить ЧПУ лазер
Я вот думаю, какой профиль взять на длинную ось. Я пока нарисовал 20х20мм + 15-й рельс. Прогнется он на 1 метре пролета или нет или прогнется, но можно забить?
-
aftaev
- Зачётный участник

- Сообщения: 34042
- Зарегистрирован: 04 апр 2010, 19:22
- Репутация: 6194
- Откуда: Казахстан.
- Контактная информация:
Re: Хочу купить ЧПУ лазер
Вот если бы проектировал станок не в блЯндере, а в Солиде к примеру можно было взять профиль и погнуть под нагрузкой и глянуть на сколько он прогнется. Чем 20мм, слобоват как то.Nick писал(а):Прогнется он на 1 метре пролета или нет или прогнется, но можно забить?
Если прогнется то фокуса не будет и выжигать будет не тонкой линией, а овалом.
Как думаешь на твоей картинке справа от головы штучка торчит, нафига?
Дилетанту сложные вещи кажутся очень простыми, и только профессионал понимает насколько сложна самая простая вещь
Кто хочет - ищет возможности, кто не хочет - ищет оправдание.
Найди работу по душе и тебе не придется работать.
Кто хочет - ищет возможности, кто не хочет - ищет оправдание.
Найди работу по душе и тебе не придется работать.
- Nick
- Мастер
- Сообщения: 22776
- Зарегистрирован: 23 ноя 2009, 16:45
- Репутация: 1735
- Заслуга: Developer
- Откуда: Gatchina, Saint-Petersburg distr., Russia
- Контактная информация:
Re: Хочу купить ЧПУ лазер
Думаешь он этой штучкой по поверхности елозит? Или там хитрый емкостной датчик стоит?aftaev писал(а):Как думаешь на твоей картинке справа от головы штучка торчит, нафига?
Понятно, что если прогнется, то будет плохо. Вопрос, на сколько там длинный фокус на линзе для выжигания?
-
aftaev
- Зачётный участник

- Сообщения: 34042
- Зарегистрирован: 04 апр 2010, 19:22
- Репутация: 6194
- Откуда: Казахстан.
- Контактная информация:
Re: Хочу купить ЧПУ лазер
Обычно такие innerb ставят рядом с головой, и подымают стол пока заготовка не упрется в эту штучку, так устанавливают фокус. Потом штучку убирают.Nick писал(а):Думаешь он этой штучкой по поверхности елозит? Или там хитрый емкостной датчик стоит?
ХеЗNick писал(а):Вопрос, на сколько там длинный фокус на линзе для выжигания?
Дилетанту сложные вещи кажутся очень простыми, и только профессионал понимает насколько сложна самая простая вещь
Кто хочет - ищет возможности, кто не хочет - ищет оправдание.
Найди работу по душе и тебе не придется работать.
Кто хочет - ищет возможности, кто не хочет - ищет оправдание.
Найди работу по душе и тебе не придется работать.
- Nick
- Мастер
- Сообщения: 22776
- Зарегистрирован: 23 ноя 2009, 16:45
- Репутация: 1735
- Заслуга: Developer
- Откуда: Gatchina, Saint-Petersburg distr., Russia
- Контактная информация:
Re: Хочу купить ЧПУ лазер
На сайте Сервотехники нашел форму расчета прогиба алюминиевого профиля. ( http://www.servotechnica.spb.ru/calcula ... ofile.html )
Получается, что профиль 20х20мм прогнется под 1кг веса в средней точке на 0.12мм...
А 30х30мм под 2 кг на 0.04мм...
Что выбрать?
Получается, что профиль 20х20мм прогнется под 1кг веса в средней точке на 0.12мм...
А 30х30мм под 2 кг на 0.04мм...
Что выбрать?
-
_taras_
- Мастер
- Сообщения: 546
- Зарегистрирован: 16 мар 2011, 15:19
- Репутация: 69
- Контактная информация:
Re: Хочу купить ЧПУ лазер
Nik!
Глянь здесь http://forum.rcdesign.ru/f111/thread226167.html . В общем случае желательно использовать прямоугольный профиль 100х40х4 и рельсу 15. Плюсы: жесткость конструкции, минимальный люфт при перемещениях. Круглые направляющие 9даже закрепленные на постаменте) не дадут достичь скоростей перемещения рабочего инструмента как на рельсе и в добавок в процессе работы на направляющих образуется накат - дорожки, по которым ходят шарики, что приводит к увеличению люфта.
Глянь здесь http://forum.rcdesign.ru/f111/thread226167.html . В общем случае желательно использовать прямоугольный профиль 100х40х4 и рельсу 15. Плюсы: жесткость конструкции, минимальный люфт при перемещениях. Круглые направляющие 9даже закрепленные на постаменте) не дадут достичь скоростей перемещения рабочего инструмента как на рельсе и в добавок в процессе работы на направляющих образуется накат - дорожки, по которым ходят шарики, что приводит к увеличению люфта.
- Nick
- Мастер
- Сообщения: 22776
- Зарегистрирован: 23 ноя 2009, 16:45
- Репутация: 1735
- Заслуга: Developer
- Откуда: Gatchina, Saint-Petersburg distr., Russia
- Контактная информация:
Re: Хочу купить ЧПУ лазер
Это я уже когда-то читал. Но я делаю не фрезер, а лазерный гравер. Для него главное легкость. Жесткость конструкции практически не нужна.
По самой быстрой оси, стоит профильная 15-я рельса. Собственно решаю какой на нее выбрать профиль.
На этом профиле будет висеть рельса, кабель канал с тонкой трубкой и "голова" лазера, как говорит Aftaev, голова весит около 100 грамм, я добавил еще 2 кило на накладные расходы. Основная инерциальная нагрузка будет направленна вдоль оси, т.к. поперечные перемещения не будут такими быстрыми.
В принципе профиль можно будет поменять, если в процессе эксплуатации выяснятся его недостатки.
ЗЫ а почему на рельсе накат не появляется?
По самой быстрой оси, стоит профильная 15-я рельса. Собственно решаю какой на нее выбрать профиль.
На этом профиле будет висеть рельса, кабель канал с тонкой трубкой и "голова" лазера, как говорит Aftaev, голова весит около 100 грамм, я добавил еще 2 кило на накладные расходы. Основная инерциальная нагрузка будет направленна вдоль оси, т.к. поперечные перемещения не будут такими быстрыми.
В принципе профиль можно будет поменять, если в процессе эксплуатации выяснятся его недостатки.
ЗЫ а почему на рельсе накат не появляется?
-
_taras_
- Мастер
- Сообщения: 546
- Зарегистрирован: 16 мар 2011, 15:19
- Репутация: 69
- Контактная информация:
Re: Хочу купить ЧПУ лазер
Больше площадь соприкосновения шариков с опорной поверхностью. Так на цилиндре одна точка соприкосновения, на рельсах - две. Плюс ко всему рельсы качественнее делают.Nick писал(а):ЗЫ а почему на рельсе накат не появляется?
-
Petka
- Мастер
- Сообщения: 242
- Зарегистрирован: 17 апр 2011, 12:23
- Репутация: 20
- Контактная информация:
Re: Хочу купить ЧПУ лазер
А это пробовал?Nick писал(а):aftaev писал(а):Посмотри фотки, здесь видны крепежи головы, овальные прорези.нихренасебе быстро. Я на него уже 3-й день убиваю. Да, не просто с ним. В нем отдельная философия моделирования, но и приятные моменты тоже встречаютсяaftaev писал(а):Ты значит так быстро блЯедер изучил.
http://en.wikipedia.org/wiki/FreeCAD_%2 ... _Riegel%29
Есть в репах Убунты.
- Nick
- Мастер
- Сообщения: 22776
- Зарегистрирован: 23 ноя 2009, 16:45
- Репутация: 1735
- Заслуга: Developer
- Откуда: Gatchina, Saint-Petersburg distr., Russia
- Контактная информация:
Re: Хочу купить ЧПУ лазер
Не, пока не пробовал... Меня слегка пугает версия 0.10 ...
Есть еще более прикольная штука - OpenCASCADE http://www.opencascade.org/showroom/screenshots/ , но ее нет в репах и ее тоже пока не пробовал...
Есть еще более прикольная штука - OpenCASCADE http://www.opencascade.org/showroom/screenshots/ , но ее нет в репах и ее тоже пока не пробовал...
-
Petka
- Мастер
- Сообщения: 242
- Зарегистрирован: 17 апр 2011, 12:23
- Репутация: 20
- Контактная информация:
Re: Хочу купить ЧПУ лазер
гы гы. OpenCASCADE - это библиотека. На её основе и сделан FreeCAD. Вроде всякие НУРБсы во FreeCAD и сделаны через OpenCASCADE.
Загляни сюда: http://sourceforge.net/apps/mediawiki/f ... =Main_Page
Там и на питоне можно модули делать.
Загляни сюда: http://sourceforge.net/apps/mediawiki/f ... =Main_Page
Там и на питоне можно модули делать.
- Nick
- Мастер
- Сообщения: 22776
- Зарегистрирован: 23 ноя 2009, 16:45
- Репутация: 1735
- Заслуга: Developer
- Откуда: Gatchina, Saint-Petersburg distr., Russia
- Контактная информация:
Re: Хочу купить ЧПУ лазер
..... попробовал ..... странное впечатление ... может конечно не разобрался просто ...
-
Petka
- Мастер
- Сообщения: 242
- Зарегистрирован: 17 апр 2011, 12:23
- Репутация: 20
- Контактная информация:
Re: Хочу купить ЧПУ лазер
Этот проект недавно появился, поэтому выглядит немного сырым, но ИМХО у него большие перспективы и в отличие от blender он действительно CAD
- Nick
- Мастер
- Сообщения: 22776
- Зарегистрирован: 23 ноя 2009, 16:45
- Репутация: 1735
- Заслуга: Developer
- Откуда: Gatchina, Saint-Petersburg distr., Russia
- Контактная информация:
Re: Хочу купить ЧПУ лазер
Blender тоже умеет в nurbs моделировать, причем, возможно не хуже чем freecad. На сколько я понял freecad - это небольшой gui к openCascade и пока он не отличается удобством.
-
_taras_
- Мастер
- Сообщения: 546
- Зарегистрирован: 16 мар 2011, 15:19
- Репутация: 69
- Контактная информация:
Re: Хочу купить ЧПУ лазер
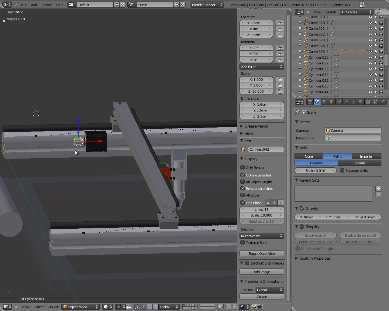
А в блендере точные размеры объектам задавать можно?
- Nick
- Мастер
- Сообщения: 22776
- Зарегистрирован: 23 ноя 2009, 16:45
- Репутация: 1735
- Заслуга: Developer
- Откуда: Gatchina, Saint-Petersburg distr., Russia
- Контактная информация:
Re: Хочу купить ЧПУ лазер
Да, вот скрин с настройками и размерами объекта:
