Страница 6 из 8
Re: Mach3. Помогите настроить пульт (РГИ, MPG)
Добавлено: 17 янв 2024, 19:36
гражданинъ
Смотри ,апельсинке нужен радиатор на проц и память и кулерок ,ибо перегрева боится !
Re: Mach3. Помогите настроить пульт (РГИ, MPG)
Добавлено: 17 янв 2024, 19:55
гражданинъ
Скорей всего не можешь запустить процесс ? Гы ! С начала надо нажать F1 за тем F2 за тем для каждой оси нажать на клаве HOME и только тогда должно поехать ! Удачи !
Re: Mach3. Помогите настроить пульт (РГИ, MPG)
Добавлено: 17 янв 2024, 19:57
Курдль
гражданинъ писал(а): ↑
Смотри ,апельсинке нужен радиатор на проц и память и кулерок ,ибо перегрева боится !
Да, я читал об этом. Прилепил, что было. Корпус и обдув придумаю, когда замаячит перспектива успеха.
Пока контролирую температуру на ощупь и вроде она пока не повышалась до угрожающей.
Re: Mach3. Помогите настроить пульт (РГИ, MPG)
Добавлено: 17 янв 2024, 20:02
гражданинъ
Сейчас не вспомню , какие то УПшки не хотело запускать с первой строки ,а со второй то ли третьей шло нормально . В арткаме есть постпроцессор под линукс но и с "под MACH " тоже работает . Банзай !
Что б не спалить входы выходы надо применять такие конвертеры 3.3-5 вольт
https://aliexpress.ru/item/32759983502. ... 1974186332
Re: Mach3. Помогите настроить пульт (РГИ, MPG)
Добавлено: 17 янв 2024, 20:43
Курдль
гражданинъ писал(а): ↑
Сейчас не вспомню , какие то УПшки не хотело запускать с первой строки ,а со второй то ли третьей шло нормально
Я читал в ветке про то, что так происходит с УП с расширениями nc, ngc и другими. А вроде с расширением .tap все запускается сразу.
гражданинъ писал(а): ↑
В арткаме есть постпроцессор под линукс но и с "под MACH " тоже работает . Банзай !
Я не использую арткам, т.к. не имею способностей к изобразительному искусству.
гражданинъ писал(а): ↑
Что б не спалить входы выходы надо применять такие конвертеры 3.3-5 вольт
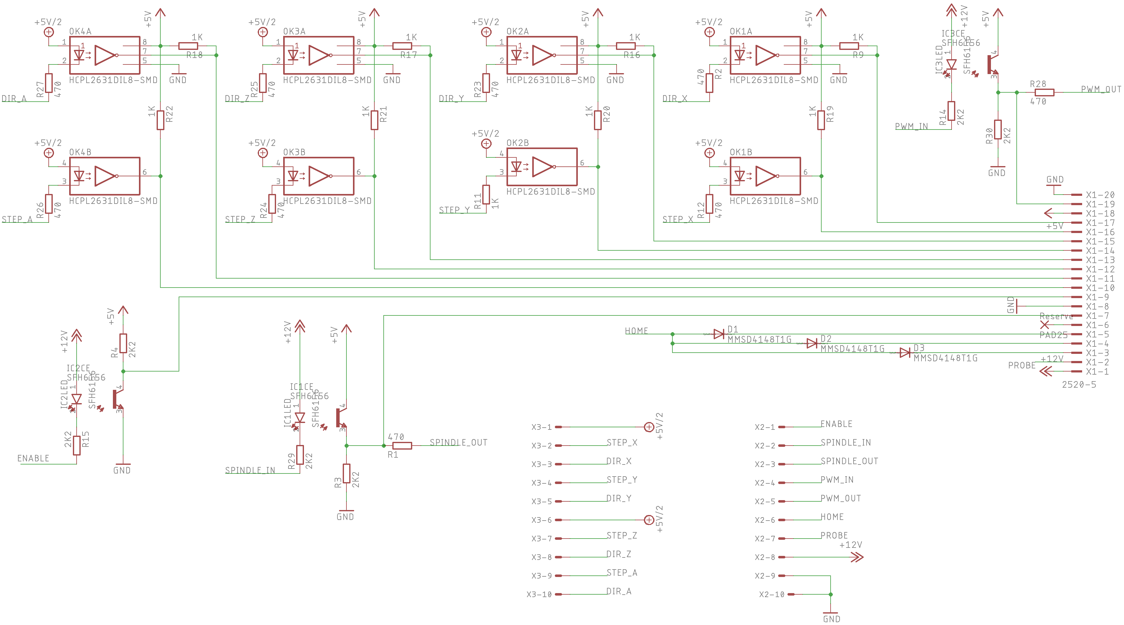
Я не уверен, что это оптимальное решение. Скорее всего я разработаю свой модуль развязки, аналогичный работающему сейчас совместно с контроллером STB4100

- Опторазвязка
А так выглядит вся "стойка"

- Стойка
Re: Mach3. Помогите настроить пульт (РГИ, MPG)
Добавлено: 17 янв 2024, 20:49
гражданинъ
Курдль писал(а): ↑
к изобразительному искусству.
Я тоже ,но ещё не попалось ни одной детали которую я бы не смог сделать с помощью Арткама ! А как быстро то ,душа радуется !
Курдль писал(а): ↑
Я не уверен, что это оптимальное решение
А цена 80 рублей за штуку и безотказная работа 2 года не аргумент ? Один раз было подмыкание 2х каналов между собой ,но это я наверное сам чего то коротнул !
Re: Mach3. Помогите настроить пульт (РГИ, MPG)
Добавлено: 17 янв 2024, 21:02
Mamont
Только светодиоды медленных оптронов подключай к 5 вольтам, а не 12. Иначе выходы будут всегда выдавать логическую 1
Ну и в целом, стоит определится, какой и где источник питания расположен. Для оптимизации оптронной схемы
Re: Mach3. Помогите настроить пульт (РГИ, MPG)
Добавлено: 17 янв 2024, 21:09
гражданинъ
Курдль писал(а): ↑
разработаю свой модуль развязки
Тут вопрос не развязки ,она тоже нужна конечно , дело в том ,что апельсинка работает с уровнями 3,3 вольта ,а не 5 Вольт и от 5и может выйти синий дым ! А без него электроника не работает !
Re: Mach3. Помогите настроить пульт (РГИ, MPG)
Добавлено: 17 янв 2024, 21:11
Курдль
гражданинъ писал(а): ↑
Я тоже ,но ещё не попалось ни одной детали которую я бы не смог сделать с помощью Арткама
Запросто могу набросать вагон и маленькую тележку.
Например, элементарный водопроводный тройник, т.к. не умеет управлять 4-мя осями.
Да даже в 3-хосевой обработке он не может толком 3D операции генерировать.
Mamont писал(а):
Только светодиоды медленных оптронов подключай к 5 вольтам, а не 12. Иначе выходы будут всегда выдавать логическую 1
А зачем светодиоды оптронов подключать к 12В или 5В, если выходы контроллера на 3.3В?
Я пока не продумывал схему, но мне кажется логичным проектировать её в зависимости от типа выходного каскада контроллера.
Приведенная мной схема проектировалась в основном под выходы с ОК, поэтому она так и выглядит.
А если GPIO выдает и +3.3 и может к земле притянуть - то просто через токоограничивающий резистор прямо на светодиод.
Разве нет?
гражданинъ писал(а):
Тут вопрос не развязки ,она тоже нужна конечно , дело в том ,что апельсинка работает с уровнями 3,3 вольта ,а не 5 Вольт и от 5и может выйти синий дым ! А без него электроника не работает !
Развязка предполагает в том числе приведение к правильным уровням. Иначе это как-то нелепо...
Re: Mach3. Помогите настроить пульт (РГИ, MPG)
Добавлено: 17 янв 2024, 21:22
гражданинъ
Хороший бы шилд -переходник на гребёнку с зажимами это был бы толк . Я такой заказал ещё
https://aliexpress.ru/item/32572514323. ... 5647148334
Но вам ,электронщикам ,я тоже завидую белой завистью ! Мне ни в жисть такого не создать !
Re: Mach3. Помогите настроить пульт (РГИ, MPG)
Добавлено: 17 янв 2024, 21:33
Курдль
гражданинъ писал(а): ↑
Мне ни в жисть такого не создать !
В армии служил?
"Не можешь - научим, не хочешь - заставим!"

Я давно смирился с принципом, что лучше несколько дней попотеть над хорошей схемой, чем годами лазить в прибор с тестером и гадать, что же там отслюнявилось...
Re: Mach3. Помогите настроить пульт (РГИ, MPG)
Добавлено: 17 янв 2024, 21:53
гражданинъ
Курдль писал(а): ↑
тестовые варианты для 3-х осей
2 варианта А и Т ? Покажи стол .
Re: Mach3. Помогите настроить пульт (РГИ, MPG)
Добавлено: 17 янв 2024, 22:11
Курдль
гражданинъ писал(а): ↑
2 варианта А и Т ? Покажи стол .

- стол
Re: Mach3. Помогите настроить пульт (РГИ, MPG)
Добавлено: 17 янв 2024, 22:13
Mamont
Если 3.3в то конечно подтягивать надо не к 5в, а 3.3.
Выход ОК контроллера вовсе не подразумевает, что можно на него кидать 12в через ик светодиод.. даташит надо смотреть, какое допустимое напряжение на пинах может быть.
Хотя со стороны апельсина не оптроны, а усилительные буффера на транзисторе. А опто развязка уже на плате драйверов. В своем станке так и подключился, хорошо уживается , помехи не ловит ни от своих шаговых, ни от Остальных станков в цеху. К лету возможно узнаю как уживется в соседстве с плазмой и сврочными постами.
Re: Mach3. Помогите настроить пульт (РГИ, MPG)
Добавлено: 17 янв 2024, 22:24
Курдль
Mamont писал(а): ↑
Выход ОК контроллера вовсе не подразумевает, что можно на него кидать 12в через ик светодиод.
Ну не поспоришь ведь...

Да, всё так. В приведенной мной схеме, у контроллера STB4100 есть 2 контура:
1. управление ШД (амплитуда 0+5В, может питаться от USB)
2. управление ключами, ШИМ и приём сигналов от датчиков (амплитуда от 12В до 24В)
Все выходные каскады контроллера имеют ОК.
Поэтому часть светодиодов оптронов запитана от +5, часть - от +12.
Mamont писал(а): ↑
Хотя со стороны апельсина не оптроны, а усилительные буффера на транзисторе. А опто развязка уже на плате драйверов. В своем станке так и подключился, хорошо уживается
Так у тебя тоже Orange PI на станке работает? Делись впечатлениями!
У меня есть "народная" плата опторазвязки для Mach3/LPT, но я её использовать не предполагаю. Драйверы у меня тупые А4988, так что лучше им развязку устроить. А и тип оптронов я подсмотрел у драйверов на основе TM6600
Re: Mach3. Помогите настроить пульт (РГИ, MPG)
Добавлено: 17 янв 2024, 22:36
Mamont
У меня мачо3 лпт работает. Я хотел сказать, что на пинах они все нормально генерируют. Если убегает координата или сбоят входы от датчиков, то это проблема помех, вклинивающихся между выходом контролера \ лпт и входом драйвера.
Пищу что за контролер стоит на оранже и даташит на него. Гляну на параметры их портов, что им мона а что не нуна
Re: Mach3. Помогите настроить пульт (РГИ, MPG)
Добавлено: 17 янв 2024, 22:42
гражданинъ
Курдль писал(а): ↑
но я её использовать не предполагаю.
Здря ,работает замечательно !
Да это установка с ARISK ,для него Михаил конвертер HAL так и не сделал ,придётся самому домучивать или просить помощи ,как то так !
На драйверы не грех и разориться бы . Апельсина с ариском позволяет частотку задрать прилично !
Re: Mach3. Помогите настроить пульт (РГИ, MPG)
Добавлено: 17 янв 2024, 23:03
alex_sar
гражданинъ писал(а): ↑
Да это установка с ARISK ,для него Михаил конвертер HAL так и не сделал ,придётся самому домучивать или просить помощи ,как то так !
не надо бояцца почитать и отредактировать конфиги linuxcnc . ничего там сложного нет.
в текстовом файле описано как соединяются "контакты". всего 3-4 команды используются. чутка если разобраться, то ничего сложного.
Re: Mach3. Помогите настроить пульт (РГИ, MPG)
Добавлено: 17 янв 2024, 23:12
гражданинъ
alex_sar писал(а): ↑
почитать и отредактировать конфиги linuxcnc
Ни чего не выйдет ,не тот случай ! Тут всё выглядит совсем иначе . Я не говорю ,что это не возможно ,я даже приблизительно догадываюсь как ,но мне это сейчас не нужно .
А сейчас взглянул в одно место , и там вроде появился конвертер HAL -ARISK . Но тут уж без разрешения MX_Master , я не могу показывать дорогу , это его собственность !
Re: Mach3. Помогите настроить пульт (РГИ, MPG)
Добавлено: 17 янв 2024, 23:25
Курдль
гражданинъ писал(а): ↑
На драйверы не грех и разориться бы . Апельсина с ариском позволяет частотку задрать прилично !
А вот интересно, ради какого пениса (извините за мою Латынь!)?

У меня настольный станок. Можно сказать - натумбочный. Этих драйверов ему с лихвой хватает и по мощности и по скорости.
Я уж не говорю об их собственной компактности. Зачем мне высокая частота? Гонять шпиндель на холостом ходу со скоростью печатной головы 3Д принтера? Фрезеровать от этого мой станок быстрее не станет, т.к. не ШД его ограничивают.
Так поясни, зачем частота?