Контроллер оптических линеек / энкодеров (Step/Dir)
- staltech
- Почётный участник

- Сообщения: 544
- Зарегистрирован: 01 июл 2016, 22:50
- Репутация: 155
- Настоящее имя: Сергей
- Откуда: Пензенская обл., г. Никольск
- Контактная информация:
Re: Блок контроля для оптических линеек (проект)
Поддерживаю UAVpilot, проверено на собственном опыте. При такой разводке земли, в условиях помех, контроллер стабильно работать вряд ли будет.
Платы типа Arduino и STM32Discaveri тоже виснут, но они и не предназначены для подобной эксплуатации.
Платы типа Arduino и STM32Discaveri тоже виснут, но они и не предназначены для подобной эксплуатации.
- michael-yurov
- Почётный участник

- Сообщения: 11731
- Зарегистрирован: 26 июл 2012, 00:10
- Репутация: 4703
- Настоящее имя: Михаил Львович
- Откуда: Новоуральск
- Контактная информация:
Re: Блок контроля для оптических линеек (проект)
Нормально я кварц развел.UAVpilot писал(а):Если вдруг на каком экземпляре генератор не всегда будет запускаться - не удивляйся...
Внизу плата залита землей, и площадка под процессором с ней соединена по углам.
А этот левый верхний кусок платы вообще ни с чем не связан.
Чтобы повлиять на работу кварца в случае с этой платой нужны токи в в сотни-тысячи ампер по земляному полигону.
Только вот некуда там току течь - входной каскад оптоизолирован.
А выходной с другой стороны. Да и там все сидит на общей поляне земли снизу.
Вот реально косяк - здесь: Двигал дорожки и прервал землю.
К тому же переходных отверстий на нижнюю землю в этой области маловато.
Ничего там не будет - выход работает на оптовходы, кожух и экран линейки не связаны с землей платы напрямую.UAVpilot писал(а):В данном случае мимо кварца будут ходить земляные токи между линейками и выходом, что там на них будет наводится никому не известно.
К земле платы подключен только сигнальная жила земляного провода.
К тому же - подключена к большому земляному полигону, так что пофигу.
И это совершенно никак не повлияет на работу платы...UAVpilot писал(а):Надо просто оторвать конденсаторы от общей земли и соединить их отдельной дорожкой (даже если она будет проходить рядом с общей землёй) с ногой контроллера
А вот на время разработки - повлияет сильно.
Если вы такие опытные - почему у вас не работает?staltech писал(а):Поддерживаю UAVpilot, проверено на собственном опыте. При такой разводке земли, в условиях помех, контроллер стабильно работать вряд ли будет.
Давайте еще обсудим то, что питание должно проходить через конденсатор, а у меня конденсаторы висящие в стороне...
Вот не верю я, что 2 мм что-то изменят при таких токах!
Задача данной платы - собрать тестовое устройство, а потом уже думать, что и как стоит улучшить.
Для меня на данный момент не решен вопрос необходимого и достаточного функционала устройства. А вы мне про разводку кварца рассказываете.
Как говорила моя бабушка: лучше выстрелить перезарядить и еще раз выстрелить, чем светить фонариком и спрашивать "Кто тут?"
Сейчас еще есть возможность отменить заказ печатных плат и оформить заново. Но я не хочу лишний раз напрягать изготовителя проверкой файлов.
-
Duhas
- Мастер
- Сообщения: 1961
- Зарегистрирован: 10 окт 2015, 23:25
- Репутация: 285
- Настоящее имя: Андрей
- Откуда: Красноярск
- Контактная информация:
Re: Блок контроля для оптических линеек (проект)
если сразу делать правильно то все делается быстро, тем более что плотность компоновки совсем не высока.michael-yurov писал(а):А вот на время разработки - повлияет сильно.
- staltech
- Почётный участник

- Сообщения: 544
- Зарегистрирован: 01 июл 2016, 22:50
- Репутация: 155
- Настоящее имя: Сергей
- Откуда: Пензенская обл., г. Никольск
- Контактная информация:
Re: Блок контроля для оптических линеек (проект)
Как раз таки то что сам разводил работает стабильно, сутками не отключаясь. А вот плата Arduino полностью развязанная по выходу и соединенная с блоком управления экранированным кабелем периодически виснет. Спасла установка на электромагнитные клапана RC цепей но не до конца, буду разводить собственную плату. Навязывать ни чего не собираюсь, время покажет.Если вы такие опытные - почему у вас не работает?
- michael-yurov
- Почётный участник

- Сообщения: 11731
- Зарегистрирован: 26 июл 2012, 00:10
- Репутация: 4703
- Настоящее имя: Михаил Львович
- Откуда: Новоуральск
- Контактная информация:
Re: Блок контроля для оптических линеек (проект)
Ну так и у меня работает.staltech писал(а):Как раз таки то что сам разводил работает стабильно, сутками не отключаясь.
Если питается постоянным напряжением - лучше поставить обратный диод.staltech писал(а):Спасла установка на электромагнитные клапана RC цепей но не до конца
Если переменным - варистор.
Огромные макеты с моей электроникой на микропроцессорном управлении работают годами, иногда не выключаясь.staltech писал(а):Навязывать ни чего не собираюсь, время покажет.
И это при том, что макет пластиковый, без каких-либо экранов, с длинными разветвленными проводниками. Зрители постоянно ходят, трогают, кнопки нажимают. А зимой - практически каждый бьет статикой.
И ничего... работает.
Был опыт разработки контроллера управления печью мощностью 650 кВт с механическими пускателями.
Собрал, привез, подключил, запустил...
Так и работает почти каждый день уже 15 лет без единого сбоя.
- michael-yurov
- Почётный участник

- Сообщения: 11731
- Зарегистрирован: 26 июл 2012, 00:10
- Репутация: 4703
- Настоящее имя: Михаил Львович
- Откуда: Новоуральск
- Контактная информация:
Re: Блок контроля для оптических линеек (проект)
Так плотность компоновки потому и не высока, что я время экономил без ущерба характеристикам устройства.Duhas писал(а):если сразу делать правильно то все делается быстро, тем более что плотность компоновки совсем не высока.
Я такие сложные вещи не умею "сразу делать правильно".
Сразу правильно - это как? Соблюсти ряд правил правильной трассировки?
Я вот поставил этот вопрос на последнее место. Цель то совсем не в этом!
Если тут столько специалистов - почему, архитектор-дизайнер занимается разработкой контроллера?..
Почему те, кто умеют сразу сделать все правильно этого не делают?
Обидели, в общем.
- staltech
- Почётный участник

- Сообщения: 544
- Зарегистрирован: 01 июл 2016, 22:50
- Репутация: 155
- Настоящее имя: Сергей
- Откуда: Пензенская обл., г. Никольск
- Контактная информация:
Re: Блок контроля для оптических линеек (проект)
Михаил, извини если задел. Просто пару десятков плат это не одна, потом обидно будет, одну то иногда накосячишь обидно, а тут 20.
По этому просто хотел предупредить, а уж никак не обидеть. Извини если что не так, успехов в разработке.
По этому просто хотел предупредить, а уж никак не обидеть. Извини если что не так, успехов в разработке.
-
Duhas
- Мастер
- Сообщения: 1961
- Зарегистрирован: 10 окт 2015, 23:25
- Репутация: 285
- Настоящее имя: Андрей
- Откуда: Красноярск
- Контактная информация:
Re: Блок контроля для оптических линеек (проект)
мм, ну я когда начинаю разводить ПП, сначала расставляю основные компоненты, потом их базовую обвязку, а потом уже все остальное. разводка начинается с базовых опять же цепей, питание и земли на емкости по питанию, контуры питания примерно, таким образом нет нужны что-то править чтобы соблюсти те или иные требования, т.к. то что требуется делается сначала.michael-yurov писал(а): Сразу правильно - это как? Соблюсти ряд правил правильной трассировки?
Я вот поставил этот вопрос на последнее место. Цель то совсем не в этом!
Уж простите, такой цели не стояло.michael-yurov писал(а): Обидели, в общем.
- Serg
- Мастер
- Сообщения: 21923
- Зарегистрирован: 17 апр 2012, 14:58
- Репутация: 5183
- Заслуга: c781c134843e0c1a3de9
- Настоящее имя: Сергей
- Откуда: Москва
- Контактная информация:
Re: Блок контроля для оптических линеек (проект)
Увы, но токи по своей природе текут не там, где тебе хочется и даже не по самому толстому проводнику, а по самому короткому пути. А ВЧ токи вообще только по поверхности проводника.michael-yurov писал(а):Нормально я кварц развел.
Внизу плата залита землей, и площадка под процессором с ней соединена по углам.
А этот левый верхний кусок платы вообще ни с чем не связан.
Чтобы повлиять на работу кварца в случае с этой платой нужны токи в в сотни-тысячи ампер по земляному полигону.
Я б посоветовал соотв. литературу по этой теме, ну да дело хозяйское..
Ну эту тему мы поднимали ещё когда StepMaster был только в планах - я тогда говорил, что лично мне идея StepMaster не интересна просто потому, что в эти деньги проще сделать аппаратный генератор шагов на FPGA, например Mesa стоит примерно тех-же денег. Собственно данный проект я тоже считаю бессмысленным т.к. он повторяет существующий YAPSCmichael-yurov писал(а):Почему те, кто умеют сразу сделать все правильно этого не делают?
Я не Христос, рыбу не раздаю, но могу научить, как сделать удочку...
- Сергей Саныч
- Мастер
- Сообщения: 9116
- Зарегистрирован: 30 май 2012, 14:20
- Репутация: 2858
- Откуда: Тюмень
- Контактная информация:
Re: Блок контроля для оптических линеек (проект)
Законы Ома и Кирхгофа уже отменили?UAVpilot писал(а):токи по своей природе текут не там, где тебе хочется и даже не по самому толстому проводнику, а по самому короткому пути
Какова толщина скин-слоя на частоте этого кварца (8 МГц, скорее всего)? Во всяком случае, она не меньше толщины фольги п/п.UAVpilot писал(а):А ВЧ токи вообще только по поверхности проводника.
Чудес не бывает. Бывают фокусы.
- michael-yurov
- Почётный участник

- Сообщения: 11731
- Зарегистрирован: 26 июл 2012, 00:10
- Репутация: 4703
- Настоящее имя: Михаил Львович
- Откуда: Новоуральск
- Контактная информация:
Re: Блок контроля для оптических линеек (проект)
Да, ерунда.staltech писал(а):Михаил, извини если задел. Просто пару десятков плат это не одна, потом обидно будет, одну то иногда накосячишь обидно, а тут 20.
По этому просто хотел предупредить, а уж никак не обидеть. Извини если что не так, успехов в разработке.
Вот у меня предыдущая версия степмастера получилась не очень удачной (дорогая и сложная в изготовлении, а надежность ниже желаемой).
Так почти сотню печатных плат выбросил, и еще кучу разъемов, и еще всякой требухи.
А в данном случае заказал 30 штук лишь тот случай если, вдруг, все удачно заработает и кому-то не захочется такой контроллер на пробу.
Тут без разницы по деньгам, что 3, что 30 шт.
michael-yurov писал(а):Обидели, в общем.
Да я не вам...Duhas писал(а):Уж простите, такой цели не стояло.
Я в первую очередь про слова UAVpilot сказал.
Есть у меня друг, который рассказывает мне как я плохо платы развожу, И советы дает, как сделать правильно, но только работать не будет.
И меня это доканывает последнее время.
Я этот контроллер не для себя делаю (у меня есть, и хорошо работает),
и даже не для заработка (этих контроллеров много не продашь).
Просто потому что такая штука нужна, люди просят.
Иногда на сон читаю и такую литературу.UAVpilot писал(а):А ВЧ токи вообще только по поверхности проводника.
Я б посоветовал соотв. литературу по этой теме, ну да дело хозяйское...
Про то как ведут себя ВЧ токи - мало кто знает. Слишком уж сложный вопрос.
- Serg
- Мастер
- Сообщения: 21923
- Зарегистрирован: 17 апр 2012, 14:58
- Репутация: 5183
- Заслуга: c781c134843e0c1a3de9
- Настоящее имя: Сергей
- Откуда: Москва
- Контактная информация:
Re: Блок контроля для оптических линеек (проект)
Нет конечно, но одних этих законов тут маловато будет.Сергей Саныч писал(а):Законы Ома и Кирхгофа уже отменили?
В тактовом сигнале 8 МГц - это всего-лишь одна из гармоник... А в импульсных помехах чего только не намешано...Сергей Саныч писал(а):Какова толщина скин-слоя на частоте этого кварца (8 МГц, скорее всего)? Во всяком случае, она не меньше толщины фольги п/п.
Вот почитайте:
http://eewiki.ru/wiki/%D0%9F%D0%BE%D0%B ... 0%B2%D0%B0
Особенно "Пример 1".
И вот ещё интересно будет: http://www.elart.narod.ru/articles/arti ... icle41.pdf особенно "ЗАЗЕМЛЕНИЕ В ВЫСОКОЧАСТОТНЫХ СХЕМАХ".
Ну извини, я ж лишь из желания помочь. Просто у меня такой способ помогать: указать человеку на ошибку и подтолкнуть его к самостоятельному пониманию почему это ошибка - тогда это гарантированно отложится в голове.michael-yurov писал(а):Я в первую очередь про слова UAVpilot сказал.
Хотя вот в данном случае ты мне даже не поверил, что это неправильно. Я б конечно мог-бы даже найти и дать ссылку на официальный документ от STM про то как как правильно разводить подключение кварца, но мне лень...
Ну а если не нужна подобная помощь, то всегда можно просто "пройти мимо" или даже прямо об этом сказать.
Я не Христос, рыбу не раздаю, но могу научить, как сделать удочку...
- michael-yurov
- Почётный участник

- Сообщения: 11731
- Зарегистрирован: 26 июл 2012, 00:10
- Репутация: 4703
- Настоящее имя: Михаил Львович
- Откуда: Новоуральск
- Контактная информация:
Re: Блок контроля для оптических линеек (проект)
Я на 99% уверен, что моя разводка кварца на этой плате никогда не создаст никаких проблем.UAVpilot писал(а):Хотя вот в данном случае ты мне даже не поверил, что это неправильно.
То, что правильнее было бы развести с отдельной землей - знаю, но в данном случае это бесполезная трата времени. Хотя я не учел, что здесь из за этого столько писанины выльется. Если-б знал, что это спровоцирует неприятный для меня разговор - провел бы землю покрасивее.
Собственно и сейчас исправил на всякий случай. Но, блин, че смеяться... в такой маленькой слаботочной тестовой платке заморачиваться с кварцем всего на 8 МГц...
На мой взгляд - бессмысленно.
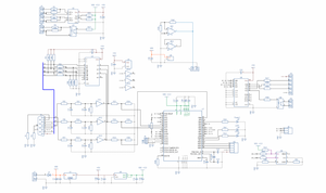
Меня больше волнует какой функционал должен быть на плате, какие разъемы, правильно ли я распределил функции по ногам контроллера...
Для этого и нарисовал платку.
Чем раньше отдам в производство - тем раньше смогу приблизиться к ответам на данные вопросы.
А если бы я пытался сразу сделать все идеально - так бы никогда ничего бы и не сделал.
- N1X
- Мастер
- Сообщения: 3653
- Зарегистрирован: 16 фев 2015, 21:19
- Репутация: 1646
- Настоящее имя: Владимир
- Откуда: Беларусь, Гомель
- Контактная информация:
Re: Блок контроля для оптических линеек (проект)
Все разводят кварц на общую землю и это нормальная практика, это не силовая плата, за уши притянули проблему, ко орой нет, как по мне. Кто сказал, что это ошибка? Сам так разводил, и кучу промышленных решений ковырял. Одно дело частотник/ИИП, другое - слаботочка. И даже в силовухе так разводят, но там отделяют силовую землю от сигнальной, но на сигнальной один хрен кондеры кварца на полигоне.
- Serg
- Мастер
- Сообщения: 21923
- Зарегистрирован: 17 апр 2012, 14:58
- Репутация: 5183
- Заслуга: c781c134843e0c1a3de9
- Настоящее имя: Сергей
- Откуда: Москва
- Контактная информация:
Re: Блок контроля для оптических линеек (проект)
Показав только одну сторону двухсторнней платы?..michael-yurov писал(а):правильно ли я распределил функции по ногам контроллера...
Я функционал платы не оценивал т.к. он мне не интересен, а вот за ошибку в разводке глаз зацепился...
Вот те раз... Я ж ссылку дал, где по русски написано почему так нельзя делать и что при этом получится...N1X писал(а):Все разводят кварц на общую землю и это нормальная практика, это не силовая плата, за уши притянули проблему, ко орой нет, как по мне. Кто сказал, что это ошибка?
Я не Христос, рыбу не раздаю, но могу научить, как сделать удочку...
- michael-yurov
- Почётный участник

- Сообщения: 11731
- Зарегистрирован: 26 июл 2012, 00:10
- Репутация: 4703
- Настоящее имя: Михаил Львович
- Откуда: Новоуральск
- Контактная информация:
Re: Блок контроля для оптических линеек (проект)
А тебе о чем-то скажет вторая сторона?UAVpilot писал(а): Показав только одну сторону двухсторнней платы?..
Мне не жалко - пожалуйста: То, что я на правильные ноги повесил всякие входы/выходы таймеров, SPI, UART, USB я не сомневаюсь.
И допустимость 5В а входе проверил, и подходящие прерывания.
Недоработки могут оказаться несколько глубже.
Например, на ноге PA12, где линия USB D+ так же вход внешнего тактирования 1 таймера, который я хотел бы использовать для подсчета импульсов Step.
Но, раз уж он занят - перенес линию на PA0 - вход внешнего тактирования второго таймера.
Какие могут из за этого возникнуть проблемы - пока не знаю.
Вроде бы таймер подходит для моих требований: Как я уже писал - у STM32F103C8T6 нет аналогового выхода.
у STM32F100C8T6 нет USB (но можно подключиться через UART)
Ставить на плату микросхему usb-uart - не стал.
SPI вывел на случай подключения цифрового индикатора на MAX7219, хотя использовать его не планирую.
Меня больше волнует - что делать с нолевой меткой и с сигналом Enable
Пока что поставил разъемы на вход enable, на выход enable, 817 оптопару на выход сигнала нолевой метки и пропустил их через процессор.
Вероятно, стоило выбрать ногу с персональным прерыванием для сигнала с этой метки, но не знаю, какую лучше, чтобы минимизировать возможные проблемы или нестыковки.
- N1X
- Мастер
- Сообщения: 3653
- Зарегистрирован: 16 фев 2015, 21:19
- Репутация: 1646
- Настоящее имя: Владимир
- Откуда: Беларусь, Гомель
- Контактная информация:
Re: Блок контроля для оптических линеек (проект)
Это рекоммендации, а не свод требований, причем факторов там овердофига. Факт в том, что на практике кондеры на полигоне если не всегда, то очень часто, и это работает.UAVpilot писал(а):Вот те раз... Я ж ссылку дал, где по русски написано почему так нельзя делать и что при этом получится...
-
Duhas
- Мастер
- Сообщения: 1961
- Зарегистрирован: 10 окт 2015, 23:25
- Репутация: 285
- Настоящее имя: Андрей
- Откуда: Красноярск
- Контактная информация:
Re: Блок контроля для оптических линеек (проект)
жигули тоже автомобиль и тоже вполне себе ездят. мне даже нравится сидеть в жигулевских сиденьях, но езжу я на корейце.N1X писал(а):Это рекоммендации, а не свод требований, причем факторов там овердофига. Факт в том, что на практике кондеры на полигоне если не всегда, то очень часто, и это работает.UAVpilot писал(а):Вот те раз... Я ж ссылку дал, где по русски написано почему так нельзя делать и что при этом получится...
Мы с UAVpilot и другими ратуем за то, чтобы там где ошибки и недоработки были замечены их устранили, вот и все.
ПС иногда смотря на серийные изделя хотчется плакать, и думаешь как так? это ж крупносерийка! но проектируют ее тоже люди, кто по незнанию, кого сроки жали.
ППС UAVpilot, спасибо за ссылки
- N1X
- Мастер
- Сообщения: 3653
- Зарегистрирован: 16 фев 2015, 21:19
- Репутация: 1646
- Настоящее имя: Владимир
- Откуда: Беларусь, Гомель
- Контактная информация:
Re: Блок контроля для оптических линеек (проект)
Я рад, и что? Ну раз там ошибка, в чем она? В том что кварц на полигоне? Я в данном случае не вижу там очевидных проблем. При этом разводку человека назвали безграмотной опираясь только на какие-то свои убеждения.Duhas писал(а):жигули тоже автомобиль и тоже вполне себе ездят. мне даже нравится сидеть в жигулевских сиденьях, но езжу я на корейце
Я не против советов, но когда посыл "ну ты лох, я вот тебя мордашкой тыкну, сюда вот", это раздражает. И это притом, что в данном конкретном случае это не приведет к проблемам.
Кварц чувствительный на RTC, вот там лучше параноика включить. А на этой плате транзитных токов по этому полигону нет, а via стояло прямо между этих кондеров...
-
Duhas
- Мастер
- Сообщения: 1961
- Зарегистрирован: 10 окт 2015, 23:25
- Репутация: 285
- Настоящее имя: Андрей
- Откуда: Красноярск
- Контактная информация:
Re: Блок контроля для оптических линеек (проект)
а это ничего ровно не меняет, важно соответствие потенциала земли МК потенциалу на кондерах, когда соединение этих точек может пропускать иные токи это требование нарушается.N1X писал(а): а via стояло прямо между этих кондеров...
я в детсве своего платотворчества делал прилично ошибок, и потом громко матерясь бегал за 80кг колесным роботом сдергивать клемму, т.к. мозги висли намертво, допускать подобное нет желания ни в своих ни в чужих конструкциях.
ПС а обижаться и остро реагировать на слова, имхо, последнее что нужно разумному человеку.