Про сервы Yaskawa

Контроллеры, драйверы, датчики, управляющие устройства.
Аватара пользователя
Vladimir52
Мастер
Сообщения: 390
Зарегистрирован: 31 май 2017, 15:48
Репутация: 51
Настоящее имя: Владимир
Контактная информация:

Re: Про сервы Yaskawa

Сообщение Vladimir52 »

aftaev писал(а):А на каком нибудь оборудовании на 380в, видел чтоб трансы были на 380-380? Я не видел. А как же гальваническая развязка
Мы о чем сейчас спорим, о том, что не на всех предприятиях соблюдаются нормы электробезопасноти? Так я согласен, не на всех.
Или ты пытаешься оспорить, что разделительный трансформатор увеличивает защиту от случайного поражения электрическим током?
aftaev
Зачётный участник
Зачётный участник
Сообщения: 34042
Зарегистрирован: 04 апр 2010, 19:22
Репутация: 6194
Откуда: Казахстан.
Контактная информация:

Re: Про сервы Yaskawa

Сообщение aftaev »

Vladimir52 писал(а):Или ты пытаешься оспорить, что разделительный трансформатор увеличивает защиту от случайного поражения электрическим током?
Я про то что их ставят не для гальванической развязки, а чтобы снизить напряжение 380-220в, а гальваническая развязка идет в придачу, так трансы устроены. Иначе на все станки ставили трансы 380-380 для развязки.
Чтобы обезопасить, в ящики управления ставится защита, хош ящик открыть, дергаешь рубильник.
Дилетанту сложные вещи кажутся очень простыми, и только профессионал понимает насколько сложна самая простая вещь
Кто хочет - ищет возможности, кто не хочет - ищет оправдание.
Найди работу по душе и тебе не придется работать.
Аватара пользователя
Vladimir52
Мастер
Сообщения: 390
Зарегистрирован: 31 май 2017, 15:48
Репутация: 51
Настоящее имя: Владимир
Контактная информация:

Re: Про сервы Yaskawa

Сообщение Vladimir52 »

aftaev писал(а):Я про то что их ставят не для гальванической развязки, а чтобы снизить напряжение 380-220в, а гальваническая развязка идет в придачу, так трансы устроены. Иначе на все станки ставили трансы 380-380 для развязки.
Я думаю, что проектировщик станка сразу имеет ввиду две функции разделительного трансформатора, а не так типа "о, круто, еще и защита в виде гальванической развязки будет!". К тому же, намного дешевеле и легче потавить автотрансформатор, где развязки нет. Ан нет, ставят разделительный.
Но опять же, я не утверждаю относительно всех станков, а только говорю о том, что видел. Очевидно, что подходы бывают разные, и заземление называют защитным так же от того, что оно выполняет эту функицию.
Аватара пользователя
merkwurdigliebe
Мастер
Сообщения: 609
Зарегистрирован: 17 дек 2013, 22:14
Репутация: 580
Откуда: București
Контактная информация:

Re: Про сервы Yaskawa

Сообщение merkwurdigliebe »

на старых мазаках ставили трансформаторы. с отводами первичных обмоток на разные входные напряжения и выходом 200 вольт. вот с ибея транс в пол-тонны весом
s-l500 (3).jpg (2628 просмотров) <a class='original' href='./download/file.php?id=173475&mode=view' target=_blank>Загрузить оригинал (27.96 КБ)</a>
s-l500 (2).jpg (2628 просмотров) <a class='original' href='./download/file.php?id=173474&mode=view' target=_blank>Загрузить оригинал (23.18 КБ)</a>
s-l500 (1).jpg (2628 просмотров) <a class='original' href='./download/file.php?id=173473&mode=view' target=_blank>Загрузить оригинал (34.97 КБ)</a>
s-l500.jpg (2628 просмотров) <a class='original' href='./download/file.php?id=173476&mode=view' target=_blank>Загрузить оригинал (29.25 КБ)</a>
update: а вот еще из мануала на сервы. в частности, транс требуется для соответствия какой-то там европейской категории. но не обязателен
ec-xformer.gif (2621 просмотр) <a class='original' href='./download/file.php?id=173477&mode=view' target=_blank>Загрузить оригинал (75.31 КБ)</a>
Аватара пользователя
Vladimir52
Мастер
Сообщения: 390
Зарегистрирован: 31 май 2017, 15:48
Репутация: 51
Настоящее имя: Владимир
Контактная информация:

Re: Про сервы Yaskawa

Сообщение Vladimir52 »

merkwurdigliebe писал(а):на старых мазаках ставили трансформаторы
на не очень старых тоже:
1576323700531.JPEG (2612 просмотров) <a class='original' href='./download/file.php?id=173478&mode=view' target=_blank>Загрузить оригинал (174.51 КБ)</a>
Аватара пользователя
Vladimir52
Мастер
Сообщения: 390
Зарегистрирован: 31 май 2017, 15:48
Репутация: 51
Настоящее имя: Владимир
Контактная информация:

Re: Про сервы Yaskawa

Сообщение Vladimir52 »

Vladimir52 писал(а):Походу я спалил сервопак
Почти восстановил. Горят, в теории, только варисторы и плавкий предохранитель быстрого реагирования. На практике, могут вылететь и диодные мосты выпрямителей (однофазные, которые выпрямляют напряжение питания управления DB2; трехфазные - помощнее, и вроде выдерживают)
Осталось дождаться трехфазного трансформатора для полной проверки с двигателем. Но с памятью параметров и с энкодером SigmaWin вполне коммуницирует.
IMG_20191220_180113.jpg (2453 просмотра) <a class='original' href='./download/file.php?id=174206&mode=view' target=_blank>Загрузить оригинал (3.92 МБ)</a>
Если кому интересно, схема силовой части в мануале почти соответсвует реальности. Добавил немного детализации (для 2kW-ного варианта):
servo-ampl-block-diagram-2kW.jpg (2453 просмотра) <a class='original' href='./download/file.php?id=174207&mode=view' target=_blank>Загрузить оригинал (309.94 КБ)</a>
Аватара пользователя
Vladimir52
Мастер
Сообщения: 390
Зарегистрирован: 31 май 2017, 15:48
Репутация: 51
Настоящее имя: Владимир
Контактная информация:

Re: Про сервы Yaskawa

Сообщение Vladimir52 »

Не могу не похвастаться. 7-ка на 400W. Взял за совершенно смешние деньги, поиграться. Оказался совершенно новый сервопак, поработал не более 10 мин, ессно все проверил и погонял его. Аж жалко его ставить на свои недостанки :hehehe:
IMG_20200102_181526.jpg (2379 просмотров) <a class='original' href='./download/file.php?id=174326&mode=view' target=_blank>Загрузить оригинал (2.43 МБ)</a>
Появилось очень много настроек, по сравнению с 5-й сигмой. Даже оценочное время жизни конденсатора питания постоянного тока и тормозного резистора. К сожалению, изменились разъемы питания и двигателя. Они и при переходе Сигма-3->Сигма-5 менялись. Почему это плохо? Просто на барахолках частенько встречаются сервопаки без разъемов. И покупать такие выходит дорого и хлопотно.
IMG_20200102_181925_1.jpg (2379 просмотров) <a class='original' href='./download/file.php?id=174327&mode=view' target=_blank>Загрузить оригинал (1.94 МБ)</a>
Ну и поразило значительное уменьшение размеров корпуса и радиатора. Вот наглядное сравнение с 3-й сигмой, тоже 400W. Кроме того, вентиляторы охлаждения наконец-то стали интеллектуальными (на самом деле в Сигма-5, но в ревизии 'B' тоже), и не крутятся при подаче питания, а только, если радиатор нагревается.
IMG_20200102_182521.jpg (2379 просмотров) <a class='original' href='./download/file.php?id=174328&mode=view' target=_blank>Загрузить оригинал (1.98 МБ)</a>
Последний раз редактировалось Vladimir52 03 янв 2020, 10:38, всего редактировалось 1 раз.
Аватара пользователя
Serg
Мастер
Сообщения: 21923
Зарегистрирован: 17 апр 2012, 14:58
Репутация: 5183
Заслуга: c781c134843e0c1a3de9
Настоящее имя: Сергей
Откуда: Москва
Контактная информация:

Re: Про сервы Yaskawa

Сообщение Serg »

Очень на Panasonic стали похожы, и формами и разъёмами. :)
Я не Христос, рыбу не раздаю, но могу научить, как сделать удочку...
Аватара пользователя
Vladimir52
Мастер
Сообщения: 390
Зарегистрирован: 31 май 2017, 15:48
Репутация: 51
Настоящее имя: Владимир
Контактная информация:

Re: Про сервы Yaskawa

Сообщение Vladimir52 »

UAVpilot писал(а):формами и разъёмами
Разъемы, к сожалению, уникальные для Яскавы, и труднонаходимые (кроме энкодера и дата-кабеля)
Аватара пользователя
Serg
Мастер
Сообщения: 21923
Зарегистрирован: 17 апр 2012, 14:58
Репутация: 5183
Заслуга: c781c134843e0c1a3de9
Настоящее имя: Сергей
Откуда: Москва
Контактная информация:

Re: Про сервы Yaskawa

Сообщение Serg »

20200102_215330.jpg (2360 просмотров) <a class='original' href='./download/file.php?id=174330&mode=view' target=_blank>Загрузить оригинал (1.58 МБ)</a>
Я не Христос, рыбу не раздаю, но могу научить, как сделать удочку...
Аватара пользователя
Vladimir52
Мастер
Сообщения: 390
Зарегистрирован: 31 май 2017, 15:48
Репутация: 51
Настоящее имя: Владимир
Контактная информация:

Re: Про сервы Yaskawa

Сообщение Vladimir52 »

Дизайн похож, но одинаковые разъемы только энкодера, и USB для подключения к PC. Возможно еще дата-кабель, если там тоже 50-pin SCSI HDR.
Аватара пользователя
Vladimir52
Мастер
Сообщения: 390
Зарегистрирован: 31 май 2017, 15:48
Репутация: 51
Настоящее имя: Владимир
Контактная информация:

Re: Про сервы Yaskawa

Сообщение Vladimir52 »

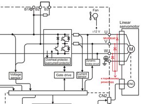
Вопрос уважаемому сообществу. Приобрел б/у сервопак (1кВт), подозрительно дешевле рынка. Проинспектировал внутри - оказалось, что защитные диоды на выходе к двигателю выпаяны, причем довольно грубо. Нашел по аналогии на моем 750-ваттном, там стоят MUR8L60 (супербыстрый, высокотоковый, на 8А @600V). Насколько я понимаю, это защита MOSFET-ов выходного каскада от обратного тока, вызванного ЭДС самоиндукции (динамическое торможение, самостоятельное вращение двигателя, и т.д.)
sch.jpg (2188 просмотров) <a class='original' href='./download/file.php?id=174973&mode=view' target=_blank>Загрузить оригинал (153.02 КБ)</a>
IMG_20200113_225640.jpg (2188 просмотров) <a class='original' href='./download/file.php?id=174976&mode=view' target=_blank>Загрузить оригинал (3.73 МБ)</a>
Теперь вопрос, почему их могли выпаять и что с этим делать?
- Сразу попробовать вернуть продавцу, ничего не делая?
- Попробовать запустить сервопак? (увидеть, как он сгорит и вернуть продавцу)
- Сначала найти подходящие диоды, впаять и запустить, надеясь, что будет работать нормально?
aftaev
Зачётный участник
Зачётный участник
Сообщения: 34042
Зарегистрирован: 04 апр 2010, 19:22
Репутация: 6194
Откуда: Казахстан.
Контактная информация:

Re: Про сервы Yaskawa

Сообщение aftaev »

Vladimir52 писал(а):риобрел б/у сервопак (1кВт), подозрительно дешевле рынка.
Это седьмая сигма?
Дилетанту сложные вещи кажутся очень простыми, и только профессионал понимает насколько сложна самая простая вещь
Кто хочет - ищет возможности, кто не хочет - ищет оправдание.
Найди работу по душе и тебе не придется работать.
Аватара пользователя
Vladimir52
Мастер
Сообщения: 390
Зарегистрирован: 31 май 2017, 15:48
Репутация: 51
Настоящее имя: Владимир
Контактная информация:

Re: Про сервы Yaskawa

Сообщение Vladimir52 »

aftaev писал(а):Это седьмая сигма?
Не, пятая.
aftaev
Зачётный участник
Зачётный участник
Сообщения: 34042
Зарегистрирован: 04 апр 2010, 19:22
Репутация: 6194
Откуда: Казахстан.
Контактная информация:

Re: Про сервы Yaskawa

Сообщение aftaev »

Vladimir52 писал(а):Попробовать запустить сервопак? (увидеть, как он сгорит и вернуть продавцу)
Попробуй. Наверно модуль дохлый, выдаст ошибку.
Дилетанту сложные вещи кажутся очень простыми, и только профессионал понимает насколько сложна самая простая вещь
Кто хочет - ищет возможности, кто не хочет - ищет оправдание.
Найди работу по душе и тебе не придется работать.
nik1
Мастер
Сообщения: 8408
Зарегистрирован: 02 окт 2012, 07:37
Репутация: 3629
Откуда: Красногорск
Контактная информация:

Re: Про сервы Yaskawa

Сообщение nik1 »

Кто в курсях, как сбросить ошибку без отключения питания, которая высвечивается при изминении параметра требующего перегрузки привода?
Удерживая одновременно кнопки вверх и вниз на панели драйва такую ошибку не скидывают
Аватара пользователя
Vladimir52
Мастер
Сообщения: 390
Зарегистрирован: 31 май 2017, 15:48
Репутация: 51
Настоящее имя: Владимир
Контактная информация:

Re: Про сервы Yaskawa

Сообщение Vladimir52 »

aftaev писал(а):Попробуй. Наверно модуль дохлый, выдаст ошибку.
Логично. Хотя хочется понять, почему кого-то сподвигло выпаять диоды - просто так они не горят, наверняка они там на 16А стояли.
Аватара пользователя
Vladimir52
Мастер
Сообщения: 390
Зарегистрирован: 31 май 2017, 15:48
Репутация: 51
Настоящее имя: Владимир
Контактная информация:

Re: Про сервы Yaskawa

Сообщение Vladimir52 »

nik1 писал(а):как сбросить ошибку без отключения питания, которая высвечивается при изминении параметра требующего перегрузки привода?
По-моему, никак. Тоже пытался найти - не получилось, только power cycle.
Аватара пользователя
Serg
Мастер
Сообщения: 21923
Зарегистрирован: 17 апр 2012, 14:58
Репутация: 5183
Заслуга: c781c134843e0c1a3de9
Настоящее имя: Сергей
Откуда: Москва
Контактная информация:

Re: Про сервы Yaskawa

Сообщение Serg »

Видимо оно не просто из вредности требует перезагрузки привода, а по необходимости... :)
Я не Христос, рыбу не раздаю, но могу научить, как сделать удочку...
nik1
Мастер
Сообщения: 8408
Зарегистрирован: 02 окт 2012, 07:37
Репутация: 3629
Откуда: Красногорск
Контактная информация:

Re: Про сервы Yaskawa

Сообщение nik1 »

В проге есть икогка для софтвеерного сброса, но оно все одно силовое питание рубит :)
Ответить

Вернуться в «Электроника»