Миниконтроллер для автономной проверки ШД и механики
-
ReverS
- Новичок
- Сообщения: 38
- Зарегистрирован: 20 мар 2018, 02:39
- Репутация: -1
- Настоящее имя: Андрей К.
- Контактная информация:
Миниконтроллер для автономной проверки ШД и механики
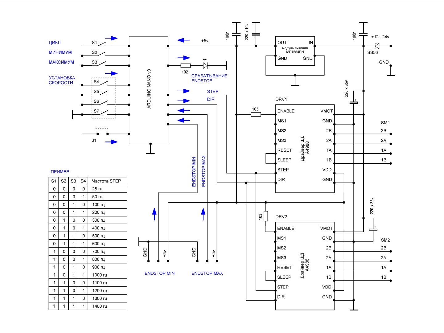
Было бы интересно малогабаритное, автономное (без компа) устройство для проверки работы ШД, драйверов ШД, регулировки механики, проверки и регулировки эндстопов и т.д. с использованием стандартных комплектующих, которые потом уйдут в электронику лазерного резака или CNC станочка. Несколько дней искал варианты в инете, интересных и универсальных не нашел (кстати, если есть разработанные решения с аналогичной функциональностью и дешевизной, подскажите). Спрашивал в нескольких местах но все молчат как рыба о лед))
Набросал возможную примерную простую схемку, она внизу. Кто может помочь написанием ПО ? По идее, знающему, с опытом человеку там работы на час)) Как я вижу логику работы -
1. При включении ничего не движется, все в ждущем режиме. Горит LED питания на ардуино и LED эндстопов, ЕСЛИ какой то их них замкнут.
2. Опрашиваются кнопки и состояние эндстопов в зависимости от положения перемычки J1, если какой то эндстоп замкнут, то светится LED СРАБАТЫВАНИЕ ENDSTOP. И в ждущем режиме этот LED реагирует на механическое размыкание/замыкание какого либо эндстопа, можно ими "пощелкать" при неподвижной каретке без включения какого то режима. И в любых других режимах этот LED показывает замыкание двух эндстопов в зависимости от установки J1.
3. Перемычка J1 задает логику работы эндстопов во всех режимах и в ждущем режиме. Либо в нормальном состоянии сигнал на их выходе (ну и на входах ардуино) "0" и при срабатывании "1" либо наоборот.Режим работы задается сразу для 2-х концевиков. При замыкании какого то эндстопа LED СРАБАТЫВАНИЕ ENDSTOP светится.
4. DIP переключатель S4-S7 задает частоту STEP, она лежит в диап. 25 - 1400 гц (ну или ваши варианты?). По идее, можно уменьшить число групп контактов до 3-х, получится 8 скоростей, шаг скоростей увеличится. При работе в любом режиме передвижения каретки переключение скорости не влияет, установка только через ждущий режим или после RESET на ардуинке.
5. Никакие комбинации одновременных нажатий кнопок не обрабатываются.
6. При нажатии кнопки S1 ЦИКЛ каретка двигается в сторону МАКСИМУМ с выбранной переключателями S4-S7 скоростью, при срабатывании эндстопа MAX движение меняется на противоположное до срабатывания эндстопа MIN (их режим работы уже задан перемычкой J1). И так все работает в цикле, пока не кончится бензин)) В этом режиме реакции на какие либо переключатели скоростей, перемычку J1 и другие кнопки нет. Выход из режима ЦИКЛ только повторным нажатием кнопки S1 ЦИКЛ. Ну или RESET.
7. При нажатии кнопки S2 МИНИМУМ каретка двигается в сторону МИНИМУМ с выбранной переключателями S4-S7 скоростью, при срабатывании эндстопа MIN движение сразу прекращается даже при нажатой кнопке. При отпускании кнопки S2 МИНИМУМ каретка сразу останавливается, даже если не достигнут эндстоп MIN и девайс уходит в ждущий режим.
8. При нажатии кнопки S3 МАКСИМУМ каретка двигается в сторону МАКСИМУМ с выбранной переключателями S4-S7 скоростью, при срабатывании эндстопа MAX движение сразу прекращается даже при нажатой кнопке. При отпускании кнопки S3 МАКСИМУМ каретка сразу останавливается, даже если не достигнут эндстоп MAX и девайс уходит в ждущий режим.
Arduino Nano питается от 5 вольт с модуля на микросхемке MP1584EN, при входном диапазоне 12-24 вольта доверия к этому модулю гораздо больше, чем к стабилизатору на ее плате и он не будет греться при таких токах.
Дравера стандартные, схема подключения даташитовская, подключены параллельно для случая если по оси Y каретка двигается двумя шаговиками. Если движок один, второй драйвер можно не вставлять.
Ардуино вместо какого то контроллера предпочтительно потому, что отпадает процесс прошивки контроллера через программатор, работоспособность проверяется сразу, стоит на панельке и после настройки уходит на стандартную плату расширения для лазерного резака или cnc станочка.
Мы имеем в итоге небольшую плату с панельками для ардуинки и драйверов. На плате распаяны модуль питания, до десятка деталек, кнопки, DIP переключатель, LED, разъемы питания, выходы на шаговики и эндстопы. Скетч в Ардуинку заливается стандартно. Плата работает без компа и можно хоть в подвале или в гараже проверить работоспособность ардуинки, драйверов, шаговиков, механики, настроить эндстопы как механические так и на датчиках Холла и т.д.
В теории все можно реализовать на стандартной плате расширения, но она больше по габаритам и к ней надо будет колхозить те же кнопки, переключатели, LED и т.д. А так все компактно и заточено только под проверку с настройкой того, что уже написал. Думаю, мало кто откажется от такой платки, если собирает станочки и экспериментирует с механикой.
Если у кого то есть идеи по организации логики работы или вы заметили ошибки, пишите свои варианты. Когда кто то возьмется за написание скетча, скажите номера выводов ардуинки, которые вы будете использовать, я сразу разведу и выложу малогабаритную, красивую разведенную платку под smd вариант этого проектика.
Набросал возможную примерную простую схемку, она внизу. Кто может помочь написанием ПО ? По идее, знающему, с опытом человеку там работы на час)) Как я вижу логику работы -
1. При включении ничего не движется, все в ждущем режиме. Горит LED питания на ардуино и LED эндстопов, ЕСЛИ какой то их них замкнут.
2. Опрашиваются кнопки и состояние эндстопов в зависимости от положения перемычки J1, если какой то эндстоп замкнут, то светится LED СРАБАТЫВАНИЕ ENDSTOP. И в ждущем режиме этот LED реагирует на механическое размыкание/замыкание какого либо эндстопа, можно ими "пощелкать" при неподвижной каретке без включения какого то режима. И в любых других режимах этот LED показывает замыкание двух эндстопов в зависимости от установки J1.
3. Перемычка J1 задает логику работы эндстопов во всех режимах и в ждущем режиме. Либо в нормальном состоянии сигнал на их выходе (ну и на входах ардуино) "0" и при срабатывании "1" либо наоборот.Режим работы задается сразу для 2-х концевиков. При замыкании какого то эндстопа LED СРАБАТЫВАНИЕ ENDSTOP светится.
4. DIP переключатель S4-S7 задает частоту STEP, она лежит в диап. 25 - 1400 гц (ну или ваши варианты?). По идее, можно уменьшить число групп контактов до 3-х, получится 8 скоростей, шаг скоростей увеличится. При работе в любом режиме передвижения каретки переключение скорости не влияет, установка только через ждущий режим или после RESET на ардуинке.
5. Никакие комбинации одновременных нажатий кнопок не обрабатываются.
6. При нажатии кнопки S1 ЦИКЛ каретка двигается в сторону МАКСИМУМ с выбранной переключателями S4-S7 скоростью, при срабатывании эндстопа MAX движение меняется на противоположное до срабатывания эндстопа MIN (их режим работы уже задан перемычкой J1). И так все работает в цикле, пока не кончится бензин)) В этом режиме реакции на какие либо переключатели скоростей, перемычку J1 и другие кнопки нет. Выход из режима ЦИКЛ только повторным нажатием кнопки S1 ЦИКЛ. Ну или RESET.
7. При нажатии кнопки S2 МИНИМУМ каретка двигается в сторону МИНИМУМ с выбранной переключателями S4-S7 скоростью, при срабатывании эндстопа MIN движение сразу прекращается даже при нажатой кнопке. При отпускании кнопки S2 МИНИМУМ каретка сразу останавливается, даже если не достигнут эндстоп MIN и девайс уходит в ждущий режим.
8. При нажатии кнопки S3 МАКСИМУМ каретка двигается в сторону МАКСИМУМ с выбранной переключателями S4-S7 скоростью, при срабатывании эндстопа MAX движение сразу прекращается даже при нажатой кнопке. При отпускании кнопки S3 МАКСИМУМ каретка сразу останавливается, даже если не достигнут эндстоп MAX и девайс уходит в ждущий режим.
Arduino Nano питается от 5 вольт с модуля на микросхемке MP1584EN, при входном диапазоне 12-24 вольта доверия к этому модулю гораздо больше, чем к стабилизатору на ее плате и он не будет греться при таких токах.
Дравера стандартные, схема подключения даташитовская, подключены параллельно для случая если по оси Y каретка двигается двумя шаговиками. Если движок один, второй драйвер можно не вставлять.
Ардуино вместо какого то контроллера предпочтительно потому, что отпадает процесс прошивки контроллера через программатор, работоспособность проверяется сразу, стоит на панельке и после настройки уходит на стандартную плату расширения для лазерного резака или cnc станочка.
Мы имеем в итоге небольшую плату с панельками для ардуинки и драйверов. На плате распаяны модуль питания, до десятка деталек, кнопки, DIP переключатель, LED, разъемы питания, выходы на шаговики и эндстопы. Скетч в Ардуинку заливается стандартно. Плата работает без компа и можно хоть в подвале или в гараже проверить работоспособность ардуинки, драйверов, шаговиков, механики, настроить эндстопы как механические так и на датчиках Холла и т.д.
В теории все можно реализовать на стандартной плате расширения, но она больше по габаритам и к ней надо будет колхозить те же кнопки, переключатели, LED и т.д. А так все компактно и заточено только под проверку с настройкой того, что уже написал. Думаю, мало кто откажется от такой платки, если собирает станочки и экспериментирует с механикой.
Если у кого то есть идеи по организации логики работы или вы заметили ошибки, пишите свои варианты. Когда кто то возьмется за написание скетча, скажите номера выводов ардуинки, которые вы будете использовать, я сразу разведу и выложу малогабаритную, красивую разведенную платку под smd вариант этого проектика.
Последний раз редактировалось ReverS 16 апр 2018, 17:05, всего редактировалось 3 раза.
Форум - это место, где все делятся своими мыслями, наработками, технологиями ..., задают вопросы, глупые вопросы и очень глупые вопросы. (с) "yurayerz"
- yurayerz
- Опытный
- Сообщения: 132
- Зарегистрирован: 04 янв 2015, 02:46
- Репутация: 33
- Настоящее имя: Юрий
- Откуда: Ярославль
- Контактная информация:
Re: Миниконтроллер для автономной проверки ШД и механики
Какая-то замороченная логика проверки...
Если станок уже испорчен системой ЧПУ на основе grbl, а надо без компа и с минимальными телодвижениями погонять его в произвольных направлениях, или, например, проверить/настроить работу ШД и драйверов, я запилил себе специальный пультик. Не автономник и не сервотестер, а, скорее, генератор Г-кода а-ля "механическое пианино"
https://www.youtube.com/watch?v=DjUMdmfB4tMВыставляете себе подопытную ось, накручиваете энкодером скорость подачи и дистанцию перемещения и посылаете в полет. Дивайс (с ардуиной унутре) шнурком (Vcc-GND-Tx-Rx) подключается к любой готовой cnc-grbl-подобной плате (с собственными ардуиной и драйверами). Тумблер "XYZ" с фиксацией на 3 положения on-off-on, тумблер "+Пуск-" - с фиксацией в среднем положении (on)-off-(on), тактовая кнопка "Сброс" и два энкодера "Дистанция" и "Скорость", дисплей 1602.
Из плюшек - быстрое переключение на одну из двух скоростей подачи (условно - "рабочую" и "холостую") и запоминание дистанции индивидуально для каждой оси.
Необходимость проверки/настройки, а даже и установки эндстопов ваще не понимаю. Купил себе пару лет назад индуктивные датчики, но до сих пор ни разу не было прецедента, чтобы они понадобились.
Если станок уже испорчен системой ЧПУ на основе grbl, а надо без компа и с минимальными телодвижениями погонять его в произвольных направлениях, или, например, проверить/настроить работу ШД и драйверов, я запилил себе специальный пультик. Не автономник и не сервотестер, а, скорее, генератор Г-кода а-ля "механическое пианино"
Из плюшек - быстрое переключение на одну из двух скоростей подачи (условно - "рабочую" и "холостую") и запоминание дистанции индивидуально для каждой оси.
Необходимость проверки/настройки, а даже и установки эндстопов ваще не понимаю. Купил себе пару лет назад индуктивные датчики, но до сих пор ни разу не было прецедента, чтобы они понадобились.
-
ReverS
- Новичок
- Сообщения: 38
- Зарегистрирован: 20 мар 2018, 02:39
- Репутация: -1
- Настоящее имя: Андрей К.
- Контактная информация:
Re: Миниконтроллер для автономной проверки ШД и механики
Спасибо за первый ответ) Пультик ваш интересный, но -
1. Станок ничем и никем не испорчен. Рассматриваю случай, когда собрана механика, все поставлено, торчат провода с разъемами и все, электроники нет. Есть розетка 220в, БП 12-24в, компа нет и не надо. Задача - помотать осями в максимальном диапазоне на низких и высоких скоростях, выставить расстояние, на котором срабатывают энстопы. Или включить, пусть мотается из стороны в сторону полчаса или час, ну пока со стола не упадет
(утрирую)
2. Замороченная логика? Может, от того, что подробно ее описал? Если честно, не вижу другого варианта работы логики для данной задачи, которую сразу обрисовал.
3. По поводу эндстопов разговор потом отдельный) Потому что заказал платки и сделал другие на датчиках Холла, более универсальные по креплению, чем стандартные.
Не я выдумал подобные устройства. Вот тут есть аналогичное - http://radiokot.ru/circuit/digital/automat/20/. Не нравится тем, что применена кнопка с фиксацией, автор вне досягаемости, нет предвыставления режима "нормально замкнутый/разомкнутый" для эндстопов. В этой конструкции можно наколхозить что то на внешней логике или на транзисторах, но это не по феншую, имея рядом контроллер. Да и стоимость того PIC-а не намного ниже стоимости ардуинки, которая, тем более, потом уйдет в электронику станочка.
Как по мне, самый оптимальный и дешевый вариант это на ардуинке и стандартных драйверах. Потом все снимается с платы и уходит по назначению, остается просто проверочная плата с кнопками и пятеркой деталек с разъемами. Самое ценное - это ПО ))
1. Станок ничем и никем не испорчен. Рассматриваю случай, когда собрана механика, все поставлено, торчат провода с разъемами и все, электроники нет. Есть розетка 220в, БП 12-24в, компа нет и не надо. Задача - помотать осями в максимальном диапазоне на низких и высоких скоростях, выставить расстояние, на котором срабатывают энстопы. Или включить, пусть мотается из стороны в сторону полчаса или час, ну пока со стола не упадет
2. Замороченная логика? Может, от того, что подробно ее описал? Если честно, не вижу другого варианта работы логики для данной задачи, которую сразу обрисовал.
3. По поводу эндстопов разговор потом отдельный) Потому что заказал платки и сделал другие на датчиках Холла, более универсальные по креплению, чем стандартные.
Не я выдумал подобные устройства. Вот тут есть аналогичное - http://radiokot.ru/circuit/digital/automat/20/. Не нравится тем, что применена кнопка с фиксацией, автор вне досягаемости, нет предвыставления режима "нормально замкнутый/разомкнутый" для эндстопов. В этой конструкции можно наколхозить что то на внешней логике или на транзисторах, но это не по феншую, имея рядом контроллер. Да и стоимость того PIC-а не намного ниже стоимости ардуинки, которая, тем более, потом уйдет в электронику станочка.
Как по мне, самый оптимальный и дешевый вариант это на ардуинке и стандартных драйверах. Потом все снимается с платы и уходит по назначению, остается просто проверочная плата с кнопками и пятеркой деталек с разъемами. Самое ценное - это ПО ))
Последний раз редактировалось ReverS 16 апр 2018, 16:43, всего редактировалось 1 раз.
Форум - это место, где все делятся своими мыслями, наработками, технологиями ..., задают вопросы, глупые вопросы и очень глупые вопросы. (с) "yurayerz"
- frezeryga
- Почётный участник

- Сообщения: 13713
- Зарегистрирован: 18 авг 2013, 16:08
- Репутация: 5069
- Откуда: Жуковский
- Контактная информация:
Re: Миниконтроллер для автономной проверки ШД и механики
Я в поисках такого устройства только помимо скорости нужно еще ускорение уметь менять. В идеале мне нужна коробочка которая включается в розетку а к ней подключается шд одной из осей. На коробочке возможность поменять скорость,ускорение,предел перемещения.
email frezeryga@yandex.ru
instagram https://www.instagram.com/frezeryga
telegram https://t.me/md_cnc_frezeryga https://t.me/frezeryga
instagram https://www.instagram.com/frezeryga
telegram https://t.me/md_cnc_frezeryga https://t.me/frezeryga
-
ReverS
- Новичок
- Сообщения: 38
- Зарегистрирован: 20 мар 2018, 02:39
- Репутация: -1
- Настоящее имя: Андрей К.
- Контактная информация:
Re: Миниконтроллер для автономной проверки ШД и механики
А я рад, что не мне одному такая мысль в голову пришла)) Значит, будем вместе кого то просить, чтобы в логику работы, которую я описал, внесли еще и режим установки ускорения))frezeryga писал(а):Я в поисках такого устройства только помимо скорости нужно еще ускорение уметь менять.
Форум - это место, где все делятся своими мыслями, наработками, технологиями ..., задают вопросы, глупые вопросы и очень глупые вопросы. (с) "yurayerz"
- frezeryga
- Почётный участник

- Сообщения: 13713
- Зарегистрирован: 18 авг 2013, 16:08
- Репутация: 5069
- Откуда: Жуковский
- Контактная информация:
Re: Миниконтроллер для автономной проверки ШД и механики
Сам я в этом всем не шарю. Мне интересно купить готовое устройство в виде одной платы чтобы осталось прицепить бп и драйвер шд.
email frezeryga@yandex.ru
instagram https://www.instagram.com/frezeryga
telegram https://t.me/md_cnc_frezeryga https://t.me/frezeryga
instagram https://www.instagram.com/frezeryga
telegram https://t.me/md_cnc_frezeryga https://t.me/frezeryga
-
ReverS
- Новичок
- Сообщения: 38
- Зарегистрирован: 20 мар 2018, 02:39
- Репутация: -1
- Настоящее имя: Андрей К.
- Контактная информация:
Re: Миниконтроллер для автономной проверки ШД и механики
Мне тут уточнение по другим каналам пришло " ...нужно будет в логике добавить ускорение работы шаговиков, иначе на больших скоростях моторы с места не рванут..."
Форум - это место, где все делятся своими мыслями, наработками, технологиями ..., задают вопросы, глупые вопросы и очень глупые вопросы. (с) "yurayerz"
- MX_Master
- Мастер
- Сообщения: 7490
- Зарегистрирован: 27 июн 2015, 19:45
- Репутация: 3113
- Настоящее имя: Михаил
- Откуда: Алматы
- Контактная информация:
Re: Миниконтроллер для автономной проверки ШД и механики
Забавно читать, что вам по другим каналам пришло уточнение про разгон и ускорение
Очень странно, Андрей, что, запланировав воплощение такого устройства в жизнь, Вы забыли о базовых законах физики. Идею я, канеш, поддерживаю, но рекомендую очень внимательно изучить работу разных ЧПУ контроллеров, драйверов, моторов и приводов. Чтобы не получилось так, что по какой-то причине куча металла рванула куда-то в сторону и разнесла там всё на своём пути.
Я, просто, на своём опыте столкнулся с очень занимательным багом в прошивке ЧПУ контроллера. При котором в какой-то неочевидный момент подсчёт скорости и ускорения давал сбой, и за текущие значения брались максимальные значения для 32-битного числа (232). При этом 100 кг портал давал с места и проезжал 3 метра где-то за секунду. За это время кнопку E-STOP можно не успеть нажать. Счастье, что зубчатая рейка кончилась, т.к. я это предусмотрел.
Так что, прошу вас, Андрей, отнестись к вопросу по серьезнее.
Очень странно, Андрей, что, запланировав воплощение такого устройства в жизнь, Вы забыли о базовых законах физики. Идею я, канеш, поддерживаю, но рекомендую очень внимательно изучить работу разных ЧПУ контроллеров, драйверов, моторов и приводов. Чтобы не получилось так, что по какой-то причине куча металла рванула куда-то в сторону и разнесла там всё на своём пути.
Я, просто, на своём опыте столкнулся с очень занимательным багом в прошивке ЧПУ контроллера. При котором в какой-то неочевидный момент подсчёт скорости и ускорения давал сбой, и за текущие значения брались максимальные значения для 32-битного числа (232). При этом 100 кг портал давал с места и проезжал 3 метра где-то за секунду. За это время кнопку E-STOP можно не успеть нажать. Счастье, что зубчатая рейка кончилась, т.к. я это предусмотрел.
Так что, прошу вас, Андрей, отнестись к вопросу по серьезнее.
-
ReverS
- Новичок
- Сообщения: 38
- Зарегистрирован: 20 мар 2018, 02:39
- Репутация: -1
- Настоящее имя: Андрей К.
- Контактная информация:
Re: Миниконтроллер для автономной проверки ШД и механики
Спасибо, но я об этом помню. Просто считаю, что это все должно быть учтено при программировании, куда я не лезу. Поэтому и обратился за помощью и пытаюсь кого то заинтересовать. Тем более, порталы в данном случае при драйверах А4988 явно не будут весить по 100 кг))MX_Master писал(а):Очень странно, Андрей, что, запланировав воплощение такого устройства в жизнь, Вы забыли о базовых законах физики.
Форум - это место, где все делятся своими мыслями, наработками, технологиями ..., задают вопросы, глупые вопросы и очень глупые вопросы. (с) "yurayerz"
-
ReverS
- Новичок
- Сообщения: 38
- Зарегистрирован: 20 мар 2018, 02:39
- Репутация: -1
- Настоящее имя: Андрей К.
- Контактная информация:
Re: Миниконтроллер для автономной проверки ШД и механики
Мне кажется (почти уверен) что товарищ Козел, автор темы Автономный контроллер для самодельного лазерного гравера очень быстро набросал бы прошивку для данного приборчика. Написать ему нет возможности, так что при случае кто то мог бы ему передать мое предложение))
Форум - это место, где все делятся своими мыслями, наработками, технологиями ..., задают вопросы, глупые вопросы и очень глупые вопросы. (с) "yurayerz"
- michael-yurov
- Почётный участник

- Сообщения: 11731
- Зарегистрирован: 26 июл 2012, 00:10
- Репутация: 4703
- Настоящее имя: Михаил Львович
- Откуда: Новоуральск
- Контактная информация:
Re: Миниконтроллер для автономной проверки ШД и механики
Еще, наверное, вам кажется, что такая работа для него почти ничего не стоит (сопоставимо с затратами электричества за час работы компьютера).
-
ReverS
- Новичок
- Сообщения: 38
- Зарегистрирован: 20 мар 2018, 02:39
- Репутация: -1
- Настоящее имя: Андрей К.
- Контактная информация:
Re: Миниконтроллер для автономной проверки ШД и механики
Я так не думаю. Что значит, стоит? Да, это личное время, это мыслительный и творческий процесс. Но исхожу из того, что когда человек "в теме", это все протекает гораздо быстрее и проще, тем более, есть свои наработки. Написать софт для ардуинки в автономный контроллер это гораздо сложнее, чем в моем случае.
И в чем еще не сомневаюсь: если будет написан софт, разведена плата и все это выложится тут в свободном доступе то далеко не один десяток соберет это устройство.
И в чем еще не сомневаюсь: если будет написан софт, разведена плата и все это выложится тут в свободном доступе то далеко не один десяток соберет это устройство.
Форум - это место, где все делятся своими мыслями, наработками, технологиями ..., задают вопросы, глупые вопросы и очень глупые вопросы. (с) "yurayerz"
- MX_Master
- Мастер
- Сообщения: 7490
- Зарегистрирован: 27 июн 2015, 19:45
- Репутация: 3113
- Настоящее имя: Михаил
- Откуда: Алматы
- Контактная информация:
Re: Миниконтроллер для автономной проверки ШД и механики
Ардуину не надо, нужна платка с STM32F103C8T6, которая стоит 2$.
- Serg
- Мастер
- Сообщения: 21923
- Зарегистрирован: 17 апр 2012, 14:58
- Репутация: 5183
- Заслуга: c781c134843e0c1a3de9
- Настоящее имя: Сергей
- Откуда: Москва
- Контактная информация:
Re: Миниконтроллер для автономной проверки ШД и механики
Это точно! Если человек - профессиональный водитель, то он может запросто доехать от Москвы до Питера за часок-другой, тем более есть своё авто...ReverS писал(а):Но исхожу из того, что когда человек "в теме", это все протекает гораздо быстрее и проще, тем более, есть свои наработки.
Я не Христос, рыбу не раздаю, но могу научить, как сделать удочку...
-
ReverS
- Новичок
- Сообщения: 38
- Зарегистрирован: 20 мар 2018, 02:39
- Репутация: -1
- Настоящее имя: Андрей К.
- Контактная информация:
Re: Миниконтроллер для автономной проверки ШД и механики
Вполне возможно. Посмотрел доступность - по украине их стоимость равна стоимости Arduino Nano или чуть выше. И требуется программатор. У меня есть. Но не у всех повторяющих он будет в наличии. Насколько понимаю, сделать можно на различных контроллерах, но универсальнее и в сумме дешевле - на Arduino Nano. Как писал, не нужен программатор. И при надобности ардуино уйдет в другую конструкцию.MX_Master писал(а):Ардуину не надо, нужна платка с STM32F103C8T6, которая стоит 2$.
Ну вот видите, вы со мной тоже согласны. Но от Москвы до Питера за часок-другой не думаю, а подкинуть друга на дачу вполне можетUAVpilot писал(а):Если человек - профессиональный водитель, то он может запросто доехать от Москвы до Питера за часок-другой, тем более есть своё авто...
Форум - это место, где все делятся своими мыслями, наработками, технологиями ..., задают вопросы, глупые вопросы и очень глупые вопросы. (с) "yurayerz"
-
SVP
- Мастер
- Сообщения: 6140
- Зарегистрирован: 19 дек 2012, 15:49
- Репутация: 884
- Откуда: Москва
- Контактная информация:
Re: Миниконтроллер для автономной проверки ШД и механики
Друг - это человек, которому при необходимости отдается почка. Вы автору прошивки почку готовы отдатьReverS писал(а):Ну вот видите, вы со мной тоже согласны. Но от Москвы до Питера за часок-другой не думаю, а подкинуть друга на дачу вполне может
Там вообще "делать нечего", берете "либы и собираете функционал", делов-то
-
ReverS
- Новичок
- Сообщения: 38
- Зарегистрирован: 20 мар 2018, 02:39
- Репутация: -1
- Настоящее имя: Андрей К.
- Контактная информация:
Re: Миниконтроллер для автономной проверки ШД и механики
Не, ну зачем обговаривание конструкции превращается в кидание почками в друг друга? Очень много гораздо более серьезных работ сделаны людьми и выложены в общий доступ, в том числе и тот автономный контроллер товарища Козла. Даже не сомневаюсь, что если будет сделано и выложено тут с платой, то далеко не один десяток соберет контроллер и скажет спасибо (ну если скажет..).
Есть другой вариант: мне несколько человек предлагало написать скетч под этот приборчик за 40-50 долл. Я лично готов в складчину с кем то 10-15 долл заплатить наперед тому, кто возьмется. Есть еще желающие в складчину оплатить труды автора скетча?
Есть другой вариант: мне несколько человек предлагало написать скетч под этот приборчик за 40-50 долл. Я лично готов в складчину с кем то 10-15 долл заплатить наперед тому, кто возьмется. Есть еще желающие в складчину оплатить труды автора скетча?
Форум - это место, где все делятся своими мыслями, наработками, технологиями ..., задают вопросы, глупые вопросы и очень глупые вопросы. (с) "yurayerz"
-
SVP
- Мастер
- Сообщения: 6140
- Зарегистрирован: 19 дек 2012, 15:49
- Репутация: 884
- Откуда: Москва
- Контактная информация:
Re: Миниконтроллер для автономной проверки ШД и механики
Так делайте, о чем речь-то ?
- frezeryga
- Почётный участник

- Сообщения: 13713
- Зарегистрирован: 18 авг 2013, 16:08
- Репутация: 5069
- Откуда: Жуковский
- Контактная информация:
Re: Миниконтроллер для автономной проверки ШД и механики
А что такое скетч?
email frezeryga@yandex.ru
instagram https://www.instagram.com/frezeryga
telegram https://t.me/md_cnc_frezeryga https://t.me/frezeryga
instagram https://www.instagram.com/frezeryga
telegram https://t.me/md_cnc_frezeryga https://t.me/frezeryga
-
AAN
- Мастер
- Сообщения: 313
- Зарегистрирован: 14 апр 2015, 10:28
- Репутация: 39
- Настоящее имя: Антон
- Откуда: Томск
- Контактная информация:
Re: Миниконтроллер для автономной проверки ШД и механики
Есть платка, которая буквально создана для таких отладочных вещей: https://store.micropython.org/product/PYBLITEv1.0H так как скрипт на неё написать на порядок легче, чем скетч на ардуино.