Автономный контроллер для самодельного лазерного гравера

Контроллеры, драйверы, датчики, управляющие устройства.
Aleksey173
Новичок
Сообщения: 21
Зарегистрирован: 27 мар 2017, 08:29
Репутация: 23
Настоящее имя: Алексей
Контактная информация:

Re: Автономный контроллер для самодельного лазерного гравера

Сообщение Aleksey173 »

Козёл писал(а):После того, как вы ввели новый размер и разрешение, вы что-ли кнопку RESIZE не нажали?
Виноват каюсь ,поторопился уже понял свою ошибку.
Аватара пользователя
wldev
Мастер
Сообщения: 1650
Зарегистрирован: 24 янв 2012, 16:04
Репутация: 510
Настоящее имя: Сергей Бочаров
Откуда: Новосибирск
Контактная информация:

Re: Автономный контроллер для самодельного лазерного гравера

Сообщение wldev »

4arus писал(а):Первое фото. Кинематика CoreXY. Это третья попытка. Скорость выжигания впечатляет фото почти А4 (275х206) - 3часа!!! Есть какие то непонятные глюки. Ну грешу на ускорение, так как контроллер перескакивает белый фон. Шд пропускают шаги. Уменьшил ускорение до 500, результат на фото, попробую ещё уменьшить. Да и фанера не айс, без какой либо обработки. Особо ничего не подготавливал и не настраивал станок видно по видео. Оси X и Y поменяны местами. Вообщем ВСЁ ДЕЛАЛОСЬ НА СКОРУЮ РУКУ. Но результат радует. Ща соберу станок с простой кинематикой буду испытывать. Автору огромный респект, и давайте поддержим.
а можешь дать код программы(cnc) для эксперимента...
Новости: https://t.me/wldevruch
Обсуждения: https://t.me/wldevgr
Аватара пользователя
Козёл
Мастер
Сообщения: 252
Зарегистрирован: 15 мар 2017, 12:07
Репутация: 482
Настоящее имя: Артурио
Откуда: Бишкек
Контактная информация:

Re: Автономный контроллер для самодельного лазерного гравера

Сообщение Козёл »

4arus писал(а):Не пойму у меня у одного не открывает фото если расширение .JPG , пропишу .jpg - открывает.
Нет! Странно что ни кто больше не написал об этом. Исправил.
image2gcode.zip
v1.3, 2017-08-04
(53.83 КБ) 681 скачивание
Aleksey173
Новичок
Сообщения: 21
Зарегистрирован: 27 мар 2017, 08:29
Репутация: 23
Настоящее имя: Алексей
Контактная информация:

Re: Автономный контроллер для самодельного лазерного гравера

Сообщение Aleksey173 »

Козёл писал(а): Странно что ни кто больше не написал об этом.
Просто фото брал в формате bmp.
4arus
Кандидат
Сообщения: 69
Зарегистрирован: 21 июл 2017, 07:21
Репутация: 126
Настоящее имя: Олег
Контактная информация:

Re: Автономный контроллер для самодельного лазерного гравера

Сообщение 4arus »

Bender писал(а):а можешь дать код программы(cnc) для эксперимента...
Держи
Вложения
test.zip
(4.79 КБ) 608 скачиваний
4arus
Кандидат
Сообщения: 69
Зарегистрирован: 21 июл 2017, 07:21
Репутация: 126
Настоящее имя: Олег
Контактная информация:

Re: Автономный контроллер для самодельного лазерного гравера

Сообщение 4arus »

Подправил постпроцессор под АртСам, в архиве тестовый файл. Прошу проверить. Размер 250х250мм начало верхний левый угол.
Вложения
Арт.zip
(8.05 КБ) 686 скачиваний
Andrey_Pavkin
Мастер
Сообщения: 211
Зарегистрирован: 09 янв 2017, 12:10
Репутация: 293
Настоящее имя: Andrey
Контактная информация:

Re: Автономный контроллер для самодельного лазерного гравера

Сообщение Andrey_Pavkin »

4arus писал(а):Подправил постпроцессор под АртСам, в архиве тестовый файл. Прошу проверить. Размер 250х250мм начало верхний левый угол.
Всё нормально, посмотреть можно здесь - https://cloud.mail.ru/public/3Bjd/jKH9tAcAj , второй проход был задуман так?
Аватара пользователя
Козёл
Мастер
Сообщения: 252
Зарегистрирован: 15 мар 2017, 12:07
Репутация: 482
Настоящее имя: Артурио
Откуда: Бишкек
Контактная информация:

Re: Автономный контроллер для самодельного лазерного гравера

Сообщение Козёл »

Andrey_Pavkin писал(а):Всё нормально, посмотреть можно здесь - https://cloud.mail.ru/public/3Bjd/jKH9tAcAj , второй проход был задуман так?
P.S. В конвертере также можно открыть HPGL файл из CorelDRAW или Inkscape, только нужно правильно сохранить.
Andrey_Pavkin
Мастер
Сообщения: 211
Зарегистрирован: 09 янв 2017, 12:10
Репутация: 293
Настоящее имя: Andrey
Контактная информация:

Re: Автономный контроллер для самодельного лазерного гравера

Сообщение Andrey_Pavkin »

Козёл писал(а): P.S. В конвертере также можно открыть HPGL файл из CorelDRAW или Inkscape, только нужно правильно сохранить.
Если можно по подробнее...
По на натяжке ещё не доработал , если будет удачным решением, выложу dxf.
4arus
Кандидат
Сообщения: 69
Зарегистрирован: 21 июл 2017, 07:21
Репутация: 126
Настоящее имя: Олег
Контактная информация:

Re: Автономный контроллер для самодельного лазерного гравера

Сообщение 4arus »

Andrey_Pavkin писал(а):второй проход был задуман так?
Да в свойствах инструмента было прописано, что бы проверить кинематику.
Аватара пользователя
Козёл
Мастер
Сообщения: 252
Зарегистрирован: 15 мар 2017, 12:07
Репутация: 482
Настоящее имя: Артурио
Откуда: Бишкек
Контактная информация:

Re: Автономный контроллер для самодельного лазерного гравера

Сообщение Козёл »

Andrey_Pavkin писал(а):Если можно по подробнее...
Экспорт в HPGL на примере CorelDRAW:
1.png (8747 просмотров) <a class='original' href='./download/file.php?id=117580&mode=view' target=_blank>Загрузить оригинал (33.08 КБ)</a>
1. Выставить начало координат левый верхний угол, в CorelDRAW началом координат будет левый верхний угол страницы.
2. Указать сколько у вас шагов на дюйм. Просто умножить шагов/мм на 25,4. В данном примере 160 шагов/мм.
2.png (8747 просмотров) <a class='original' href='./download/file.php?id=117581&mode=view' target=_blank>Загрузить оригинал (35.19 КБ)</a>
3. Указать разрешение кривой 0,005 сантиметров - для того, чтобы круг был круглым, а не многоугольником.
Andrey_Pavkin
Мастер
Сообщения: 211
Зарегистрирован: 09 янв 2017, 12:10
Репутация: 293
Настоящее имя: Andrey
Контактная информация:

Re: Автономный контроллер для самодельного лазерного гравера

Сообщение Andrey_Pavkin »

Вот такое крепление для ремня получилось , может пригодится кому:
Вложения
IMG_20170806_163024.jpg (8738 просмотров) <a class='original' href='./download/file.php?id=117583&mode=view' target=_blank>Загрузить оригинал (828.98 КБ)</a>
Аватара пользователя
ArrSoft
Мастер
Сообщения: 424
Зарегистрирован: 20 май 2017, 18:31
Репутация: 235
Настоящее имя: добродушненький
Контактная информация:

Re: Автономный контроллер для самодельного лазерного гравера

Сообщение ArrSoft »

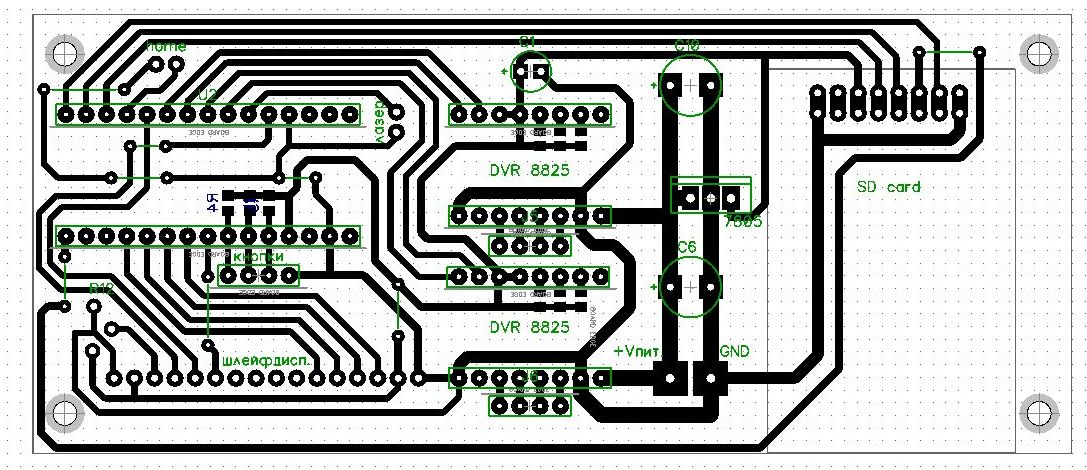
сделал ещё вариант платы под контроллер питание +5В берется с питания двигателей, получено через стабилизатор 7805, оставил место под небольшой теплоотвод, так же проработал простой корпус из 4х деталей , детали корпуса скрепляются стяжными винтами через упорные втулки, винты вкручиваются в деталь из 5мм акрила в котором нарезана резьба М4.
Платы держатся в пазах профрезерованых в 5мм акриле, в боковых деталях пазов нет, глубина пазов 1.5-2мм, ширина 2.2мм.
Платы отличаются от тех что выложил козёл, отличие в расстоянии между отверстиями в платах ( 45мм вместо 47мм. )
Вложения
корпус 7805 L.jpg (8663 просмотра) <a class='original' href='./download/file.php?id=117612&mode=view' target=_blank>Загрузить оригинал (504.85 КБ)</a>
кнопки пульта вар2.zip
(12.46 КБ) 846 скачиваний
плата основная низ 7805.zip
(12.03 КБ) 876 скачиваний
чертежи корпуса DWG.zip
(108.93 КБ) 753 скачивания
плата низ.jpg (8658 просмотров) <a class='original' href='./download/file.php?id=117619&mode=view' target=_blank>Загрузить оригинал (171.98 КБ)</a>
пллата пульта.jpg (8658 просмотров) <a class='original' href='./download/file.php?id=117620&mode=view' target=_blank>Загрузить оригинал (148.14 КБ)</a>
Andrey_Pavkin
Мастер
Сообщения: 211
Зарегистрирован: 09 янв 2017, 12:10
Репутация: 293
Настоящее имя: Andrey
Контактная информация:

Re: Автономный контроллер для самодельного лазерного гравера

Сообщение Andrey_Pavkin »

Для тех кто ещё пользуются SheetCam TNG , вроде получилось сделать постпроцессор,если есть возможность проверите, пробное фото.
Вложения
SheetCam TNG processor.zip
(890 байт) 468 скачиваний
IMG_20170807_141729.jpg (8637 просмотров) <a class='original' href='./download/file.php?id=117625&mode=view' target=_blank>Загрузить оригинал (2.12 МБ)</a>
ALViktor
Кандидат
Сообщения: 84
Зарегистрирован: 07 апр 2015, 17:24
Репутация: 50
Настоящее имя: Виктор
Контактная информация:

Re: Автономный контроллер для самодельного лазерного гравера

Сообщение ALViktor »

lobzik писал(а):Есть еще вариант платы без ардуины, просто на атмеге 328 и adm232. Есть пару перемычек, но если кому нужно подправлю.
А можно плату выложить?
Аватара пользователя
lobzik
Кандидат
Сообщения: 53
Зарегистрирован: 22 ноя 2012, 14:33
Репутация: 32
Контактная информация:

Re: Автономный контроллер для самодельного лазерного гравера

Сообщение lobzik »

Можно, завтра на работе буду, выложу. Вопрос к автору - сложно ли сделать подсчет времени выжигания , а то при выжигании нихромом вообще невозможно предположить сколько будет выжигаться картинка, все зависит не только от размера но и от темноты картинки .

PS.
автопирограф.pdf
Схема pdf
(298.59 КБ) 1177 скачиваний
autopirograf.pdf
Плата pdf отзеркаленная
(14.28 КБ) 1086 скачиваний
Auto_pirograf.7z
Проэкт Altium
(2.96 МБ) 1020 скачиваний
Плату перебивал утюгом, другую сторону заклеивал скотчем чтоб осталась заливка, потом травил, сверлил отверстия, со стороны заливки большим сверлом снимал фаску в отверстиях, что не контачат с общим.
sergan
Опытный
Сообщения: 106
Зарегистрирован: 30 окт 2014, 16:33
Репутация: 93
Контактная информация:

Re: Автономный контроллер для самодельного лазерного гравера

Сообщение sergan »

Здравствуйте.
Хотел узнать почему при нажатии кнопки UP кордината Y на дисплее уходит в минус, как бы логично было бы если она шла в плюс. Можно это как то инвертировать. Просто привык уже так.

Все разобрался. Начало кординат левый верхний угол.
Аватара пользователя
Козёл
Мастер
Сообщения: 252
Зарегистрирован: 15 мар 2017, 12:07
Репутация: 482
Настоящее имя: Артурио
Откуда: Бишкек
Контактная информация:

Re: Автономный контроллер для самодельного лазерного гравера

Сообщение Козёл »

lobzik писал(а):сложно ли сделать подсчет времени выжигания , а то при выжигании нихромом вообще невозможно предположить сколько будет выжигаться картинка, все зависит не только от размера но и от темноты картинки?
4arus
Кандидат
Сообщения: 69
Зарегистрирован: 21 июл 2017, 07:21
Репутация: 126
Настоящее имя: Олег
Контактная информация:

Re: Автономный контроллер для самодельного лазерного гравера

Сообщение 4arus »

У меня вопрос, а можно использовать вместо Уно, СТМ примерно вот такое. Во много раз больше памяти и др.
sergan
Опытный
Сообщения: 106
Зарегистрирован: 30 окт 2014, 16:33
Репутация: 93
Контактная информация:

Re: Автономный контроллер для самодельного лазерного гравера

Сообщение sergan »

Нет, не сложно. Но я не могу выложить данное обновление прямо сейчас. (для просмотра содержимого нажмите на ссылку)
Намечается обнова :good:
Будет не плохо если в новой версии конвертера появится возможность установки задержки в точке при выжигании лазером.
Ответить

Вернуться в «Электроника»